成为VIP会员查看完整内容
VIP会员码认证
首页
主题
会员
服务
注册
·
登录
11
国家自然科学基金
·
项目指南
·
2023 年 1 月 12 日
重磅!2023年国自然申请指南发布
专知AI搜索
专知会员服务
专知,提供专业可信的知识分发服务,让认知协作更快更好!
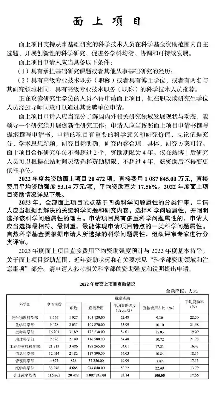
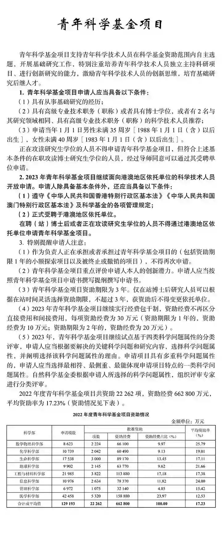
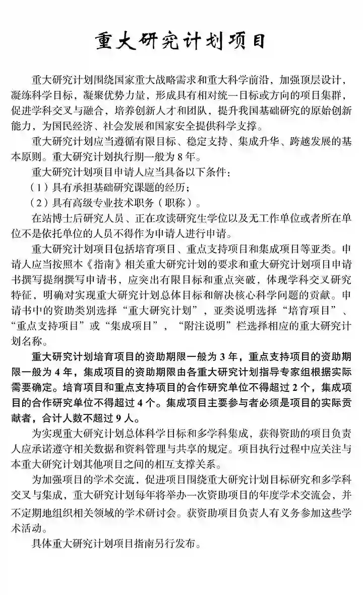
1月11日,国家自然科学基金委员会正式发布《2023年度国家自然科学基金项目指南 》。
相比去年的指南,今年有如下变动:
申请规定
各项目申请指南
来源:国家自然科学基金委员会。
成为VIP会员查看完整内容
https://www.nsfc.gov.cn/publish/portal0/tab1398/
2023年国自然申请指南发布
点赞并收藏
11
暂时没有读者
27
权益说明
本文档仅做收录索引使用,若发现您的权益受到侵害,请立即联系客服(微信: zhuanzhi02,邮箱:
[email protected]
),我们会尽快为您处理
相关内容
国家自然科学基金
关注
0
重磅!《大数据白皮书(2022年)》发布,56页pdf
专知会员服务
50+阅读 · 2023年1月5日
重磅!《物联网操作系统安全白皮书》2022版发布, 51页pdf
专知会员服务
79+阅读 · 2022年9月16日
【重磅】2022年国家自然科学基金项目指南正式公布!(附下载)
专知会员服务
91+阅读 · 2022年1月19日
重磅!中国工程院发布《2021全球工程前沿》,247页pdf
专知会员服务
117+阅读 · 2021年12月14日
重磅!《国家智能制造标准体系建设指南(2021版)》发布,138页pdf
专知会员服务
72+阅读 · 2021年12月11日
【CMU】申请计算机博士指南
专知会员服务
47+阅读 · 2021年8月12日
【重磅】《人工智能标准化白皮书(2021)》发布(完整版,86页pdf)(附下载链接)
专知会员服务
306+阅读 · 2021年7月24日
【重磅】2021年国家自然科学基金项目指南正式公布!(附下载)
专知会员服务
85+阅读 · 2021年1月15日
【重磅】2020年国家自然科学基金项目指南正式公布!(附88页讲解pdf下载)
专知会员服务
70+阅读 · 2020年1月15日
《人工智能数据安全白皮书》(2019版)发布,51页PDF,中国信息通信研究院编
专知会员服务
150+阅读 · 2019年11月8日
重磅!《城市大脑标准体系建设指南(2022版)》正式发布!29页pdf
专知
2+阅读 · 2022年9月7日
校招|微软2023校园招聘正式开启!
微软招聘
0+阅读 · 2022年8月1日
重磅!《数据安全产品与服务图谱1.0》正式发布
THU数据派
2+阅读 · 2022年7月1日
macOS Monterey 12.4正式版发布 播客包含一项全新设置
威锋网
0+阅读 · 2022年5月17日
锋资讯:iOS/iPadOS 15.5 RC版本发布/macOS 12.4 RC版本发布
威锋网
0+阅读 · 2022年5月13日
重磅:国刊4区变1区!2021年中科院分区表正式公布!
CVer
0+阅读 · 2021年12月20日
最新!中科院分区发布2021年期刊重大调整
CVer
0+阅读 · 2021年12月2日
【重磅】2019年国家自然科学基金指南公布!344页讲解(附pdf下载)
专知
14+阅读 · 2019年1月2日
国家自然科学基金委发布2019年项目指南
专知
11+阅读 · 2018年12月30日
【重磅】《人工智能标准化白皮书(2018)》发布(完整版)
中国自动化学会
11+阅读 · 2018年1月19日
特定形貌介孔γ-氧化铝的形成机制及催化性能
国家自然科学基金
0+阅读 · 2014年12月31日
荒漠景观自然遗产价值体系研究
国家自然科学基金
0+阅读 · 2013年12月31日
甲醇、水在金属掺杂的TiO2(110)表面微观尺度下的光化学表征
国家自然科学基金
1+阅读 · 2013年12月31日
信息领域基础研究实力调研
国家自然科学基金
5+阅读 · 2013年6月9日
专利维持机理及维持规律实证研究
国家自然科学基金
0+阅读 · 2012年12月31日
《软件学报》学术期刊
国家自然科学基金
6+阅读 · 2011年12月31日
中国鳞毛蕨属植物的分类学研究
国家自然科学基金
0+阅读 · 2011年12月31日
承办数学天元基金学术领导小组2011年度第一次会议
国家自然科学基金
0+阅读 · 2011年4月30日
基于晶体外延生长原理微/纳米多级结构的设计合成及微结构研究
国家自然科学基金
0+阅读 · 2008年12月31日
社会责任视角下我国医院治理结构的实证研究
国家自然科学基金
0+阅读 · 2008年12月31日
Query-Utterance Attention with Joint modeling for Query-Focused Meeting Summarization
Arxiv
0+阅读 · 2023年3月8日
Aczel-Mendler Bisimulations in a Regular Category
Arxiv
0+阅读 · 2023年3月8日
Automatic detection of aerial survey ground control points based on Yolov5-OBB
Arxiv
0+阅读 · 2023年3月6日
Knowledge-Based Counterfactual Queries for Visual Question Answering
Arxiv
0+阅读 · 2023年3月5日
Knowledge Graph Embedding: A Survey from the Perspective of Representation Spaces
Arxiv
18+阅读 · 2022年11月7日
A Survey of Visual Transformers
Arxiv
39+阅读 · 2021年11月11日
Survey: Transformer based Video-Language Pre-training
Arxiv
20+阅读 · 2021年9月21日
Neural Collaborative Reasoning
Arxiv
13+阅读 · 2021年5月3日
Graph Neural Networks: Taxonomy, Advances and Trends
Arxiv
49+阅读 · 2020年12月16日
已删除
Arxiv
33+阅读 · 2020年3月23日
VIP会员
自助开通(推荐)
客服开通
详情
相关主题
国家自然科学基金
项目指南
最新内容
《利用大语言模型增强多域作战兵棋推演》(报告)
专知会员服务
9+阅读 · 4月18日
《增强准备状态与战备水平:态势感知与数据驱动决策》报告
专知会员服务
9+阅读 · 4月18日
中文版《可靠定位、导航与授时 (APNT):美军相关研发项目》报告
专知会员服务
7+阅读 · 4月18日
《自主武器系统人类-AI指挥控制中的动态管理》(2026最新450页)
专知会员服务
13+阅读 · 4月18日
美智库《实现空军战斗出动架次生成能力:对目标、差距、障碍与解决方案的审视》(报告)
专知会员服务
7+阅读 · 4月18日
《大规模作战行动中争夺情报优势:情报与电子战营-下一代角色探析》(报告)
专知会员服务
9+阅读 · 4月18日
人工智能在战场行动中的演进及伊朗案例
专知会员服务
7+阅读 · 4月18日
美AI公司Anthropic推出网络安全模型“Mythos”
专知会员服务
4+阅读 · 4月18日
【博士论文】面向城市环境的可解释计算机视觉
专知会员服务
5+阅读 · 4月18日
【CVPR2026】SEATrack:一种简明、高效且具备自适应能力的多模态跟踪器
专知会员服务
4+阅读 · 4月18日
大语言模型的自改进机制:技术综述与未来展望
专知会员服务
6+阅读 · 4月18日
《面向战术决策的广义智能:大语言模型驱动的动态武器-目标分配》
专知会员服务
11+阅读 · 4月18日
《分布式军事人工智能理论:部分可观测与通信条件下的协调约束多智能体强化学习》
专知会员服务
11+阅读 · 4月18日
《第四代军事特种作战部队选拔与评估》
专知会员服务
3+阅读 · 4月18日
《迈向可解释强化学习及面向战略决策的定制化学习基准》(70页)
专知会员服务
6+阅读 · 4月18日
相关VIP内容
重磅!《大数据白皮书(2022年)》发布,56页pdf
专知会员服务
50+阅读 · 2023年1月5日
重磅!《物联网操作系统安全白皮书》2022版发布, 51页pdf
专知会员服务
79+阅读 · 2022年9月16日
【重磅】2022年国家自然科学基金项目指南正式公布!(附下载)
专知会员服务
91+阅读 · 2022年1月19日
重磅!中国工程院发布《2021全球工程前沿》,247页pdf
专知会员服务
117+阅读 · 2021年12月14日
重磅!《国家智能制造标准体系建设指南(2021版)》发布,138页pdf
专知会员服务
72+阅读 · 2021年12月11日
【CMU】申请计算机博士指南
专知会员服务
47+阅读 · 2021年8月12日
【重磅】《人工智能标准化白皮书(2021)》发布(完整版,86页pdf)(附下载链接)
专知会员服务
306+阅读 · 2021年7月24日
【重磅】2021年国家自然科学基金项目指南正式公布!(附下载)
专知会员服务
85+阅读 · 2021年1月15日
【重磅】2020年国家自然科学基金项目指南正式公布!(附88页讲解pdf下载)
专知会员服务
70+阅读 · 2020年1月15日
《人工智能数据安全白皮书》(2019版)发布,51页PDF,中国信息通信研究院编
专知会员服务
150+阅读 · 2019年11月8日
热门VIP内容
开通专知VIP会员 享更多权益服务
《增强准备状态与战备水平:态势感知与数据驱动决策》报告
《自主武器系统人类-AI指挥控制中的动态管理》(2026最新450页)
《利用大语言模型增强多域作战兵棋推演》(报告)
中文版《可靠定位、导航与授时 (APNT):美军相关研发项目》报告
相关资讯
重磅!《城市大脑标准体系建设指南(2022版)》正式发布!29页pdf
专知
2+阅读 · 2022年9月7日
校招|微软2023校园招聘正式开启!
微软招聘
0+阅读 · 2022年8月1日
重磅!《数据安全产品与服务图谱1.0》正式发布
THU数据派
2+阅读 · 2022年7月1日
macOS Monterey 12.4正式版发布 播客包含一项全新设置
威锋网
0+阅读 · 2022年5月17日
锋资讯:iOS/iPadOS 15.5 RC版本发布/macOS 12.4 RC版本发布
威锋网
0+阅读 · 2022年5月13日
重磅:国刊4区变1区!2021年中科院分区表正式公布!
CVer
0+阅读 · 2021年12月20日
最新!中科院分区发布2021年期刊重大调整
CVer
0+阅读 · 2021年12月2日
【重磅】2019年国家自然科学基金指南公布!344页讲解(附pdf下载)
专知
14+阅读 · 2019年1月2日
国家自然科学基金委发布2019年项目指南
专知
11+阅读 · 2018年12月30日
【重磅】《人工智能标准化白皮书(2018)》发布(完整版)
中国自动化学会
11+阅读 · 2018年1月19日
相关基金
特定形貌介孔γ-氧化铝的形成机制及催化性能
国家自然科学基金
0+阅读 · 2014年12月31日
荒漠景观自然遗产价值体系研究
国家自然科学基金
0+阅读 · 2013年12月31日
甲醇、水在金属掺杂的TiO2(110)表面微观尺度下的光化学表征
国家自然科学基金
1+阅读 · 2013年12月31日
信息领域基础研究实力调研
国家自然科学基金
5+阅读 · 2013年6月9日
专利维持机理及维持规律实证研究
国家自然科学基金
0+阅读 · 2012年12月31日
《软件学报》学术期刊
国家自然科学基金
6+阅读 · 2011年12月31日
中国鳞毛蕨属植物的分类学研究
国家自然科学基金
0+阅读 · 2011年12月31日
承办数学天元基金学术领导小组2011年度第一次会议
国家自然科学基金
0+阅读 · 2011年4月30日
基于晶体外延生长原理微/纳米多级结构的设计合成及微结构研究
国家自然科学基金
0+阅读 · 2008年12月31日
社会责任视角下我国医院治理结构的实证研究
国家自然科学基金
0+阅读 · 2008年12月31日
相关论文
Query-Utterance Attention with Joint modeling for Query-Focused Meeting Summarization
Arxiv
0+阅读 · 2023年3月8日
Aczel-Mendler Bisimulations in a Regular Category
Arxiv
0+阅读 · 2023年3月8日
Automatic detection of aerial survey ground control points based on Yolov5-OBB
Arxiv
0+阅读 · 2023年3月6日
Knowledge-Based Counterfactual Queries for Visual Question Answering
Arxiv
0+阅读 · 2023年3月5日
Knowledge Graph Embedding: A Survey from the Perspective of Representation Spaces
Arxiv
18+阅读 · 2022年11月7日
A Survey of Visual Transformers
Arxiv
39+阅读 · 2021年11月11日
Survey: Transformer based Video-Language Pre-training
Arxiv
20+阅读 · 2021年9月21日
Neural Collaborative Reasoning
Arxiv
13+阅读 · 2021年5月3日
Graph Neural Networks: Taxonomy, Advances and Trends
Arxiv
49+阅读 · 2020年12月16日
已删除
Arxiv
33+阅读 · 2020年3月23日
提示
微信扫码
咨询专知VIP会员与技术项目合作
(加微信请备注: "专知")
微信扫码咨询专知VIP会员
Top