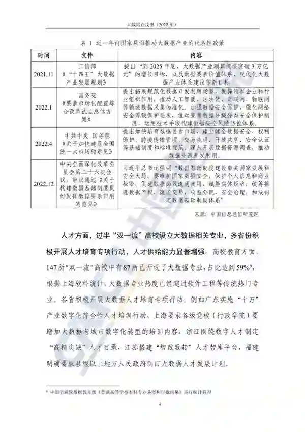
来源:中国信息通信研究院

  2022年,全球大数据技术产业与应用创新不断迈向新高度。   **宏观看,**国际方面,美欧、韩日、澳洲通过政策、法案、设立机构等形式,持续深化实施自身大数据战略。国内方面,党中央、国务院再次做出一系列重要部署,我国大数据领域良好的发展态势进一步巩固。   **微观看,**数据存储与计算、数据管理、数据流通、数据应用、数据安全五大核心领域均伴随相关政策、技术、产业、应用的不断演进,发展目标进一步明确和丰富,发展成效不断显现。   日前,中国信息通信研究院正式发布《大数据白皮书(2022年)》。白皮书聚焦过去一年来大数据领域不断涌现的新技术、新模式、新业态,分析总结全球和我国大数据发展的总体态势,并重点针对数据存储与计算、数据管理、数据应用、数据流通、数据安全五大核心领域,逐一分析、探讨其发展现状、特征、问题和趋势,最后对我国大数据未来发展进行展望与研判。   我国大数据发展态势好、动力足

  我国大数据经过多年高速发展,产业规模高速增长,创新能力不断增强,生态体系持续优化,市场前景广受认可,呈现良好发展态势。近一年,我国在政策、人才、资金等方面持续加码,为大数据后续发展注入强劲动力。   一是产业规模高速发展,2021年,我国大数据产业规模增加到1.3万亿元,复合增长率超过30%;二是创新能力不断增强,2021年我国发表大数据领域论文量占全球31%,大数据相关专利受理总数占全球50%,均位居第一;三是生态体系持续优化,2021年我国大数据市场主体总量超18万家,一批大数据龙头产业快速崛起,初步形成了大企业引领、中小企业协同、创新企业不断涌现的发展格局;四是市场前景广受认可,我国大数据领域投融资金额多年来总体呈现上升趋势,2021年大数据相关企业获投总金额超过800亿元,再创历史新高。 数据存储与计算领域通过深度优化实现提质增效

  经过60余年发展,数据存储与计算领域总体技术框架趋于成熟,在此基础上,以云化、湖仓一体为代表的深度优化理念不断涌现,并逐步应用,为数据存储与计算领域进一步降本提质提供了新范式。   未来,数据存储与计算领域呈现以下三点趋势:一是技术和管理双管齐下,探索数据存储与计算技术平台精细化运营之路;二是数据编织(Data Fabric)、全密态数据库等新理念新技术不断成熟,微数据的要素价值释放提供更强力的技术底座;三是我国数据存储与计算领域技术和产品将逐步走向海外市场。 数据管理领域在政策引领下规模化落地

  2020年来,行业、地方大力推动DCMM贯标评估,通过“以评促建”的方式提升数据管理能力,累计完成近千家企业的评估。各领域企业的数据管理意识和能力不断增强,越来越多的企业开始从顶层统筹规划数据管理工作,我国数据管理能力建设呈现大规模落地态势。   当前,数据管理的发展呈现四大特点:一是通过成立专职团队增强数据管理执行效率;二货思通过发布独立规划推动数据管理精准开展;三是通过开展专项行动进一步提升数据供给质量;四是通过统一技术平台消除数据管理协同难点。   未来,数据管理领域呈现以下三点趋势:一是首席数据官(Chief Data Officer,CDO)制度将助力企业全面开展数据管理;二是数据研发运营一体化(DataOps)将有效提升数据管理协同效率;三是提升智能化程度将成为降低数据管理成本的关键。 数据流通领域流通规范体系加速构建

  制度创新方面,党中央、国务院发布以《关于构建数据基础制度 更好发挥数据要素作用的意见》为代表的一系列政策文件,为我国数据流通产业发展提供了重要思路;技术创新方面,数据流通技术提供了“数据可用不可见”“数据可控可计量”的数据服务新范式,为企业安全地获取和利用外部数据提供了技术可能。   未来,数据流通领域呈现以下三点趋势:一是公共数据开放带动数据流通供给;二是场景化的技术分级框架将促进数据安全流通实践落地;三是可信流通体系将为数据有序流通提供条件。 数据应用领域积极探索数据深层价值的释放路径

  由于技术能力不足、前序工作未就绪等因素限制,传统数据应用主要针对的是少量、局部、非实时数据,依赖大量人工决策,导致数据主要释放其浅层价值。当前,国内外各方正积极探索新的数据应用方法论,并在不同行业、不同场景进行滚动式实践,从而释放数据深层价值,目前已取得初步进展。   未来,数据应用呈现以下四点趋势:一是自动决策将成为数据应用的主要形态;二是企业组织架构以数据应用为中加速演进;三是咨询、技术、代运营一体型数据应用服务形态将崛起;四是低代码数据分析工具将助推数据应用平民化进程加速。 强需求牵引数据安全产业生态飞速发展

  2021年来,数据安全体系建设进程明显提速。政策层面,数据安全法律政策逐步细化,政策环境不断完善,为企业数据安全建设提供政策引领;技术层面,数据安全技术产品蓬勃发展,数据安全培训、数据安全评估等方面需求呈现爆炸式增长。   未来,数据安全领域呈现以下三点趋势:一是由监管单一驱动转向监管与内生的双驱动;二是数据安全左移逐渐成为建设核心思路;三是数据安全风险治理能力将成为下一步建设重点。 具体内容如下

成为VIP会员查看完整内容
50

相关内容

从各种各样类型的数据中,快速获得有价值信息的能力,就是大数据技术。明白这一点至关重要,也正是这一点促使该技术具备走向众多企业的潜力。大数据的4个“V”,或者说特点有四个层面:第一,数据体量巨大。从TB级别,跃升到PB级别;第二,数据类型繁多。前文提到的网络日志、视频、图片、地理位置信息等等。第三,价值密度低。以视频为例,连续不间断监控过程中,可能有用的数据仅仅有一两秒。第四,处理速度快。
重磅!《数据要素白皮书(2022年)》发布,52页pdf
专知会员服务
86+阅读 · 2023年1月7日
重磅!《隐私计算白皮书(2022年)》正式发布,65页pdf
专知会员服务
85+阅读 · 2023年1月2日
重磅!《区块链白皮书(2022年)》发布,38页pdf
专知会员服务
57+阅读 · 2022年12月30日
《全球开源生态研究报告(2022年)》发布,48页pdf
专知会员服务
39+阅读 · 2022年9月19日
重磅!《云计算白皮书(2022年)》发布,47页pdf
专知会员服务
75+阅读 · 2022年7月21日
《数据中心白皮书(2022年)》
专知会员服务
89+阅读 · 2022年4月24日
重磅!《人工智能白皮书(2022年)》发布,42页pdf
专知会员服务
482+阅读 · 2022年4月13日
【重磅】大数据白皮书(2021年),59页pdf
专知会员服务
125+阅读 · 2021年12月28日
【大数据白皮书 2019】中国信息通信研究院
专知会员服务
138+阅读 · 2019年12月12日
重磅!AI框架发展白皮书(2022年),44页pdf
专知
28+阅读 · 2022年2月27日
国家自然科学基金
7+阅读 · 2015年12月31日
国家自然科学基金
4+阅读 · 2013年12月31日
国家自然科学基金
5+阅读 · 2013年6月9日
国家自然科学基金
0+阅读 · 2012年12月31日
国家自然科学基金
0+阅读 · 2012年12月31日
国家自然科学基金
1+阅读 · 2012年3月31日
国家自然科学基金
2+阅读 · 2011年7月31日
Arxiv
0+阅读 · 2023年3月3日
Arxiv
0+阅读 · 2023年3月2日
Arxiv
0+阅读 · 2023年3月2日
Arxiv
0+阅读 · 2023年2月28日
Arxiv
15+阅读 · 2019年9月30日
VIP会员
最新内容
无人机与反无人机系统(书籍)
专知会员服务
11+阅读 · 今天6:45
美陆军2026条令:安全与机动支援
专知会员服务
2+阅读 · 今天5:49
技术、多域威慑与海上战争(报告)
专知会员服务
8+阅读 · 4月13日
“在云端防御”:提升北约数据韧性(报告)
专知会员服务
5+阅读 · 4月13日
人工智能及其在海军行动中的整合(综述)
专知会员服务
7+阅读 · 4月13日
相关VIP内容
重磅!《数据要素白皮书(2022年)》发布,52页pdf
专知会员服务
86+阅读 · 2023年1月7日
重磅!《隐私计算白皮书(2022年)》正式发布,65页pdf
专知会员服务
85+阅读 · 2023年1月2日
重磅!《区块链白皮书(2022年)》发布,38页pdf
专知会员服务
57+阅读 · 2022年12月30日
《全球开源生态研究报告(2022年)》发布,48页pdf
专知会员服务
39+阅读 · 2022年9月19日
重磅!《云计算白皮书(2022年)》发布,47页pdf
专知会员服务
75+阅读 · 2022年7月21日
《数据中心白皮书(2022年)》
专知会员服务
89+阅读 · 2022年4月24日
重磅!《人工智能白皮书(2022年)》发布,42页pdf
专知会员服务
482+阅读 · 2022年4月13日
【重磅】大数据白皮书(2021年),59页pdf
专知会员服务
125+阅读 · 2021年12月28日
【大数据白皮书 2019】中国信息通信研究院
专知会员服务
138+阅读 · 2019年12月12日
相关基金
国家自然科学基金
7+阅读 · 2015年12月31日
国家自然科学基金
4+阅读 · 2013年12月31日
国家自然科学基金
5+阅读 · 2013年6月9日
国家自然科学基金
0+阅读 · 2012年12月31日
国家自然科学基金
0+阅读 · 2012年12月31日
国家自然科学基金
1+阅读 · 2012年3月31日
国家自然科学基金
2+阅读 · 2011年7月31日
相关论文
微信扫码咨询专知VIP会员