《信息安全技术健康医疗数据安全指南》国家标准,本标准给出了健康医疗数据控制者在保护健康医疗数据时可采取的安全措施。本标准适用于指导健康医疗数据控制者对健康医疗数据进行安全保护,也可供健康医疗、网络安全 相关主管部门以及第三方评估机构等组织开展健康医疗数据的安全监督管理与评估等工作时参考。

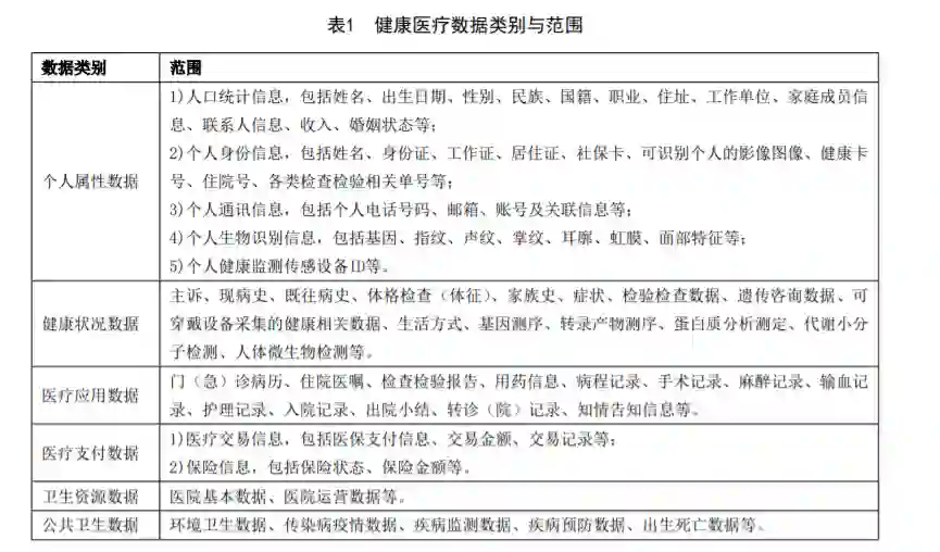
健康医疗数据包括个人健康医疗数据以及由个人健康医疗数据加工处理之后得到的健康医疗相关 数据。随着健康医疗数据应用、“互联网+医疗健康”和智慧医疗的蓬勃发展,各种新业务、新应用不 断出现,健康医疗数据在全生命周期各阶段均面临着越来越多的安全挑战,安全问题频发。由于健康医 疗数据安全事关患者生命安全、个人信息安全、社会公共利益和国家安全,为了更好的保护健康医疗数 据安全,规范和推动健康医疗数据的融合共享、开放应用,促进健康医疗事业发展,特制定健康医疗数 据安全指南标准。涉及人类遗传资源数据(是指含有人体基因组、基因及其产物的器官、组织、细胞、血液、制备物、 重组脱氧核糖核酸(DNA)构建体等遗传材料的信息资料)等重要数据的,按照相关部门要求执行。健康医疗数据的出境安全管理,按数据出境安全评估相关办法执行。涉及国家秘密的健康医疗数据,按照国家保密工作部门有关涉密信息系统分级保护的管理规定和技 术标准,结合系统实际情况进行保护。

主要内容

参考链接:http://std.samr.gov.cn/gb/search/gbDetailed?id=B691BB77876CD126E05397BE0A0AF3B3

成为VIP会员查看完整内容
104

相关内容

信息安全( Computer security )是一门涉及计算机科学、网络技术、通信技术、密码技术、信息安全技术、应用数学、数论、信息论等多种学科的综合性学科。 它包括以下五方面的特性,即需保证信息的保密性、真实性、完整性、未授权拷贝和所寄生系统的安全性。 它使信息网络的硬件、软件及其系统中的数据受到保护,不受偶然的或者恶意的原因而遭到破坏、更改、泄露,系统连续可靠正常地运行,信息服务不中断。
《信息安全技术 云计算服务安全指南》国家标准意见稿
专知会员服务
33+阅读 · 2022年4月14日
《信息安全技术边缘计算安全技术要求》国家标准意见稿
国家自然科学基金
0+阅读 · 2015年12月31日
国家自然科学基金
1+阅读 · 2014年12月31日
国家自然科学基金
0+阅读 · 2013年12月31日
国家自然科学基金
0+阅读 · 2012年12月31日
国家自然科学基金
0+阅读 · 2012年12月31日
国家自然科学基金
0+阅读 · 2012年12月31日
国家自然科学基金
7+阅读 · 2011年9月30日
国家自然科学基金
0+阅读 · 2008年12月31日
Arxiv
29+阅读 · 2022年1月13日
Arxiv
15+阅读 · 2021年11月19日
VIP会员
最新内容
《系统簇式多域作战规划范畴论框架》
专知会员服务
2+阅读 · 今天14:54
高效视频扩散模型:进展与挑战
专知会员服务
0+阅读 · 今天13:34
乌克兰前线的五项创新
专知会员服务
6+阅读 · 今天6:14
 军事通信系统与设备的技术演进综述
专知会员服务
4+阅读 · 今天5:59
《北约标准:医疗评估手册》174页
专知会员服务
4+阅读 · 今天5:51
《提升生成模型的安全性与保障》博士论文
专知会员服务
4+阅读 · 今天5:47
美国当前高超音速导弹发展概述
专知会员服务
4+阅读 · 4月19日
无人机蜂群建模与仿真方法
专知会员服务
13+阅读 · 4月19日
相关基金
国家自然科学基金
0+阅读 · 2015年12月31日
国家自然科学基金
1+阅读 · 2014年12月31日
国家自然科学基金
0+阅读 · 2013年12月31日
国家自然科学基金
0+阅读 · 2012年12月31日
国家自然科学基金
0+阅读 · 2012年12月31日
国家自然科学基金
0+阅读 · 2012年12月31日
国家自然科学基金
7+阅读 · 2011年9月30日
国家自然科学基金
0+阅读 · 2008年12月31日
微信扫码咨询专知VIP会员