数据安全的新旧定义

在网络架构相对简单的早期,数据一般只在服务器、网络和办公电脑之间流存,因此数据安全通常被定义为数据库安全和内部数据防泄漏,通过如设置数据库权限、复杂密码等方式保护好数据库,通过规范员工行为、文档加密等方式防止内部数据泄漏。 随着互联网的快速发展,信息化程度的不断提升和数据时代的到来,数据的流存节点和区域变得繁杂,流动量呈现指数级增长,使用方式也不断多样化,原有的保护方式已无满足当下的安全需求,数据安全作为独立的安全体系被重新定义。 《中华人民共和国数据安全法》的第三条中,给出了新的数据安全定义:数据,是指任何以电子或者其他方式对信息的记录。数据处理,包括数据的收集、存储、使用、加工、传输、提供、公开等。数据安全,是指通过采取必要措施,确保数据处于有效保护和合法利用的状态,以及具备保障持续安全状态的能力。 数据安全和网络安全的边界:

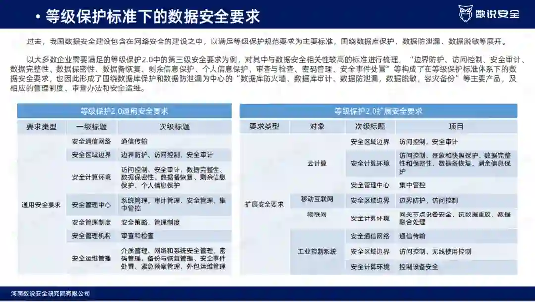
狭义的网络安全(Network Security)是以网络为中心安全体系,使用防火墙、网络访问控制、分布式拒绝服务攻击等防护手段,强调节点和区域的保护形式。随着云、网、端的不断延伸,网络安全(Network Security)的概念逐步拓展至网络空间安全(Cyberspace Security),也就是广义的网络安全,泛指一切处于通信网络覆盖下的安全体系。 新的数据安全(data Security),是指以数据为中心的安全体系,以数据的采集、传输、存储、处理(使用)、交换(共享)、销毁等覆盖全生命周期的安全为目标,侧重于从数据产生到销毁的全生命周期的保护,保护方式类似于伴随数据全生命周期的安保人员,强调数据的所有权、管辖权、隐私权等。 等级保护标准下的数据安全要求

过去,我国数据安全建设包含在网络安全的建设之中,以满足等级保护规范要求为主要标准,围绕数据库保护、数据防泄漏、数据脱敏等展开。 以大多数企业需要满足的等级保护2.0中的第三级安全要求为例,对其中与数据安全相关性较高的标准进行梳理,“边界防护、访问控制、安全审计、数据完整性、数据保密性、数据备恢复、剩余信息保护、个人信息保护、审查与检查、密码管理、安全事件处置”等构成了在等级保护标准体系下的数据安全要求,也因此形成了围绕数据库保护和数据防泄漏为中心的“数据库防火墙、数据库审计、数据防泄漏,数据脱敏,容灾备份”等主要产品,及相应的管理制度、审查办法和安全运维。

成为VIP会员查看完整内容
57

相关内容

数据要素研究框架,90页ppt
专知会员服务
91+阅读 · 2022年12月24日
信息通信产业发展新趋势(附报告),27页pdf
专知会员服务
33+阅读 · 2022年12月11日
中国金融云行业研究报告
专知会员服务
31+阅读 · 2022年9月22日
可信隐私计算研究报告(2022年)
专知会员服务
105+阅读 · 2022年7月30日
联邦学习场景应用研究报告(2022年),72页pdf
专知会员服务
267+阅读 · 2022年2月22日
数据中心产业图谱研究报告,41页pdf
专知会员服务
55+阅读 · 2022年1月31日
《人脸识别数据安全标准化研究报告(2021版)》发布
专知会员服务
33+阅读 · 2022年1月2日
数字规则蓝皮报告(2021年)
专知会员服务
26+阅读 · 2021年12月15日
专知会员服务
37+阅读 · 2021年6月12日
数据价值化与数据要素市场发展报告(2021年),53页pdf
专知会员服务
84+阅读 · 2021年5月30日
《网络安全法》实施5周年 安全合规进入场景细分时代
CCF计算机安全专委会
1+阅读 · 2022年6月1日
浅谈十四五教育信息化的数据安全建设思路
CCF计算机安全专委会
1+阅读 · 2022年5月18日
数据安全研究报告(下)
CCF计算机安全专委会
5+阅读 · 2022年4月19日
数据安全研究报告(上)
CCF计算机安全专委会
11+阅读 · 2022年4月18日
2021年中国安全运营报告
CCF计算机安全专委会
3+阅读 · 2022年4月15日
2021关键信息基础设施安全保护研究报告
CCF计算机安全专委会
8+阅读 · 2022年4月14日
数字文明时代 构建数据安全新能力
CCF计算机安全专委会
2+阅读 · 2022年4月11日
2021年车联网安全研究报告
CCF计算机安全专委会
1+阅读 · 2022年4月7日
2021年中国网络安全大事件
CCF计算机安全专委会
0+阅读 · 2022年2月25日
国家自然科学基金
6+阅读 · 2014年12月31日
国家自然科学基金
0+阅读 · 2013年12月31日
国家自然科学基金
12+阅读 · 2013年12月31日
国家自然科学基金
1+阅读 · 2013年12月31日
国家自然科学基金
0+阅读 · 2013年12月31日
国家自然科学基金
0+阅读 · 2013年12月31日
国家自然科学基金
0+阅读 · 2012年12月31日
国家自然科学基金
1+阅读 · 2011年12月31日
国家自然科学基金
0+阅读 · 2011年12月31日
Arxiv
10+阅读 · 2021年11月10日
Arxiv
10+阅读 · 2017年7月4日
VIP会员
相关主题
最新内容
【CMU博士论文】迈向可扩展的开放世界三维感知
专知会员服务
0+阅读 · 12分钟前
前馈式三维场景建模
专知会员服务
0+阅读 · 15分钟前
(译文)认知战:以士兵为目标,塑造战略
专知会员服务
2+阅读 · 今天3:12
(中文)认知战的本体论基础(2026报告)
专知会员服务
18+阅读 · 今天1:45
美空军条令(2026):外国对内防御
专知会员服务
3+阅读 · 今天1:32
美国与以色列如何在攻击伊朗中使用人工智能
专知会员服务
7+阅读 · 4月16日
《自动化战略情报管控》
专知会员服务
3+阅读 · 4月16日
得失评估:审视对伊朗战争的轨迹(简报)
专知会员服务
3+阅读 · 4月16日
【CMU博士论文】迈向可解释机器学习的理论基础
相关VIP内容
数据要素研究框架,90页ppt
专知会员服务
91+阅读 · 2022年12月24日
信息通信产业发展新趋势(附报告),27页pdf
专知会员服务
33+阅读 · 2022年12月11日
中国金融云行业研究报告
专知会员服务
31+阅读 · 2022年9月22日
可信隐私计算研究报告(2022年)
专知会员服务
105+阅读 · 2022年7月30日
联邦学习场景应用研究报告(2022年),72页pdf
专知会员服务
267+阅读 · 2022年2月22日
数据中心产业图谱研究报告,41页pdf
专知会员服务
55+阅读 · 2022年1月31日
《人脸识别数据安全标准化研究报告(2021版)》发布
专知会员服务
33+阅读 · 2022年1月2日
数字规则蓝皮报告(2021年)
专知会员服务
26+阅读 · 2021年12月15日
专知会员服务
37+阅读 · 2021年6月12日
数据价值化与数据要素市场发展报告(2021年),53页pdf
专知会员服务
84+阅读 · 2021年5月30日
相关资讯
《网络安全法》实施5周年 安全合规进入场景细分时代
CCF计算机安全专委会
1+阅读 · 2022年6月1日
浅谈十四五教育信息化的数据安全建设思路
CCF计算机安全专委会
1+阅读 · 2022年5月18日
数据安全研究报告(下)
CCF计算机安全专委会
5+阅读 · 2022年4月19日
数据安全研究报告(上)
CCF计算机安全专委会
11+阅读 · 2022年4月18日
2021年中国安全运营报告
CCF计算机安全专委会
3+阅读 · 2022年4月15日
2021关键信息基础设施安全保护研究报告
CCF计算机安全专委会
8+阅读 · 2022年4月14日
数字文明时代 构建数据安全新能力
CCF计算机安全专委会
2+阅读 · 2022年4月11日
2021年车联网安全研究报告
CCF计算机安全专委会
1+阅读 · 2022年4月7日
2021年中国网络安全大事件
CCF计算机安全专委会
0+阅读 · 2022年2月25日
相关基金
国家自然科学基金
6+阅读 · 2014年12月31日
国家自然科学基金
0+阅读 · 2013年12月31日
国家自然科学基金
12+阅读 · 2013年12月31日
国家自然科学基金
1+阅读 · 2013年12月31日
国家自然科学基金
0+阅读 · 2013年12月31日
国家自然科学基金
0+阅读 · 2013年12月31日
国家自然科学基金
0+阅读 · 2012年12月31日
国家自然科学基金
1+阅读 · 2011年12月31日
国家自然科学基金
0+阅读 · 2011年12月31日
微信扫码咨询专知VIP会员