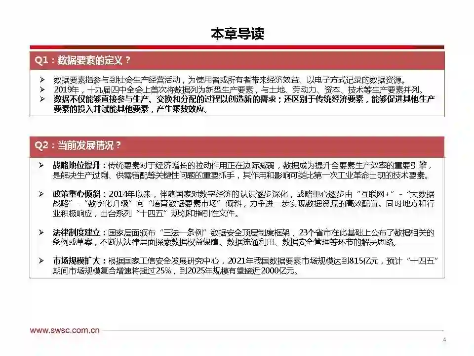
战略地位拔升,政策重心倾斜。数字经济时代,传统的土地要素、劳动力要素等对于经济增长的拉动作用正在边际减弱;而数据自2020年被我国正式列为第五大生产要素以来,不仅成为提升全要素生产效率的重要引擎,亦是解决生产过剩、供需错配等关键性问题的重要抓手。以近三年的《政府工作报告》为线索,数据要素相关篇幅呈现逐年增长的态势,每年的建设目标也更为具体。根据国家工信安全发展研究中心,2021年我国数据要素市场规模达到815亿元,预计“十四五”期间市场规模复合增速将超过25%,到2025年规模有望接近2000亿元。

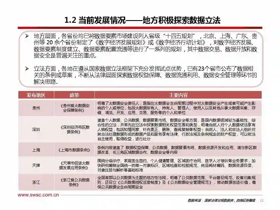
  数据价值潜能充沛,培育要素市场为关键破局点。我国2021年的数据生产量达到6.6ZB,增速快于全球整体水平,但接近70%的数据价值未被激活,如何更好地挖掘数据的潜能,成为我国数字经济发展步入深水区的重中之重。由于数据具有不同于实物的非排他性等特征,存在互信难、确权难、流通难、定价难、监管难等问题,过去更多强调数据对企业自身经营的降本增效和业务赋能,企业间缺乏共享和交易数据的动力。我国亟需建立一系列基础设施和政策措施以促进数据要素供需双方开展更多价值创造和交换,从而实现数据增值、放大其网络效应,发展出数据价值的第二曲线。     体系制度不断完善,产业变革悄然已至。1)顶层设计:2022年以来,国家层面先后发布《关于构建数据制度更好发挥数据要素作用的意见》、《全国一体化政务大数据体系建设指南》、《企业数据资源相关会计处理暂行规定(征求意见稿)》等文件,从战略规划到具体落实,节奏逐步清晰。2)法律制度:“三法一条例”数据安全顶层制度框架已经形成,23个省市在此基础上公布了数据相关的条例或草案,法治与行业自治形成有效协同。3)市场自律:大数据交易所进入高质量发展2.0阶段,作为数据交易行为的重要载体和引导者,充分发挥政策落地和产业对接的作用,在管理机制、标准规范、安全保障的探索取得突破性意义,后续场内交易规模有望快速提升。     相关标的:1)数据要素市场新兴环节:人民网(数据确权)、易华录(数据银行)、深桑达(数据元件)等;2)数据资源持有方:四维图新(地理位置数据)、航天宏图(遥感航空数据)、上海钢联(大宗商品数据)等;3)业绩兑现度高的数据服务商:星环科技(数据平台)、新点软件(政务大数据)、德生科技(人社大数据)等;4)数据交易所参股公司:浙数文化、安恒信息、广电运通等。

成为VIP会员查看完整内容
91

相关内容

重磅!《数据要素白皮书(2022年)》发布,52页pdf
专知会员服务
86+阅读 · 2023年1月7日
重磅发布 | 2022数据要素流通标准化白皮书,117页pdf
专知会员服务
94+阅读 · 2022年11月30日
数据安全市场研究报告(附报告),93页ppt
专知会员服务
57+阅读 · 2022年11月3日
金融业数字化转型发展报告(2020-2021)附下载
专知会员服务
49+阅读 · 2022年4月4日
联邦学习场景应用研究报告(2022年),72页pdf
专知会员服务
267+阅读 · 2022年2月22日
数据治理标准化白皮书(2021年), 34页pdf
专知会员服务
240+阅读 · 2022年1月18日
【重磅】大数据白皮书(2021年),59页pdf
专知会员服务
125+阅读 · 2021年12月28日
数据价值化与数据要素市场发展报告(2021年),53页pdf
专知会员服务
84+阅读 · 2021年5月30日
区块链赋能新基建领域应用白皮书, 41页ppt
专知会员服务
111+阅读 · 2021年3月17日
中国电力产业数字化研究报告,61页ppt
专知
5+阅读 · 2022年7月13日
中国数字经济发展报告(2022年)
专知
1+阅读 · 2022年7月10日
数据安全研究报告(上)
CCF计算机安全专委会
11+阅读 · 2022年4月18日
2022年Q1国内网络安全领域重要政策及标准盘点
CCF计算机安全专委会
1+阅读 · 2022年4月7日
【重磅】大数据白皮书(2021年),59页pdf
专知
1+阅读 · 2021年12月28日
数据资产化前瞻性研究白皮书
专知
2+阅读 · 2021年11月19日
国家自然科学基金
11+阅读 · 2015年12月31日
国家自然科学基金
0+阅读 · 2014年12月31日
国家自然科学基金
0+阅读 · 2014年12月31日
国家自然科学基金
2+阅读 · 2013年12月31日
国家自然科学基金
12+阅读 · 2013年12月31日
国家自然科学基金
0+阅读 · 2012年12月31日
国家自然科学基金
1+阅读 · 2012年12月31日
Arxiv
0+阅读 · 2023年2月23日
Arxiv
0+阅读 · 2023年2月22日
A Survey on Data Augmentation for Text Classification
Arxiv
15+阅读 · 2021年6月27日
已删除
Arxiv
33+阅读 · 2020年3月23日
Arxiv
15+阅读 · 2019年9月11日
Arxiv
22+阅读 · 2018年8月30日
VIP会员
相关主题
最新内容
非对称优势:美海军开发低成本反无人机技术
专知会员服务
1+阅读 · 今天4:39
《美战争部小企业创新研究(SBIR)计划》
专知会员服务
3+阅读 · 今天2:48
《军事模拟:将军事条令与目标融入AI智能体》
专知会员服务
5+阅读 · 今天2:43
【NTU博士论文】3D人体动作生成
专知会员服务
6+阅读 · 4月24日
以色列军事技术对美国军力发展的持续性赋能
专知会员服务
8+阅读 · 4月24日
《深度强化学习在兵棋推演中的应用》40页报告
专知会员服务
12+阅读 · 4月24日
《多域作战面临复杂现实》
专知会员服务
9+阅读 · 4月24日
《印度的多域作战:条令与能力发展》报告
专知会员服务
4+阅读 · 4月24日
相关VIP内容
重磅!《数据要素白皮书(2022年)》发布,52页pdf
专知会员服务
86+阅读 · 2023年1月7日
重磅发布 | 2022数据要素流通标准化白皮书,117页pdf
专知会员服务
94+阅读 · 2022年11月30日
数据安全市场研究报告(附报告),93页ppt
专知会员服务
57+阅读 · 2022年11月3日
金融业数字化转型发展报告(2020-2021)附下载
专知会员服务
49+阅读 · 2022年4月4日
联邦学习场景应用研究报告(2022年),72页pdf
专知会员服务
267+阅读 · 2022年2月22日
数据治理标准化白皮书(2021年), 34页pdf
专知会员服务
240+阅读 · 2022年1月18日
【重磅】大数据白皮书(2021年),59页pdf
专知会员服务
125+阅读 · 2021年12月28日
数据价值化与数据要素市场发展报告(2021年),53页pdf
专知会员服务
84+阅读 · 2021年5月30日
区块链赋能新基建领域应用白皮书, 41页ppt
专知会员服务
111+阅读 · 2021年3月17日
相关资讯
中国电力产业数字化研究报告,61页ppt
专知
5+阅读 · 2022年7月13日
中国数字经济发展报告(2022年)
专知
1+阅读 · 2022年7月10日
数据安全研究报告(上)
CCF计算机安全专委会
11+阅读 · 2022年4月18日
2022年Q1国内网络安全领域重要政策及标准盘点
CCF计算机安全专委会
1+阅读 · 2022年4月7日
【重磅】大数据白皮书(2021年),59页pdf
专知
1+阅读 · 2021年12月28日
数据资产化前瞻性研究白皮书
专知
2+阅读 · 2021年11月19日
相关基金
国家自然科学基金
11+阅读 · 2015年12月31日
国家自然科学基金
0+阅读 · 2014年12月31日
国家自然科学基金
0+阅读 · 2014年12月31日
国家自然科学基金
2+阅读 · 2013年12月31日
国家自然科学基金
12+阅读 · 2013年12月31日
国家自然科学基金
0+阅读 · 2012年12月31日
国家自然科学基金
1+阅读 · 2012年12月31日
微信扫码咨询专知VIP会员