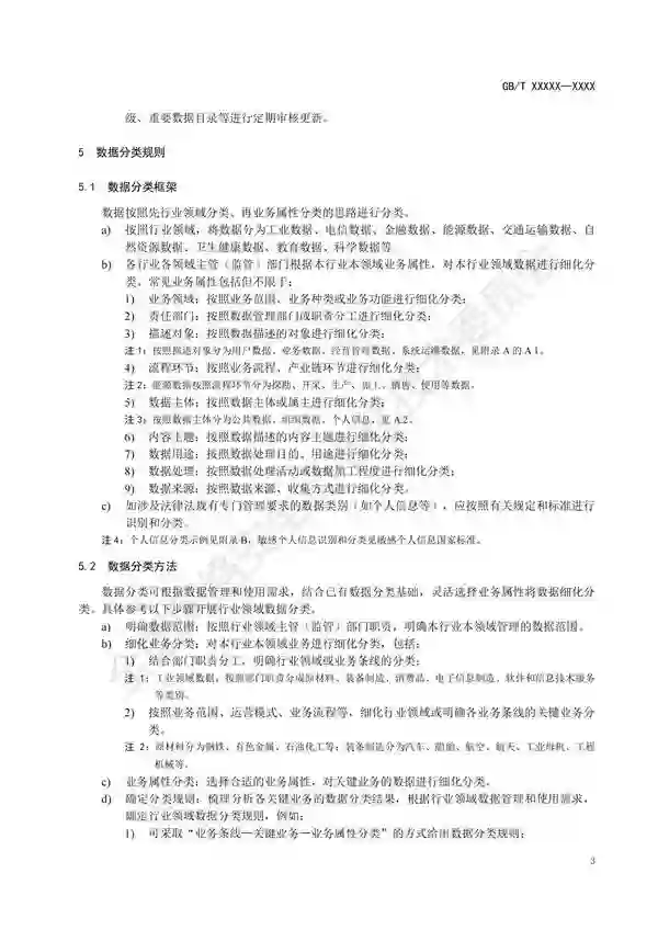
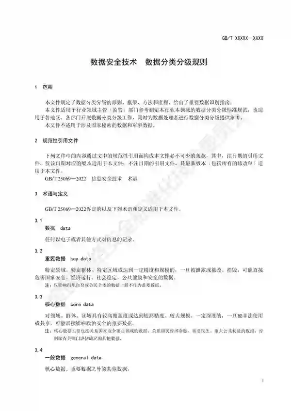
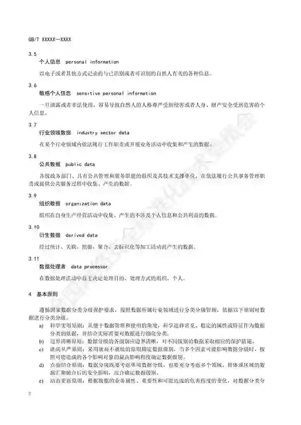
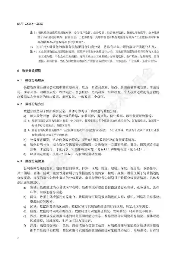
来源:全国网安标委 时间:2024-03-22 15:32:36   日前,国家标准GB/T43697-2024《数据安全技术数据分类分级规则》正式发布,给出了数据分类分级的通用规则,为数据分类分级管理工作的落地执行提供重要指导。该标准将于2024年10月1日起正式实施。  该标准明确了数据分类与分级的基本原则,包括业务相关性、数据敏感性、风险可控性等。具体而言,数据分类应根据业务特点和数据属性进行划分,如个人信息、商业秘密、国家秘密等;数据分级则应根据数据的敏感性、重要性和潜在风险进行划分,如一般数据、重要数据、核心数据等。  该标准指出,重要数据是指特定领域、特定群体、特定区域或达到一定精度和规模的,一旦被泄露或篡改、损毁,可能直接危害国家安全、经济运行、社会稳定、公共健康和安全的数据,仅影响组织自身或公民个体的数据一般不作为重要数据。核心数据是指对领域、群体、区域具有较高覆盖度或达到较高精度、较大规模、一定深度的,一旦被非法使用或共享,可能直接影响政治安全的重要数据,主要包括关系国家安全重点领域的数据,关系国民经济命脉、重要民生、重大公共利益的数据,经国家有关部门评估确定的其他数据。核心内容  适用范围  适用于行业领域主管(监管)部门制定数据分类分级标准规范,适用于各地区、各部门和数据处理者开展数据分类分级工作。不适用于国家秘密和军事数据。  基本原则  数据分类分级遵循科学实用、边界清晰、就高从严、点面结合和动态更新的原则。  数据分类规则  数据按照行业领域分类,分为工业数据、电信数据、金融数据、能源数据、交通运输数据、自然资源数据、卫生健康数据、教育数据、科学数据等。再按业务属性细分,包括业务领域、责任部门、描述对象、流程环节、数据主体、内容主题、数据用途、数据处理和数据来源等。  数据分级规则  数据分级框架将数据分为核心数据、重要数据和一般数据三个级别,根据数据的重要程度和可能造成的危害程度进行分级。  数据分级要素  包括数据的领域、群体、区域、精度、规模、深度、覆盖度和重要性等。  数据影响分析  分析数据一旦遭到泄露、篡改、损毁或非法使用等情况下,可能影响的对象和影响程度。  级别确定规则  根据数据影响对象和影响程度,确定数据为核心数据、重要数据或一般数据。  数据分类分级流程  包括行业领域数据分类分级流程和处理者数据分类分级流程,涉及制定标准规范、开展分类分级、审核上报目录和动态更新管理等步骤。  附录  提供了基于描述对象与数据主体的数据分类参考、个人信息分类示例、数据分级要素识别常见考虑因素、安全风险常见考虑因素、影响对象考虑因素、影响程度参考示例、重要数据识别指南、一般数据分级参考、衍生数据分级参考和动态更新情形参考等。  具体内容如下

成为VIP会员查看完整内容
32

相关内容

通过采用各种技术和管理措施,使网络系统正常运行,从而确保网络数据的可用性、完整性和保密性。
中国首部《脑机接口研究伦理指引》公布
专知会员服务
23+阅读 · 2024年2月18日
国内首个!《数据资产确认工作指南》发布
专知会员服务
45+阅读 · 2023年11月21日
《信息技术工业大数据术语》国家标准发布
专知会员服务
36+阅读 · 2023年1月3日
《中国网络安全产业分析报告(2022年)》发布
专知会员服务
35+阅读 · 2022年9月8日
《人工智能安全测评白皮书》,99页pdf
专知
36+阅读 · 2022年2月26日
清华发布《2018自然语言处理研究报告》
智能交通技术
17+阅读 · 2018年8月4日
《人工智能标准化白皮书(2018版)》发布|附下载
人工智能学家
18+阅读 · 2018年1月21日
国家自然科学基金
3+阅读 · 2017年12月31日
国家自然科学基金
2+阅读 · 2015年12月31日
国家自然科学基金
3+阅读 · 2015年12月31日
国家自然科学基金
0+阅读 · 2015年12月31日
国家自然科学基金
0+阅读 · 2015年12月31日
国家自然科学基金
19+阅读 · 2015年12月31日
国家自然科学基金
20+阅读 · 2015年12月31日
国家自然科学基金
2+阅读 · 2014年12月31日
国家自然科学基金
0+阅读 · 2014年12月31日
Arxiv
0+阅读 · 2024年5月2日
Arxiv
176+阅读 · 2023年4月20日
A Survey of Large Language Models
Arxiv
501+阅读 · 2023年3月31日
Arxiv
182+阅读 · 2023年3月24日
Arxiv
27+阅读 · 2023年3月17日
已删除
Arxiv
33+阅读 · 2020年3月23日
VIP会员
最新内容
战略前沿人工智能的再思考(中文)
专知会员服务
5+阅读 · 5月29日
《量化地基防空系统间接效应的博弈论方法》
专知会员服务
5+阅读 · 5月29日
“史诗怒火行动”中美军损失的作战飞机
专知会员服务
5+阅读 · 5月29日
ICML 2026 | 理解上下文持续学习中的泛化与遗忘
专知会员服务
5+阅读 · 5月28日
Agent Harness综述:大模型智能体执行器工程全景
专知会员服务
15+阅读 · 5月28日
《基于理论的威慑效能评估》
专知会员服务
8+阅读 · 5月28日
相关基金
国家自然科学基金
3+阅读 · 2017年12月31日
国家自然科学基金
2+阅读 · 2015年12月31日
国家自然科学基金
3+阅读 · 2015年12月31日
国家自然科学基金
0+阅读 · 2015年12月31日
国家自然科学基金
0+阅读 · 2015年12月31日
国家自然科学基金
19+阅读 · 2015年12月31日
国家自然科学基金
20+阅读 · 2015年12月31日
国家自然科学基金
2+阅读 · 2014年12月31日
国家自然科学基金
0+阅读 · 2014年12月31日
微信扫码咨询专知VIP会员