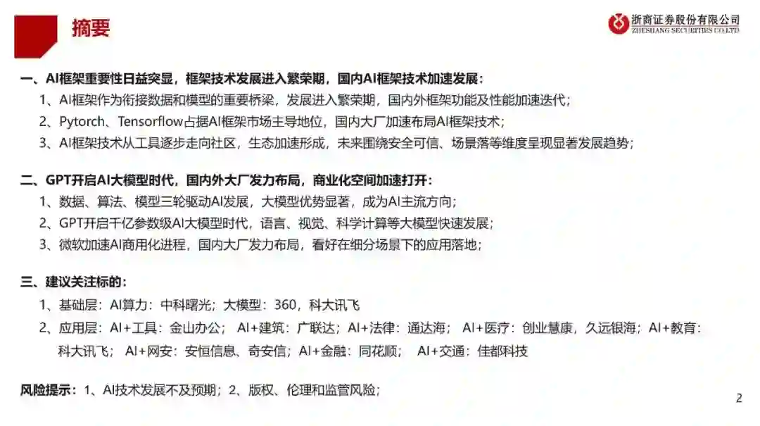
一、AI框架重要性日益突显,框架技术发展进入繁荣期,国内AI框架技术加速发展:   1、AI框架作为衔接数据和模型的重要桥梁,发展进入繁荣期,国内外框架功能及性能加速迭代;   2、Pytorch、Tensorflow占据AI框架市场主导地位,国内大厂加速布局AI框架技术;   3、AI框架技术从工具逐步走向社区,生态加速形成,未来围绕安全可信、场景落等维度呈现显著发展趋势;   二、GPT开启AI大模型时代,国内外大厂发力布局,商业化空间加速打开:   1、数据、算法、模型三轮驱动AI发展,大模型优势显著,成为AI主流方向;   2、GPT开启千亿参数级AI大模型时代,语言、视觉、科学计算等大模型快速发展;   3、微软加速AI商用化进程,国内大厂发力布局,看好在细分场景下的应用落地;   三、建议关注标的:   1、基础层:AI算力:中科曙光;大模型:360,科大讯飞   2、应用层:AI+工具:金山办公;AI+建筑:广联达;AI+法律:通达海;AI+医疗:创业慧康,久远银海;AI+教育:科大讯飞;AI+网安:安恒信息、奇安信;AI+金融:同花顺;AI+交通:佳都科技

成为VIP会员查看完整内容
174

相关内容

ChatGPT(全名:Chat Generative Pre-trained Transformer),美国OpenAI 研发的聊天机器人程序 [1] ,于2022年11月30日发布 。ChatGPT是人工智能技术驱动的自然语言处理工具,它能够通过学习和理解人类的语言来进行对话,还能根据聊天的上下文进行互动,真正像人类一样来聊天交流,甚至能完成撰写邮件、视频脚本、文案、翻译、代码,写论文任务。 [1] https://openai.com/blog/chatgpt/
【ChatGPT系列报告】AIGC行业追踪框架
专知会员服务
82+阅读 · 2023年4月23日
【ChatGPT系列报告】2023年AIGC应用与实践展望报告,47页ppt
专知会员服务
130+阅读 · 2023年4月10日
【ChatGPT系列报告】AI+行业应用深度研究,28页ppt
专知会员服务
154+阅读 · 2023年4月7日
【ChatGPT系列报告】GPT-4及ChatGPT相关应用梳理,33页ppt
专知会员服务
327+阅读 · 2023年3月19日
【ChatGPT系列报告】百度文心一言报告,16页pdf
专知会员服务
164+阅读 · 2023年3月17日
【ChatGPT系列报告】ChatGPT:百度文心一言畅想,41页ppt
专知会员服务
219+阅读 · 2023年3月3日
【ChatGPT系列报告】AIGC & ChatGPT 发展报告,27页ppt
专知会员服务
365+阅读 · 2023年2月18日
【ChatGPT系列报告】ChatGPT研究框架,64页pdf
专知会员服务
392+阅读 · 2023年2月15日
ChatGPT研究框架(2023),72页ppt
专知会员服务
569+阅读 · 2023年2月11日
重磅!AI框架发展白皮书(2022年),44页pdf
专知
28+阅读 · 2022年2月27日
人工智能商业化研究报告(2019)
腾讯大讲堂
15+阅读 · 2019年7月9日
国家自然科学基金
1+阅读 · 2014年12月31日
国家自然科学基金
0+阅读 · 2013年12月31日
国家自然科学基金
0+阅读 · 2012年12月31日
国家自然科学基金
0+阅读 · 2012年12月31日
国家自然科学基金
1+阅读 · 2012年12月31日
国家自然科学基金
0+阅读 · 2011年12月31日
国家自然科学基金
1+阅读 · 2009年12月31日
国家自然科学基金
0+阅读 · 2008年12月31日
Arxiv
0+阅读 · 2023年5月16日
Arxiv
0+阅读 · 2023年5月16日
VIP会员
相关主题
最新内容
乌克兰前线的五项创新
专知会员服务
1+阅读 · 今天6:14
 军事通信系统与设备的技术演进综述
专知会员服务
1+阅读 · 今天5:59
《北约标准:医疗评估手册》174页
专知会员服务
2+阅读 · 今天5:51
《提升生成模型的安全性与保障》博士论文
专知会员服务
1+阅读 · 今天5:47
美国当前高超音速导弹发展概述
专知会员服务
4+阅读 · 4月19日
无人机蜂群建模与仿真方法
专知会员服务
10+阅读 · 4月19日
澳大利亚发布《国防战略(2026年)》
专知会员服务
5+阅读 · 4月19日
全球高超音速武器最新发展趋势
专知会员服务
4+阅读 · 4月19日
相关VIP内容
【ChatGPT系列报告】AIGC行业追踪框架
专知会员服务
82+阅读 · 2023年4月23日
【ChatGPT系列报告】2023年AIGC应用与实践展望报告,47页ppt
专知会员服务
130+阅读 · 2023年4月10日
【ChatGPT系列报告】AI+行业应用深度研究,28页ppt
专知会员服务
154+阅读 · 2023年4月7日
【ChatGPT系列报告】GPT-4及ChatGPT相关应用梳理,33页ppt
专知会员服务
327+阅读 · 2023年3月19日
【ChatGPT系列报告】百度文心一言报告,16页pdf
专知会员服务
164+阅读 · 2023年3月17日
【ChatGPT系列报告】ChatGPT:百度文心一言畅想,41页ppt
专知会员服务
219+阅读 · 2023年3月3日
【ChatGPT系列报告】AIGC & ChatGPT 发展报告,27页ppt
专知会员服务
365+阅读 · 2023年2月18日
【ChatGPT系列报告】ChatGPT研究框架,64页pdf
专知会员服务
392+阅读 · 2023年2月15日
ChatGPT研究框架(2023),72页ppt
专知会员服务
569+阅读 · 2023年2月11日
相关基金
国家自然科学基金
1+阅读 · 2014年12月31日
国家自然科学基金
0+阅读 · 2013年12月31日
国家自然科学基金
0+阅读 · 2012年12月31日
国家自然科学基金
0+阅读 · 2012年12月31日
国家自然科学基金
1+阅读 · 2012年12月31日
国家自然科学基金
0+阅读 · 2011年12月31日
国家自然科学基金
1+阅读 · 2009年12月31日
国家自然科学基金
0+阅读 · 2008年12月31日
微信扫码咨询专知VIP会员