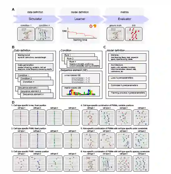
功能基因组学和更广泛的生物学的许多进展可以归因于大规模并行测序技术及其衍生物的兴起。随着测序和其他高通量实验数据的数量呈指数级增长,也需要计算方法来分析和压缩这些大量的数据,并帮助解释潜在的现象。本文描述了功能基因组学中引入新技术和新方法的五个项目。第一个项目引入了一个基于模拟的框架来研究在生物序列数据上训练的神经网络架构,这在功能基因组学中是常见的。第二个项目描述了一种双管齐下的方法来研究细胞类型特异性染色质可及性的决定因素,利用DNase-seq数据训练的神经网络集成来预测染色质可及性,以及MIAA(多路综合可及性分析)来验证这些在硅预测中的实验性方法。第三个项目提出了一种从ChIA-PET和HiChIP数据中识别长期基因组交互作用的方法。通过这项工作,第四个项目旨在提供一种方法来确定可再生的远程基因组相互作用。在第五个项目中,我们通过对转录因子序列基序进行共同富集分析,继续分析长程相互作用。总的来说,这些方法为功能基因组学中的一系列问题提供了新的方法,从为基于序列的预测任务寻找合适的神经网络结构,到揭示长时间基因组相互作用的模式。

成为VIP会员查看完整内容
10

相关内容

深入学习的成功来自于三个方面:高效的算法、强大的硬件和大规模的数据集。我们的实验室针对前两个方面,麻省理工学院汉实验室正在寻找有动机的学生在深入学习和计算机架构领域来解决有影响的人工智能问题,具有较轻的模型和较高的计算效率。
专知会员服务
86+阅读 · 2021年10月11日
【图与几何深度学习】Graph and geometric deep learning,49页ppt
PNAS |Deep learning 预测药物-药物的相互作用
GenomicAI
7+阅读 · 2022年1月20日
深度学习预测蛋白质-蛋白质相互作用
机器之心
5+阅读 · 2022年1月15日
国家自然科学基金
1+阅读 · 2014年12月31日
国家自然科学基金
0+阅读 · 2013年12月31日
国家自然科学基金
1+阅读 · 2012年12月31日
国家自然科学基金
4+阅读 · 2012年12月31日
国家自然科学基金
0+阅读 · 2012年12月31日
国家自然科学基金
0+阅读 · 2011年12月31日
国家自然科学基金
1+阅读 · 2008年12月31日
Arxiv
23+阅读 · 2022年2月24日
A Survey on Deep Transfer Learning
Arxiv
11+阅读 · 2018年8月6日
VIP会员
最新内容
高效视频扩散模型:进展与挑战
专知会员服务
0+阅读 · 15分钟前
乌克兰前线的五项创新
专知会员服务
3+阅读 · 今天6:14
 军事通信系统与设备的技术演进综述
专知会员服务
2+阅读 · 今天5:59
《北约标准:医疗评估手册》174页
专知会员服务
3+阅读 · 今天5:51
《提升生成模型的安全性与保障》博士论文
专知会员服务
3+阅读 · 今天5:47
美国当前高超音速导弹发展概述
专知会员服务
4+阅读 · 4月19日
无人机蜂群建模与仿真方法
专知会员服务
11+阅读 · 4月19日
澳大利亚发布《国防战略(2026年)》
专知会员服务
6+阅读 · 4月19日
相关VIP内容
专知会员服务
86+阅读 · 2021年10月11日
【图与几何深度学习】Graph and geometric deep learning,49页ppt
相关资讯
相关基金
国家自然科学基金
1+阅读 · 2014年12月31日
国家自然科学基金
0+阅读 · 2013年12月31日
国家自然科学基金
1+阅读 · 2012年12月31日
国家自然科学基金
4+阅读 · 2012年12月31日
国家自然科学基金
0+阅读 · 2012年12月31日
国家自然科学基金
0+阅读 · 2011年12月31日
国家自然科学基金
1+阅读 · 2008年12月31日
微信扫码咨询专知VIP会员