腾讯入股永辉,阿里收购高鑫,新零售的战场如何展开?

2017 年 12 月 18 日 港股那点事 Hannah


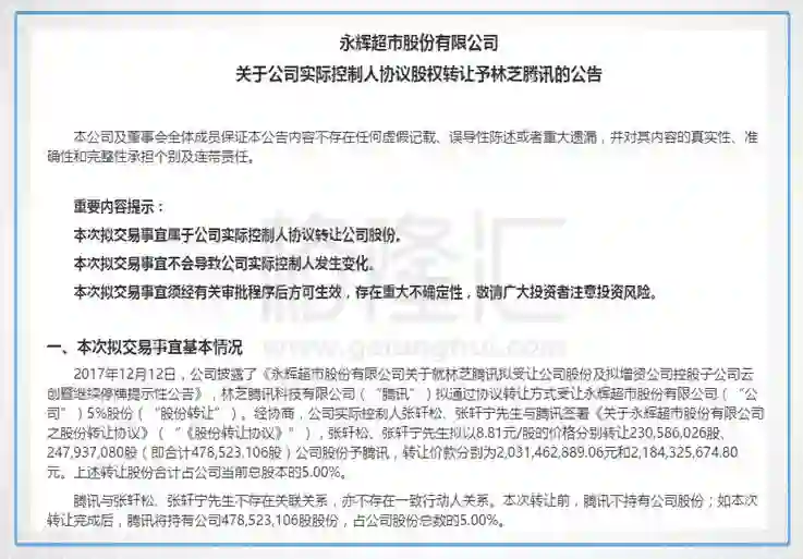
上周五盘后,停了几天牌的永辉扔了条公告:



二级市场狗这个周末都在盘算,京东入股有三个涨停,腾讯怎么着也不能少吧。结果今天的股价是这样走。



A股大可不必哭,因为阿里宣布收购高鑫,股价还可以这样走:



股票波动是事件的忠实记录者,只是它总是喜欢加点自己的脾气。市场就是这么反复无常,你能从它那里知道发生了某些事,但你要仔细看时,你又看不清发生了什么。


对这个事情的看法,周末各媒体都有加班狗,画风基本一致:


比如腾讯阿里正面交锋新零售……


比如腾讯阿里激战新零售……


比如腾讯阿里战场再升级……


硝烟味非常的浓,仿佛已经听到了炮火声,厮杀声。


然而再一想,这画风明显不对,带着互联网基因的腾讯都已经退出了互联网零售,现在还会杀入自己更不熟悉的线下零售,尤其是线下零售最难做的一块:生鲜?


▌一、高鑫VS永辉


要回答这个问题,还是先看看这个战场上被忽视的玩家:高鑫与永辉。


阿里收购高鑫,腾讯入股永辉,AT的光环太强大,以至其他当事人都成了配角。然而,这两起事件里的高鑫与永辉,绝对是中国超市领域里最闪耀的两颗星星。为什么会是阿里收购高鑫,腾讯入股永辉,而不是相反,正是源于这两家企业的诉求差异。


高鑫零售是中国最大的综合大卖场,是传统超市的代表。1998年高鑫在中国开展业务,旗下有两大品牌:欧尚与大润发。这两家都深耕零售多年,欧尚定位高端,大润发定位大众,并且大润发多年来在中国的市场份额都是第一。


过去几年,传统零售企业过得很不如意,翻这个板块的上市公司年报就知道。当一代鞋王百丽被私有化时,多少同时代企业的高管不忧心忡忡,担心下一个就轮到自己。


在这种背景下,高鑫零售算是少有的还能有不错的开店频率而不是疯狂关店的零售企业。自进入中国以来,仅2015年关闭了一家位于杭州的欧尚门店,16年首次关闭了一家位于潍坊的大润发门店。可以这么来说,在传统零售里,高鑫把门店管理与供应链管理发挥到了极致。


也因为此,过去几年,高鑫零售的利润与现金流仍然很漂亮,只是增速艰难爬坡(今年上半年利润增速这么高是因为把2012年前未使用的购物卡确认为利润,高达4.6亿)。



看热闹的人总是喜欢喊狼来了,线上就要消灭线下,仿佛当事人完全不知道一样。而事实上,线下的优秀零售企业,经过多年的积累,都是手握大量现金,又怎么可能坐着等死呢?


无非就是一个摸索的过程,最终线下与线上走向融合。线上已经杀过来了,躲不过,那就自己也搞个,高鑫零售发展了飞牛网。


只是高鑫零售发展电商有两个BUG,一是电商是个烧钱的玩意儿,它需要通过烧钱给客户带来极致的体验,这些支出只有在规模足够大时才能被摊薄,这与传统零售开个店就收钱的立竿见影效果完全相反。烧钱还不是最大的问题,另一个BUG是电商最美好的时代已经过去:流量变贵了。


根据公司的年报,飞牛网的注册会员超过1530万人,活跃会员超过320万,而阿里月活跃用户近5亿,京东近2亿。没有足够的流量,高鑫零售的电商业务发展举步维艰,而传统线下业务苦苦撑着,又能坚持多久?关店已经是个信号了。


异军突起的新秀永辉超市完全是另一番景象。相比高鑫零售的增速艰难爬坡,永辉几乎是坐火箭的发展速度。



永辉超市创立于2001年,它走了一条不同寻常的零售路:生鲜农产品,2016年永辉的生鲜贡献营收近45%,以生鲜带动人流量,永辉还经营了两块业务:食品用品和服装。永辉之所以会走这条路,是因为创始人发现,包括沃尔玛在内,没有一家做好生鲜供应链的。


夷以近,则至者众,险以远,而至者少。永辉在生鲜这块深耕十多年,供应链上的管理优势是竞争对手短时间内无法赶上的。生鲜品类因低价,高频、易损耗,也是最不容易电商化的产品,同时因为生鲜高聚客,强粘性,当整个传统零售业一片萧条时,永辉超市的业绩却是蒸蒸日上。


与高鑫零售相比,永辉不需要互联网企业的改造,来走上新零售的康庄大道,它自己本身就是新零售的代表,它孵化出了超级物种这样的业态。永辉需要的是支持,而不是改造,在与互联网企业谈判时,它拥有足够的筹码来维护自己的地位。


▌ 不同的诉求遇到不同的赋能


马爸爸会讲赋能,小马哥也会讲赋能。


小马哥怎么DISS马爸爸的赋能的呢?


"我知道马云也讲赋能,我趁机讲一下不同。最终格局是要看被赋能者的安全程度,在一个中心化的生态中,被赋能的渠道、利润都被中心所掌控,也就是说,被赋能者的命运百分百的掌握在中心手上,但腾讯推的是去中心化赋能。"


"我们不会把柜台出租给你做生意,而是你自己建房子,建完之后就是你的了,你的粉丝,你的客户就是你的,不需要再交月租,不用说每年涨价,这就是去中心化的赋能。"


马爸爸现在在打造新零售的基础设施,这里面重要的一环是拿下线下流量节点,也即好的商业地产。然而,好的商业地产有且只有这么多,中国经济发展了三十多年,好的坑全部已经被卡位。


要实现阿里的新零售战略,阿里有且只有一个,在二级市场上直接买已经证券化的成熟商业圈,买完后来改造。看阿里买了啥:


2014年3月31日,阿里巴巴53.7亿元战略投资银泰商业,浙江最大的百货连锁企业,2017年1月在港股私有化退市。


2015年8月10日,阿里巴巴283亿战略投资苏宁云商,持有19.99%股份,其为中国最大的家电连锁企业。


2016年11月20日,阿里巴巴21.5亿元战略投资三江购物,持有32%的股份,其为浙江省大型连锁超市。


2017年2月20日,阿里巴巴集团与百联集团全面战略合作,后者手中握有中国最丰富的线下零售体系,旗下有世纪联华、联华超市、第一百货、八佰伴、东方商厦等上百家实体零售公司。2017年5月26日,阿里巴巴受让联华超市18%股份,成为第二大股东。


2017年9月27日,阿里巴巴集团5.48亿持有新华都10%的股份,其为福建省大卖场、综合超市及百货连锁经营行业的龙头企业。


阿里接过润泰手里高鑫零售的股权,与上面这些收购出发点基本一致,而且高鑫零售下面的大润发显然是更好的标的,因为它在全国范围内都有门店,并且大部分在三四线,这正是阿里的电商零售所不能触及到的流量。


这种好的流量节点,最好是抓在自己手里运营,服务自己的新零售战略。而高鑫零售已经在艰难爬坡,有强烈被改造的需求。两家一拍即合,润泰完全退出,阿里强势获得董事会5个席位里的两个。


至于永辉,阿里想要,永辉会给吗?永辉经过一轮一轮的引进外部投资者,但公司的实际控制权仍然是在张氏两兄弟手里。显然,能维护公司独立自主的腾讯赋能才符合永辉的需求。


所以,请注意,如果存在这个所谓的新零售战场,那么也不是腾讯在跟阿里打,而是永辉在跟阿里打,腾讯只是后面送点水,并不直接上战场。


新零售战场的腾讯与阿里


那么怎么看这个战场上的阿里与腾讯呢?


对于新零售场景,腾讯与阿里的需求是不同的。阿里是做零售出身的,零售是它的立身之本,它的未来也将是围绕这个主干去衍生出各种其他业务。当线上流量出现瓶颈的时候,阿里更有迫切愿望去线下获取流量。


同时,本身线上与线下资源就存在共享的空间,比如供应商体系,物流体系,蚂蚁金服,还有大数据和云计算,阿里系的这些资源配合线下延伸是顺理成章的。


在与王健林的赌约中,马云表示未来不再提"电子商务",这就是马云认输了。但是不要紧,颠覆不了实体零售,阿里可以买下来,以此确立阿里在中国整个零售业的独一无二的地位,也是巩固自己的立身之本。


阿里去买线下零售,是要服务于自己的新零售战略的,所以它不仅仅是入股线下零售业,它还要改造它们。


而腾讯是不同的,腾讯的起家是社交与娱乐,尽管有大把的流量,但是这些流量并不能直接转化为零售业的流量,腾讯的网购没做起来就是一个证明。


但腾讯发展到今天,又早已不局限于社交与娱乐,其许多业务将与零售发生关系,最直接的,比如第三方支付业务。没有电子商务的支撑,腾讯的财富通的第三方支付市场份额活得非常艰难,在2015年第一季度时,支付宝占据绝对地位。



然而线下支付让腾讯的第三方支付突然崛起,到2017年第一季度,腾讯金融的市场份额上升到了近40%。



但是我们设想一下,如果阿里完全掌控了新零售,线上线下并举,那么腾讯的线下支付将去哪里找场景?


所以,如果新零售是未来趋势,腾讯无论如何,都要占据一席之地。对于腾讯来说,做新零售并不是它的长处,过去的历史已经证明了这一点,那么对腾讯最优的策略,就是投资这个领域里的最好的玩家。新零售融合线上与线下,所以我们看到,腾讯不仅投资了永辉,也投资了唯品会。


京东是腾讯线上变现的消费场景,但是京东相比阿里,服装是它的弱项,唯品会可以填补这块。


而对于那些想要维护自己独立自主的玩家,比如永辉来说,腾讯毫无疑问是最佳的搭档,腾讯可以给永辉提供流量,提供互联网技术支持,但怎么玩还是由永辉来决定。


▌结语


新零售是这几年非常热的词,但这几年的主要玩家只有阿里,只有阿里单方面在买买买,腾讯入股永辉,标志着腾讯也要进入这个板块了。有人说腾讯入局太晚了,但从腾讯的赋能角度来说,它并不打算自己亲自做,它的策略是挑选最优的玩家,在这个未来消费场景里占据一度之地,给自己替代零售场景上的变现渠道。


而对这个行业来说,腾讯的入戏让这个行业会变得更好玩,当阿里与腾讯都挺进这一块的时候,对于小玩家来说,想要单独生存是很难的。那么,现在有两个选择,想要维持独立自主的,站队腾讯,想要抱大腿的,站队阿里。


对投资者来说,全国各地的国资委手里依然还有着大量的地方优质商业地产,国资委有强烈的愿望将它们盘活,原来只有阿里在收,现在多了一个搅局者,对于这块的资产,不妨多多关注。


【作者简介】

Hannah | 格隆汇·专栏作者

股市浮沉五年

变才是不变的真理


【精华推荐】

中国中车(1766.HK):低谷之外,是风口浪尖

“红黄蓝”的背后:深度起底阴影下的幼教行业

为何我们要在这个时点强推保险股?

登录查看更多
0

相关内容

AI创新者:破解项目绩效的密码
专知会员服务
35+阅读 · 2020年6月21日
2020年中国《知识图谱》行业研究报告,45页ppt
专知会员服务
241+阅读 · 2020年4月18日
德勤:2020技术趋势报告,120页pdf
专知会员服务
194+阅读 · 2020年3月31日
Python数据分析:过去、现在和未来,52页ppt
专知会员服务
103+阅读 · 2020年3月9日
广东疾控中心《新型冠状病毒感染防护》,65页pdf
专知会员服务
19+阅读 · 2020年1月26日
【德勤】中国人工智能产业白皮书,68页pdf
专知会员服务
311+阅读 · 2019年12月23日
【阿里技术论文】AliMe KBQA:阿里小蜜中的结构化知识问答
专知会员服务
83+阅读 · 2019年12月14日
中国移动互联网2018上半年报告
计算机与网络安全
3+阅读 · 2018年7月22日
创业者和伪创业者的10大区别
创业财经汇
8+阅读 · 2018年6月5日
百度的广告和今日头条的广告
keso怎么看
8+阅读 · 2018年2月9日
【新零售】当下趋势:传统零售将变革为新零售
产业智能官
3+阅读 · 2017年11月12日
【智能零售】零售业的未来是让零售变得无界
产业智能官
3+阅读 · 2017年10月18日
Arxiv
6+阅读 · 2019年8月22日
Area Attention
Arxiv
5+阅读 · 2019年5月23日
Single-frame Regularization for Temporally Stable CNNs
Next Item Recommendation with Self-Attention
Arxiv
5+阅读 · 2018年8月25日
Arxiv
11+阅读 · 2018年4月25日
Arxiv
5+阅读 · 2016年12月29日
VIP会员
最新内容
人工智能在战场行动中的演进及伊朗案例
专知会员服务
4+阅读 · 4月18日
美AI公司Anthropic推出网络安全模型“Mythos”
专知会员服务
2+阅读 · 4月18日
【博士论文】面向城市环境的可解释计算机视觉
大语言模型的自改进机制:技术综述与未来展望
《第四代军事特种作战部队选拔与评估》
专知会员服务
1+阅读 · 4月18日
相关VIP内容
相关资讯
中国移动互联网2018上半年报告
计算机与网络安全
3+阅读 · 2018年7月22日
创业者和伪创业者的10大区别
创业财经汇
8+阅读 · 2018年6月5日
百度的广告和今日头条的广告
keso怎么看
8+阅读 · 2018年2月9日
【新零售】当下趋势:传统零售将变革为新零售
产业智能官
3+阅读 · 2017年11月12日
【智能零售】零售业的未来是让零售变得无界
产业智能官
3+阅读 · 2017年10月18日
相关论文
Arxiv
6+阅读 · 2019年8月22日
Area Attention
Arxiv
5+阅读 · 2019年5月23日
Single-frame Regularization for Temporally Stable CNNs
Next Item Recommendation with Self-Attention
Arxiv
5+阅读 · 2018年8月25日
Arxiv
11+阅读 · 2018年4月25日
Arxiv
5+阅读 · 2016年12月29日
Top
微信扫码咨询专知VIP会员