成为VIP会员查看完整内容
VIP会员码认证
首页
主题
会员
服务
注册
·
登录
0
版号重启给游戏企业续上了一条命,但接下来的路仍然难走
专知AI搜索
2022 年 4 月 14 日
36氪
新游戏,新规则。
文|
王毓婵
编辑|
乔芊
封面来源|
视觉中国
行走在黑夜里的中国游戏从业者终于看到了曙光。
11 日下午,国家新闻出版署官网公布了 2022 年 4 月国产网络游戏审批名单,共 45 款游戏获得了版号,其中包含 5 款客户端游戏,39 款移动游戏和 1 款Switch游戏机产品。
在这之前,国家新闻出版署已经有将近 9 个月没有释放过新的游戏版号,也没有对暂停发表过任何官方解释。对于很多游戏从业者来说,4 月 11 日的好消息完全在意料之外。据 36 氪了解,今年 3 月时,还有多位头部游戏公司做好了“一整年不发版号”的预案。
久旱逢甘霖,心动网络董事长黄一孟在朋友圈发言称,“终于有版号了,喜极而泣”。该公司运营的游戏《派对之星》正在首批过审名单之列。与之同在一张名单上的《剑网3缘起》则是在开发小组的微博大方拿出一万元现金抽奖,与玩家们共同庆贺。
图片为微博页面截图
本次的游戏版号过审名单中,有 A 股上市公司三七互娱运营的《梦想大航海》、吉比特运营的《塔猎手》、游族网络运营的《少年三国志:口袋战役》、恺英网络旗下的《龙腾传奇》《前进之路》等,也有港股上市公司创梦天地的《小心火烛》、心动公司的《派对之星》,还有由小型工作室创作的独立游戏《陶艺大师》等。
但却没有两大游戏巨头腾讯和网易的游戏。
相比上一次版号发放,2021 年 7 月过审了 87 款游戏,而这一次只有 45 款游戏。如同行业所猜测的那样,版号重启后审核标准会更加严格。
2018 年,国家新闻出版署也曾有整整 9 个月暂停发放版号,重启后过审游戏数目相比之前大大减少。2019 年过审了 1570 款游戏,2020 年缩减到 1405 个,而 2021 年仅有 755 个。未来版号或将仍为稀缺资源。
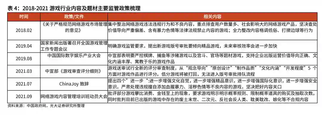
对于游戏行业来说,虽然版号重启对于市场情绪有修复作用,但它并不是一段艰难整肃的结束,而是未来更长一段时间里严格审查的开始。
图片来源:光大证券
漫长的等待与黎明前的死亡
2021 年 12 月 25 日,独立游戏制作人@AZGames 在 B 站发布了一条视频,名为《没有游戏版号的477天,绷不住了》。这条视频讲述了他制作的游戏《陶艺大师》长达 477 天的艰难送审经历,并在 B 站获得了 134.4 万播放量。
幸运的是,在又等了三个半月之后,《陶艺大师》成功跻身 4 月的首批过审游戏之列。
“快来个人掐我一下,不是在做梦吧……”@AZGames 在 B 动态上写道:“感谢大家的支持和陪伴,历时将近两年终于拿到版号了!”
图片为B站页面截图
但《陶艺大师》只是非常稀有的幸运儿之一,大量的小型游戏工作室死在了黎明之前。天眼查数据显示,从 2021 年 7 月至 2022 年 4 月 11 日,有 2.2 万家游戏相关公司注销,51.5% 注册资本在 1000 万元以下。对比之下,在版号正常发放的 2020 年,全年游戏公司注销为 1.8 万家。
稍有财力的游戏公司虽不至于彻底关门,但砍项目、裁员也是常事。今年 2 月,据红星资本局报道,有内部人员证实,网易、莉莉丝、IGG 等游戏公司都出现了砍掉自研项目或裁员的情况。
寒冬之后,行业集中度必然提升,缺少了新的活水,版号库存量大的头部游戏公司“强者恒强”。2019-2021 年,腾讯分别获得 32/16/9 个版号,且在 2021 年的 9 款过审游戏中,7 款来自进口,知名度普遍较高,如《英雄联盟手游》《哆啦 A 梦牧场物语》,国内原生游戏仅有 2 款。网易的情形与此类似。
腾讯/网易库存游戏版号情况
当一家游戏公司处于“旧游戏已经上线,新游戏尚在开发期”的状态时,版号暂停几乎算是一种利好,因为它可以隔绝对手,大大延长游戏的生命周期。
过去几个月,腾讯旗下的《王者荣耀》《和平精英》,网易手中《梦幻西游》《阴阳师》系列均通过持续运营托起了公司基本盘。
2021 年,我们没看到能摇撼老游戏地位的新爆款出现。全球手游市场内购收入排名前三的游戏均出自中国公司,且都是发布一年以上的老游戏——分别为腾讯旗下的《PUBG mobile》(合并《和平精英》收入)《王者荣耀》和米哈游旗下的《原神》。
当然,覆巢之下焉有完卵。游戏大厂的抗风险能力虽相对更强,但利润也同样受到了沉重打击。2021 年全年,腾讯净利润(Non-IFRS)同比仅微增 1%,是近十年来公司净利增幅最低的一年。净利率的下滑与游戏、广告两大业务的收缩直接相关。四季度,低利润的金融科技及企服业务收入,首次超越了腾讯高利润的网络游戏板块。
出海仍将是必然趋势
受国内游戏版号发放收紧影响,去年下半年开始,游戏企业出海的紧迫性陡升。
腾讯将《王者荣耀》海外版 Arena of Valor 升级为重要的战略级项目,投放预算也翻倍提升。天美工作室群与光子工作室群也在海外多地成立了新的自研工作室。
腾讯的目标是,海外市场的收入要占到游戏总收入的 50%。
网易 CEO 丁磊则发布了“召集令”,计划收集全球游戏人才,加速开拓海外市场。字节跳动则是花近 50 亿元全资收购了沐瞳科技,后者的 Mobile Legends 一直在东南亚市场压制着《王者荣耀》海外版。
根据中国音数协游戏工委报告,2021 年,中国自研手游出海规模 180 亿美元,同比增长 16.6%,2021 年上半年,海外 TOP 2000 移动游戏发行商中 23.4% 来自于中国,同比增长 3.6%。
如今版号虽然重新开启发放,但对未来审核标准趋严的担忧仍然存在。多家券商分析师认为,中国游戏企业出海的大趋势并不会改变。
另外,政策因素只是游戏企业大规模出海的原因之一。从市场层面来说,国内手游市场也已面临红海的激烈竞争,急需新的流量池。
简单来说,国内市场的游戏用户红利已经基本摸到了天花板。游戏工委的数据显示,2021 年,中国移动游戏用户渗透率接近 100%。去年中国游戏用户规模达 6.66 亿人,同比仅微微增长 0.22%。前几年,虽然用户增长缓慢,但是用户规模每年大多还是以千万级增长,而去年的增幅与 2020 年相比,用户规模变化不大。
中国游戏用户规模及增长率
而同时,去年出海游戏的收入增速(16.6%)大大高于国内总体水平(6.51%)。从需求端来看,海外移动游戏市场空间是国内移动游戏市场两倍体量,相比中国手游玩家渗透率 70% 的水平,2021 年欧美主要市场手游玩家渗透率仅为 40-50% 左右,海外手游渗透率和付费仍有较大提升空间。
中国自主研发游戏国内市场实际销售收入及增长率
总之,版号重启对于已经窒息许久的国内游戏企业来说,是一口救命的新鲜空气,但它的含氧量也很稀薄。未来不出意外,会有更多完全为海外市场设计和打造的游戏诞生,而一场新的厮杀将在异域市场展开。
来个“分享
、点赞
、在看”👇
版号重启给游戏企业续上了一条命
登录查看更多
点赞并收藏
0
暂时没有读者
0
权益说明
本文档仅做收录索引使用,若发现您的权益受到侵害,请立即联系客服(微信: zhuanzhi02,邮箱:
[email protected]
),我们会尽快为您处理
相关内容
中国
关注
1
中华人民共和国,通称中国,是一个位于东亚的社会主义国家,由中国共产党一党执政,首都位于北京市。1949年10月1日,中国共产党在第二次国共内战取得绝对优势后,于北京市正式成立中华人民共和国,中国国民党领导的中华民国政府则在同年底败退台湾。
维基百科
金融业数字化转型发展报告(2020-2021)附下载
专知会员服务
49+阅读 · 2022年4月4日
《中国信息消费发展态势报告》(2022年),41页pdf
专知会员服务
29+阅读 · 2022年3月20日
腾讯等发布《2022产业互联网安全十大趋势》报告,34页pdf
专知会员服务
31+阅读 · 2022年3月12日
金融人工智能研究报告(2022年),中国信通院
专知会员服务
126+阅读 · 2022年1月20日
数字规则蓝皮报告(2021年)
专知会员服务
26+阅读 · 2021年12月15日
2021德勤全球人才流动趋势报告,了解未来全球人才流动的七大趋势,顺势而为,把握机遇
专知会员服务
40+阅读 · 2021年12月13日
2021年中国人工智能市场发展现状
专知会员服务
125+阅读 · 2021年10月29日
《元宇宙Metaverse》报告,53页ppt,中美科技巨头押注
专知会员服务
98+阅读 · 2021年8月16日
迈向巅峰之路——中国成长型AI企业研究报告(附报告全文)
专知会员服务
67+阅读 · 2021年5月29日
零样本图像分类综述 : 十年进展
专知会员服务
128+阅读 · 2019年11月16日
被版号停发重塑的游戏行业|氪金 · 大事件
36氪
0+阅读 · 2022年4月17日
张庭TST庭秘密被认定为传销;时隔8个月游戏版号重新发放;马斯克拟430亿美元私有化推特丨文娱周报
创业邦杂志
0+阅读 · 2022年4月15日
台积电3nm制程获突破,马斯克放弃加入推特董事会,国产游戏版号重新下发,今日更多大新闻在此
量子位
0+阅读 · 2022年4月12日
顺丰同城回应骑士单日收入过万;官方辟谣东航飞机失事与副驾有关;国产游戏版号恢复发放;小鹏汽车回应辅助驾驶事故丨邦早报
创业邦杂志
0+阅读 · 2022年4月12日
8点1氪:国产游戏版号时隔8个月重启核发;马斯克决定不加入推特公司董事会;蔚来3款车型提价1万元
36氪
0+阅读 · 2022年4月12日
2050亿元!李嘉诚再次登顶全球地产首富;1000亿美元估值,SHEIN成全球第四大独角兽丨Going Global周报
创业邦杂志
0+阅读 · 2022年4月10日
8点1氪:腾讯澄清“重锤”传言;李诞退出笑果文化董事;国家新闻出版署回应“停发游戏版号”
36氪
0+阅读 · 2022年2月22日
687亿美元!微软收购游戏巨头动视暴雪,将成为继腾讯、索尼后的第三大游戏公司
CSDN
0+阅读 · 2022年1月19日
补贴2000万美元!Pokémon Go开发商Niantic进军「真实元宇宙平台」
新智元
0+阅读 · 2021年11月20日
云游戏行业发展趋势分析报告
行业研究报告
13+阅读 · 2019年3月24日
云计算环境中面向时间约束的大规模并行业务流程的监控策略研究
国家自然科学基金
2+阅读 · 2015年12月31日
仿视觉感知机制的图像场景语义分类研究
国家自然科学基金
1+阅读 · 2013年12月31日
网络舆论、公司治理与公司财务政策
国家自然科学基金
2+阅读 · 2013年12月31日
软件重构对回归测试用例的影响及其修复方法研究
国家自然科学基金
0+阅读 · 2012年12月31日
不确定环境下企业低碳技术的动态投资研究
国家自然科学基金
2+阅读 · 2012年12月31日
多层次视觉特征学习新方法及在环境感知中的应用研究
国家自然科学基金
0+阅读 · 2012年12月31日
突发事件下通信网络可靠性及资源配置应急策略
国家自然科学基金
2+阅读 · 2011年12月31日
强化学习迁移技术及其在交互式游戏中的应用研究
国家自然科学基金
0+阅读 · 2011年12月31日
具有金融背景的自由边界问题
国家自然科学基金
0+阅读 · 2009年12月31日
服务管理中承诺服务完成时间和服务按时完成率的决策
国家自然科学基金
0+阅读 · 2008年12月31日
Semi-Supervised Super-Resolution
Arxiv
1+阅读 · 2022年4月19日
OTFS-superimposed PRACH-aided Localization for UAV Safety Applications
Arxiv
0+阅读 · 2022年4月19日
Example-based Synthesis of Static Analysis Rules
Arxiv
0+阅读 · 2022年4月19日
SimMIM: A Simple Framework for Masked Image Modeling
Arxiv
1+阅读 · 2022年4月17日
The posterior probability of a null hypothesis given a statistically significant result
Arxiv
0+阅读 · 2022年4月16日
Nanorobot queue: Cooperative treatment of cancer based on team member communication and image processing
Arxiv
0+阅读 · 2022年4月15日
Getting There and Back Again
Arxiv
0+阅读 · 2022年4月15日
State of the Art of Adaptive Cruise Control and Stop and Go Systems
Arxiv
0+阅读 · 2022年4月15日
A combinatorial view of stochastic processes: White noise
Arxiv
0+阅读 · 2022年4月14日
What is the optimal schedule for the UEFA Champions League groups?
Arxiv
0+阅读 · 2022年4月11日
VIP会员
自助开通(推荐)
客服开通
详情
相关主题
中国
移动游戏
少年三国志
吉比特
视频
网易
最新内容
【CMU博士论文】迈向可解释机器学习的理论基础
专知会员服务
0+阅读 · 51分钟前
CVPR 2026 | HulluEdit:基于正交子空间编辑的多模态大语言模型幻觉缓解框架
专知会员服务
0+阅读 · 53分钟前
无人机视觉语言导航:研究进展、挑战与技术路线图
专知会员服务
0+阅读 · 今天12:13
《基于强化学习的反无人机蜂群拦截优先级排序》
专知会员服务
7+阅读 · 今天8:20
乌克兰反无人机方案“天穹哨兵”解析:一款人工智能驱动的近程防空系统
专知会员服务
2+阅读 · 今天7:30
美军2026条令《指挥官装甲装备维护技能测试计划》
专知会员服务
5+阅读 · 今天7:28
《俄罗斯构建服务于人工智能驱动自主性的主权无人机生态系统》(2026报告)
专知会员服务
6+阅读 · 今天3:09
2026年俄罗斯新型喷气动力无人机Geran-5的技术规格
专知会员服务
3+阅读 · 今天2:50
基于数据优化的人机协同与机器人僚机
专知会员服务
4+阅读 · 今天2:08
美太空军发布两份聚焦2040年规划的文件:《2040年未来作战环境》和《2040年目标部队》(附文件)
专知会员服务
10+阅读 · 今天1:51
《为码头高价值舰艇提供反无人机系统防御方案研究》80页
专知会员服务
8+阅读 · 4月15日
《认知战作为一个战略域:媒体生态系统、社交网络与社会韧性的侵蚀》
专知会员服务
5+阅读 · 4月15日
美陆军设想无人系统司令部
专知会员服务
3+阅读 · 4月15日
【博士论文】已对齐人工智能系统的持久脆弱性
专知会员服务
5+阅读 · 4月15日
人工智能对指挥控制的加速及其对陆军的影响(中文报告)
专知会员服务
5+阅读 · 4月15日
相关VIP内容
金融业数字化转型发展报告(2020-2021)附下载
专知会员服务
49+阅读 · 2022年4月4日
《中国信息消费发展态势报告》(2022年),41页pdf
专知会员服务
29+阅读 · 2022年3月20日
腾讯等发布《2022产业互联网安全十大趋势》报告,34页pdf
专知会员服务
31+阅读 · 2022年3月12日
金融人工智能研究报告(2022年),中国信通院
专知会员服务
126+阅读 · 2022年1月20日
数字规则蓝皮报告(2021年)
专知会员服务
26+阅读 · 2021年12月15日
2021德勤全球人才流动趋势报告,了解未来全球人才流动的七大趋势,顺势而为,把握机遇
专知会员服务
40+阅读 · 2021年12月13日
2021年中国人工智能市场发展现状
专知会员服务
125+阅读 · 2021年10月29日
《元宇宙Metaverse》报告,53页ppt,中美科技巨头押注
专知会员服务
98+阅读 · 2021年8月16日
迈向巅峰之路——中国成长型AI企业研究报告(附报告全文)
专知会员服务
67+阅读 · 2021年5月29日
零样本图像分类综述 : 十年进展
专知会员服务
128+阅读 · 2019年11月16日
热门VIP内容
开通专知VIP会员 享更多权益服务
CVPR 2026 | HulluEdit:基于正交子空间编辑的多模态大语言模型幻觉缓解框架
《基于强化学习的反无人机蜂群拦截优先级排序》
【CMU博士论文】迈向可解释机器学习的理论基础
无人机视觉语言导航:研究进展、挑战与技术路线图
相关资讯
被版号停发重塑的游戏行业|氪金 · 大事件
36氪
0+阅读 · 2022年4月17日
张庭TST庭秘密被认定为传销;时隔8个月游戏版号重新发放;马斯克拟430亿美元私有化推特丨文娱周报
创业邦杂志
0+阅读 · 2022年4月15日
台积电3nm制程获突破,马斯克放弃加入推特董事会,国产游戏版号重新下发,今日更多大新闻在此
量子位
0+阅读 · 2022年4月12日
顺丰同城回应骑士单日收入过万;官方辟谣东航飞机失事与副驾有关;国产游戏版号恢复发放;小鹏汽车回应辅助驾驶事故丨邦早报
创业邦杂志
0+阅读 · 2022年4月12日
8点1氪:国产游戏版号时隔8个月重启核发;马斯克决定不加入推特公司董事会;蔚来3款车型提价1万元
36氪
0+阅读 · 2022年4月12日
2050亿元!李嘉诚再次登顶全球地产首富;1000亿美元估值,SHEIN成全球第四大独角兽丨Going Global周报
创业邦杂志
0+阅读 · 2022年4月10日
8点1氪:腾讯澄清“重锤”传言;李诞退出笑果文化董事;国家新闻出版署回应“停发游戏版号”
36氪
0+阅读 · 2022年2月22日
687亿美元!微软收购游戏巨头动视暴雪,将成为继腾讯、索尼后的第三大游戏公司
CSDN
0+阅读 · 2022年1月19日
补贴2000万美元!Pokémon Go开发商Niantic进军「真实元宇宙平台」
新智元
0+阅读 · 2021年11月20日
云游戏行业发展趋势分析报告
行业研究报告
13+阅读 · 2019年3月24日
相关基金
云计算环境中面向时间约束的大规模并行业务流程的监控策略研究
国家自然科学基金
2+阅读 · 2015年12月31日
仿视觉感知机制的图像场景语义分类研究
国家自然科学基金
1+阅读 · 2013年12月31日
网络舆论、公司治理与公司财务政策
国家自然科学基金
2+阅读 · 2013年12月31日
软件重构对回归测试用例的影响及其修复方法研究
国家自然科学基金
0+阅读 · 2012年12月31日
不确定环境下企业低碳技术的动态投资研究
国家自然科学基金
2+阅读 · 2012年12月31日
多层次视觉特征学习新方法及在环境感知中的应用研究
国家自然科学基金
0+阅读 · 2012年12月31日
突发事件下通信网络可靠性及资源配置应急策略
国家自然科学基金
2+阅读 · 2011年12月31日
强化学习迁移技术及其在交互式游戏中的应用研究
国家自然科学基金
0+阅读 · 2011年12月31日
具有金融背景的自由边界问题
国家自然科学基金
0+阅读 · 2009年12月31日
服务管理中承诺服务完成时间和服务按时完成率的决策
国家自然科学基金
0+阅读 · 2008年12月31日
相关论文
Semi-Supervised Super-Resolution
Arxiv
1+阅读 · 2022年4月19日
OTFS-superimposed PRACH-aided Localization for UAV Safety Applications
Arxiv
0+阅读 · 2022年4月19日
Example-based Synthesis of Static Analysis Rules
Arxiv
0+阅读 · 2022年4月19日
SimMIM: A Simple Framework for Masked Image Modeling
Arxiv
1+阅读 · 2022年4月17日
The posterior probability of a null hypothesis given a statistically significant result
Arxiv
0+阅读 · 2022年4月16日
Nanorobot queue: Cooperative treatment of cancer based on team member communication and image processing
Arxiv
0+阅读 · 2022年4月15日
Getting There and Back Again
Arxiv
0+阅读 · 2022年4月15日
State of the Art of Adaptive Cruise Control and Stop and Go Systems
Arxiv
0+阅读 · 2022年4月15日
A combinatorial view of stochastic processes: White noise
Arxiv
0+阅读 · 2022年4月14日
What is the optimal schedule for the UEFA Champions League groups?
Arxiv
0+阅读 · 2022年4月11日
大家都在搜
maven
palantir
无人机系统
无人机蜂群
时事直通
雷鸟科技
terraform
助贷模式
分布式事务
文本挖掘从小白到精通
Top
提示
微信扫码
咨询专知VIP会员与技术项目合作
(加微信请备注: "专知")
微信扫码咨询专知VIP会员
Top