【思考】我国互联网金融牌照监管的解析与重构

2018 年 1 月 30 日 互联网金融 石兴舜

在我国互联网金融整体高速发展的大背景下,互联网金融行业牌照监管、分类规定等差异化一般企业的市场准入制度亟需完善,将对行业市场的持续盈利、风险管控、社会经济效益平衡等内容的影响逐渐扩大,引起社会各界的重视。本文对当前我国互联网金融牌照监管体系的运行态势进行简要分析,归纳出其实际运作机制的几大问题,并在此基础上有针对性地提出了改进互联网金融分类和牌照监管的思路,以期完善相关制度在优化行业布局、监管机构定位、国家竞争能力和服务实体经济发展等方面的正面效应,同时,对未来互联网金融法律牌照监管制度做大胆的重构。

1
互联网金融牌照监管概述

互联网金融牌照,即互联网金融机构经营许可证,是批准互联网金融机构开展业务的正式文件。目前互联网金融许可证由中国人民银行、银监会、证监会和保监会分别颁发。如果把互联网金融监管划分为事前准入监管、事中业务监管、事后惩戒监管,市场准入制度是事前监管的核心,则互联网金融许可证则是市场准入制度的常态表现。

当前,我国需要审批的互联网金融牌照主要有7张,包括第三方支付牌照、互联网基金销售牌照、互联网保险牌照、互联网信托牌照、互联网银行牌照、互联网消费金融牌照、网络小额贷款牌照。

2
现行互联网金融机构监管分类有缺陷,系统性不高
1
多头监管,缺乏制度性安排

有别于实体经济领域的“精简放权、监管合流”趋势,现行的金融牌照监管架构主要呈现法律、行业主管机构再到行业自律的多头监管,从法律规范上存在机构准入、业务准入、人员准入、技术指引等极为庞杂的一整套监管制度,大多是暂行性规范且衔接性不佳,经常有某项业务开展之初没有明文限定,在扩张阶段由监管部门出台“指导意见”,一旦问题凸显,则进入多部委联合“专项治理”阶段,整体的准入制度分布非常零散、缺乏系统性关联。

表一,目前互联网金融牌照多头监管现状

2
第三方支付牌照监管制度困境

以第三方支付牌照监管制度为例,2005年第三方支付从网关支付模式[1]转向账户模式,支付宝、财付通等从电子商务平台脱离出来成为独立第三方支付机构,开始提供各种类型的增值服务,如缴费、转账、还款、授信和咨询,在飞速的发展中产生了企业挪用客户备付金,洗钱、套现、赌博和欺诈等非法活动。而此时,中国人民银行对整顿此类非金融机构的直接法律依据只有1997年颁布的《支付结算办法》及可供参考的《金融机构反洗钱规定》(2007年),行业发展缺门槛、缺规则、缺监管,客户资金安全有隐患,从业机构潜在巨大经营风险,一部专门针对第三方支付机构的监管体系亟待构建。

中国人民银行于2010年发布了《非金融机构支付服务管理办法》及其《细则》。该办法第三条规定“非金融机构提供支付服务,应当依法取得《支付业务许可证》,成为支付机构,接受中国人民银行的监管”,该办法的发布标志着我国第三方支付牌照监管制度拉开序幕。随后,对于支付机构的监管阵营迅速壮大,令出多门令且层出不穷,除中国人民银行外,国务院、银监会也各有发文。笔者统计,自2007年1月至2017年12月期间,各监管机构、行业协会涉及支付机构的法规、规章、规范性法律文件、自律文件共计59件,其中主管机构人民银行(包括办公厅、营业部、支部结算司等)单独发文共计39件,国务院单独发文5件,人民银行、银监会、工信部等部委联合发文共计5件,银联、清算协会等行会自律发文共计10件。发文内容涉及支付机构的综合监管、刑事安全、服务许可、业务指导、政策意见等各方面。

表二  2007—2017年中国人民银行关于第三方支付机构发文一览

笔者统计发现,当前对于支付机构的监管重一次性审查轻持续监管、重经济社会稳定轻市场机制调节的情况明显,这可能是源于经济发展和行业体制初始时期形态影响,以及立法存在空白,只能频繁通过规范性法律文件弥补部分监管的缺失,近而导致了令出多门、尺度不一、制度缺乏系统性等问题。本质上讲,牌照制度主要是依据行业监管而不是企业质量好坏和风险高低,导致人员准入、资本准入等监管标准和流程均基本趋于同一,而不能按区域经济水平、风险水平、机构业务复杂程度、系统重要性等内容体现差别化,监管工作与牌照分类情况缺乏对应关系,分类监管向市场传达信息的效力有限。

现阶段亟待解决的问题就是将互联网金融行业纳入系统化法制监管。整合当前较零散的各部门、各领域监管策略,不再完全以金融属性为标准出台各项文件,及时进行整体规划和统一设计,减少已经出台监管文件的重叠冲突。在牌照批准程序上必须充分考虑监管机构的密切性、科学性。在业务监管方面,综合考虑行业特征和机构可塑性,监管与行业长期发展要求相对应,留出机构发展的充足定性、定量空间。笔者经过调查,在众多的自上而下监管中,就第三方支付机构而言,实际起到业务指导的竟然是行业自律[2]、服务指引,这可能是因行业规范具有针对性、及时性的适用优势,这也是为今后该方面立法的方向提供了有益参考。

3
互联网金融牌照监管复制传统金融监管共性,忽视了行业个性
1
相对传统金融牌照监管更为严格的牌照监管

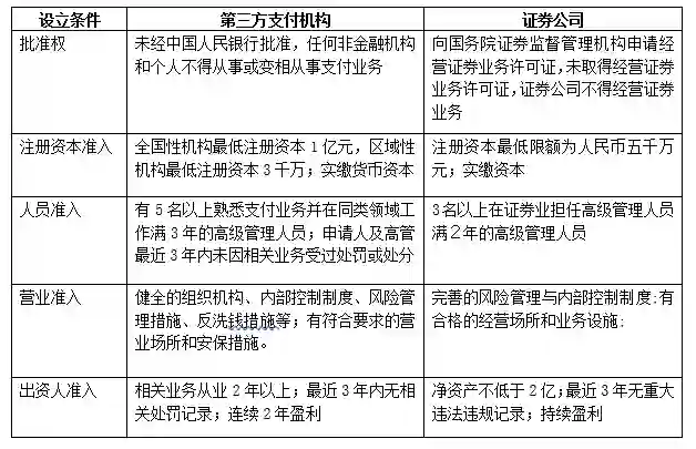
笔者通过第三方支付牌照与其他金融牌照监管准入制度的横向比较,我们发现现行的制度并未超出传统金融业监管的范畴,依旧定位于“出身+资本”的分类格局。实质无差异的金融牌照监管制度直接套用在“互联网+金融”时代的监管策略上,甚至更为苛刻的准入条件,这与我们对互联网金融整体投入低成本化、业务普惠化、运作高效化的观感似乎相悖,也与 “依法监管、适度监管、分类监管、协同监管、创新监管”[3]的互联网金融监管政策不完全吻合。

表三 互联网金融支付机构与证券公司关于机构准入条件的比较[4]

2
互联网金融行业的独特个性

无可否认,互联网金融其本质上仍是金融,没有改变金融风险的隐蔽性、传染性、突发性和较强的负外部性特征,我国对第三方支付牌照监管制度显然更偏重于传统的金融监管方式,第三方支付公司取得牌照的难度系数与证券公司取得牌照的难度不分伯仲,甚至在实缴货币资本、出资人一票否决方面显然更为严苛。但是,第三方支付的价值远远超越了金融支付业务本身,并不能用现行金融牌照监管制度一以贯之。单一的牌照监管制度必然导致企业组织架构、资本模式的千篇一律,有限的业务、单一的模式以及唯一的市场是恶性竞争的诱因。而互联网金融行业的重要生产要素就是“创新”。仍旧以第三方支付机构为例:

从行业产生来看,第三方支付业务立身的根本是互联网技术的发展,特别是快捷支付、无卡支付、NFC支付等移动支付技术的革新。行业发展的基本要素是移动支付技术不断创新、公共信息安全保障、交易模式高效便捷方面,传统的金融牌照监管首重资本的模式显然不可尽用。

从主营业务方面来看,传统的支付是为了交易双方完成货币债权转移,保障资金安全是首要目的。第三方支付的价值已经不再局限于支付本身,通过互联网支付大数据信息的收集、整理、分析可全面掌握交易行为体现的信用、偏好等信息,为支付公司、供应商、征信业、金融业等互联网混业经营提供信息支持。互联网金融的混业经营是必然趋势,传统金融牌照监管“一照一业”,用准入壁垒分割了完整的行业市场,将机构间互动和竞争绑定在有限空间内。此类限定“发展极限”的做法与行业发展得趋势互相矛盾,已经集中体现在互联网金融行业。

从盈利模式来看,以银行为代表的传统金融支付机构给长尾客户[5]提供服务成本高、效率低,不能为其提供全面的支付服务。而第三方支付机构的产生正好弥补了银行支付服务的缺失,业务模式与用户群需求高度匹配,不断壮大的用户群是使得交易费率低廉到小数点后2位,支付服务达到前所未有的普惠水平。

从监管层面上来看,只有降低准入门槛,刺激多区域、多层次的第三方支付企业产生,将海量小额支付分散在各个支付机构的同时也实现了分散金融风险,从而降低全行业的风险系数,鼓励差异与充分竞争,为行业发展预留更大的服务创新和价值增值空间。

总体而言,对行业区分度不够,对资本的过度关注,立法的空白,导致互联网金融牌照监管制度落后于行业的发展。科学调整现有行业分类体系,优化市场秩序,从严格准入转向“沙盒监管”[6],从单纯重视资本规模转向业务、合规、标准的全面考虑,盘活互联网金融市场结构,实现多层次金融服务和分类监管。


4
对未来互联网金融牌照监管制度的重构
1
精准定位监管的落脚点,科学梳理监管层级,制定灵活的“监管沙盒”

原生的互联网金融公司是依靠网络技术成长起来的金融公司,其与传统金融公司的最大区别在于互联网用户需求创造业务模式,而不仅仅是将传统的金融业务开设上互联网柜台,如互联网众筹是基于虚拟社交场景的经济交往需求应运而生,电子虚拟货币是网络数据交换安全度极大提升的产物。笔者认为,互联网金融金融作为新兴行业,其业务类型和应用模式十分多样化,并且正在变得越来越复杂,在提升金融运作效率的同时也带来诸多的不确定的风险,但互联网金融发展得方向仍是不断的产品创新,因而监管的定位也首重“创新”。在金融创新和防控风险之间取得平衡至关重要。

笔者设想,在明确行业定位的基础上,建立准入和业务实施的分管机制,建立三个层级的牌照监管体系。第一层级,是机构核心准入监管,由全国层面的监管平台对互联网金融企业进行审批,综合考察企业技术力量、产品定位以及资本充足等要件,颁发统一的互联网金融牌照,该层级对接产业分类认证。第二层级是地区业务监管,由地方平台对互联网金融企业的具体产品业务进行审批,信息安全进行属地监管,该层级对接市场监管。第三层是行业自律,由行业协会对企业组织架构、价格服务、技术标准、创新产品等技术性问题进行规范,该层级对接具体互联网业务的监管。扩大监管框架的覆盖面,多层级挤压行业真空领域,能有效防止多头监管或权利集中造成的效率损失。

笔者认为明确机构监管范围、实施业务差别化管理将使互联网金融企业在符合基本法律要件下,能够实质的开展本行业的技术创新、服务创新。一般互联网金融创新业务准入中,“创新业务”的范畴还不明确、说明也还不够细化,顶层监管者对产品的认知度缺乏,可以通过“监管沙盒”增强企业的话语权、决策权,为企业的产品、服务以及商业模式创新提供的一个“安全空间”,这个空间内的创新行为即使失败也不会引起常规的监管后果。在有效提升监管措施弹性和灵活性的同时,最大限度地让一切创新、创造社会财富的源泉充分涌流。

2
为企业混业经营、行业融合发展创设外部支撑

未来互联网金融混业经营将是常态,如第三方支付机构必然会作为银行的收单外包机构,也会利用自身用户群开展消费金融业务、供应金融业务等,还会衍生出征信业务、接口服务、电信数据、市场调查等业务,将造就一大批从事全能业务的互联网金融公司。正如我们当前的实践,支付公司从电子商务网关脱离,成为第三方独立的支付机构,又依托移动支付的发展,成为移动设备制造商。产业的界限越来越模糊,互联网金融企业受制于牌照不能变更、不能流转,阻碍了市场调解机制正常运转。笔者认为,新的牌照监管体系应当以机构监管为主,只在宏观层面划定非法、违法界限,而由次级层面在业务标准、执业标准、行业标准、通用标准上对企业进行业务监管,只要符合标准的业务,就可以进行扩展,鼓励互联网金融企业跨网络、跨行业、跨领域的全面融合。从一点出发,用便捷高效的互联网模式全面整合各个行业的普惠金融[7]企业将应运而生。

3
实施有限监管、标准化监管,明确各方职责

为满足社会公众安全、便捷的金融服务需求及保障金融创新的延展空间,将互联网金融涉及的账户安全、个人隐私、交易规范等至关重要方面纳入标准化管理,制定统一的业务标准、技术标准、行业保准、通用标准,以厘清各项基础性标准要件,则无论如何创新,只需要将一个个标准化要件进行组合,便能迅速形成具体的、系统的、有效的监管制度。

如广泛适用于融资租赁、小额贷款、消费金融、商业保理的存管银行专户制度,即要求金融企业开设特定业务运营资金的专用账户,从事特定业务的企业只能使用专用账户开展日常的业务。存管银行必须制定符合监管机构标准的存管制度,并按规定对从事特定业务企业的资金账户和账户内资金使用情况实施管理、定期对账、按时上。又如备付金提存制度、可疑交易报告制度、应收账款质押系统等历久弥新、久经增补的行业“法宝”。明确设置禁止性规定和创新渠道,才能有效区分机构的创新和绕监管办业务。

笔者设想,未来牌照监管是绝对的有限监管,将业务与创新的核心环节进行考察拆分,与现有的货币政策、外汇政策、产业政策挂钩,以标准化条款为基础构架出特定业务监管的骨骼,用禁止性准入规定填充行业、企业的独特血脉,增强企业的能动性,允许企业经营事务性流程的创造,明确各方职责,发挥市场的主导作用,避免监管机构在行业形成、企业初创阶段揠苗助长,在行业升级、市场重组阶段过渡介入。

5
结语

从目前发达国家的一些做法,我们未来谨守的牌照监管底线是保证合法差异化,即行业结构、业务范围等方面明晰互联网金融企业的社会功能定位,体现出特定业务牌照的差异化,防止企业在经营过程中偏离主业,支持合法的产业融合,防止恶性混业经营。我们未来牌照监管的最终目标是保障正当竞争,通过标准化策略,在准入时根据特定经济、区域设定弹性审核、追责机制,如全国性商业企业适当提高准入门槛,避免与地区性农村政策性企业争夺有限资源,一开始就优化行业扎根生存发展的环境,多渠道分散互联网金融的供给压力,为创新经营提供完善分类,从容指导行业竞争。在创新方面,允许牌照企业在特色领域实现备案制,如互联网消费金融企业开展密切相关的企业、个人征信业务,监管机构应预先留足反应和审批余地,审慎抉择、相机试点,这不但有助于新兴市场的培养,也有利于监管机构为进一步的全面放开积累经验。

互联网金融作为新兴行业在我国快速成长起来,如何通过创新监管制度做大、做强这块行业大蛋糕,取其精华、去其糟粕,使其服务于新时代、服务于社会主义市场经济,体现社会主义制度的优越性,在创新自主与审慎监管中找寻平衡点,这是对宏观调控政策的科学性、有效性、执行性的一大考验。



[1] 即第三方支付平台分别连接金融机构和电子商务企业,通过支付网关模式解决在线交易接口问题。

[2] 行业自律是一个行业自我规范、自我协调的行为机制,同时也是维护市场秩序、保持公平竞争、促进行业健康发展、维护行业利益的重要措施。

[3] 为鼓励金融创新,促进互联网金融健康发展,明确监管责任,规范市场秩序,经党中央、国务院同意,中国人民银行、工业和信息化部、公安部、财政部、国家工商总局、国务院法制办、中国银行业监督管理委员会、中国证券监督管理委员会、中国保险监督管理委员会、国家互联网信息办公室日前联合印发了《关于促进互联网金融健康发展的指导意见》。

[4] 条文来源《非金融机构支付服务管理办法》及其细则,《证券法》等。

[5] 数以百万计的小企业和个人客户,资金流小到让银行都不屑收单,无意制定符合他们需求的业务模式。

[6] 监管沙盒(Regulatory Sandbox)的概念由英国政府于2015年3月率先提出。按照英国金融行为监管局的定义,“监管沙盒”是一个“安全空间”,在这个安全空间内,金融科技企业可以测试其创新的金融产品、服务、商业模式和营销方式,而不用在相关活动碰到问题时立即受到监管规则的约束。

[7] 普惠金融(inclusive finance)这一概念由联合国在2005年提出,是指以可负担的成本为有金融服务需求的社会各阶层和群体提供适当、有效的金融服务,小微企业、农民、城镇低收入人群等弱势群体是其重点服务对象。



来源:未央网

作者:石兴舜



未央精选

行业时事

央行25日起对普惠金融定向降准 数字货币首次被评级

纳斯达克考虑推出“与众不同”的数字货币期货

福建就网贷备案细则征求意见,平台备案后有六条红线

首批基于区块链的ETF在纳斯达克上市交易

案例分析

Optima Health:由医院创办的医疗保险公司

烯牛数据:专注提高投资者的工作效率

菜帮科技:为传统食配商赋能 重构餐饮食材供应链

全息智信:重构区块链底层技术

监管动态

央行范一飞:中国央行数字货币应采用双层投放体系

中国互联网金融协会警示境外ICO与“虚拟货币”交易风险

深圳发布P2P平台106条整改验收细则

中国互联网金融协会:防范迅雷“玩客币”等变相ICO

深度观察

监管明确不予备案登记的网贷机构有哪些?

P2P的"壳"满沙滩 什么样的可以买?

想要发行比特币ETF 需要满足哪些条件?

ICO到底涉嫌哪种犯罪:传销、非法集资、还是诈骗

活动&荐书

《全球互联网金融商业模式:格局与发展》,你拿到手了吗?

清华五道口全球金融论坛:全阵容45位嘉宾观点集锦

未央海外游学计划启动!英国金融科技之旅等你报名

【GELP荐书】这是属于父辈的故事

清华大学五道口金融学院互联网实验室成立于2012年4月,是中国第一家专注于互联网金融领域研究的科研机构。

专业研究 | 商业模式 • 政策研究 • 行业分析

内容平台 | 未央网  "互联网金融"微信公众号iefinance

创业教育 | 清华大学中国创业者训练营 • 全球创业领袖项目(报名中!点击查看详情)


网站:未央网 http://www.weiyangx.com

免责声明:转载内容仅供读者参考。如您认为本公众号的内容对您的知识产权造成了侵权,请立即告知,我们将在第一时间核实并处理。

WeMedia(自媒体联盟)成员,其联盟关注人群超千万


登录查看更多
0

相关内容

互联网金融不是互联网和金融的简单加总,也不是传统金融业务的简单「上网」,而是强调依托网络、移动通讯、云计算等新技术和移动支付、社交网络、多对多交易等新模式,突破传统金融概念和货币创造模式,提供低成本支付、结算、投资、融资等金融服务,为实体经济商业模式的创新提供支撑,对全球金融模式产生了根本影响。
新时期我国信息技术产业的发展
专知会员服务
71+阅读 · 2020年1月18日
【德勤】中国人工智能产业白皮书,68页pdf
专知会员服务
311+阅读 · 2019年12月23日
2019中国硬科技发展白皮书 193页
专知会员服务
86+阅读 · 2019年12月13日
【大数据白皮书 2019】中国信息通信研究院
专知会员服务
138+阅读 · 2019年12月12日
【白皮书】“物联网+区块链”应用与发展白皮书-2019
专知会员服务
94+阅读 · 2019年11月13日
5G全产业链发展分析报告
行业研究报告
12+阅读 · 2019年6月7日
2019中国养老产业发展剖析与发展趋势分析报告
行业研究报告
8+阅读 · 2019年5月18日
2019中国家政服务行业发展剖析及行业投资机遇分析报告
重磅!2019中国经济研判,涉及20个敏感问题…
笔记侠
10+阅读 · 2019年2月17日
2018年中国供应链金融行业研究报告
艾瑞咨询
7+阅读 · 2018年11月20日
【区块链】区块链是什么?20问:读懂区块链
产业智能官
8+阅读 · 2018年1月10日
一个人的企业安全建设之路
FreeBuf
5+阅读 · 2017年7月7日
Mesh R-CNN
Arxiv
4+阅读 · 2019年6月6日
Universal Transformers
Arxiv
5+阅读 · 2019年3月5日
The Evolved Transformer
Arxiv
5+阅读 · 2019年1月30日
Arxiv
19+阅读 · 2018年6月27日
Arxiv
25+阅读 · 2018年1月24日
Arxiv
7+阅读 · 2018年1月18日
VIP会员
最新内容
《人工智能赋能电磁战》(报告)
专知会员服务
2+阅读 · 4月17日
【CMU博士论文】迈向可扩展的开放世界三维感知
前馈式三维场景建模
专知会员服务
1+阅读 · 4月17日
(译文)认知战:以士兵为目标,塑造战略
专知会员服务
3+阅读 · 4月17日
相关资讯
5G全产业链发展分析报告
行业研究报告
12+阅读 · 2019年6月7日
2019中国养老产业发展剖析与发展趋势分析报告
行业研究报告
8+阅读 · 2019年5月18日
2019中国家政服务行业发展剖析及行业投资机遇分析报告
重磅!2019中国经济研判,涉及20个敏感问题…
笔记侠
10+阅读 · 2019年2月17日
2018年中国供应链金融行业研究报告
艾瑞咨询
7+阅读 · 2018年11月20日
【区块链】区块链是什么?20问:读懂区块链
产业智能官
8+阅读 · 2018年1月10日
一个人的企业安全建设之路
FreeBuf
5+阅读 · 2017年7月7日
相关论文
Mesh R-CNN
Arxiv
4+阅读 · 2019年6月6日
Universal Transformers
Arxiv
5+阅读 · 2019年3月5日
The Evolved Transformer
Arxiv
5+阅读 · 2019年1月30日
Arxiv
19+阅读 · 2018年6月27日
Arxiv
25+阅读 · 2018年1月24日
Arxiv
7+阅读 · 2018年1月18日
Top
微信扫码咨询专知VIP会员