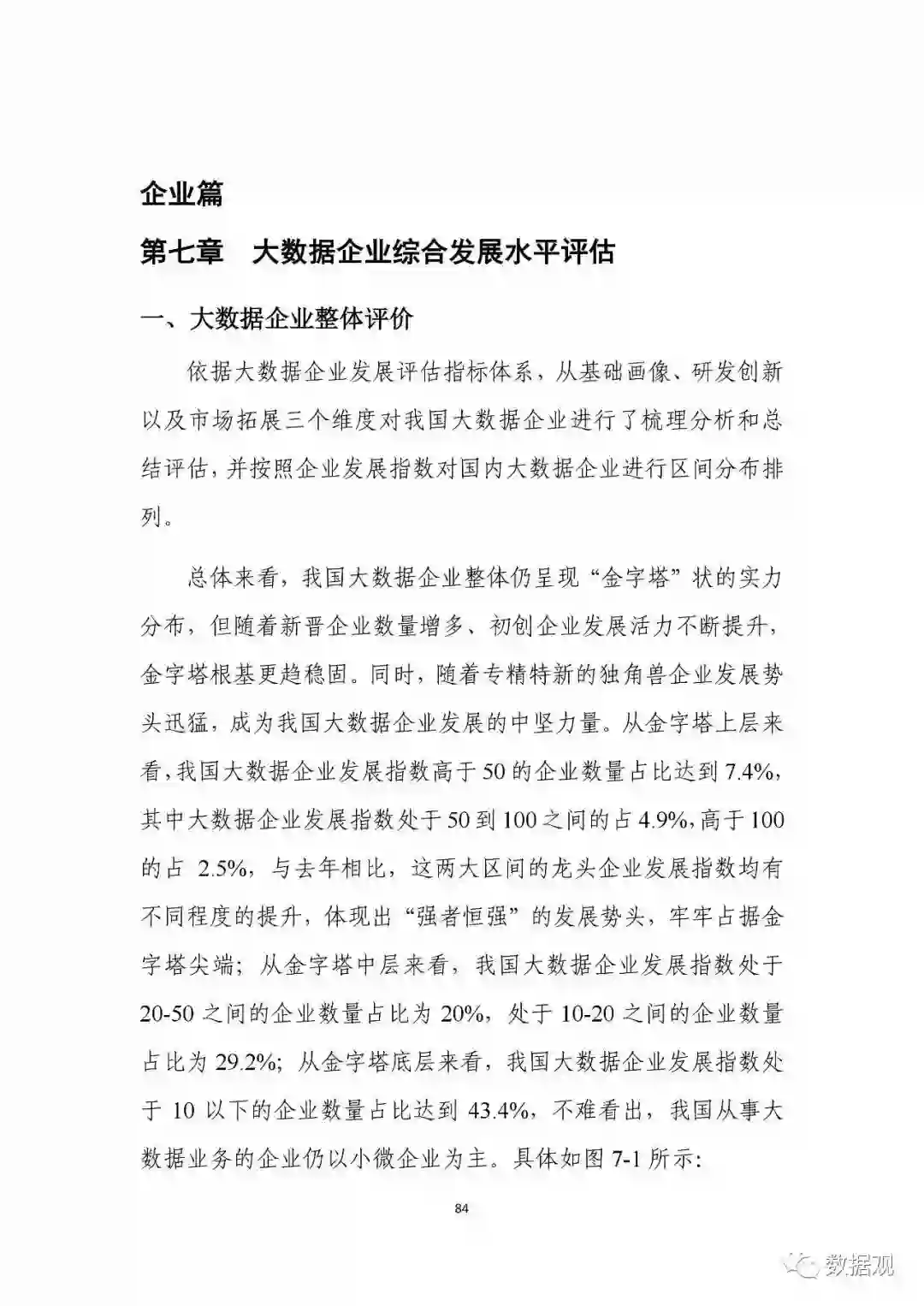
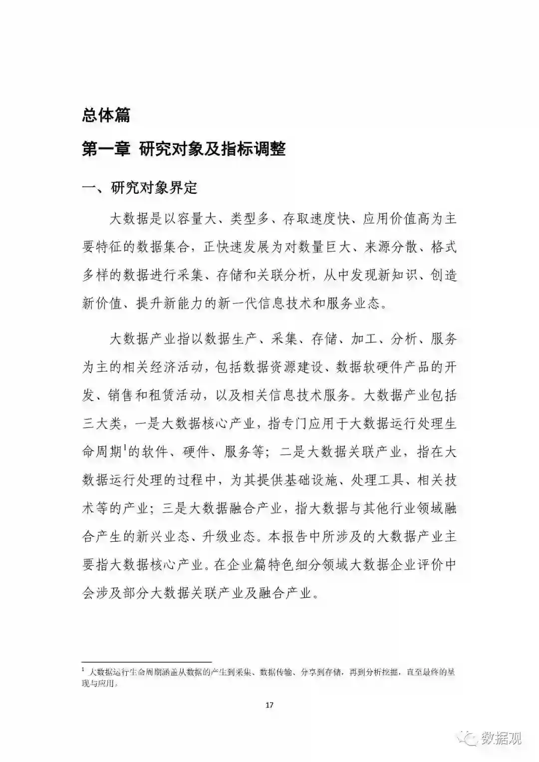
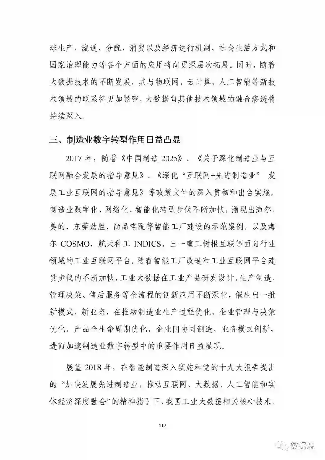
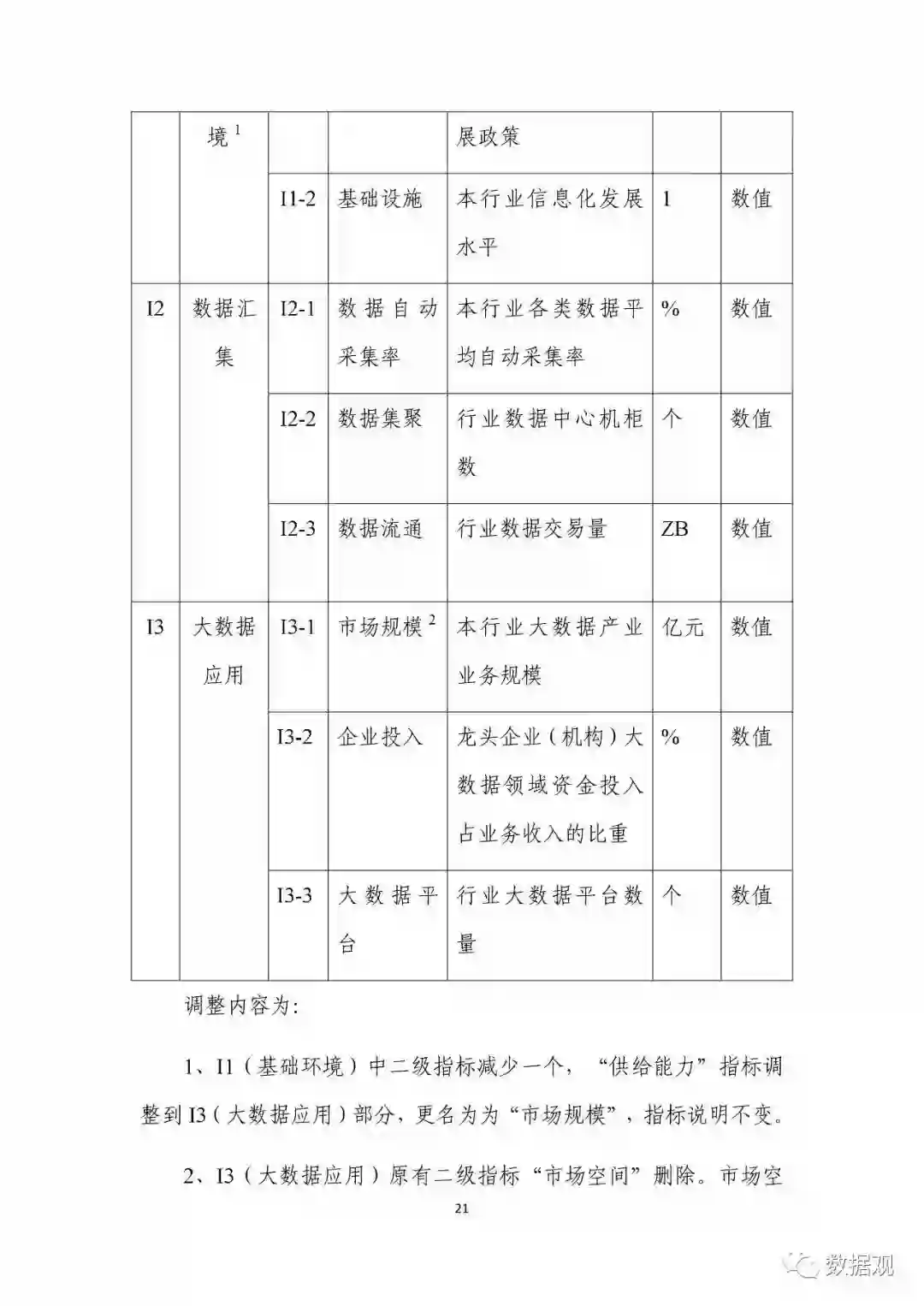
《中国大数据产业发展评估报告(2018年)》发布(完整版PPT)

2018 年 10 月 8 日 数盟

数据浪潮正在席卷全球,我国也正在向着“数据强国”的目标不断前进。围绕国家大数据战略实施要求,为了更好的推动大数据的产业发展,准确掌握大数据产业的发展现状,研判大数据产业的发展趋势至关重要。

数据观微信小编获悉,近日,中国电子信息产业发展研究院在工业和信息化部信软司指导下发布了《中国大数据产业发展评估报告(2018年)》(以下简称《报告》),《报告》延续了前期的研究重点及方向,依然聚焦于区域、行业、企业三个层面。

《报告》通过修订指标体系测算发展指数,剖析发展水平、层次和特点。从行业管理的角度来看,《报告》的编制对于调整行业管理重点、优化行业管理机制具有重要的积极作用。本《报告》由工信部信息化和软件服务业司指导,中国电子信息产业发展研究院软件产业所课题组成员承担了专题调研、数据整理、研究分析和报告撰写工作。但受限于研究水平及数据缺失等原因,本《报告》所采用的测算模式及测算精度仍有很大提升空间,相关结论也是一家之言,如存偏误,敬请批评指正。

以下为报告PPT全文

注:本报告来源「中国电子信息产业发展研究院/赛迪智库」,编辑:Fynlch王培(微信号:WP1306020480),版权著作权解释权属原创者所有。

识别下图二维码,加“数盟社区”为好友,回复暗号“入群”,加入数盟社区交流群,群内持续有干货分享~~


媒体合作请联系:

邮箱:[email protected]




登录查看更多
0

相关内容

报告 | 2020中国5G经济报告,100页pdf
专知会员服务
99+阅读 · 2019年12月29日
电力人工智能发展报告,33页ppt
专知会员服务
135+阅读 · 2019年12月25日
2019中国硬科技发展白皮书 193页
专知会员服务
86+阅读 · 2019年12月13日
【大数据白皮书 2019】中国信息通信研究院
专知会员服务
138+阅读 · 2019年12月12日
解读《中国新一代人工智能发展报告2019》
走向智能论坛
32+阅读 · 2019年6月5日
2019中国养老产业发展剖析与发展趋势分析报告
行业研究报告
8+阅读 · 2019年5月18日
重磅推荐:中国人工智能趋势报告(完整版)
人工智能学家
18+阅读 · 2019年2月27日
《中国人工智能发展报告2018》(附PDF下载)
走向智能论坛
19+阅读 · 2018年7月17日
《人工智能标准化白皮书(2018版)》发布|附下载
人工智能学家
18+阅读 · 2018年1月21日
Arxiv
102+阅读 · 2020年3月4日
Arxiv
16+阅读 · 2020年2月6日
A Comprehensive Survey on Transfer Learning
Arxiv
121+阅读 · 2019年11月7日
Arxiv
7+阅读 · 2018年1月30日
Arxiv
7+阅读 · 2018年1月24日
VIP会员
最新内容
美国与以色列如何在攻击伊朗中使用人工智能
专知会员服务
2+阅读 · 今天16:20
《自动化战略情报管控》
专知会员服务
1+阅读 · 今天14:31
得失评估:审视对伊朗战争的轨迹(简报)
专知会员服务
2+阅读 · 今天14:19
【CMU博士论文】迈向可解释机器学习的理论基础
专知会员服务
2+阅读 · 今天12:23
基于数据优化的人机协同与机器人僚机
专知会员服务
6+阅读 · 今天2:08
相关资讯
解读《中国新一代人工智能发展报告2019》
走向智能论坛
32+阅读 · 2019年6月5日
2019中国养老产业发展剖析与发展趋势分析报告
行业研究报告
8+阅读 · 2019年5月18日
重磅推荐:中国人工智能趋势报告(完整版)
人工智能学家
18+阅读 · 2019年2月27日
《中国人工智能发展报告2018》(附PDF下载)
走向智能论坛
19+阅读 · 2018年7月17日
《人工智能标准化白皮书(2018版)》发布|附下载
人工智能学家
18+阅读 · 2018年1月21日
相关论文
Arxiv
102+阅读 · 2020年3月4日
Arxiv
16+阅读 · 2020年2月6日
A Comprehensive Survey on Transfer Learning
Arxiv
121+阅读 · 2019年11月7日
Arxiv
7+阅读 · 2018年1月30日
Arxiv
7+阅读 · 2018年1月24日
Top
微信扫码咨询专知VIP会员