定了!人工智能、算法、网络技术等编程课程进入全国高中新课标,2018秋季开始

2018 年 1 月 22 日 程序猿
程序猿(ID:OpenSourceTop) 猿妹 整编

参考:云头条、新智元等,主要内容摘自:《普通高中课程方案和语文等学科课程标准(2017年版)》http://www.moe.gov.cn/srcsite/A26/s8001/201801/W020180116404040376273.zip


2018年1月16日上午,教育部新闻发布会上,介绍了《普通高中课程方案和语文等学科课程标准(2017年版)》的有关情况。



在此次“新课标”改革中,正式将人工智能、物联网、大数据处理、算法、开源硬件项目设计等正式划入新课标。



下载地址:http://www.moe.gov.cn/srcsite/A26/s8001/201801/W020180116404040376273.zip


人工智能进入高中“新课标”


修订版本的方案中,把高中学习内容分成了必修课、选择性必修课和选修课。具体在信息技术课程上,课程结构如下图所示:



高中信息技术必修课程是全面提高高中生信息素养的基础,包括“数据与计算”和“信息系统与社会”两个模块。


数据与计算:

● 了解数据编码

● 学会采集、分析、可视化数据

● 学会一种程序语言,并使用程序语言完成简单的算法

● 了解人工智能的重要性


信息系统与社会

● 知道信息系统基本工作原理

● 可以开发简单的信息系统

● 判断安全风险,了解安全防范技术

● 学会遵守相关法律和道德伦理规范


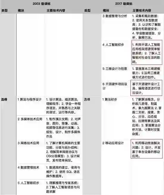
高中信息技术选择性必修课程是根据学生升学、个性化发展需要而设计的,包括“数据与数据结构”“网络基础”“数据管理与分析”“人工智能初步”“三维设计与创意”“开源硬件项目设计”六个模块。

 

高中信息技术选修课程是为满足学生的兴趣爱好、学业发展、职业选择而设计的自主选修课程,包括“算法初步““移动应用设计”以及各高中自行开设的信息技术校本课程。


相比于 2003 版课标,此次公布的“新课标”中,在技术(信息技术和通用技术)上给予了学生更大的发展选择空间。可以看出,“新课标”大幅度减少了对于基本软件使用的要求,而大幅度提升了在编程、计算思维、算法方面的思维要求,以及人工智能、开源硬件、网络空间安全等知识面要求。



具体内容如下:


数据与计算

 

信息技术与社会的交互融合引发了数据量的迅猛增长,数据对社会生产和人们生活的影响日益凸显。本模块针对数据(包括大数据)在信息社会中的重要价值,分析数据与信息的关系,强调数据处理的基本方法与技能,发展学生利用信息技术解决问题的能力。本模块是信息技术课程后续学习的基础。



信息系统与社会

 

在信息社会中,现实空间与虚拟空间相互交织,形成了一个全新的社会环境,在改变人们生活、工作与学习的同时,也塑造出一种全新的生存与发展方式。本模块是针对信息社会生存与发展的需要,强调利用信息系统解决问题的过程与方法,提升学生信息安全和社会责任意识而设置的必修模块。



数据与数据结构

 

在数字化时代,数据对科学发现、技术进步、经济发展以及人们的日常生活有着越来规深刻的影响。理解教据的作用及价值,对学生适应信息社会、学会数宇化生存有着十分重要的意义。

 

数据结构是信息技术学科的核心内容之一,对培养学生的信息意识与计算思维、深入理解并掌搌信惠技术学科知识与实践方法、形成学科核心素养,具有非常重要的作用。本模块是针对数据、数据结构及其应用而设置的选择性必修模块。



网络基础

 

网络不但是数据传输的物理基础,也是支撑信息社会的重要基础设施。理解两络基本知识,熟练使用典型网络服务,是现代信息社会中生存与发展的基本技能之一。本模块是针对网络基本知识和实践应用而设置的选择性必修模块。



数据管理与分析

 

数据管理与分析技术已经广泛应用于人们的日常生活与学习中,成为解决问题的重要方式。有效地管理与分析数据(包括大数据)可帮助人们获取有份值的信息,为决策形成提供重要依据。本模块是针财数据管理技术与数据分析方法的应用而设置的选择性必修模块。



人工智能初步

 

人工智能通过智能机器延伸、增强人类改造自然和治理社会能力的新兴技术。近年来,人工智能的发展呈现出深度学习、跨界融合、人机协同等新特征,推送了社会各领域从数字化、网络化向智能化的跃升,深刻改变着人们的生活方式和思维模式。

 

本模块是针对人工智能的发展特征,从基础知识与应用、简单人工智能应用模块搭建及开发等方面设置的选择性必修模块。



开源硬件项目设计

 

基于开源硬件的项目设计与开发有益于激发学生创新的兴趣,培养学生动手实践能力,同时也是在信息技术课程中实现STEAM(科技、技术、工程、人文艺术与数学)教育的理想方法。

 

本模块是针对学生个性化发展需要,按照开源硬件项目设计流程而设置的选择性必修模块。



算法初步

 

对问题的抽象或形式化描述是算法的基础。算法的每一步都是一个准确表达的步骤或指令,旨在用一系列这样的步骤在有限的时间内解决实际问题。解决同一个问题存在不同的算法,算法有有效(无效)、高效(低效)等差别。

 

学习算法,可以从系统的角度描述和解决问题,有助于学生未来专业的发展。本模块是针对算法及其初步应用而设置的选修模块。




中小学生学习人工智能


国家让中小学生学习人工智能,也早已开始。去年,国务院印发《新一代人工智能发展规划》,要求中小学生要上人工智能课程,推广编程教育。


另外,作为2017年最受欢迎的人工智能编程语言Python热度也一直上涨,全国计算机等级考试(NCRE)从 2018 年 3 月开始,Python将取代Visual FoxPro列入全国计算机等级考试



此外,山东 2017 年秋季正式出版的《小学信息技术》,也大幅度引入了 Scratch、Python 等编程语言,围绕将开源硬件、人工智能、3D 创意设计等作为了重要内容。也就是说就连小学生也开始接触学习 Python 了,由此可见,国家对人工智能的重视程度。可点击查阅《Python列入全国计算机等级考试,已进入山东小学教材,还将被加入浙江省高考科目(信息技术)》



●本文编号2892,以后想阅读这篇文章直接输入2892即可

●输入m获取文章目录

推荐↓↓↓

大数据与人工智能

更多推荐18个技术类公众微信

涵盖:程序人生、算法与数据结构、黑客技术与网络安全、大数据技术、前端开发、Java、Python、Web开发、安卓开发、iOS开发、C/C++、.NET、Linux、数据库、运维等。

登录查看更多
0

相关内容

【经典书】人工智能及机器学习导论,457页pdf
专知会员服务
169+阅读 · 2020年7月5日
【干货书】R语言书: 编程和统计的第一课程,
专知会员服务
118+阅读 · 2020年5月9日
【教程推荐】中科大刘淇教授-数据挖掘基础,刘 淇
专知会员服务
82+阅读 · 2020年3月4日
 第八届中国科技大学《计算机图形学》暑期课程课件
专知会员服务
62+阅读 · 2020年3月4日
中科大-人工智能方向专业课程2020《脑与认知科学导论》
电力人工智能发展报告,33页ppt
专知会员服务
135+阅读 · 2019年12月25日
【大数据白皮书 2019】中国信息通信研究院
专知会员服务
138+阅读 · 2019年12月12日
IBM《人工智能白皮书》(2019版),12页PDF,IBM编
专知会员服务
22+阅读 · 2019年11月8日
C++匠心之作 从0到1 入门资料
专知
8+阅读 · 2019年11月23日
报名 | 全国高校机器学习课程高级研修班
大数据文摘
3+阅读 · 2018年10月9日
国内高校人工智能教育现状如何?
大数据技术
9+阅读 · 2018年4月24日
编程和数学基础不佳如何入门人工智能?
大数据技术
6+阅读 · 2018年1月3日
交通资料共享
智能交通技术
8+阅读 · 2017年9月29日
Arxiv
22+阅读 · 2018年8月30日
Relational Deep Reinforcement Learning
Arxiv
10+阅读 · 2018年6月28日
Arxiv
9+阅读 · 2018年5月24日
Arxiv
4+阅读 · 2018年4月10日
VIP会员
最新内容
人工智能在战场行动中的演进及伊朗案例
专知会员服务
7+阅读 · 4月18日
美AI公司Anthropic推出网络安全模型“Mythos”
专知会员服务
4+阅读 · 4月18日
【博士论文】面向城市环境的可解释计算机视觉
大语言模型的自改进机制:技术综述与未来展望
《第四代军事特种作战部队选拔与评估》
专知会员服务
3+阅读 · 4月18日
相关VIP内容
【经典书】人工智能及机器学习导论,457页pdf
专知会员服务
169+阅读 · 2020年7月5日
【干货书】R语言书: 编程和统计的第一课程,
专知会员服务
118+阅读 · 2020年5月9日
【教程推荐】中科大刘淇教授-数据挖掘基础,刘 淇
专知会员服务
82+阅读 · 2020年3月4日
 第八届中国科技大学《计算机图形学》暑期课程课件
专知会员服务
62+阅读 · 2020年3月4日
中科大-人工智能方向专业课程2020《脑与认知科学导论》
电力人工智能发展报告,33页ppt
专知会员服务
135+阅读 · 2019年12月25日
【大数据白皮书 2019】中国信息通信研究院
专知会员服务
138+阅读 · 2019年12月12日
IBM《人工智能白皮书》(2019版),12页PDF,IBM编
专知会员服务
22+阅读 · 2019年11月8日
相关资讯
C++匠心之作 从0到1 入门资料
专知
8+阅读 · 2019年11月23日
报名 | 全国高校机器学习课程高级研修班
大数据文摘
3+阅读 · 2018年10月9日
国内高校人工智能教育现状如何?
大数据技术
9+阅读 · 2018年4月24日
编程和数学基础不佳如何入门人工智能?
大数据技术
6+阅读 · 2018年1月3日
交通资料共享
智能交通技术
8+阅读 · 2017年9月29日
相关论文
Top
微信扫码咨询专知VIP会员