2022年中国智慧医疗行业概览(摘要版)

2022 年 6 月 11 日 专知


智慧医疗通过打造健康档案区域医疗信息平台,利用最先进的物联网技术,实现患者与医务人员、医疗机构、医疗设备之间的互动,逐步达到信息化

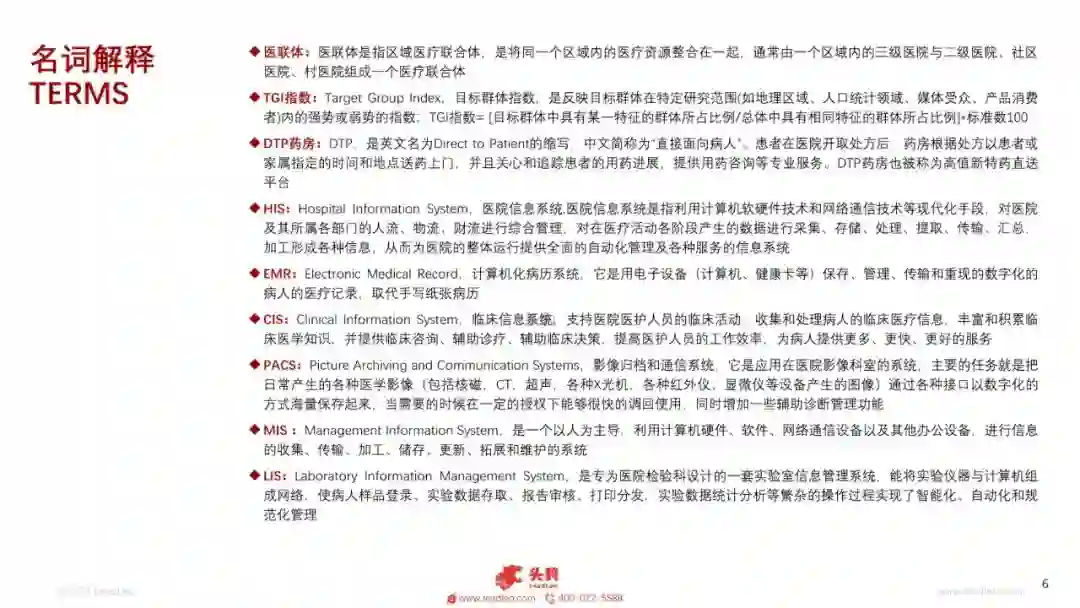
  中国医疗信息化建设始于上世纪80年代,至今经历了四个发展阶段,即医完管理信息化(HIS)阶段、以电子病历系统为核心的临床信息化建设阶段、区域医疗信息化建设阶段、临床诊疗数据的智慧医疗、智慧应用阶段。中国医疗信息化建设的终极目标是智慧医疗,由智慧医院、区域医疗和家庭健康构成的全方位、全覆盖且应用场景广泛的医疗系统

  中国医疗信息化建设始于上世纪80年代,至今经历了四个发展阶段,即医院管理信息化、以电子病历系统为核心的临床信息化建设、区域医疗信息化建设、临床诊疗数据的智慧医疗、智慧应用阶段头豹

  2018年以来,新一代信息技术激发电子病历数据应用价值的创新发展阶段。该阶段以大数据及AI技术的发展及海量临床电子病历数据的积累为前提建设智慧诊疗应用体系,包含管理决策、健康管理、智慧养老、医药研发、慢病管理、诊疗决策、科研分析等多种应用场景,逐步构建服务于医生、患者的智能健康、智慧医疗生态系统

  政策引导、资本入场等外部因素推动行业发展,中国智慧医疗建设加速向前,头部企业逐渐引领行业发展

  中国智慧医疗发展前期,各医院的初级IT系统技术门槛低,据统计中国医疗信息化产品供应商超过600家,经过多年的发展和优胜劣汰,并购重整中国A股的上市公司已经有12家,其中,卫宁健康、万达信息、东软集团思创医惠等企业是市场的领先者



专知便捷查看

便捷下载,请关注专知公众号(点击上方蓝色专知关注)

  • 后台回复“SM29” 就可以获取2022年中国智慧医疗行业概览(摘要版)》专知下载链接

                       
专知,专业可信的人工智能知识分发 ,让认知协作更快更好!欢迎注册登录专知www.zhuanzhi.ai,获取100000+AI(AI与军事、医药、公安等)主题干货知识资料!
欢迎微信扫一扫加入专知人工智能知识星球群,获取最新AI专业干货知识教程资料和与专家交流咨询
点击“ 阅读原文 ”,了解使用 专知 ,查看获取100000+AI主题知识资料
登录查看更多
5

相关内容

2022年中国AI制药行业概览,39页pdf
专知会员服务
43+阅读 · 2022年7月28日
2022年中国AI医学影像行业概览
专知会员服务
70+阅读 · 2022年7月17日
2022年中国机器视觉行业概览报告,39页pdf
专知会员服务
79+阅读 · 2022年7月7日
德勤元宇宙系列白皮书:健康医疗行业应用初探
专知会员服务
60+阅读 · 2022年5月29日
数字建筑发展白皮书(2022年)
专知会员服务
42+阅读 · 2022年4月1日
2022中国医疗信息化行业研究报告发布(附下载),55页pdf
专知会员服务
180+阅读 · 2022年3月13日
2021中国工业视觉行业研究报告
专知会员服务
55+阅读 · 2021年9月22日
2021年中国人工智能在零售领域应用行业短报告,30页pdf
专知会员服务
70+阅读 · 2021年4月22日
中国智适应教育行业白皮书,31页pdf
专知会员服务
73+阅读 · 2021年2月20日
2022年中国AI医学影像行业概览报告
专知
3+阅读 · 2022年7月17日
2022年中国机器视觉行业概览报告,39页pdf
数字建筑发展白皮书(2022年),44页pdf
专知
3+阅读 · 2022年4月1日
金融人工智能研究报告(2022年),54页pdf
专知
5+阅读 · 2022年1月20日
物联网金融研究报告(2022年),50页pdf
专知
2+阅读 · 2022年1月15日
国家自然科学基金
1+阅读 · 2013年12月31日
国家自然科学基金
0+阅读 · 2012年12月31日
国家自然科学基金
0+阅读 · 2012年12月31日
国家自然科学基金
0+阅读 · 2012年12月31日
国家自然科学基金
4+阅读 · 2011年6月30日
国家自然科学基金
1+阅读 · 2009年12月31日
国家自然科学基金
1+阅读 · 2009年12月31日
国家自然科学基金
2+阅读 · 2009年12月31日
国家自然科学基金
6+阅读 · 2008年12月31日
Arxiv
0+阅读 · 2022年7月25日
Arxiv
0+阅读 · 2022年7月25日
Arxiv
53+阅读 · 2018年12月11日
Arxiv
24+阅读 · 2018年10月24日
VIP会员
最新内容
ICML 2026 | 理解上下文持续学习中的泛化与遗忘
专知会员服务
1+阅读 · 今天15:53
Agent Harness综述:大模型智能体执行器工程全景
专知会员服务
1+阅读 · 今天15:04
马赛克防御与分布式指挥:伊朗的回击(中文版)
《基于理论的威慑效能评估》
专知会员服务
5+阅读 · 今天14:48
ICML2026 | 重新思考顺序知识编辑中的正则化
专知会员服务
8+阅读 · 5月27日
《用于兵力发展选项优先排序的成本效益模型》
专知会员服务
11+阅读 · 5月27日
AutoResearch AI综述:迈向AI驱动的科学发现自动化
专知会员服务
10+阅读 · 5月26日
《Palantir边缘人工智能》手册
专知会员服务
25+阅读 · 5月26日
相关VIP内容
2022年中国AI制药行业概览,39页pdf
专知会员服务
43+阅读 · 2022年7月28日
2022年中国AI医学影像行业概览
专知会员服务
70+阅读 · 2022年7月17日
2022年中国机器视觉行业概览报告,39页pdf
专知会员服务
79+阅读 · 2022年7月7日
德勤元宇宙系列白皮书:健康医疗行业应用初探
专知会员服务
60+阅读 · 2022年5月29日
数字建筑发展白皮书(2022年)
专知会员服务
42+阅读 · 2022年4月1日
2022中国医疗信息化行业研究报告发布(附下载),55页pdf
专知会员服务
180+阅读 · 2022年3月13日
2021中国工业视觉行业研究报告
专知会员服务
55+阅读 · 2021年9月22日
2021年中国人工智能在零售领域应用行业短报告,30页pdf
专知会员服务
70+阅读 · 2021年4月22日
中国智适应教育行业白皮书,31页pdf
专知会员服务
73+阅读 · 2021年2月20日
相关基金
国家自然科学基金
1+阅读 · 2013年12月31日
国家自然科学基金
0+阅读 · 2012年12月31日
国家自然科学基金
0+阅读 · 2012年12月31日
国家自然科学基金
0+阅读 · 2012年12月31日
国家自然科学基金
4+阅读 · 2011年6月30日
国家自然科学基金
1+阅读 · 2009年12月31日
国家自然科学基金
1+阅读 · 2009年12月31日
国家自然科学基金
2+阅读 · 2009年12月31日
国家自然科学基金
6+阅读 · 2008年12月31日
Top
微信扫码咨询专知VIP会员