图像去噪的深度学习最新综述论文,36页pdf,Deep Learning on Image Denoising

2020 年 1 月 6 日 专知

【导读】图像去噪是学术工业关注的问题。最近广东深圳哈工大分院的研究人员撰写了最新图像去噪深度学习的综述论文,非常值得学习!

地址:

https://arxiv.org/abs/1912.13171

简介:

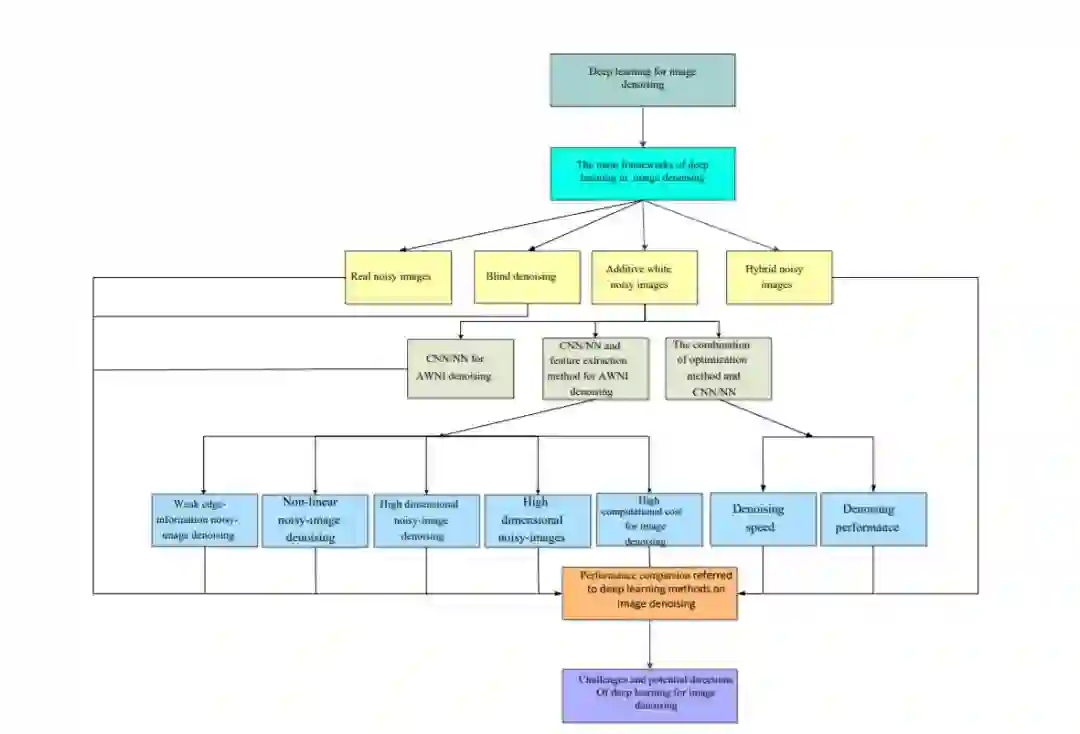
深度学习技术在图像降噪方面获得了极大的关注。但是,处理噪声的不同类型的学习方法有很大的差异。具体来说,基于深度学习的判别式学习可以很好地解决高斯噪声。基于深度学习的优化模型方法对真实噪声的估计有很好的效果。迄今为止,很少有相关研究来总结用于图像去噪的不同深度学习技术。在本文中,作者对图像去噪中不同深度技术进行了比较研究。我们首先对(1)用于加白噪声图像的深卷积神经网络(CNN),(2)用于真实噪声图像的深CNN,(3)用于盲目去噪的深CNN和(4)用于混合噪声图像的深CNN进行分类,这是噪声,模糊和低分辨率图像的组合。然后,又分析了不同类型的深度学习方法的动机和原理。接下来,将在定量和定性分析方面比较和验证公共去噪数据集的最新方法。最后,论文指出了一些潜在的挑战和未来研究的方向。

简要内容:

图像去噪的深度学习方法的基础框架:

  • 机器学习方法

  • 神经网络方法

  • 卷积神经网络方法

图像去噪中的深度学习技术:

  • 用于加白噪声图像的深卷积神经网络

  • 深度学习技术可实现真正的噪点图像降噪

  • 盲降噪的深度学习技术

  • 深度学习技术用于混合噪声图像去噪


便捷查看,请关注专知公众号(点击上方蓝色专知关注)

  • 后台回复“DLID” 就可以获取图像去噪的深度学习专知下载链接索引


专 · 知


专知,专业可信的人工智能知识分发,让认知协作更快更好!欢迎注册登录专知www.zhuanzhi.ai,获取5000+AI主题干货知识资料!
欢迎微信扫一扫加入专知人工智能知识星球群,获取最新AI专业干货知识教程视频资料和与专家交流咨询

点击“阅读原文”,了解使用专知,查看5000+AI主题知识资料

登录查看更多
19

相关内容

专知会员服务
186+阅读 · 2020年6月21日
专知会员服务
50+阅读 · 2020年6月14日
元学习(meta learning) 最新进展综述论文
专知会员服务
281+阅读 · 2020年5月8日
零样本图像识别综述论文
专知
22+阅读 · 2020年4月4日
多模态深度学习综述,18页pdf
专知
51+阅读 · 2020年3月29日
【综述】生成式对抗网络GAN最新进展综述
专知
61+阅读 · 2019年6月5日
【资源】深度学习模型压缩资源汇总
专知
38+阅读 · 2019年5月8日
106页《深度CNN-目标检测》综述进展论文
专知
4+阅读 · 2018年9月30日
A survey on deep hashing for image retrieval
Arxiv
15+阅读 · 2020年6月10日
Image Segmentation Using Deep Learning: A Survey
Arxiv
47+阅读 · 2020年1月15日
A Comprehensive Survey on Transfer Learning
Arxiv
121+阅读 · 2019年11月7日
Arxiv
5+阅读 · 2018年10月11日
Arxiv
22+阅读 · 2018年8月30日
Arxiv
9+阅读 · 2018年1月4日
VIP会员
最新内容
战争机器学习:数据生态系统构建(155页)
专知会员服务
1+阅读 · 28分钟前
内省扩散语言模型
专知会员服务
4+阅读 · 4月14日
国外反无人机系统与技术动态
专知会员服务
3+阅读 · 4月14日
大规模作战行动中的战术作战评估(研究论文)
未来的海战无人自主系统
专知会员服务
3+阅读 · 4月14日
美军多域作战现状分析:战略、概念还是幻想?
无人机与反无人机系统(书籍)
专知会员服务
19+阅读 · 4月14日
美陆军2026条令:安全与机动支援
专知会员服务
9+阅读 · 4月14日
相关论文
Top
微信扫码咨询专知VIP会员