数字孪生城市白皮书(2021),47页pdf

2021 年 12 月 24 日 专知

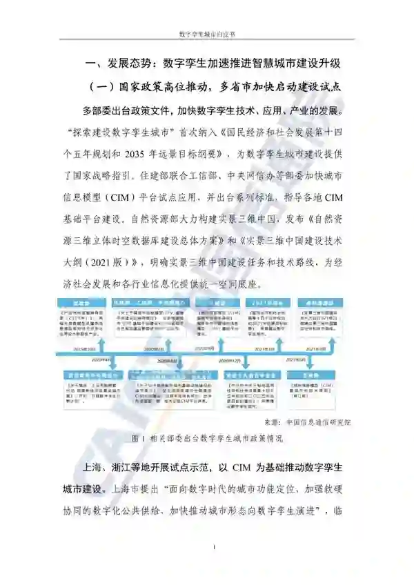
来源:中国信息通信研究院、中国互联网协会和中国通信标准化协会

  2021年,中国信通院依托中国互联网协会“数字孪生技术应用工作委员会”以及中国通信标准化委员会“数字孪生标准子组”平台,继续联合业界企事业单位,第四次发布数字孪生城市白皮书,观察数字孪生城市发展最新动态,持续引领行业发展。

  白皮书从政产学研用、五大技术领域等多视角系统分析今年以来数字孪生城市发展十大态势,梳理数字孪生城市发展中的标准体系和应用场景,并提出了具体创新举措。

  白皮书指出,在政产学研用协同推进下,数字孪生城市发展呈现良好态势,面临问题与挑战也更加突出,标准引领、应用驱动的发展方向逐步明晰。

  一是数字孪生城市共识逐渐形成。随着数字孪生城市的发展兴起,城市信息模型、实景三维城市、物模型、城市仿真等相关概念与技术得以加速发展。业界普遍认为,各条技术路线最终都将走向数字孪生城市,应综合以上各领域的突出优势,集地理信息、物联感知、信息模型、算法仿真、虚实交互等技术能力于一体,支撑构建未来城市发展新形态。

  二是数字孪生城市发展呈现协同推进态势。从数字孪生城市主要涉及领域看,物模型标准兴起,推动城市感知设施孪生互通互认;空间地理信息进入新型基础测绘阶段,有力支撑孪生底座构建;城市信息模型市场活跃,模型数据深度融合有望实现;城市跨学科仿真、云化仿真推进步伐加快;虚实交互呈现出供给侧低代码构建、需求侧跨终端智能体验的发展态势。

  三是进入探索建设期后,标准规范与应用场景将成为数字孪生城市驱动之双轮。在标准方面,应围绕地理信息、物联感知、信息模型、城市仿真、交互控制五大技术体系的集成与互通,加强布局研究、聚焦总体谋划、建设推进、后期运营三环节全过程的痛点堵点。在应用方面,应进一步体现时代特征与问题导向,发挥数字孪生技术精准映射、虚实互动、智能操控等特点优势。

数字孪生城市十大发展态势

  (一)国家政策高位推动,多省市加快启动建设试点

  多部委出台政策文件,加快数字孪生技术、应用、产业的发展。“探索建设数字孪生城市”首次纳入《国民经济和社会发展第十四个五年规划和2035年远景目标纲要》,为数字孪生城市建设提供了国家战略指引。上海、浙江等地开展试点示范,以CIM为基础推动数字孪生城市建设。

  (二)标准制定全面提速,标准化组织亟待加强协作

  数字孪生工作组纷纷设立,成为引领数字孪生标准化工作的“主阵地”;数字孪生标准编制步入发展元年,多项关键标准立项工作正式启动。

  (三)产业积极组团合作,核心企业积极开放底层能力

  协会联盟积极为企业“搭台唱戏”;核心技术产业阵营进一步壮大,“数字孪生城市”完整产业链基本形成;元宇宙概念兴起,促进数字孪生产业进一步壮大。

  (四)学术成果快速增长,国际交流合作正式起步

  数字孪生城市文献发表数量呈现快速增长态势;国际交流合作正式起步,数字孪生城市发展模式有望形成全球合作计划。

  (五)应用场景逐步明朗,数字孪生特色价值逐渐显现

  应用驱动成为产业关注焦点,数字孪生城市典型应用场景逐渐明朗;数字孪生城市应用主要聚焦交通、社区和建筑等行业场景,节能减碳有望成为下一个重点场景;数字孪生项目的投资模式、运营机制和商业模式仍有较大的探索空间

  (六)信息模型市场活跃,地方实践行业标准双管齐下

  CIM项目标的额和标的数保持高速增长;CIM平台建设呈现“东强西弱”趋势;国家部委和地方加快出台CIM相关标准。

  (七)空间测绘技术创新,全息测绘与时空图谱有突破

  新兴基础测绘向实体分级转变有效助力孪生建设;采集装备和能力进步实现全息测绘;时空知识图谱能力显著增强。

  (八)物模型正加速兴起,为设备孪生奠定坚实基础

  物模型标准统一,保障物联网应用融合创新、产业协同发展;物联网技术成熟与应用推广,进一步夯实城市孪生基础。

  (九)城市仿真取得突破,跨学科与云化仿真成主流

  模拟仿真向大尺度跨学科多维度仿真转变;离线仿真逐步向实时数据驱动仿真转变;城市仿真工具与算法服务向云化模式转变。

  (十)孪生交互加快推进,低代码构建成企业共同选择

  用户侧交互方面,各类交互技术融合应用不断优化数字孪生使用体验:多模态交互技术快速普及、跨终端一体化交互提升操作便捷性、虚拟现实难以支撑业务场景落地。开发侧交互方面,低代码构建技术大幅提升数字孪生场景开发效率。

具体内容如下


专知便捷查看

便捷下载,请关注专知公众号(点击上方蓝色专知关注)

  • 后台回复“DTC” 就可以获取数字孪生城市白皮书(2021),47页pdf》专知下载链接

专知,专业可信的人工智能知识分发 ,让认知协作更快更好!欢迎注册登录专知www.zhuanzhi.ai,获取5000+AI主题干货知识资料!


欢迎微信扫一扫加入专知人工智能知识星球群,获取最新AI专业干货知识教程资料和与专家交流咨询
点击“ 阅读原文 ”,了解使用 专知 ,查看获取5000+AI主题知识资源
登录查看更多
6

相关内容

数字孪生城市优秀案例汇编(2021年),262页pdf
专知会员服务
95+阅读 · 2022年1月29日
城市数字孪生标准化白皮书(2022版)
专知会员服务
178+阅读 · 2022年1月12日
车联网白皮书,44页pdf
专知会员服务
80+阅读 · 2022年1月3日
重磅!数字孪生技术应用白皮书(2021)
专知会员服务
259+阅读 · 2021年12月8日
重磅 |《企业数字化转型白皮书(2021版)》发布!83页pdf
专知会员服务
164+阅读 · 2021年11月11日
专知会员服务
59+阅读 · 2021年9月23日
专知会员服务
81+阅读 · 2021年7月28日
5G网络安全标准化白皮书, 53页pdf
专知会员服务
68+阅读 · 2021年5月15日
专知会员服务
124+阅读 · 2021年3月22日
电信行业人工智能应用白皮书(2021),50页pdf
专知会员服务
82+阅读 · 2021年3月19日
零碳智慧园区白皮书(2022),66页pdf
专知
9+阅读 · 2022年2月17日
车联网白皮书,44页pdf
专知
2+阅读 · 2022年1月3日
区块链白皮书,44页pdf
专知
7+阅读 · 2021年12月30日
重磅!数字孪生技术应用白皮书(2021)
专知
14+阅读 · 2021年12月8日
智慧城市白皮书(2021年),64页pdf
专知
9+阅读 · 2021年4月24日
《人工智能标准化白皮书(2018版)》发布|附下载
人工智能学家
18+阅读 · 2018年1月21日
国家自然科学基金
18+阅读 · 2014年12月31日
国家自然科学基金
1+阅读 · 2013年12月31日
国家自然科学基金
3+阅读 · 2013年12月31日
国家自然科学基金
20+阅读 · 2012年12月31日
国家自然科学基金
2+阅读 · 2012年12月31日
国家自然科学基金
5+阅读 · 2012年12月31日
国家自然科学基金
0+阅读 · 2009年12月31日
Model Reduction via Dynamic Mode Decomposition
Arxiv
0+阅读 · 2022年4月20日
VIP会员
最新内容
BES:让语言模型通过双向进化搜索自我改进
专知会员服务
0+阅读 · 今天16:48
以色列-美国-伊朗战争中的无人机:关键要点
专知会员服务
3+阅读 · 今天14:04
《Palantir任务保障性软件安全标准(MA-S2)》
专知会员服务
6+阅读 · 今天13:49
基于声学的无人机检测技术综述
专知会员服务
5+阅读 · 今天13:37
《当代混合战争分析框架:俄乌战争经验教训》
专知会员服务
5+阅读 · 今天13:11
战略前沿人工智能的再思考(中文)
专知会员服务
7+阅读 · 5月29日
《量化地基防空系统间接效应的博弈论方法》
专知会员服务
5+阅读 · 5月29日
相关VIP内容
数字孪生城市优秀案例汇编(2021年),262页pdf
专知会员服务
95+阅读 · 2022年1月29日
城市数字孪生标准化白皮书(2022版)
专知会员服务
178+阅读 · 2022年1月12日
车联网白皮书,44页pdf
专知会员服务
80+阅读 · 2022年1月3日
重磅!数字孪生技术应用白皮书(2021)
专知会员服务
259+阅读 · 2021年12月8日
重磅 |《企业数字化转型白皮书(2021版)》发布!83页pdf
专知会员服务
164+阅读 · 2021年11月11日
专知会员服务
59+阅读 · 2021年9月23日
专知会员服务
81+阅读 · 2021年7月28日
5G网络安全标准化白皮书, 53页pdf
专知会员服务
68+阅读 · 2021年5月15日
专知会员服务
124+阅读 · 2021年3月22日
电信行业人工智能应用白皮书(2021),50页pdf
专知会员服务
82+阅读 · 2021年3月19日
相关资讯
零碳智慧园区白皮书(2022),66页pdf
专知
9+阅读 · 2022年2月17日
车联网白皮书,44页pdf
专知
2+阅读 · 2022年1月3日
区块链白皮书,44页pdf
专知
7+阅读 · 2021年12月30日
重磅!数字孪生技术应用白皮书(2021)
专知
14+阅读 · 2021年12月8日
智慧城市白皮书(2021年),64页pdf
专知
9+阅读 · 2021年4月24日
《人工智能标准化白皮书(2018版)》发布|附下载
人工智能学家
18+阅读 · 2018年1月21日
相关基金
国家自然科学基金
18+阅读 · 2014年12月31日
国家自然科学基金
1+阅读 · 2013年12月31日
国家自然科学基金
3+阅读 · 2013年12月31日
国家自然科学基金
20+阅读 · 2012年12月31日
国家自然科学基金
2+阅读 · 2012年12月31日
国家自然科学基金
5+阅读 · 2012年12月31日
国家自然科学基金
0+阅读 · 2009年12月31日
Top
微信扫码咨询专知VIP会员