政策速递 | 国家发改委:组织实施2018年“互联网+”、人工智能创新发展和数字经济试点重大工程(附全文)

2017 年 10 月 16 日 走向智能论坛 国家发改委
关注 走向智能论坛 ,与我们同行!
小智的话

近日,国家发展改革委官网发布《关于组织实施2018年“互联网+”、人工智能创新发展和数字经济试点重大工程的通知》。本文来自:国家发改委官网,由《走向智能论坛》微信公众号推荐阅读。

国家发展改革委办公厅关于组织实施2018年

“互联网+”、人工智能创新发展和

数字经济试点重大工程的通知



发改办高技〔2017〕1668号


中央和国家机关有关部门、直属机构办公厅(室),各省、自治区、直辖市及计划单列市、新疆生产建设兵团发展改革委,有关中央管理企业:


  为贯彻落实“十三五”规划《纲要》,加快推进 “互联网+”行动、人工智能发展规划、数字经济发展等重大部署,2018年,国家发展改革委将组织实施“互联网+”、人工智能创新发展和数字经济试点重大工程。现将有关事项通知如下:


  一、“互联网+”、人工智能创新发展重大工程,由各地发展改革委和有关中央管理企业组织申报;数字经济试点重大工程由有关部门和各地发展改革委组织申报。


  二、请各项目汇总申报单位按照附件要求,根据当地和行业条件、资源禀赋、工作基础,统筹考虑3个工程的申报工作,避免面面俱到,严格控制项目数量,避免“小、散”,切实体现重大、突出重点,支撑数字化转型、培育发展新动能等工作的需要。


  三、请各项目汇总申报单位,按照《中央预算内投资补助和贴息项目管理办法》(国家发展改革委第45号令)和《高技术产业发展项目中央预算内投资(补助)暂行管理办法》有关规定及本通知要求,指导项目建设单位编写项目资金申请报告、纳入投资项目在线审批管理平台和重大建设项目库,并对报告及相关附件的真实性予以确认。


  四、项目申报过程中暂不需提交环保、土地等落实证明材料。待我委批复后,请项目汇总申报单位负责督促项目建设单位落实所有建设条件,并及时向我委报送申请下达资金的请示,请示中需明确各项建设条件已经落实,仍存在建设条件未落实的,我委不予下达资金。同时,所有项目建设不得增加地方政府债务。


  五、项目建设单位原则上应在中华人民共和国注册,具有独立法人资格和完成项目相关工作基础和必要条件,具备较强的技术开发、资金筹措、项目实施能力以及良好的社会信用,已基本具备实施条件,项目所需资金已落实、知识产权归属明晰。已基本具备实施条件的项目,应按有关规定完成审批、核准或备案。


  六、我委将组织专家或委托有关部门(机构),对项目资金申请报告进行评审或评估,根据审核意见或咨询评估报告研究确定拟支持项目,并对拟支持项目进行公示。根据公示结果批复资金申请报告,并按照“成熟一批、启动一批、储备一批、谋划一批”的原则,统筹安排国家补助资金并下达投资计划。


  七、请各项目汇总申报单位将3个工程申报的项目以一个申报文上报。请于2017年11月10日前,将项目申报文件(一式3份)、项目资金申请报告以及汇总表(见附件4)报送国家发展改革委(高技术产业司)。


  附件:1.“互联网+”重大工程申报要求

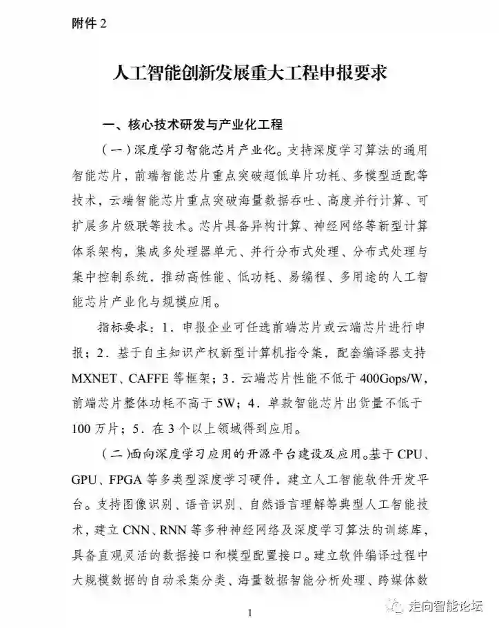
     2.人工智能创新发展重大工程申报要求

     3.数字经济试点重大工程申报要求

     4.项目汇总表


国家发展改革委办公厅

2017年10月11日


附  件


点击“阅读原文”跳转“国家发改委官网”。


声  明

本文来自:国家发改委官网,由《走向智能论坛》微信公众号推荐阅读。

相关阅读

1、政策速递 | 工信部:工业电子商务发展三年行动计划(附全文)

2、政策速递丨工信部公示2017年智能制造试点示范项目

3、政策速递 | 中国人民银行等七部委公告:防范代币发行融资风险

4、政策解读 | 科技部《国家高新技术产业开发区“十三五”发展规划》解读(附全文)

5、政策速递 | 工信部2017年两化融合管理体系贯标试点、示范企业名单出炉

6、政策速递 | 工信部2017年制造业“双创”平台试点示范项目名单公示(附全名单)



登录查看更多
0

相关内容

数字经济 作为经济学概念的数字经济是人类通过大数据(数字化的知识与信息)的识别—选择—过滤—存储—使用,引导、实现资源的快速优化配置与再生、实现经济高质量发展的经济形态。数字经济通过不断升级的网络基础设施与智能机等信息工具,互联网—云计算—区块链—物联网等信息技术,人类处理大数据的数量、质量和速度的能力不断增强,推动人类经济形态由工业经济向信息经济—知识经济—智慧经济形态转化,极大地降低社会交易成本,提高资源优化配置效率,提高产品、企业、产业附加值,推动社会生产力快速发展,同时为落后国家后来居上实现超越性发展提供了技术基础。数字经济也称智能经济,是工业4.0或后工业经济的本质特征,是信息经济—知识经济—智慧经济的核心要素。
新时期我国信息技术产业的发展
专知会员服务
71+阅读 · 2020年1月18日
电力人工智能发展报告,33页ppt
专知会员服务
135+阅读 · 2019年12月25日
【德勤】中国人工智能产业白皮书,68页pdf
专知会员服务
311+阅读 · 2019年12月23日
2019中国硬科技发展白皮书 193页
专知会员服务
86+阅读 · 2019年12月13日
【白皮书】“物联网+区块链”应用与发展白皮书-2019
专知会员服务
94+阅读 · 2019年11月13日
解读《中国新一代人工智能发展报告2019》
走向智能论坛
32+阅读 · 2019年6月5日
我国智能网联汽车车路协同发展路线政策及示范环境研究
国内高校人工智能教育现状如何?
大数据技术
9+阅读 · 2018年4月24日
权威发布:新一代人工智能发展白皮书(2017)
全球人工智能
12+阅读 · 2018年2月25日
《人工智能标准化白皮书(2018版)》发布|附下载
人工智能学家
18+阅读 · 2018年1月21日
【重磅】《人工智能标准化白皮书(2018)》发布(完整版)
Learning Dynamic Routing for Semantic Segmentation
Arxiv
8+阅读 · 2020年3月23日
UPSNet: A Unified Panoptic Segmentation Network
Arxiv
4+阅读 · 2019年1月12日
Arxiv
12+阅读 · 2018年9月5日
Arxiv
6+阅读 · 2018年4月24日
Arxiv
8+阅读 · 2018年4月8日
Arxiv
22+阅读 · 2018年2月14日
VIP会员
最新内容
伊朗战争停火期间美军关键弹药状况分析
专知会员服务
3+阅读 · 今天11:13
电子战革命:塑造战场的十年突破(2015–2025)
专知会员服务
3+阅读 · 今天9:19
人工智能即服务与未来战争(印度视角)
专知会员服务
1+阅读 · 今天7:57
《美国战争部2027财年军事人员预算》
专知会员服务
1+阅读 · 今天7:44
伊朗战争中的电子战
专知会员服务
4+阅读 · 今天7:04
大语言模型平台在国防情报应用中的对比
专知会员服务
7+阅读 · 今天3:12
美海军“超配项目”
专知会员服务
6+阅读 · 今天2:13
相关VIP内容
相关资讯
解读《中国新一代人工智能发展报告2019》
走向智能论坛
32+阅读 · 2019年6月5日
我国智能网联汽车车路协同发展路线政策及示范环境研究
国内高校人工智能教育现状如何?
大数据技术
9+阅读 · 2018年4月24日
权威发布:新一代人工智能发展白皮书(2017)
全球人工智能
12+阅读 · 2018年2月25日
《人工智能标准化白皮书(2018版)》发布|附下载
人工智能学家
18+阅读 · 2018年1月21日
【重磅】《人工智能标准化白皮书(2018)》发布(完整版)
相关论文
Learning Dynamic Routing for Semantic Segmentation
Arxiv
8+阅读 · 2020年3月23日
UPSNet: A Unified Panoptic Segmentation Network
Arxiv
4+阅读 · 2019年1月12日
Arxiv
12+阅读 · 2018年9月5日
Arxiv
6+阅读 · 2018年4月24日
Arxiv
8+阅读 · 2018年4月8日
Arxiv
22+阅读 · 2018年2月14日
Top
微信扫码咨询专知VIP会员