向AI转型的程序员都关注了这个号👇👇👇
大数据挖掘DT数据分析 公众号: datadw
本文是对 http://mnemstudio.org/path-finding-q-learning-tutorial.htm 的翻译,共分两部分,第一部分为中文翻译,第二部分为英文原文。翻译时为方便读者理解,有些地方采用了意译的方式,此外,原文中有几处笔误,在翻译时已进行了更正。这篇教程通俗易懂,是一份很不错的学习理解 Q-learning 算法工作原理的材料。
第一部分:中文翻译
QLearning:
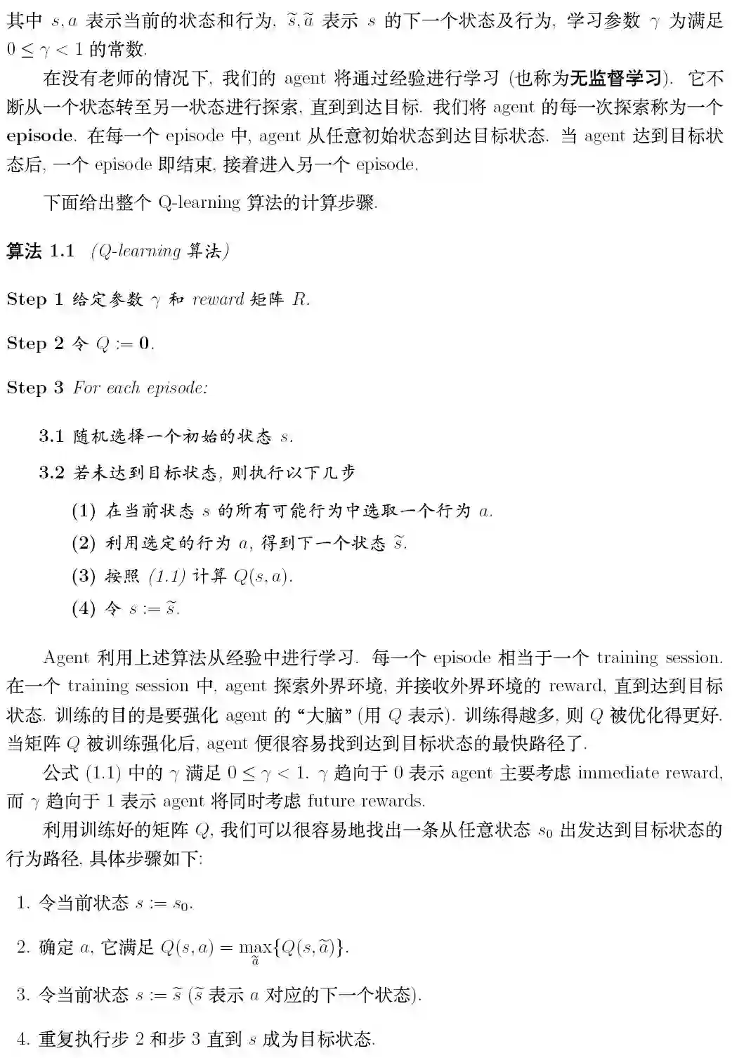
1. :给定参数
γ和R矩阵
2. 初始化 Q
3. for each episode:
3.1随机选择一个出事状态s
3.2若未达到目标状态,则执行以下几步
(1)在当前状态s的所有可能行为中选取一个行为a
(2)利用选定的行为a,得到下一个状态 。
(3)按照 Q(s,a)=R(s,a)+
γmax{Q(
s^,
a^)}
(4)
s:=s^
γ 为学习参数, R为奖励机制, 为在s状态下,执行Q所得到的值。随机选择一个一个状态,即开始搜索的起点,在为100的点为终点。下面是程序。
import numpy as np
GAMMA = 0.8
Q = np.zeros((6,6))
R=np.asarray([[-1,-1,-1,-1,0,-1],
[-1,-1,-1,0,-1,100],
[-1,-1,-1,0,-1,-1],
[-1,0, 0, -1,0,-1],
[0,-1,-1,0,-1,100],
[-1,0,-1,-1,0,100]])
def getMaxQ(state):
return max(Q[state, :])
def QLearning(state):
curAction = None
for action in xrange(6):
if(R[state][action] == -1):
Q[state, action]=0
else:
curAction = action
Q[state,action]=R[state][action]+GAMMA * getMaxQ(curAction)
count=0
while count<1000:
for i in xrange(6):
QLearning(i)
count+=1
print Q/5
第二部分:英文原文
人工智能大数据与深度学习
搜索添加微信公众号:weic2c
长按图片,识别二维码,点关注
大数据挖掘DT数据分析
搜索添加微信公众号:datadw
教你机器学习,教你数据挖掘
长按图片,识别二维码,点关注