案例丨北京大学第三医院:大数据产品在医院的落地,需如何去做集成融合与利用

2017 年 8 月 7 日 AI掘金志

雷锋网AI掘金志按:近些年,由于大数据与AI时代的到来,使得各个医院信息中心主任愈发关注两个重大问题:首先是哪些数据应用可在医院落地,其次是如果想落地,医院信息中心应该怎么做融合和集成?


本文以北京大学第三医院为例,全面剖析大数据产品在医院的落地形式,以及医院信息中心该如何去做集成融合与数据利用。


通常情况下,医院信息系统应用可汇总为四大主线:服务患者系统、服务临床系统、服务医技系统、运营管理系统。



这四大主线可做很多数据量大、传输快、价值大、种类多的应用,这4个V于医院信息化而言,是完全是满足的。


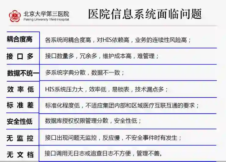
医院信息系统面临的问题


虽然四大主线可以满足绝大部分医院信息化需求,但现阶段存在一些技术和管理漏点。



首先是耦合度很高,过往都是点对点进行对接,接口也比较多,数据不统一。


除此之外,大量数据都是字点分散,数据在各个业务系统里没有进行全面的整合与应用,导致效率低、标准差的问题。而从监控到文档管理,这两点可能都存在管理的漏点。


从全国乃至国际范围讲,医院对数据利用的需求也在不断高涨。



以北大第三医院为例,各部门和业务之间的协同、数据的互联互通、整体的数据挖掘应用,这么多底层系统到底该怎么做?


首先做个简单划分,小医院到大医院,从几十个系统到上百个系统,数量不一样,这些都已经初具规模。


那么如果规模超过上述标准,该怎么用、怎么做业务协同、数据利用、信息共享,这目前是信息部门的挑战和重点工作。


医院信息化的四个阶段


下图我们可以看到,医院信息化可分为四个阶段:



第一个阶段就是管理信息化(HIS),北京大学第三医院1998年做HIS,而在一年后就做了CIS。这些都是以病人为中心,代表EMR电子病例为核心的临床信息化,为患者服务来提高医疗质量和患者的安全。


到了现在的第三阶段,院内信息化已经进入了院内信息交互的集中存储与数据中心利用,以它为核心的集成协同信息共享的平台化阶段。


再往上则是需要区域以及院际间的信息交互,数据区域共享平台。


医院信息化总体框架



以北京大学第三医院为例,因为医院的系统复杂,很多个性化修改在医改这个大环境下,压力蛮大。


北京大学第三医院服务量日均1.5万人,有时峰值达1.6万。门诊接待1.6万人的服务,系统压力很大,提供的数据量也很大。


与此同时,三院平均住院日是5.92天,低于6天,全国的平均数可能是9天多。5天多就周转一个病人出去,对于全院的职工来说,面对5700人做信息服务,支持的人群数和业务如此多。


医院信息化四大目标与八大任务



四大目标


由于周转快、服务人群多。这时候只要是人,都会犯错。信息化的一大目的就是做要到减少人犯错,用一些智能化的手段进行辅助,减少错误,提高医疗质量。


第二是改善服务,当量多、人群基础大时,需改善医院为患者服务的所有流程以及成本控制。医改以后大家面临更多的是成本核算、绩效考核,以及提高服务效率。


八大任务


八项任务中,最后面是数据挖掘、数据应用、互联互通、协同发展的过程。


目前当今医院信息化框架跟以往不同,底层要求我们在灾备、安全、标准、规范、管理体系建设下,数据层需医院信息共享、对外信息交互。


那么该通过什么交互?


通过集成平台、全量数据中心、存储、支持医院的信息共享和对外的信息交互,构成医院信息化的总体评价。


医院数据如何去做集成融合与利用


总体而言,大家更加关注医院信息中心的数据中心怎么建和怎么用的问题。


这么多且复杂的业务系统,首先一定要关注硬件架构、灾备数据中心这些底层基础设施。


北大第三医院也建成了不同楼宇的主备机房,统一的数据存储平台和集群保护,基于虚拟化的体系来建立单点宕机,为数据实时同步。


在此之上大家总在说集成平台、数据中心,基于集成平台的业务系统,目前主业务就是进行交互的系统越频繁量越大越适合上平台。


现在有17个厂商的44个系统已经纳入了三院的平台,平台每天的交互量达到50多万。



很多人经常说,我没有平台一样可以很好。


假设你的系统很好,也可以做点对点的对接,但随着系统越来越多,超过百个系统时,点对点的交互给信息人员,包括安全性、工作量都带来很大的困扰,这时候就得变成平台。


再举个例子,以前没有短信的时候,开会需要点对点一个一个打电话去通知每一个人,说几点在哪里开会,这其实就如同我们医院点对点的一个个去接系统一样。


而现在大家开会不需要点对点去对接,而是有群发功能。



同样,现在的集成平台就是这个道理,基于消息发送,我只发送一次,需要的消费系统我就要订阅一下,所有的数据一致性,以及我们的信息工作人员以前上线首先就要跟HIS接,上线一个新系统先要获取病人的信息,HIS的业务量是最繁忙的,上了平台以后发现的确减压最大的就是HIS,上哪个系统都要跟HIS接一遍,接HIS,接EMR,接LIS、RIS等,一切系统都要接一遍才能上线。



而且现在上线一个新系统非常快,就问一下平台,说平台上有这消息吗?说有,就订阅,订阅完就可上线。


它内部的订阅分发机制,整体的设计确实是技术人员该干的活,另外消息服务的标准要订。上了平台,对整体对接口的标准梳理,对信息工作人员所有系统的规范性,都是一个提高。


北京大学第三医院梳理了424个接口,发现只有275个是有效的。因为上线将近20年,很多无效的接口还残存着,通过数据接口,其实那些可以不用的,通过上线很多接口都停掉了。


所以以前的接口方式有很多种,比如说存储过程、示图、中间库、AIP、Web页面等,一系列简化为两种,非常简单干净。



平台上它是塔台,我们要有监控。平台解决什么问题?一个是病人主索引问题。


以前没平台,不知道它的数据不连续,本来是一个人,分段存储不是连续的。所以上了平台首先解决的患者主索引问题,主数据的管理。


以前分散业务系统每个都用自己的字典,数据管理不统一,数据报送不一样,所以要有监控,会监控所有平台的运转性能以及消息交互。


以前上系统,都会凭经验说最好周三上,为什么?看右下角峰值周四就证明我们医院周四的门诊量,服务量最高,这么高不能换。


我们因为要换系统,首先要找一个峰值比较低的更安全,一旦出问题解决受众人群要更少一点,所以相对低,那六日是半天低,但是六日只有值班的,人员也不足,就选择相对低的周三。


通过图上数据立刻就能看出来这么大的交互量,什么时间是峰值,什么时候相对少一些,即使看起来少,但其实也不很少,也是突破万级以上。


基于集成平台的数据一致性


集成平台解决数据一致性的问题,首先HR人力资源系统它的机构代码,人工、人事,我们原来都是在各个业务系统里。目前它首先要上平台,通过集成平台发送信息,一但有新员工、新机构,他同时发送的消息需要的就订阅下来。




另外这种平台数据的一致性有很多需要规范的地方,消息工具的监控预警,应急调用等,要有保障。


除了数据一致性,平台还需要高可靠性,服务量大,这对于平台的服务要求很高,高可靠性方面,我们做监控刚才说做预警,以及消息补发。


拿数据中心来讲,一天一个科的门诊量是2500,所以它的消息量非常高,我们会监控一旦有挤压,因为消息要排队去发送,一旦挤压我们要有调整,包括跟我们工程师的短线联动,一出现问题,短线都会提醒工程师要做相应的调整,预警的峰值是多少,这都是专业技术人员要做的事情。


基于平台之上,通过平台路由存在数据中心里的数据,这件事是不同的。


为什么采用基于Haddoop的实时数据中心


因为其他传统型数据中心不能够满足这种大数据的处理,北京大学第三医院也第一次尝试在医疗、医院建立基于Hadoop这种大数据技术的实时数据中心,通过集中平台实时传送存储数据中心。至于为何选择Hadoop,主要出于它可高效处理海量数据。




当时尝试的时候,同时搭建传统型平台和Hadoop平台,最终发现大数据处理技术的确要比传统型的快20倍,满足了我们的需求。


包括现在手机上的应用,需要随时刷新了解院内情况,只有它是满足的,秒级的传送数据。


这是一个比较,传统关键数据库在处理上有很大的劣势:




所以当时选择大数据的架构进行尝试,并且尝试成功了。目前现在应用一年应用了,总体觉得还是很不错的。


数据中心也要有监控,各类业务系统67个在数据中心里,汇总的条目数已经超过16亿这么大的一个数据量,数据量已经40TB。




从2008年到现在,CIS上线以后所有数据都在里面,这样提供给我们下面的应用,不是为了建而建,而是为了用而建。


目前北京大学第三医院吞吐量的确日均接收55万这和总存储40个TB这么高的量级。


数据中心的6大特点




要建立数据中心,需突出这几方面:一个是实时性。如果还是传统的这种定时的,说到晚上抽提,那么这个时间差就没有。我们现在关注的,比如截止到目前差5分10点,目前的门诊量是多少,它会实时告诉我。如果你到晚上再去做任务定时来存储数据中心,那这个功能几乎就不能用,所以一定要实时。


其次是移动化,实时也要体现在移动方面,有些东西我们要在手机上看,不一定非得在办公室利用这些数据。


然后是集成与科研、领导决策、临床决策的支持。


说完建,再说用。


数据中心的应用以及它的优势




首先是流程的优化。


举个例子,人们一直说B超工作人员是检查数量最高的。


我们经过大数据分析后得出的结论,排在第一的检查科室确实是B超,这时候我们就可通过分析后优化流程。


以前的操作方式是B超医生写报告,而现在医生不用写报告,直接出来以后患者在自助机上刷卡自动打印,由患者来完成,减少患者的等候时间。这就是一个流程的优化,以前都是医生来做。


另外一个咱们都在说互联网+的应用,其实互联网+服务完全可以做到,通过数据中心从建卡、导诊、支付、分针、叫号、支付。数据中心目前的速度快到什么程度?数据中心秒级的推送,患者一下就能拿到报告了,然后去找分诊台要片子。


这时候我们发现信息的传递速度比腿要快很多,护士从洗印片子出报告之后传到你那里,都没信息快,后来我们故意把这一项给调慢了。


另外就是医疗质量,在消除信息技术孤岛集成展现,做了很多都在医生站上,以及在医生站上集成的病例检索、迅速定位,直接刷出来。


外科我们做了全息情况,试图快速了解病人信息,做手术可减少差错,这种统一试图快速核对提高效率。


电子病例方面,北京大学第三医院从2008年上EMR电子病例,2010年上临床路径,2014年推移动,再到2015年集成平台数据中心,2016年数据平台挖掘应用,2017年是科研大年。


目前仅CDR就不够了,不仅是临床,而是全量,HDR数据协同。


移动层面,我们也做了很多移动端的应用,比如说移动医生站,麻醉医生站,会诊医生站。


麻醉医生非常喜欢移动端应用,我们术间有55个,移动应用让麻醉科医生觉得特别方便,所以麻醉科医生这边应用的最好。


另外也会进行医院决策分析,基于数据中心提供很多管理层实时多维的数据分析,管理着用手机也能看还目前的门诊、手术,科室之间的实时工作量,他能了解到整个全科、全院,从而来调整工作。


有一些病人、年龄、医保等大数据放在手机端也能很快呈现,为管理着的决策支持提供服务。


科研数据中心


最后一个就是科研,在数据中心之外同时要有一个科研数据中心。



大家知道临床数据和科研数据是交集,有些可以从临床数据产生,有些要外延,另外采集一些科研数据,所以要建立科研数据中心。


方式有很多种,一种是结合电子病例的模板改造,我们叫临床科研演化,它从临床,从模板上采集就进来了。


另外一些的确是在模板、临床上不适合去采集,也扩大一些随访,我们在微信端,比如骨科用微信上传一些康复数据上来,结合EDC多中心的采集系统一起做,提高临床科研的智能化水平。


另外就是大家讨论比较多的分级诊疗,离不开远程优质资源共享,在平台进行线上远程分级诊疗系统。


总结下来就会发现,数据中心可提高医院整体的综合管理水平,让数据的集中存储、协同变得更加方便。对于决策支持也来得更及时,节约时间和运营成本。


对于任何一个医院的信息中心主任来说,他不希望去盯着每个人,也不可能跟孩子学习似的天天盯着效果看好不好。


北大三院也基于临床路径概念开发了一个项目追溯系统,从建系统立项开始,到验收全程追溯,在手机端可以看项目到底进行到了什么程度,数据来呈现。



医院软件信息化水平是需要持续改进的,但主要由于涉及的业务系统太多,改造数量难度很大,技术风险、管理风险、沟通风险也很高,因此医院应该全员配合,包括医院管理、临床、科研人员,通过积极配合的方式来消除一些孤岛。同时应该多利用项目管理工具,并把其运用到信息管理之中,里程碑都融入到PDCA项目管理中去。数据本身的应用要统筹有序,它是动态可持续发展的一个系统工程。





CCF-ADL在线讲习班(第80期):区块链—从技术到应用


顶级学术阵容,50+学术大牛


快速学习区块链内涵,了解区块链技术实现方法


阅读原文戳开链接,抵达课程介绍


长按二维码,关注雷锋网旗下「AI掘金志」


登录查看更多
0

相关内容

求医问药之所。
商业数据分析,39页ppt
专知会员服务
165+阅读 · 2020年6月2日
大数据安全技术研究进展
专知会员服务
96+阅读 · 2020年5月2日
【ICMR2020】持续健康状态接口事件检索
专知会员服务
18+阅读 · 2020年4月18日
专知会员服务
126+阅读 · 2020年3月26日
【阿里技术干货】知识结构化在阿里小蜜中的应用
专知会员服务
98+阅读 · 2019年12月14日
【大数据白皮书 2019】中国信息通信研究院
专知会员服务
138+阅读 · 2019年12月12日
【CPS】CPS应用案例集
产业智能官
85+阅读 · 2019年8月9日
如何做数据治理?
智能交通技术
19+阅读 · 2019年4月20日
企业数据AI化战略:从数据中台到AI中台
36大数据
11+阅读 · 2019年2月18日
业务中台:如何在互联时代,快速响应用户需求?
互联网er的早读课
24+阅读 · 2018年12月26日
【大数据】工业大数据在石化行业的应用成功“落地”
【工业互联网】工业互联网与工业大数据分析的应用
产业智能官
12+阅读 · 2017年12月26日
【大数据】如何用大数据构建精准用户画像?
产业智能官
12+阅读 · 2017年9月21日
Arxiv
102+阅读 · 2020年3月4日
Arxiv
7+阅读 · 2018年12月10日
Arxiv
4+阅读 · 2018年7月4日
Bidirectional Attention for SQL Generation
Arxiv
4+阅读 · 2018年6月21日
VIP会员
最新内容
人工智能在战场行动中的演进及伊朗案例
专知会员服务
4+阅读 · 4月18日
美AI公司Anthropic推出网络安全模型“Mythos”
专知会员服务
2+阅读 · 4月18日
【博士论文】面向城市环境的可解释计算机视觉
大语言模型的自改进机制:技术综述与未来展望
《第四代军事特种作战部队选拔与评估》
专知会员服务
1+阅读 · 4月18日
相关VIP内容
商业数据分析,39页ppt
专知会员服务
165+阅读 · 2020年6月2日
大数据安全技术研究进展
专知会员服务
96+阅读 · 2020年5月2日
【ICMR2020】持续健康状态接口事件检索
专知会员服务
18+阅读 · 2020年4月18日
专知会员服务
126+阅读 · 2020年3月26日
【阿里技术干货】知识结构化在阿里小蜜中的应用
专知会员服务
98+阅读 · 2019年12月14日
【大数据白皮书 2019】中国信息通信研究院
专知会员服务
138+阅读 · 2019年12月12日
相关资讯
【CPS】CPS应用案例集
产业智能官
85+阅读 · 2019年8月9日
如何做数据治理?
智能交通技术
19+阅读 · 2019年4月20日
企业数据AI化战略:从数据中台到AI中台
36大数据
11+阅读 · 2019年2月18日
业务中台:如何在互联时代,快速响应用户需求?
互联网er的早读课
24+阅读 · 2018年12月26日
【大数据】工业大数据在石化行业的应用成功“落地”
【工业互联网】工业互联网与工业大数据分析的应用
产业智能官
12+阅读 · 2017年12月26日
【大数据】如何用大数据构建精准用户画像?
产业智能官
12+阅读 · 2017年9月21日
Top
微信扫码咨询专知VIP会员