手机银行运营实力大比拼,最强王者等你来争夺

2019 年 7 月 8 日 Analysys易观


随着移动互联网的飞速发展,银行业也迎来转型升级期,对新兴技术的接受程度也越来越高。借助移动通信网络技术和终端硬件办理相关银行业务,手机银行已成银行创新服务的重要载体,为各家银行重点推进的创新落脚点而如何运营好自家手机银行,为顾客提供便利、高效,又较为安全的服务,成为银行从业者需要思考的问题。

 

当前,对许多银行来说只是手机银行运营的起步阶段,从运营团队组建及资源投入,到对数据分析的理解和运用升级;从内容运营、到活动运营,再到用户运营,手机银行产品体验也通过迭代得到了不断地提升,过程中,也依然存在些许值得改进之处。

 

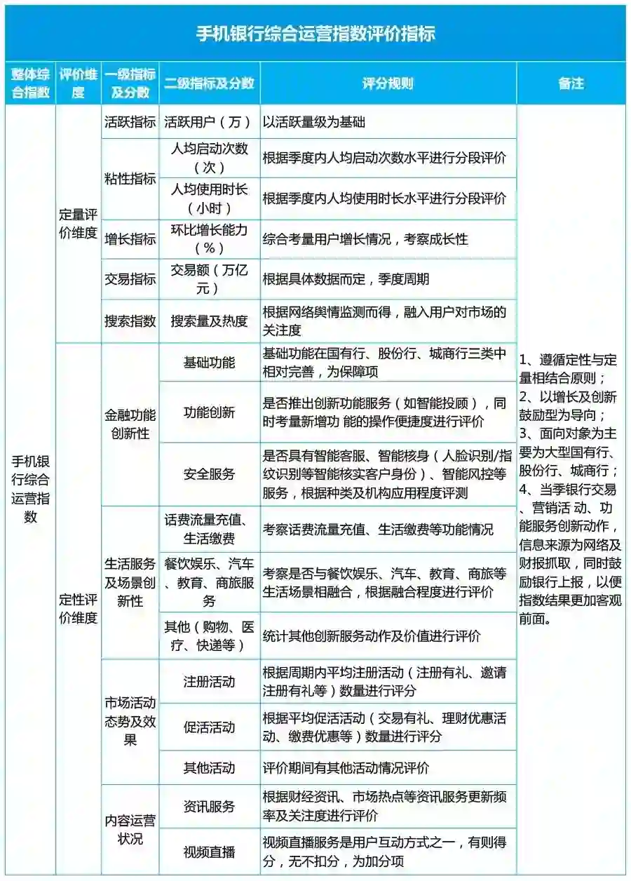
今年3月,中国电子银行网易观·银行业创新中心,联合开展手机银行行业运营情况相关研究,并发布“手机银行行业运营指数”,跟踪手机银行市场阶段性变化,结合运营动因分析,更好观察市场及运营情况,范围覆盖了大型国有行、股份行、城商行等不同类型银行的手机银行。

 

2019年7月,第二季度手机银行运营指数研究启动,在前期定量数据维度研究基础上,进一步增加交易额、营销活动、功能服务创新动作等评价标准,将通过对手机银行运营现状的阶段性追踪,对手机银行运营发展提供建设性参考。


现面向银行业开放资料提交通道:

申报截止时间:2019年7月3日-2019年7月18日

   

申报相关事宜请咨询:

王先生:15810972027

[email protected] 


陈女士:13241673093  

[email protected]

 

注:此表仅作为运营指数设计参考,指标内容无需填报

 


---------


「易观」联合近 20 家创新企业,历时两个月,筹办“易观方舟Argo杯数据创客大赛”瓜分百万现金,寻找会数据分析的你!


长按图片,了解更多活动详情





点击下方“阅读原文”  即刻进入易观方舟

登录查看更多
0

相关内容

关乎渠道,用户,数据,商务和活动的各种思考和求索。 运筹于帷幄之中,决胜于千里之外。学习运营: 运营、产品运营(互联网运营)
商业数据分析,39页ppt
专知会员服务
165+阅读 · 2020年6月2日
【微众银行】联邦学习白皮书_v2.0,48页pdf,
专知会员服务
170+阅读 · 2020年4月26日
【德勤】中国人工智能产业白皮书,68页pdf
专知会员服务
311+阅读 · 2019年12月23日
【大数据白皮书 2019】中国信息通信研究院
专知会员服务
138+阅读 · 2019年12月12日
医药零售行业报告
医谷
9+阅读 · 2019年7月8日
5G时代:北京移动业务支撑系统 DevOps 实践
DevOps时代
15+阅读 · 2019年6月13日
2018年瑞幸咖啡深度分析报告
行业研究报告
14+阅读 · 2019年2月3日
海康威视AI Cloud助力平安城市4.0建设
海康威视
7+阅读 · 2018年1月17日
中国平安股价持续大涨背后
凤凰财经
5+阅读 · 2017年9月13日
2017人工智能创新公司50强出炉 旷视(Face++)上榜
Megvii旷视科技
3+阅读 · 2017年7月10日
Arxiv
6+阅读 · 2019年4月8日
Arxiv
3+阅读 · 2018年11月13日
Arxiv
6+阅读 · 2018年10月3日
Arxiv
7+阅读 · 2018年1月30日
Arxiv
3+阅读 · 2017年12月14日
VIP会员
最新内容
美国当前高超音速导弹发展概述
专知会员服务
1+阅读 · 今天15:03
《高超音速武器:一项再度兴起的技术》120页slides
无人机蜂群建模与仿真方法
专知会员服务
1+阅读 · 今天14:08
澳大利亚发布《国防战略(2026年)》
专知会员服务
0+阅读 · 今天13:42
【CMU博士论文】迈向基于基础先验的 4D 感知研究
专知会员服务
0+阅读 · 今天13:46
全球高超音速武器最新发展趋势
专知会员服务
1+阅读 · 今天13:17
相关VIP内容
相关资讯
医药零售行业报告
医谷
9+阅读 · 2019年7月8日
5G时代:北京移动业务支撑系统 DevOps 实践
DevOps时代
15+阅读 · 2019年6月13日
2018年瑞幸咖啡深度分析报告
行业研究报告
14+阅读 · 2019年2月3日
海康威视AI Cloud助力平安城市4.0建设
海康威视
7+阅读 · 2018年1月17日
中国平安股价持续大涨背后
凤凰财经
5+阅读 · 2017年9月13日
2017人工智能创新公司50强出炉 旷视(Face++)上榜
Megvii旷视科技
3+阅读 · 2017年7月10日
Top
微信扫码咨询专知VIP会员