博客 | Tensorflow系列专题(八):七步带你实现RNN循环神经网络小示例

2018 年 12 月 1 日 AI研习社

【前言】:在前面的内容里,我们已经学习了循环神经网络的基本结构和运算过程,这一小节里,我们将用TensorFlow实现简单的RNN,并且用来解决时序数据的预测问题,看一看RNN究竟能达到什么样的效果,具体又是如何实现的。

在这个演示项目里,我们使用随机生成的方式生成一个数据集(由0和1组成的二进制序列),然后人为的增加一些数据间的关系。最后我们把这个数据集放进RNN里,让RNN去学习其中的关系,实现二进制序列的预测1。数据生成的方式如下:

循环生成规模为五十万的数据集,每次产生的数据为0或1的概率均为0.5。如果连续生成了两个1(或两个0)的话,则下一个数据强制为0(或1)。

 

1. 我们首先导入需要的Python模块:

2. 定义一个Data类,用来产生数据:

3. 在构造方法“__init__”中,我们初始化了数据集的大小“data_size”、一个batch的大小“batch_size”、一个epoch中的batch数目“num_batch”以及RNN的时间步“time_step”。接下来我们定义一个“generate_data”方法:

在第11行代码中,我们用了“np.random.choice”函数生成的由0和1组成的长串数据。接下来我们用了一个for循环,在“data_without_rel”保存的数据的基础上重新生成了一组数据,并保存在“data_with_rel”数组中。为了使生成的数据间具有一定的序列关系,我们使用了前面介绍的很简单的数据生成方式:以“data_without_rel”中的数据为参照,如果出现了连续两个1(或0)则生成一个0(或1),其它情况则以相等概率随机生成0或1。


有了数据我们接下来要用RNN去学习这些数据,看看它能不能学习到我们产生这些数据时使用的策略,即数据间的联系。评判RNN是否学习到规律以及学习的效果如何的依据,是我们在第三章里介绍过的交叉熵损失函数。根据我们生成数据的规则,如果RNN没有学习到规则,那么它预测正确的概率就是0.5,否则它预测正确的概率为:0.5*0.5+0.5*1=0.75(在“data_without_rel”中,连续出现的两个数字的组合为:00、01、10和11。00和11出现的总概率占0.5,在这种情况下,如果RNN学习到了规律,那么一定能预测出下一个数字,00对应1,11对应0。而如果出现的是01或10的话,RNN预测正确的概率就只有0.5,所以综合起来就是0.75)。


根据交叉熵损失函数,在没有学习到规律的时候,其交叉熵损失为:

loss = - (0.5 * np.log(0.5) + 0.5 * np.log(0.5)) = 0.6931471805599453


在学习到规律的时候,其交叉熵损失为:

Loss = -0.5*(0.5 * np.log(0.5) + np.log(0.5))

 =-0.25 * (1 * np.log(1) ) - 0.25 * (1 *np.log(1))

=0.34657359027997264       

    

4. 我们定义“generate_epochs”方法处理生成的数据:


5. 接下来实现RNN部分:


6. 定义RNN模型:

这里我们使用了“dynamic_rnn”,因此每次会同时处理所有batch的第一组数据,总共处理的次数为:batch_size / time_step。


7. 到这里,我们已经实现了整个RNN模型,接下来初始化相关数据,看看RNN的学习效果如何:

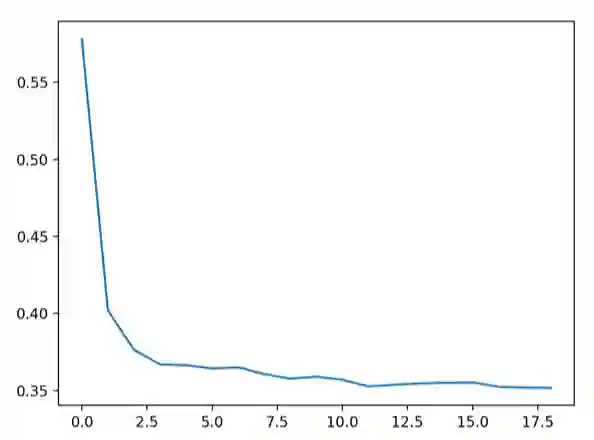
定义数据集的大小为500000,每个batch的大小为2000,RNN的“时间步”设为5,隐藏层的神经元数目为6。将训练过程中的loss可视化,结果如下图中的左侧图像所示:

图1 二进制序列数据训练的loss曲线

从左侧loss曲线可以看到,loss最终稳定在了0.35左右,这与我们之前的计算结果一致,说明RNN学习到了序列数据中的规则。右侧的loss曲线是在调整了序列关系的时间间隔后(此时的time_step过小,导致RNN无法学习到序列数据的规则)的结果,此时loss稳定在0.69左右,与之前的计算也吻合。

 

下一篇,我们将介绍几种常见的RNN循环神经网络结构以及部分代码示例。

本专题更多相关文章,请查看:

博客 | Tensorflow系列专题(七):一文综述RNN循环神经网络

博客 | Tensorflow系列专题(六):实战项目Mnist手写数据集识别

博客 | Tensorflow系列专题(五):BP算法原理

博客 | Tensorflow系列专题(四):神经网络篇之前馈神经网络综述

博客 | TensorFlow系列专题(三):深度学习简介

博客 | TensorFlow系列专题(二):机器学习基础

博客 | TensorFlow系列专题(一):机器学习基础


欢迎扫码关注磐创AI微信公众号


独家中文版 CMU 秋季深度学习课程免费开学!

CMU 2018 秋季《深度学习导论》为官方开源最新版本,由卡耐基梅隆大学教授 Bhiksha Raj 授权 AI 研习社翻译。学员将在本课程中学习深度神经网络的基础知识,以及它们在众多 AI 任务中的应用。课程结束后,期望学生能对深度学习有足够的了解,并且能够在众多的实际任务中应用深度学习。

↗扫码即可免费学习↖

点击 阅读原文 查看本文更多内容

登录查看更多
9

相关内容

RNN:循环神经网络,是深度学习的一种模型。
一份简明有趣的Python学习教程,42页pdf
专知会员服务
78+阅读 · 2020年6月22日
一份循环神经网络RNNs简明教程,37页ppt
专知会员服务
173+阅读 · 2020年5月6日
Sklearn 与 TensorFlow 机器学习实用指南,385页pdf
专知会员服务
131+阅读 · 2020年3月15日
《强化学习—使用 Open AI、TensorFlow和Keras实现》174页pdf
专知会员服务
139+阅读 · 2020年3月1日
Transformer文本分类代码
专知会员服务
118+阅读 · 2020年2月3日
【MIT深度学习课程】深度序列建模,Deep Sequence Modeling
专知会员服务
78+阅读 · 2020年2月3日
初学者的 Keras:实现卷积神经网络
Python程序员
24+阅读 · 2019年9月8日
博客 | TensorFlow系列专题(三):深度学习简介
AI研习社
6+阅读 · 2018年11月13日
基于LSTM深层神经网络的时间序列预测
论智
22+阅读 · 2018年9月4日
基于Numpy实现神经网络:反向传播
论智
5+阅读 · 2018年3月21日
循环神经网络的介绍、代码及实现
AI研习社
3+阅读 · 2017年11月21日
tensorflow LSTM + CTC实现端到端OCR
机器学习研究会
26+阅读 · 2017年11月16日
tensorflow系列笔记:流程,概念和代码解析
北京思腾合力科技有限公司
30+阅读 · 2017年11月11日
RNN | RNN实践指南(3)
KingsGarden
7+阅读 · 2017年6月5日
Knowledge Based Machine Reading Comprehension
Arxiv
4+阅读 · 2018年9月12日
Arxiv
14+阅读 · 2018年5月15日
Arxiv
3+阅读 · 2018年4月18日
VIP会员
最新内容
超越网格:作战环境对炮兵的影响
专知会员服务
1+阅读 · 今天15:35
KDD 2026 | MixRAGRec:面向LLM推荐的混合专家KG-RAG框架
BES:让语言模型通过双向进化搜索自我改进
专知会员服务
4+阅读 · 5月30日
以色列-美国-伊朗战争中的无人机:关键要点
专知会员服务
4+阅读 · 5月30日
《Palantir任务保障性软件安全标准(MA-S2)》
专知会员服务
14+阅读 · 5月30日
基于声学的无人机检测技术综述
专知会员服务
8+阅读 · 5月30日
《当代混合战争分析框架:俄乌战争经验教训》
相关VIP内容
一份简明有趣的Python学习教程,42页pdf
专知会员服务
78+阅读 · 2020年6月22日
一份循环神经网络RNNs简明教程,37页ppt
专知会员服务
173+阅读 · 2020年5月6日
Sklearn 与 TensorFlow 机器学习实用指南,385页pdf
专知会员服务
131+阅读 · 2020年3月15日
《强化学习—使用 Open AI、TensorFlow和Keras实现》174页pdf
专知会员服务
139+阅读 · 2020年3月1日
Transformer文本分类代码
专知会员服务
118+阅读 · 2020年2月3日
【MIT深度学习课程】深度序列建模,Deep Sequence Modeling
专知会员服务
78+阅读 · 2020年2月3日
相关资讯
初学者的 Keras:实现卷积神经网络
Python程序员
24+阅读 · 2019年9月8日
博客 | TensorFlow系列专题(三):深度学习简介
AI研习社
6+阅读 · 2018年11月13日
基于LSTM深层神经网络的时间序列预测
论智
22+阅读 · 2018年9月4日
基于Numpy实现神经网络:反向传播
论智
5+阅读 · 2018年3月21日
循环神经网络的介绍、代码及实现
AI研习社
3+阅读 · 2017年11月21日
tensorflow LSTM + CTC实现端到端OCR
机器学习研究会
26+阅读 · 2017年11月16日
tensorflow系列笔记:流程,概念和代码解析
北京思腾合力科技有限公司
30+阅读 · 2017年11月11日
RNN | RNN实践指南(3)
KingsGarden
7+阅读 · 2017年6月5日
Top
微信扫码咨询专知VIP会员