2022年技术赋能DTC营销研究报告丨36氪研究院

2022 年 4 月 25 日 36氪

技术驱动营销全链路数据化,DTC营销以数据赢增长。


封面来源|视觉中国
来源|36氪研究(ID:kr_research)


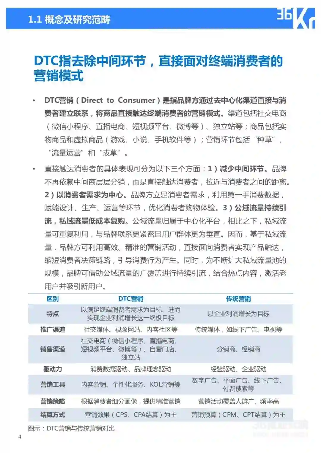
DTC营销(Direct to Consumer)是指品牌方与消费者建立联系,将营销内容与商品直接触达终端消费者的营销模式。DTC营销以数据为核心,推动人、货与营销内容的有机匹配,从而提升营销精准度与营销转化。大数据、人工智能等技术的发展,将持续释放DTC营销价值,其渗透率也有望进一步上升。
 

DTC去中心化营销模式优化营销效率,
受到更多商家青睐

新消费时代,消费触点多元化、消费需求多样化,加之传统中心化平台营销成本持续升高,驱动商家探索更为直接而有效的营销模式,DTC营销应运而生。而各类技术的成熟与物流、支付等基础设施的不断完善,为DTC营销模式的落地应用夯实基础。此外,我国出海商家在竞争日趋激烈的市场环境下,同样开启了去中心化高效营销模式的探索,越来越多的商家拥抱DTC营销,推动行业迎来高速发展。预计2021年到2024年期间,我国DTC营销行业年复合增长率有望达到21%。2024年,行业营收或突破11,000亿元。

图示:2019-2024我国DTC营销市场规模及预测(亿元)



技术赋能DTC营销各环节,
带来营销效果的不断提升

在各技术赋能下,营销前、中、后端各环节均实现优化:前端营销内容、用户行为及产品等各类数据得以整合,为中后期营销投放选择及营销效果管理提供海量数据基础,进而助力商家顺应市场需求并及时进行营销及经营策略的调整,从而持续放大DTC营销效果。


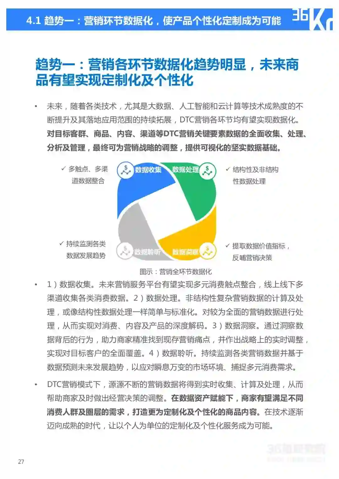
营销环节数据化趋势初现,
“商品+内容+数据技术”或成商家DTC营销关键

在技术不断发展的背景下,DTC营销各环节均有望实现数据化,赋能商家经营决策的同时,推动商品向个性化及定制化方向发展。随着DTC营销模式渗透率的不断提升,商家需从商品、营销内容及数据技术三方面发力,实现低成本及高效率的获客及流量转化,打造DTC营销时代的核心竞争力。


本报告研究重点如下:
· DTC营销与传统营销的区别?
· DTC营销存在哪些发展驱动力?
· 我国DTC营销市场规模如何?
· 技术如何赋能DTC营销各环节?
· DTC营销有望呈现怎样的发展态势?


更多精彩内容,请关注“36氪研究”微信公众号。如想获取《2022年技术赋能DTC营销研究报告》,点击文章底部【阅读原文】,提取码:x87e,或在36氪研究院微信公众号上回复“DTC营销”获取下载链接。

36氪旗下公众号

真诚推荐你关注

👇点击下方,获取链接

登录查看更多
0

相关内容

多维度对特定行业主题进行系统性分析、概括与总结。
《中国信息消费发展态势报告》(2022年),41页pdf
专知会员服务
29+阅读 · 2022年3月20日
36氪研究院 | 2021年中国医疗AI行业研究报告,40页pdf
专知会员服务
84+阅读 · 2021年12月22日
专知会员服务
45+阅读 · 2021年10月6日
专知会员服务
16+阅读 · 2021年9月29日
人工智能AI中台白皮书(2021年),45页pdf
专知会员服务
288+阅读 · 2021年9月18日
专知会员服务
41+阅读 · 2021年7月27日
报告 | 2020中国5G经济报告,100页pdf
专知会员服务
99+阅读 · 2019年12月29日
2022年中国氢能行业洞察报告|36氪研究院
中国泛资讯行业洞察报告|36氪研究院
36氪
0+阅读 · 2022年3月23日
国家自然科学基金
3+阅读 · 2015年12月31日
国家自然科学基金
0+阅读 · 2014年12月31日
国家自然科学基金
5+阅读 · 2014年12月31日
国家自然科学基金
0+阅读 · 2013年12月31日
国家自然科学基金
0+阅读 · 2012年12月31日
国家自然科学基金
1+阅读 · 2012年9月30日
国家自然科学基金
0+阅读 · 2011年12月31日
国家自然科学基金
0+阅读 · 2011年12月31日
国家自然科学基金
1+阅读 · 2009年12月31日
Arxiv
0+阅读 · 2022年6月10日
Arxiv
0+阅读 · 2022年6月8日
Arxiv
54+阅读 · 2022年1月1日
VIP会员
最新内容
以色列-美国-伊朗战争中的无人机:关键要点
专知会员服务
0+阅读 · 15分钟前
《Palantir任务保障性软件安全标准(MA-S2)》
专知会员服务
2+阅读 · 30分钟前
基于声学的无人机检测技术综述
专知会员服务
3+阅读 · 42分钟前
《当代混合战争分析框架:俄乌战争经验教训》
专知会员服务
3+阅读 · 今天13:11
战略前沿人工智能的再思考(中文)
专知会员服务
7+阅读 · 5月29日
《量化地基防空系统间接效应的博弈论方法》
专知会员服务
5+阅读 · 5月29日
“史诗怒火行动”中美军损失的作战飞机
专知会员服务
6+阅读 · 5月29日
ICML 2026 | 理解上下文持续学习中的泛化与遗忘
专知会员服务
5+阅读 · 5月28日
相关VIP内容
《中国信息消费发展态势报告》(2022年),41页pdf
专知会员服务
29+阅读 · 2022年3月20日
36氪研究院 | 2021年中国医疗AI行业研究报告,40页pdf
专知会员服务
84+阅读 · 2021年12月22日
专知会员服务
45+阅读 · 2021年10月6日
专知会员服务
16+阅读 · 2021年9月29日
人工智能AI中台白皮书(2021年),45页pdf
专知会员服务
288+阅读 · 2021年9月18日
专知会员服务
41+阅读 · 2021年7月27日
报告 | 2020中国5G经济报告,100页pdf
专知会员服务
99+阅读 · 2019年12月29日
相关基金
国家自然科学基金
3+阅读 · 2015年12月31日
国家自然科学基金
0+阅读 · 2014年12月31日
国家自然科学基金
5+阅读 · 2014年12月31日
国家自然科学基金
0+阅读 · 2013年12月31日
国家自然科学基金
0+阅读 · 2012年12月31日
国家自然科学基金
1+阅读 · 2012年9月30日
国家自然科学基金
0+阅读 · 2011年12月31日
国家自然科学基金
0+阅读 · 2011年12月31日
国家自然科学基金
1+阅读 · 2009年12月31日
Top
微信扫码咨询专知VIP会员