AI风口退潮?院士谭铁牛爆笑反击AI寒冬论

2018 年 6 月 6 日 MOOC


 | 全文共4250字,建议阅读时5分钟 |


转载自公众号:智东西

微信号:zhidxcom


看点:院士谭铁牛表示,人工智能的春天刚刚开始,未来十年,人工智能将是最具变革性的技术。


IBM沃森大裁员的消息,一时间让人工智能(AI)泡沫论甚嚣尘上。没多少人会觉得AI要完,要完的是风口上的猪。

事实上,今年年初,李开复就表示:

今年年底将会出现许多人工智能市场上的经济泡沫。关于人工智能的投资并不适用于新手参与,对于那些不了解技术就试图进入人工智能的早期阶段的人,他们会失去财富。

那些吹牛的AI公司,乱用AI包装的公司,忽悠不懂AI的VC公司,今年冬天就是他们的冬天。但是那些真材实料的AI公司,都会发展的很好。AI的大浪潮才刚刚开始。

本期的智能内参,我们推荐谭铁牛院士在中科院第十九次院士大会上的学术年会报告,盘点人工智能产业前景和技术瓶颈。

01

春天刚刚开始

人工智能发展历程

人工智能研究的主要目的就是探寻智能本质,研究出具有类人智能的智能机器,比如让机器或者计算机会听、会看、会说、会想、会决策,跟人一样。

人工智能的概念提出到今天62年过去了,这确实是一个曲折的发展过程,但是进步是有目共睹的,无论是在理论层面、关键技术还是具体应用。

近十年来,随着大数据、云计算、互联网、物联网等信息技术的发展,人工智能技术成功跨越科学与应用之间的“技术鸿沟”,突破了从“不能用、不好用”到“可以用”的技术拐点,进入了爆发式增长的红利期。

谭铁牛院士表示,人工智能的春天刚刚开始,未来十年,人工智能将是最具变革性的技术。今天,人工智能如日中天,火遍全球的当下,实事求是地设定科学目标显得尤为重要。

02

两点现状预示AI春天

专用AI的突破性进展

谈到目前人工智能发展的现状,我(谭铁牛院士)首先要说的是专用人工智能取得突破性进展。

专用人工智能就是让人工智能系统专门做一件事儿,比如下围棋,是面向特定领域或者单一任务的人工智能。它确实取得一些突破性进展,而且比人做的更好。

可以说,专用人工智能取得突破性进展,很大程度(特别是这几年)取决于统计学习或者机器学习的进步。特别是人工智能领域现在火爆的深度学习,尤其是人工智能的深度神经网络。

通过深度神经网络的应用创新,国际计算机视觉竞赛ImageNet图像分类的Top5误差率从2012年的16%降到2017年的3%左右(已经低于人的错误率)

深度学习其实一点都不神秘,只是借鉴了人的大脑在处理信息过程当中的层次化过程。

因为深度学习的涌现,大家可以从曲线看到,用于图像分类的标识人工智能或者深度学习识别力已经低于人的错误率,也就是说识别力高于人。包括跟环境的交互,找出最好策略,这就是所谓强化学习。以及我们经常讲魔高一尺道高一丈,在博弈中学习,使得学习能力不断提高,这就是生成对抗学习。

技术生态或者创新生态备受关注

谭铁牛院士指出:另外一个值得一提的现状是,技术生态或者创新生态备受关注。

部分开源AI项目示意

科技巨头纷纷推出自己的开源系统、技术软件平台和硬件平台,原因是什么?他们没有忘记信息技术和信息产业发展的历史带给他们的启示。所以从传统的IT操作系统硬件,到现在移动互联网再到新时代的人工智能、IT,无论是谷歌也好、微软也好、百度也好、IBM也好,都要全面转向人工智能。人工智能创新创业如火如荼。

毕马威:2017年人工智能风投金额翻番

从创投的角度来看,去年一年全球新成立的人工智能创业公司就有一千多家,人工智能领域获得的投资达150多亿美元,同比增长140%以上,确实是如火如荼。

在应用方面,可以说“智能+”已经成为一种创新的范式,将各行各业渗透。当然有的是炒作,把传统的数据分析,贴上人工智能的标签。但是人工智能发展迅速是一个客观现状。

当前各国AI实力:美国领跑,中国猛追

此外,人工智能已经加速成为国家战略:最早被大家熟悉的“德国工业4.0”,核心就是人工智能;2018年5月美国白宫组织AI研讨会,成立AI专门委员会,确保人工智能领域美国第一。

各国人工智能竞争白热化

人工智能对社会的影响得到了广泛关注。在美国,一些同仁一起签署了有关人工智能发展的阿西洛马23条原则,关注人工智能可能带来的社会影响,以及怎么规范人工智能研究和应用。

03

误解和炒作

我(谭铁牛院士)认为目前人工智能发展的另外一个客观现状是,人工智能领域的误解和炒作普遍存在,有的是有意的,有的是无意的。比如时不时听到有人讲,人工智能系统将超越人的智能水平,我认为这是炒作。与此同时,经常有人误解,专用人工智能等于通用人工智能。

常见的人工智能概念混淆

常见的人工智能炒作

人工智能总体发展水平仍然处于起步的阶段,美国的DARPA对人工智能现状也是这个观念。对此,谭铁牛院士用“四有四无”概括人工智能总体状况:

1、现在人工智能是有智能没有智慧,智慧是高级智能,有意识,有悟性,可以决策。

2、人工智能有智商没有情商,科幻电影中跟人类谈情说爱的人工智能还差得很远。

3、人工智能会计算不会算计,一个词倒一个顺序,这个概念完全不一样。

4、人工智能有专才没有通才,下围棋的阿尔法狗不一定会下象棋。

现有人工智能的局限性

我(谭铁牛院士)举一个具体的例子,现在即使最先进的图象识别算法都无法识别出图像里那只斑点狗。

(前方高能幽默)

语音翻译现在已经很好了,但大家看这简单的三句话:他吃食堂,他吃面条,他吃大碗。昨天晚上我特意上网用谷歌翻译这几句,翻译不出来,机器翻译把大碗、食堂“吃掉”了。我(谭铁牛院士)也试了一下,“那辆白车是黑车”和“能穿多少穿多少”,谷歌翻译也翻译不出来。看到“欢迎新老师生前来就餐”的横标,相信人类理解起来没有歧义,但是人工智能算法就会有。

04

瓶颈与天花板

人工智能技术瓶颈

上述的局限,是因为人工智能还有很多瓶颈。

以深度学习为例,我们还不能完全从数据上论证为什么那么有效,不能完全确保这个多层深层神经网络训练是收敛的,所以有数据瓶颈,深度学习要提供大量已经标注数据,还需要大量的人工;还有它不能举一反三、不能解释,“知其然不知其所以然”,与人类存在很大差距。

人工智能已经突破了从“不能用、不好用”到“可以用”的技术拐点,但是距离“很好用”还存在诸多瓶颈,如数据、能耗、泛化、可解释性、可靠性、安全性等,理论创新和产业应用发展空间巨大。

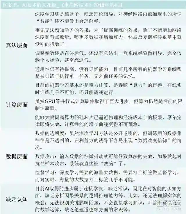
关于AI技术局限性,中国信息通讯研究院标准所副所长何宝宏在《电信网技术》2018年第4期中给出了4点总结。

人工智能的四点技术局限

何宝宏所长还指出:现在的AI是建立在“认知即计算”的理论之上的,实现时必须依靠计算机、服务器和GPU等各种“图灵机”。但基于图灵可计算理论,“卢卡斯论证”和彭罗斯“皇帝新脑”等早已论证或分析了,人的意识是非算法的,计算机无法建立起“自我”的概念。

言之,基于图灵机的AI在理论上是无法觉醒的,或者说,能够觉醒的AI不会基于这一代的计算机技术和理论。

05

八个AI宏观发展趋势

人工智能春天刚刚开始,我(谭铁牛院士)提出这一个观点是因为人类社会经历机械化、电气化、信息化的时代以后,正在向智能化社会迈进。人类进入智能化社会以后当然需要智能技术、人工智能支撑和引领。

人工智能有望引领新一轮科技革命。世界著名科学家格特纳说人工智能是未来最具颠覆性的技术。具体讲有八个宏观发展趋势我(谭铁牛院士)认为值得关注:

1、从专用走向通用

这是必然的发展趋势。所以因此有人认为,通用智能被认为是人工智能皇冠上面的明珠,大家都很关心这个竞争焦点。美国军方也开始规划通用智能的研究。他们认为通用人工智能和自主武器,是显然优于现有人工智能技术体系发展方向。它只是朝通用人工智能迈了一小步。

2、从机器智能到人机混合智能

人类智能和人工智能各有所长,可以互补。所以人工智能一个非常重要的发展趋势,是From AI (Artificial Intelligence) to AI (Augmented Intelligence),两个AI含义不一样。

3、从“人工+智能”到自主智能系统

为了让深度学习提高性能,需要大量已经标注好的数据。下一步发展趋势是怎样以极少人工来获得最大程度的智能。人工采集和标注大样本训练数据,是这些年来深度学习取得成功的一个重要基础或者重要人工基础。

所以有人开始试图创建自动机器学习算法,来降低AI的人工成本。

4、学科交叉将成为人工智能创新源泉

前面提到深度学习现在很火爆,它只是借鉴了大脑的原理:信息分层,层次化处理。所以,跟脑科学交叉融合非常重要。

实际上无论是《Nature》和《Science》都有这方面成果报道。比如《Nature》 发表了一个研究团队开发的一种能自主学习的人工突触,它能提高人工神经网络的学习速度。但大脑到底怎么处理外部视觉信息或者听觉信息的,很大程度还是一个黑箱,这就是脑科学面临的挑战。

这两个学科的交叉有巨大创新空间。

5、人工智能产业将蓬勃发展

国际上一个比较有名的咨询公司预测,2016到2025年人工智能的产业规模几乎直线上升;我们国家发展规划提出,2030年人工智能核心产业规模将超过1万亿,带动相关产业规模超过10万亿,这个产业是蓬勃发展的,前景显然是非常大的。

6、人工智能的法律法规更加健全

联合国专门成立了人工智能机器人中心这样的监察机构。前不久,欧盟25个国家签署人工智能合作宣言,共同面对人工智能在伦理法律方面挑战。

7、人工智能将成为更多国家的战略选择

一些国家已经把人工智能上升为国家战略,越来越多国家一定会做出同样举措。包括智利,加拿大,韩国等等。

8、人工智能的教育会全面普及

教育部专门发布了高校人工智能的行动计划。国务院新的人工智能发展规划也指出,要支持开展形式多样的人工智能科普活动。美国科技委员会也有这样的内容。所以这是大家值得关注的另外一个方面。

尽管AI+医疗由于数据、专用标识、细分领域知识等问题成为一项成本消耗巨大的发展方向,但庞大的产业前景依旧在吸引各大企业跳坑占座。根据Gartner 2017技术发展曲线图,深度学习和机器学习正在处于泡沫破裂前期,也就是说在可预计的未来,将有一大批人工智能公司倒闭。这批面临倒闭的稀奇古怪的“AI+”创业项目可能会为产业带来泡沫危险,但越来越多开箱即用的“AI for X”项目也意味着人工智能不再作为稀有技术被供于庙堂之上,而是成为现代软件和应用程序的基石之一。毫无疑问的是,AI的大浪潮才刚刚开始。

喜欢我们就多一次点赞多一次分享吧~


有缘的人终会相聚,慕客君想了想,要是不分享出来,怕我们会擦肩而过~

《预约、体验——新维空间站》

《【会员招募】“新维空间站”1年100场活动等你来加入》

有缘的人总会相聚——MOOC公号招募长期合作者


产权及免责声明 本文系“MOOC”公号转载、编辑的文章,编辑后增加的插图均来自于互联网,对文中观点保持中立,对所包含内容的准确性、可靠性或者完整性不提供任何明示或暗示的保证,不对文章观点负责,仅作分享之用,文章版权及插图属于原作者。如果分享内容侵犯您的版权或者非授权发布,请及时与我们联系,我们会及时内审核处理。


了解在线教育,
把握MOOC国际发展前沿,请关注:
微信公号:openonline
公号昵称:MOOC

 

登录查看更多
5

相关内容

谭铁牛,研究员,博士生导师。现为中央人民政府驻香港特别行政区联络办公室副主任、中科院自动化所智能感知与计算研究中心主任,是中国科学院院士、英国皇家工程院外籍院士、发展中国家科学院院士、巴西科学院通讯院士。主要从事图像处理、计算机视觉和模式识别等领域的研究工作。主持过一批由国家基金委、国家973计划、863计划、国家重点研发计划等资助的科研项目。现已出版编著和专著14部,在国际主流学术期刊与会议上发表论文600多篇,获准和申请发明专利100多项。曾获国家技术发明二等奖、国家自然科学二等奖和国家科技进步二等奖。曾任中科院自动化所所长、中国科学院副院长、中国人工智能学会副理事长、中国自动化学会副理事长、中国计算机学会副理事长、国际模式识别学会第一副主席、IEEE生物识别理事会主席。
《人工智能2020:落地挑战与应对 》56页pdf
专知会员服务
198+阅读 · 2020年3月8日
电力人工智能发展报告,33页ppt
专知会员服务
135+阅读 · 2019年12月25日
2019中国硬科技发展白皮书 193页
专知会员服务
86+阅读 · 2019年12月13日
零样本图像分类综述 : 十年进展
专知会员服务
128+阅读 · 2019年11月16日
「AI寒冬论」| 风未停,猪未醒
线性资本
4+阅读 · 2018年8月27日
谭铁牛院士:人工智能的春天刚刚开始(附PPT)
走向智能论坛
21+阅读 · 2018年5月29日
【人工智能】谭铁牛院士:人工智能新动态
产业智能官
8+阅读 · 2018年1月5日
【深度】谭铁牛院士谈人工智能发展新动态
中国科学院自动化研究所
4+阅读 · 2017年12月28日
"AI+教育"是虚火还是风口?
数据玩家
3+阅读 · 2017年12月14日
“看脸”的时代,AI到底有多智能?
微软丹棱街5号
3+阅读 · 2017年11月9日
中国高校人工智能专业TOP10榜单及行业薪酬大曝光
人工智能机器人联盟
4+阅读 · 2017年9月17日
Seeing What a GAN Cannot Generate
Arxiv
8+阅读 · 2019年10月24日
Arxiv
3+阅读 · 2018年8月27日
Arxiv
4+阅读 · 2018年4月30日
VIP会员
最新内容
战略前沿人工智能的再思考(中文)
专知会员服务
4+阅读 · 5月29日
《量化地基防空系统间接效应的博弈论方法》
专知会员服务
4+阅读 · 5月29日
“史诗怒火行动”中美军损失的作战飞机
专知会员服务
4+阅读 · 5月29日
ICML 2026 | 理解上下文持续学习中的泛化与遗忘
专知会员服务
5+阅读 · 5月28日
Agent Harness综述:大模型智能体执行器工程全景
专知会员服务
14+阅读 · 5月28日
《基于理论的威慑效能评估》
专知会员服务
8+阅读 · 5月28日
相关资讯
「AI寒冬论」| 风未停,猪未醒
线性资本
4+阅读 · 2018年8月27日
谭铁牛院士:人工智能的春天刚刚开始(附PPT)
走向智能论坛
21+阅读 · 2018年5月29日
【人工智能】谭铁牛院士:人工智能新动态
产业智能官
8+阅读 · 2018年1月5日
【深度】谭铁牛院士谈人工智能发展新动态
中国科学院自动化研究所
4+阅读 · 2017年12月28日
"AI+教育"是虚火还是风口?
数据玩家
3+阅读 · 2017年12月14日
“看脸”的时代,AI到底有多智能?
微软丹棱街5号
3+阅读 · 2017年11月9日
中国高校人工智能专业TOP10榜单及行业薪酬大曝光
人工智能机器人联盟
4+阅读 · 2017年9月17日
Top
微信扫码咨询专知VIP会员