2017在线交通预订市场专题分析(附下载)

2017 年 12 月 30 日 Analysys易观 姜昕蔚



易观“大旅游”领域分析系列



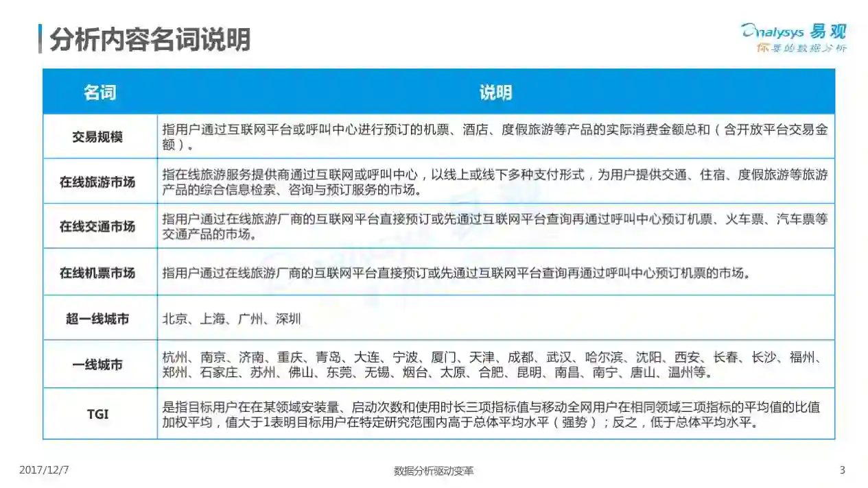
在线交通预订市场保持强劲增长,互联网渗透率突破50%。目前在线交通预订日趋成熟,提直降代政策为直销型机票平台发展带来倍数增长红利。厂商不断加码海外机票市场,竞争中高净值用户成为关键,高品质用户金矿有待进一步挖掘。未来,海外机票市场将成为行业竞争焦点;交通预订市场将继续保持行业入口位置,对在线旅游其他业务的联动价值将持续增强。



“大旅游”领域往期热文,不要错过哦!

2017中国在线度假旅游市场专题分析

2017中国在线旅游年度综合分析

2017在线交通预订市场专题分析

2017中国在线旅游市场产业图谱



 公众号后台回复关键词

  “交通预订

    即可下载完整版分析!



想获得易观数据分析独家秘笈?


试用下易观千帆就知道啦!

 

长按下方二维码即可申请试用




 “阅读原文”,申请试用易观千帆!

登录查看更多
0

相关内容

异质信息网络分析与应用综述,软件学报-北京邮电大学
商业数据分析,39页ppt
专知会员服务
165+阅读 · 2020年6月2日
2020年中国《知识图谱》行业研究报告,45页ppt
专知会员服务
241+阅读 · 2020年4月18日
智能交通大数据最新论文综述-附PDF下载
专知会员服务
106+阅读 · 2019年12月25日
【德勤】中国人工智能产业白皮书,68页pdf
专知会员服务
311+阅读 · 2019年12月23日
【大数据白皮书 2019】中国信息通信研究院
专知会员服务
138+阅读 · 2019年12月12日
2019年人工智能行业现状与发展趋势报告,52页ppt
专知会员服务
124+阅读 · 2019年10月10日
重磅发布|《全球机器人报告2019》出炉!附全文下载
机器人大讲堂
7+阅读 · 2019年9月28日
今日头条技术架构分析
互联网架构师
11+阅读 · 2019年8月19日
2019社交行业研究报告
行业研究报告
5+阅读 · 2019年5月30日
2019年Q1中国互联网流量季度分析报告
艾瑞咨询
5+阅读 · 2019年5月15日
2019中国家政服务行业发展剖析及行业投资机遇分析报告
艾瑞咨询2019中国智慧城市发展报告,附PPT下载
智能交通技术
25+阅读 · 2019年4月18日
2018年德国汽车产业研究报告
行业研究报告
16+阅读 · 2018年12月1日
中国移动互联网2018上半年报告
计算机与网络安全
3+阅读 · 2018年7月22日
警务云情报分析研判平台解决方案(ppt)
智能交通技术
17+阅读 · 2018年3月18日
VIP会员
最新内容
人工智能在战场行动中的演进及伊朗案例
专知会员服务
4+阅读 · 4月18日
美AI公司Anthropic推出网络安全模型“Mythos”
专知会员服务
2+阅读 · 4月18日
【博士论文】面向城市环境的可解释计算机视觉
大语言模型的自改进机制:技术综述与未来展望
《第四代军事特种作战部队选拔与评估》
专知会员服务
1+阅读 · 4月18日
相关VIP内容
异质信息网络分析与应用综述,软件学报-北京邮电大学
商业数据分析,39页ppt
专知会员服务
165+阅读 · 2020年6月2日
2020年中国《知识图谱》行业研究报告,45页ppt
专知会员服务
241+阅读 · 2020年4月18日
智能交通大数据最新论文综述-附PDF下载
专知会员服务
106+阅读 · 2019年12月25日
【德勤】中国人工智能产业白皮书,68页pdf
专知会员服务
311+阅读 · 2019年12月23日
【大数据白皮书 2019】中国信息通信研究院
专知会员服务
138+阅读 · 2019年12月12日
2019年人工智能行业现状与发展趋势报告,52页ppt
专知会员服务
124+阅读 · 2019年10月10日
相关资讯
重磅发布|《全球机器人报告2019》出炉!附全文下载
机器人大讲堂
7+阅读 · 2019年9月28日
今日头条技术架构分析
互联网架构师
11+阅读 · 2019年8月19日
2019社交行业研究报告
行业研究报告
5+阅读 · 2019年5月30日
2019年Q1中国互联网流量季度分析报告
艾瑞咨询
5+阅读 · 2019年5月15日
2019中国家政服务行业发展剖析及行业投资机遇分析报告
艾瑞咨询2019中国智慧城市发展报告,附PPT下载
智能交通技术
25+阅读 · 2019年4月18日
2018年德国汽车产业研究报告
行业研究报告
16+阅读 · 2018年12月1日
中国移动互联网2018上半年报告
计算机与网络安全
3+阅读 · 2018年7月22日
警务云情报分析研判平台解决方案(ppt)
智能交通技术
17+阅读 · 2018年3月18日
Top
微信扫码咨询专知VIP会员