刘江川院士:边缘计算如何应对能源互联网的碎片化和复杂性? | CCF-GAIR 2020

2020 年 8 月 17 日 AI科技评论

作者 | 王刚

2020 年8月7日,全球人工智能和机器人峰会(CCF-GAIR 2020)正式开幕。CCF-GAIR 2020 峰会由中国计算机学会(CCF)主办,雷锋网、香港中文大学(深圳)联合承办,鹏城实验室、深圳市人工智能与机器人研究院协办。
从 2016年的学产结合,2017年的产业落地,2018年的垂直细分,2019年的人工智能40周年,峰会一直致力于打造国内人工智能和机器人领域规模最大、规格最高、跨界最广的学术、工业和投资平台。
在8月9日的【工业互联网专场】上,加拿大工程院院士、IEEE Fellow、加拿大西蒙菲莎大学教授刘江川带来了《能源互联网视角下的边缘计算》的开场主题演讲。
刘江川院士长期在学术界工作,从1999年开始在香港科技大学、香港中文大学和加拿大西蒙菲莎大学开展研究,其研究得到了加拿大自然科学基金、加拿大工业部等多方的支持。
从2018年开始,他进入工业界,创办了江行智能,并且得到红杉资本、松禾资本和百度风投支持。
他提到,工业互联网在跑道上飞速前进。今天的互联网不仅仅只做互联这件事情,互联网已经变成了分布式的数据处理器和分布式数据采集器,底层通讯、上层存储、上层应用和计算融为一体,这是非常重要的转变。
“不仅仅是互联,而是在这当中展开存储和应用。除了工业之外,能源行业、交通行业、智慧城市等等,也是同样的场景。”
他指出,消费互联网惯性的思维,是建立高可靠、高性能的基础设施建设,即使这些设备消耗大量的电力,但是电力成本可以通过应用的价值来换取,比如在海量客户端上获取海量的数据,并且不受限制,隐私也不是大问题,数字价值得到体现。
不过,这种思维在消费互联网时代取得成功,在工业互联网和能源互联网时代确面临着严峻的挑战。因为工业互联网和能源互联网的项目大多遍及整个国土,电力供应不仅仅只是大中城市的需求,其他地方并不能保证100%长期不断电。过去100多年里,电池的能量、存储密度等发展都是线性的,增长基本已达到极限。
“我们现在发展到一个阶段,确保大型电网稳定的运行是非常重要的事情。”
此外,他表达了一个重要观点是:对于能源互联网,不能像依赖传统消费互联网场景下的云计算的方式,而是要在用户侧、数据现场解决问题,同时能高度节省带宽,在无网络的情况下进行工作——这种情况下,可以看到边缘计算引入的必要性。
在其后的演讲中,刘江川院士详细解释了何为工业互联网、能源互联网场景下的边缘计算,以及他们目前采取的应对挑战的解决方案。
以下为刘江川院士的演讲速记,AI科技评论做了不改变原意的编辑与整理。

很荣幸接受CCF-GAIR的邀请,在这里做一场关于《能源互联网视角下的边缘计算》的报告,谈一谈我们在这一段时间遇到的机遇、挑战和方案。
我本人长期在学术界工作,从1999年开始在香港科技大学、香港中文大学和加拿大西蒙菲莎大学开展研究,我们的研究得到了加拿大自然科学基金、加拿大工业部等多方的支持,从2018年开始,我也进入工业界,创办了江行智能,并且得到红杉资本、松禾资本和百度风投支持。
工业互联网是一个新兴的概念,其中包括工业、能源、交通、智慧和城市等等,目前正在飞速的在跑道上前进。在这个时段的终端是工业性质的传感器,而我们要做的事情是真正将工业应用带到互联网世界里面,以互联网来促进工业的应用。
我本人经历了这几个时期,现在也正在往工业互联网的大道上前进,所谓的工业互联网不仅仅是做互联这件事情,今天的互联网也不仅仅像一开始做互联这件事情,今天的互联网已经变成了分布式的数据处理器,和分布式数据采集器。
在这里,我们看到的底层通讯、上层的存储、上层的应用和计算融为一体,这是非常重要的转变。不仅仅是互联,而是在这当中展开存储和应用。除了工业之外,能源行业、交通行业、智慧城市等等,也是同样的场景。
从2016年才进入这个时代,我们面临了非常大的挑战,从消费互联网、工业互联网、能源互联网的场景里面,会看到在消费互联网的时候有一些惯性的思维,这些思维认为在过去十几年里已经建立了高可靠、高性能的基础设施建设,比如说长时间不间断的工作,在断电的情况下有备用电源切入,它会消耗大量的电力,这些电力通过应用的价值来换取。

另一方面,网络基础设施也非常优秀,有高吞吐、低延时网络基础设施,现在达到Gbps。随着5G,延迟可以降低到10毫秒左右甚至是1毫秒。
在海量客户端上,能获取海量的数据,并且不受限制获取数据,隐私也不是大问题,数字价值得到体现。这是消费互联网时代的惯性思维。
这些思维在消费互联网时代是成立的,而且是非常成功的应用。但是,在工业互联网、能源互联网的时代,实际上我们面临的挑战非常之多。
因为消费互联网是在城市里面,特别是在中心城市得到了应用,但是工业互联网、能源互联网是遍及整个国土,所以基础设施就有一些问题。电力供应虽然在中大城市不是问题了,但是仍然有断电的情况,由于一年时间各种原因造成的断电,并不能保证百分之百的长时间有电。
能源供给的角度,电池也是很大的问题,在过去这100多年的历史,电池的发展是线性发展的,它的能量、存储密度,基本上是线性的。从一九七几年第一个锂电池专利产生到现在,增长已达到极限。
从网络来说,中大城市感觉都已经覆盖了,对于工业互联网来说,或者是能源互联网来说,你的很多设备都是在偏远地区,在戈壁滩、沙漠上,3G和4G网络或者是5G网络未必都非常理想,真正的网络覆盖从国土面积来说未必能提升1%,这是典型的挑战。
来看典型的例子,比如说中国高压线路运检,现在高压线路是150万公里,特高压是世界领先定位。我们现在发展到一个阶段,确保大型电网稳定的运行是非常重要的事情,也是除了建设之外非常重要的事情。运检需求持续增多,就需要无人机的运检。

电网要实现24小时的监控比起城市的安防监控来说,难度完全不同。电网大量的铁塔是处在深山老林和戈壁滩上,温差很大、高度的电磁干扰,网络是很弱的,不像城市里面有非常好的3G、4G、5G的网络,通过回传数据到云上解决问题,像消费互联网一样。在能源互联网下,可能有信号,但是很难做到全覆盖、高速度的视频回传。
能源供给也是一个问题,你可能认为铁塔不缺电,但实际上它是没有电的,所以就需要从太阳能供电,这对于能耗是一个非常大的挑战。
比如说国网的企业标准,对于通道可视化的设备,要求在最低照度下能工作,整机峰值功率不超过8瓦,但是仍然要做人工智能的应用,大家做过人工智能就知道挑战在哪里。
所以,对于能源互联网,你不能依赖传统的消费互联网场景下的云计算方式,更多是需要在用户侧、数据现场来解决这些问题来达到实时的应用,同时能高度节省带宽,在无网络的情况下进行工作。

嵌入式系统也会遭受很大的挑战,软件方面,随着人工智能的发展,希望快速替换算法,这个矛盾怎么解决,包括传感器不光是视觉传感器,还要引进温度传感器、局部放电传感器等等,这都带来了多种挑战。
这种情况下可以看到边缘计算引入的必要性,所谓的边缘计算是指靠近数据源头的一侧,采用网络、计算、存储、应用等核心能力为一体的开放平台,就近提供服务。这对于能耗要求较低的情况下,特别是实时业务、以及安全隐私考虑方面是非常重要的。

2025年的时候预计有50%的数据会在边沿侧分析存储,参考国内云计算市场,在2013年的时候不到50亿人民币,在过去这么多年平均增速达到70%以上,所以,边缘计算也将经历这个过程。
应该说到2020年,整个物联网的设备有500亿左右,是非常高速的增长,在非常多的数量下需要智能化、低延时和本地组网,采用边缘技术的技术,作为和云计算相辅相成,或者是云计算下半场的技术,来共同达到工业互联网、智能互联网的要求。

整体而言,它是更稳定、更实时、更经济、更安全的解决方案,可以认为是云计算2.0,也是在弱网、弱电的情况下达到毫秒级的响应,大幅节省带宽成本、保护用户的隐私。
这是边缘计算产生的背景,实际上我们可以看到,虽然人人都讲边缘计算,边缘计算概念仍然分很多层次,大家定义也未必一样。
横向平台方面,包括云平台做下沉的服务,包括芯片厂商在做这个工作,也包括AI的能力,在上层有多种多样不同的场景,在下层有工业互联网的传输协议,智能芯片和传感器等等。
边缘到底在哪里?这是根本性的问题,你会得到不同的答案,它们都有一定的道理,从链路上来说,从端到云不是一点而是若干个点,这若干个点都有可能会成为边缘,这些点都是互为合作的,以此形成边缘计算的生态。

典型的Edge也是自然的定义,这种定义下,从学术角度来说是覆盖网络的概念。覆盖网络概念应用最多是云计算的下沉,或者是CDN的计算赋能。
从这个角度来说,来看亚马逊的分布式数据中心AWS Claud,在全球有65Availability Zones Within ,22个Geographic Regions。Akamai最大的CDN厂商有24万的服务器分布在120个国家。
在这种情况下,城市级会有分布式的部署,在全球或者是全国,是几百、几千到万的级。延迟基本上在100毫秒左右。
针对消费互联网的应用是可以的,云游戏的应用也是可以的,但如果更低的就可以看到第二种情况,Edge是IoT与互联网,这种定义的典型场景就是移动边缘计算,把5G基站作为边缘计算的载体,通过网络切片的技术给工业现场。
我们可以看到国内的3G、4G的基站数量接近500万个,5G可能会达到1千万个。这样的延迟比分布式数据中心要小得多,基本上能达到50毫秒的延迟。
但是这里有一个挑战,5G的耗电已经非常多了,再加上计算就更多了,因为计算的耗电是通信之上。另一方面,一旦遇到灾害性事故,还是常见的,比如说龙卷风、台风的袭击,造成电网的断电、基站的断电,在断电的情况下你是保通信还是保基站?这种情况下,负载迁移也是非常大的挑战。
另外一个更重要的是在前两个方面,大家走的思维还是云计算,所谓云计算的下沉地或者是最终下沉到5G的基站上,怎么样做企业服务、怎么样把原来抽象的企业应用真正落到实地,这一块还有非常大的挑战。这一块更进一步的Edge就是我们认为的OT meets IT。
这是边缘节点最靠近工业现场的节点,分三个层次,分布式数据中心构成了边缘计算的整体。在这个点上,我们要做的是创建面向泛工业场景的具有高度软件兼容性、可靠性和可拓展性边缘计算方案,达到实时性、安全性、低功耗性和弱网的适应性。
从产业来说,国家电网的能源互联网战略。现在电网的形态发生了非常大的变化,已经从建设周期转向了维护周期,安全运行的压力是非常大的,电网运营也遇到很大瓶颈,也遇到了很多的挑战,特别是互联网经济、数字经济、社会经济形态的变化。

从国家电网来说,今年提出了能源物联网概念,用互联网的技术来推动能源技术的发展。可以看到,国网系统接入设备在今年5.4亿左右,但是2030年达到30亿左右个设备,从传统自发到未来主动的系统,大量利用电子器件构建电能流动的联网系统和智能化的传送。
可以看到会有各种控制类、采集类的需求,在连接模式上,跟互联网的模式会越来越接近,但是时延要求是毫秒级,这是必须做到现场边缘计算,在采集类也有同样的需求。

从国网的角度来说,边缘计算会有一些代表性的应用,比如说预测性运维、电容型设备绝缘在线检测、隔断开关状态图像识别等等,这些对时延要求都是非常高的,你很难用传统传输到云的方案解决。
另外,隐私和数据量要求也是很高的,还有安防监控、铁塔的通道可视化、变电站监控、工作效率的提升和储能设备的智能化运维等等,都需要边缘计算的介入。

当然,对于实时性、边缘性的要求非常高,比如说地点保护类达到10-15毫秒。在这上面可以进一步发展其他类型的应用,比如说电池,在BMS系统上跟云进行配合,还可以接入能源控制器做有序的服务,以达到储能设备运维、电动汽车数据分析和汇集,来做到电池的梯次利用。

在这一块可以看到,有非常多的应用场景,在过去这几年里,从十几年前就开始相关的研究,在过去几年,物联网和边缘计算方面做了崭新的工作,包括边缘计算存储、分发计算、边-云协同计算与服务空分复用-多条散射通信、大规模无源感知与定位、智慧能源系统和电池管理方面的工作。
一方面是从物联网节点到边缘计算节点的无缘感知和通信,在未来,边缘节点应该是第一个或者是最近有电源供应的节点,再往前,传感器在未来理想状态下是不需要电池供应的,因为电池的能量有限,电池也带来非常多的问题。
比如说污染的问题,如果所有都要靠电池支撑,那以后500亿-1万亿以上的设备、传感器是无法想象怎么样提供这样的能量,从传感器到第一个能量供给点的边缘节点,你应该创造无源的通信,特别是散射通信。
我们作出了一系列的工作,包括在2018年的Acm Mobisys,极大的提升了传输的速率。我们也做到多跳的传输,这样极大的提升了传输的距离,也能够避开障碍。
这个发表在Acm Mobisys2018年上。在今年的Acm Mobisys上,我们也展示世界第一个分布式的做信号的激励,而不仅仅是从单一的源头激励,这样就能使传输的速率和距离进一步得到提升,另一方面,仍然可以做数据采集和数据的通信。
我们从周围环境里面采集能量,而不仅仅依靠电池和激励能量,周围的环境包括WIFI信号,还包括声音信号,已经做到街道环境噪音就能满足计算能力和传输能量。这是我们在这方面的工作。

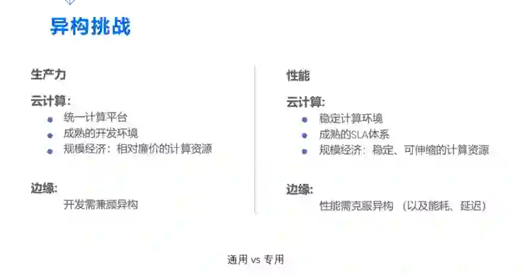
另一方面,我们需要计算平台,边缘计算的引擎又是什么样的呢?相对云计算来说,云计算有统一的计算平台,它的开发需要兼顾异构,在边缘侧需要兼顾异构。
在性能方面,云计算是稳定的计算环境,稳定的资源,但是在边缘侧,也需要克服异构。总体上来说,你需要兼顾通用性、工业和能源场景下大量的专用型的需求。
在IoT应用的投资非常大,随着IoT的增加,投资是超线性的。在计算架构OS方面,工业互联网、能源互联网面对10倍以上的复杂性,工业协议达到100倍的复杂性,在Devops上达到100倍以上,业务场景由于碎片化程度极高,甚至能达到1000倍以上的复杂性。

在这一块,大家有不同的技术路线,一方面从数据中心下沉,从云端来发放配置信息,以实现本地的服务,这基本上是云计算厂商和CDN厂商的路线。
另外是直接面对工业现场,也是刚刚谈到OT和IT结合的场景,需要边缘计算的中间件来应对边缘计算的硬件,传感和通信。
Linux Foundation 旗下的EdgeX Foundry是完成了到IoT终端、网端和终端服务器的部署,解决了OT和IT融合的关键业务的挑战,特别是它建立了操作性的框架,使传感器解耦,最终达到云边协同和智能应用和设备、数据的接入,我们看好EdgeX Foundry的发展。

在这个基础上,江行智能做了Edgebox,是EdgeX的落地实践。我们有自己边缘计算的硬件、集成了的芯片和电源管理系统,达到了极低的能耗和极高的实时性、稳定性。
另一方面,在上面实现了NPU、CPU和MCU的全面容器化,并且在上面搭载多种针对特定场景的边缘智能服务。在下可以兼容多种设备和传感器,打造具体的产业产品,再往上,达到云中立和云的对接,并且做到边缘协同和多种边缘节点的协同工作。
另一方面,我们建立了相对完整的边缘物联网的计算软件环境和OT设备的连接方案,达到了广泛的兼容性和企业级的配套服务。

在下一步的发展中,边缘计算技术和行业的结合仍然面临着非常多的挑战,在这里可以做简单的总结,一方面是大家需要考虑服务云边缘的网络体系结构,特别是多层次的数据汇集、高度异构的用户需求。
另外是边缘网络资源分配与数据传输策略,包括通信和计算、存储如何的结合,移动和固网如何结合,能量、带宽和延迟如何结合。在边缘数据处理与端-边-云的协同,传统数据处理、时序数据、深度学习、联邦学习的系统与网络优化。
边缘节点安全隐私价格,数据、设备归属、传输、分享安全与隐私等方面也在不断的解决,我们也在不断的努力。

阅读原文,直达“ KDD”小组,了解更多会议信息!
登录查看更多
1

相关内容

边缘计算(英语:Edge computing),又译为边缘计算,是一种分散式运算的架构,将应用程序、数据资料与服务的运算,由网络中心节点,移往网络逻辑上的边缘节点来处理[1]。边缘运算将原本完全由中心节点处理大型服务加以分解,切割成更小与更容易管理的部分,分散到边缘节点去处理。边缘节点更接近于用户终端装置,可以加快资料的处理与传送速度,减少延迟。在这种架构下,资料的分析与知识的产生,更接近于数据资料的来源,因此更适合处理大数据。
专知会员服务
127+阅读 · 2020年3月26日
【文献综述】边缘计算与深度学习的融合综述论文
专知会员服务
169+阅读 · 2019年12月26日
电力人工智能发展报告,33页ppt
专知会员服务
135+阅读 · 2019年12月25日
【大数据白皮书 2019】中国信息通信研究院
专知会员服务
138+阅读 · 2019年12月12日
【供应链】用好大数据,建设数字化供应链
产业智能官
15+阅读 · 2020年7月21日
案例分享|拥抱人工智能,打造智慧银行创新应用新篇章
竹间智能Emotibot
6+阅读 · 2019年10月18日
【精益】精益生产与智能制造的联系和支撑
产业智能官
39+阅读 · 2019年9月14日
【边缘计算】边缘计算在能源物联网中的应用
产业智能官
9+阅读 · 2019年7月14日
边缘计算(一)——边缘计算的兴起
大数据和云计算技术
12+阅读 · 2018年12月25日
CIIS2018演讲实录丨王昊奋:智能问答在企业计算中的机遇与挑战
边缘计算:万物互联时代新型计算模型
计算机研究与发展
15+阅读 · 2017年5月19日
Scale-Aware Trident Networks for Object Detection
Arxiv
4+阅读 · 2019年1月7日
Arxiv
15+阅读 · 2018年4月3日
Arxiv
5+阅读 · 2016年12月29日
VIP会员
最新内容
KDD 2026 | MixRAGRec:面向LLM推荐的混合专家KG-RAG框架
BES:让语言模型通过双向进化搜索自我改进
专知会员服务
4+阅读 · 5月30日
以色列-美国-伊朗战争中的无人机:关键要点
专知会员服务
4+阅读 · 5月30日
《Palantir任务保障性软件安全标准(MA-S2)》
专知会员服务
14+阅读 · 5月30日
基于声学的无人机检测技术综述
专知会员服务
8+阅读 · 5月30日
《当代混合战争分析框架:俄乌战争经验教训》
战略前沿人工智能的再思考(中文)
专知会员服务
8+阅读 · 5月29日
《量化地基防空系统间接效应的博弈论方法》
专知会员服务
7+阅读 · 5月29日
相关资讯
【供应链】用好大数据,建设数字化供应链
产业智能官
15+阅读 · 2020年7月21日
案例分享|拥抱人工智能,打造智慧银行创新应用新篇章
竹间智能Emotibot
6+阅读 · 2019年10月18日
【精益】精益生产与智能制造的联系和支撑
产业智能官
39+阅读 · 2019年9月14日
【边缘计算】边缘计算在能源物联网中的应用
产业智能官
9+阅读 · 2019年7月14日
边缘计算(一)——边缘计算的兴起
大数据和云计算技术
12+阅读 · 2018年12月25日
CIIS2018演讲实录丨王昊奋:智能问答在企业计算中的机遇与挑战
边缘计算:万物互联时代新型计算模型
计算机研究与发展
15+阅读 · 2017年5月19日
Top
微信扫码咨询专知VIP会员