成为VIP会员查看完整内容
VIP会员码认证
首页
主题
会员
服务
注册
·
登录
0
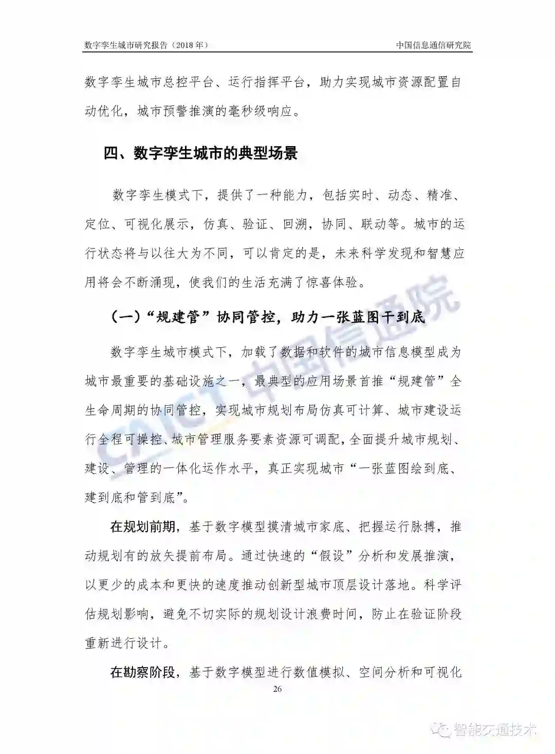
数字孪生城市研究报告
专知AI搜索
2018 年 12 月 23 日
智能交通技术
数字孪生城市研究报告
(2018)
下载相关信息点击:
https://pan.baidu.com/s/1N1x2--TiEmkJRnaOjMtCmA
登录查看更多
点赞并收藏
0
暂时没有读者
11
权益说明
本文档仅做收录索引使用,若发现您的权益受到侵害,请立即联系客服(微信: zhuanzhi02,邮箱:
[email protected]
),我们会尽快为您处理
相关内容
数字孪生城市
关注
6
德勤:2020技术趋势报告,120页pdf
专知会员服务
194+阅读 · 2020年3月31日
报告 | 2020中国5G经济报告,100页pdf
专知会员服务
99+阅读 · 2019年12月29日
量子信息技术发展与应用研究报告(2019年),57页pdf,中国信息通信研究院
专知会员服务
71+阅读 · 2019年12月29日
《“5G+区块链”融合发展与应用白皮书》(2019版),53页PDF,联通研究院、中兴通讯编
专知会员服务
61+阅读 · 2019年11月9日
《产业智能化白皮书》,79页PDF,清华大学全球产业研究院,百度大学Alpha学院编
专知会员服务
61+阅读 · 2019年11月9日
《工业互联网平台白皮书》(2019讨论稿),80页PDF,工业互联网产业联盟编
专知会员服务
76+阅读 · 2019年11月9日
《量子计算发展白皮书》(2019版)发布,40页PDF,赛迪智库编
专知会员服务
86+阅读 · 2019年11月8日
《全球人工智能发展白皮书》(2019版)发布,94页PDF,德勤科技编
专知会员服务
230+阅读 · 2019年11月8日
城市大脑与边缘计算,特邀嘉宾中国工程院院士高文,第八届全国社会媒体处理大会SMP2019
专知会员服务
57+阅读 · 2019年10月22日
2019年人工智能行业现状与发展趋势报告,52页ppt
专知会员服务
124+阅读 · 2019年10月10日
【数字孪生】数字孪生标准体系探究
产业智能官
48+阅读 · 2019年11月27日
报告 | 中国信通院:数字孪生城市研究报告(2019年)(附PPT及报告全文下载)
走向智能论坛
23+阅读 · 2019年10月11日
报告 | 绿色制造标准化白皮书(2019年版)(附PDF下载)
走向智能论坛
11+阅读 · 2019年9月10日
【数字孪生】九论数字孪生
产业智能官
58+阅读 · 2019年7月6日
报告 | 《国家数字竞争力指数报告(2019)》(附PDF下载)
走向智能论坛
16+阅读 · 2019年6月18日
【数字孪生】工业互联网支持下的数字孪生车间
产业智能官
21+阅读 · 2019年6月3日
报告 | AII:《工业互联网平台白皮书(2019年)》(附PPT)
走向智能论坛
19+阅读 · 2019年5月7日
德勤:工业4.0与数字孪生(附PDF下载)
走向智能论坛
41+阅读 · 2018年9月6日
【数字孪生】数字孪生系列报道:15家单位22位作者研究成果,数字孪生应用探索
产业智能官
53+阅读 · 2018年5月17日
杨学山:未来是数字孪生的视界
走向智能论坛
3+阅读 · 2017年12月1日
Learning Dynamic Routing for Semantic Segmentation
Arxiv
8+阅读 · 2020年3月23日
Action Segmentation with Joint Self-Supervised Temporal Domain Adaptation
Arxiv
6+阅读 · 2020年3月18日
UPSNet: A Unified Panoptic Segmentation Network
Arxiv
4+阅读 · 2019年1月12日
dynnode2vec: Scalable Dynamic Network Embedding
Arxiv
15+阅读 · 2018年12月6日
Panoptic Segmentation with a Joint Semantic and Instance Segmentation Network
Arxiv
5+阅读 · 2018年9月6日
On the iterative refinement of densely connected representation levels for semantic segmentation
Arxiv
6+阅读 · 2018年4月30日
Image Segmentation Using Subspace Representation and Sparse Decomposition
Arxiv
7+阅读 · 2018年4月6日
Scalable Generalized Dynamic Topic Models
Arxiv
7+阅读 · 2018年3月21日
Adaptive strategy for superpixel-based region-growing image segmentation
Arxiv
4+阅读 · 2018年3月17日
Multilingual Topic Models
Arxiv
3+阅读 · 2017年12月18日
VIP会员
自助开通(推荐)
客服开通
详情
相关主题
数字孪生城市
数字孪生
百度搜索
最新内容
【CMU博士论文】迈向可解释机器学习的理论基础
专知会员服务
0+阅读 · 33分钟前
CVPR 2026 | HulluEdit:基于正交子空间编辑的多模态大语言模型幻觉缓解框架
专知会员服务
0+阅读 · 35分钟前
无人机视觉语言导航:研究进展、挑战与技术路线图
专知会员服务
0+阅读 · 43分钟前
《基于强化学习的反无人机蜂群拦截优先级排序》
专知会员服务
7+阅读 · 今天8:20
乌克兰反无人机方案“天穹哨兵”解析:一款人工智能驱动的近程防空系统
专知会员服务
2+阅读 · 今天7:30
美军2026条令《指挥官装甲装备维护技能测试计划》
专知会员服务
5+阅读 · 今天7:28
《俄罗斯构建服务于人工智能驱动自主性的主权无人机生态系统》(2026报告)
专知会员服务
6+阅读 · 今天3:09
2026年俄罗斯新型喷气动力无人机Geran-5的技术规格
专知会员服务
3+阅读 · 今天2:50
基于数据优化的人机协同与机器人僚机
专知会员服务
4+阅读 · 今天2:08
美太空军发布两份聚焦2040年规划的文件:《2040年未来作战环境》和《2040年目标部队》(附文件)
专知会员服务
10+阅读 · 今天1:51
《为码头高价值舰艇提供反无人机系统防御方案研究》80页
专知会员服务
8+阅读 · 4月15日
《认知战作为一个战略域:媒体生态系统、社交网络与社会韧性的侵蚀》
专知会员服务
5+阅读 · 4月15日
美陆军设想无人系统司令部
专知会员服务
3+阅读 · 4月15日
【博士论文】已对齐人工智能系统的持久脆弱性
专知会员服务
5+阅读 · 4月15日
人工智能对指挥控制的加速及其对陆军的影响(中文报告)
专知会员服务
5+阅读 · 4月15日
相关VIP内容
德勤:2020技术趋势报告,120页pdf
专知会员服务
194+阅读 · 2020年3月31日
报告 | 2020中国5G经济报告,100页pdf
专知会员服务
99+阅读 · 2019年12月29日
量子信息技术发展与应用研究报告(2019年),57页pdf,中国信息通信研究院
专知会员服务
71+阅读 · 2019年12月29日
《“5G+区块链”融合发展与应用白皮书》(2019版),53页PDF,联通研究院、中兴通讯编
专知会员服务
61+阅读 · 2019年11月9日
《产业智能化白皮书》,79页PDF,清华大学全球产业研究院,百度大学Alpha学院编
专知会员服务
61+阅读 · 2019年11月9日
《工业互联网平台白皮书》(2019讨论稿),80页PDF,工业互联网产业联盟编
专知会员服务
76+阅读 · 2019年11月9日
《量子计算发展白皮书》(2019版)发布,40页PDF,赛迪智库编
专知会员服务
86+阅读 · 2019年11月8日
《全球人工智能发展白皮书》(2019版)发布,94页PDF,德勤科技编
专知会员服务
230+阅读 · 2019年11月8日
城市大脑与边缘计算,特邀嘉宾中国工程院院士高文,第八届全国社会媒体处理大会SMP2019
专知会员服务
57+阅读 · 2019年10月22日
2019年人工智能行业现状与发展趋势报告,52页ppt
专知会员服务
124+阅读 · 2019年10月10日
热门VIP内容
开通专知VIP会员 享更多权益服务
CVPR 2026 | HulluEdit:基于正交子空间编辑的多模态大语言模型幻觉缓解框架
《基于强化学习的反无人机蜂群拦截优先级排序》
【CMU博士论文】迈向可解释机器学习的理论基础
无人机视觉语言导航:研究进展、挑战与技术路线图
相关资讯
【数字孪生】数字孪生标准体系探究
产业智能官
48+阅读 · 2019年11月27日
报告 | 中国信通院:数字孪生城市研究报告(2019年)(附PPT及报告全文下载)
走向智能论坛
23+阅读 · 2019年10月11日
报告 | 绿色制造标准化白皮书(2019年版)(附PDF下载)
走向智能论坛
11+阅读 · 2019年9月10日
【数字孪生】九论数字孪生
产业智能官
58+阅读 · 2019年7月6日
报告 | 《国家数字竞争力指数报告(2019)》(附PDF下载)
走向智能论坛
16+阅读 · 2019年6月18日
【数字孪生】工业互联网支持下的数字孪生车间
产业智能官
21+阅读 · 2019年6月3日
报告 | AII:《工业互联网平台白皮书(2019年)》(附PPT)
走向智能论坛
19+阅读 · 2019年5月7日
德勤:工业4.0与数字孪生(附PDF下载)
走向智能论坛
41+阅读 · 2018年9月6日
【数字孪生】数字孪生系列报道:15家单位22位作者研究成果,数字孪生应用探索
产业智能官
53+阅读 · 2018年5月17日
杨学山:未来是数字孪生的视界
走向智能论坛
3+阅读 · 2017年12月1日
相关论文
Learning Dynamic Routing for Semantic Segmentation
Arxiv
8+阅读 · 2020年3月23日
Action Segmentation with Joint Self-Supervised Temporal Domain Adaptation
Arxiv
6+阅读 · 2020年3月18日
UPSNet: A Unified Panoptic Segmentation Network
Arxiv
4+阅读 · 2019年1月12日
dynnode2vec: Scalable Dynamic Network Embedding
Arxiv
15+阅读 · 2018年12月6日
Panoptic Segmentation with a Joint Semantic and Instance Segmentation Network
Arxiv
5+阅读 · 2018年9月6日
On the iterative refinement of densely connected representation levels for semantic segmentation
Arxiv
6+阅读 · 2018年4月30日
Image Segmentation Using Subspace Representation and Sparse Decomposition
Arxiv
7+阅读 · 2018年4月6日
Scalable Generalized Dynamic Topic Models
Arxiv
7+阅读 · 2018年3月21日
Adaptive strategy for superpixel-based region-growing image segmentation
Arxiv
4+阅读 · 2018年3月17日
Multilingual Topic Models
Arxiv
3+阅读 · 2017年12月18日
大家都在搜
maven
palantir
无人机系统
无人机蜂群
机器学习
助贷模式
篮球制作
分布式事务
雷鸟科技
rNPV (风险调整现金流折现法)
Top
提示
微信扫码
咨询专知VIP会员与技术项目合作
(加微信请备注: "专知")
微信扫码咨询专知VIP会员
Top