会说话≠能成交,如何让客户觉得你专业?

2022 年 2 月 8 日 创业邦杂志
你目前从事销售?或者自己卖货吗?

如果你的回答是“是”的话,那么不妨看看下面这5个销售难题,你能答出来几个:

1、只能邀约,却总是无法达成交易,怎么办?

2、见到客户无法及时展开有效对话,怎么办?

3、判断不出客户的购买意愿,怎么办?

4、对话半天,挖掘不到用户真实需求,怎么办?

5、当顾客产生质疑却不知如何作答,怎么办?

如果你对上面的问题回答不出来,或者是能答出来,但是对自己的回答没有信心的话,不用太担心, 这很正常。

因为之前邦哥做的销售问卷调查,也很少有人能答出来,基本上能对答如流的, 也就几个销售经理、总监。


普通销售重经验
销售精英讲策略

每一个发展良好的公司都少不了销售,而销售的世界,也是千差万别,不是所有的销售人员都能成单,也不是所有能成单的销售就是销售精英。

而其中一位销售精英告诉我:“普通销售只知道按照经验行事,而销售精英更懂销售策略。

实际上,很多人都误认为一笔买卖不能达成,要么就是客户没有迫切的需求,要么就是这个销售不会说,其实这两种看法都很片面。

营销学经典著作《桑德斯销售原则》里面讲过这样一个故事:

你期待的电影还有3分钟就开始了,你快速地取完票,冲向商品店,抓了一盒你爱吃的巧克力豆,匆匆付了钱。
 
你冲向放映厅,同时迫不及待地打开巧克力盒子,灾难就在这一刻发生了:你被地毯绊了一下,摔在地上,在你突然倾倒的同时,巧克力豆也洒满一地。
 
但是,你大部分的糖果已经洒落在门口的大堂,这时你看电影的心情、体验已经完全不同了。

你要是再多等几分钟再打开盒子,结果就完全不同了。

可是这和销售有什么关联?当然有关联。 

当你拜访客户时,就像是你带来的“一盒糖果”(你的销售知识经验)。

你总是迫不及待地打开盒子,把所有的糖果倒出来。只要客户表示出兴趣,你就马上启动 “演讲模式”:着重强调产品的特性、优势、价值,或许还包括其他客户的见证。 

然而,或许你认为已经掌握了客户的需求,但实则只看到了表面的需求,却没有抓住用户的痛点。 大部分的时间是你在说,而不是客户;

当你把“糖果”倒空的时候,你接下来已经无牌可出;

你在“撒糖果”的时候,言行举止、神情姿态都会散发强烈的“推销”味道,很容易令客户反感;

你所宣讲的“卖点”恰好根本不在客户的采购标准里,甚至与之冲突——你可能压根就没问过,客户也没告诉你;

你提供了“免费咨询”,为别人做了嫁衣。你的方案可能躺在你的竞争对手的邮箱里面,甚至变为他的方案的一部分;

你的客户表态项目很着急,火急火燎地向你索要方案和报价,你熬夜加班制作方案赶上了截止日,却发现客户似乎一点也不着急了,然后,就再也没有“然后”了。


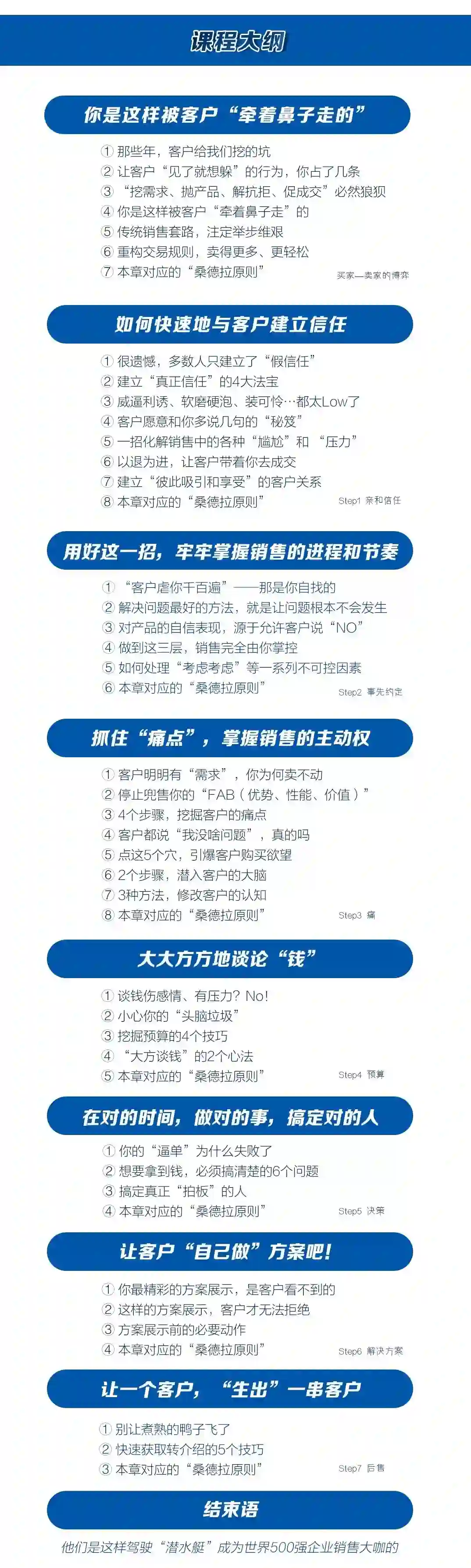
那么,我们应该如何去跟用户沟通销售呢?相信下边的个步骤会帮到你。

“ 亲和信任 — 事先约定 —  痛点   —  预算  决策解决方案 — 后售 ”。

这就是著名的“桑德拉销售7步法则”,这个方法还有一个别名: 潜水艇销售法

潜水艇的上浮和下沉,都是在一个舱门的水满以后再打开下一个,是有步骤的。而“潜水艇销售法”也有明确的步骤跟策略,是一整套系统,而不像其他销售方法一样杂乱无章。

与客户建立相互尊重、平等的地位关系 ”,是桑德拉销售法的核心概念。

简单来说,当你还在被客户牵着鼻子走的时候,桑德拉销售法将通过改变你的销售策略,以更正你和客户之间的关系。

现在桑德拉学院中国区讲师伍杰老师要把桑德拉的销售方法呈现给你。
长按下方图片,扫描二维码,马上购买课程!

扫描下方图片,获取销售技能
👇👇👇
其他问题Q&A


Q.购买后,如何开始学习?

【推荐】:关注微信服务号“创业邦星际学院”,在右下角菜单“我的课程”中能看到你购买过的所有课程,打开随时学习,不限时间、不限次数;

Q.有优惠吗?

现在加入创业邦星际会,本课程立即免费!这是创业邦联合知名投资人、标杆企业家/创业者打造的高影响力的创业者圈层。

扫码即可加入


加入星际会,你将享有以下专属权益:

一、【 创业必修 】包含:新机会、带团队、拓业务、财法税、个人提升等模块,线上200门课程全年按需自选,夯实创业基本功。

二、【 高端社群 】6000+创业者人脉,业务合作、价值资讯、经验交流,提供需求资源对接平台!

三、【 线上 直播 】全年12场投资人、企业家讲解的直播干货。

四、【 线下活动 】每年8次参与创业邦线下峰会;不定期名企参访+投资闭门会。

五、【 辅助 融资 】投资人线上分享,优质项目加享BP路演机会

👇👇👇点击“阅读原文”,马上 查看属于你的 销售技能
登录查看更多
0

相关内容

《华为智慧农业解决方案》21页PPT
专知会员服务
127+阅读 · 2022年3月23日
《华为云金融行业 保险全业务上云解决方案》18页PPT
专知会员服务
16+阅读 · 2022年3月23日
清华大学黄民烈:本科生如何做出好的科研
专知会员服务
52+阅读 · 2021年11月26日
专知会员服务
42+阅读 · 2021年9月6日
专知会员服务
48+阅读 · 2021年5月21日
【XAUTOML】可解释自动机器学习,27页ppt
专知会员服务
65+阅读 · 2021年4月23日
商业数据分析,39页ppt
专知会员服务
165+阅读 · 2020年6月2日
【纽约大学】最新《离散数学》笔记,451页pdf
专知会员服务
132+阅读 · 2020年5月26日
好产品的定义:能帮客户搞定用户
人人都是产品经理
0+阅读 · 2022年3月22日
被创业邦“打脸”是什么感觉?
创业邦杂志
0+阅读 · 2022年3月2日
销售不会“逼单”,等于白干
创业邦杂志
1+阅读 · 2022年2月1日
你对“好产品”的理解,可能是错的
人人都是产品经理
0+阅读 · 2022年1月18日
没有竞品时,如何进行需求调研?
人人都是产品经理
0+阅读 · 2021年12月29日
好文案,本质是解决问题
人人都是产品经理
0+阅读 · 2021年12月20日
别再拍脑袋了!做B端产品决策前,你判断需求价值了吗?
人人都是产品经理
0+阅读 · 2021年12月13日
“我有3年产品经验”“不,你只是把一年的产品经验用了3年”
写文案时,如何「说人话」
人人都是产品经理
0+阅读 · 2021年10月29日
国家自然科学基金
1+阅读 · 2015年12月31日
国家自然科学基金
2+阅读 · 2014年12月31日
国家自然科学基金
0+阅读 · 2013年12月31日
国家自然科学基金
0+阅读 · 2013年12月31日
国家自然科学基金
0+阅读 · 2013年12月31日
国家自然科学基金
0+阅读 · 2012年12月31日
国家自然科学基金
0+阅读 · 2012年12月31日
国家自然科学基金
0+阅读 · 2012年12月31日
国家自然科学基金
0+阅读 · 2011年12月31日
国家自然科学基金
0+阅读 · 2011年12月31日
Arxiv
11+阅读 · 2018年5月13日
VIP会员
最新内容
战略前沿人工智能的再思考(中文)
专知会员服务
5+阅读 · 5月29日
《量化地基防空系统间接效应的博弈论方法》
专知会员服务
5+阅读 · 5月29日
“史诗怒火行动”中美军损失的作战飞机
专知会员服务
5+阅读 · 5月29日
ICML 2026 | 理解上下文持续学习中的泛化与遗忘
专知会员服务
5+阅读 · 5月28日
Agent Harness综述:大模型智能体执行器工程全景
专知会员服务
15+阅读 · 5月28日
《基于理论的威慑效能评估》
专知会员服务
8+阅读 · 5月28日
相关VIP内容
《华为智慧农业解决方案》21页PPT
专知会员服务
127+阅读 · 2022年3月23日
《华为云金融行业 保险全业务上云解决方案》18页PPT
专知会员服务
16+阅读 · 2022年3月23日
清华大学黄民烈:本科生如何做出好的科研
专知会员服务
52+阅读 · 2021年11月26日
专知会员服务
42+阅读 · 2021年9月6日
专知会员服务
48+阅读 · 2021年5月21日
【XAUTOML】可解释自动机器学习,27页ppt
专知会员服务
65+阅读 · 2021年4月23日
商业数据分析,39页ppt
专知会员服务
165+阅读 · 2020年6月2日
【纽约大学】最新《离散数学》笔记,451页pdf
专知会员服务
132+阅读 · 2020年5月26日
相关资讯
好产品的定义:能帮客户搞定用户
人人都是产品经理
0+阅读 · 2022年3月22日
被创业邦“打脸”是什么感觉?
创业邦杂志
0+阅读 · 2022年3月2日
销售不会“逼单”,等于白干
创业邦杂志
1+阅读 · 2022年2月1日
你对“好产品”的理解,可能是错的
人人都是产品经理
0+阅读 · 2022年1月18日
没有竞品时,如何进行需求调研?
人人都是产品经理
0+阅读 · 2021年12月29日
好文案,本质是解决问题
人人都是产品经理
0+阅读 · 2021年12月20日
别再拍脑袋了!做B端产品决策前,你判断需求价值了吗?
人人都是产品经理
0+阅读 · 2021年12月13日
“我有3年产品经验”“不,你只是把一年的产品经验用了3年”
写文案时,如何「说人话」
人人都是产品经理
0+阅读 · 2021年10月29日
相关基金
国家自然科学基金
1+阅读 · 2015年12月31日
国家自然科学基金
2+阅读 · 2014年12月31日
国家自然科学基金
0+阅读 · 2013年12月31日
国家自然科学基金
0+阅读 · 2013年12月31日
国家自然科学基金
0+阅读 · 2013年12月31日
国家自然科学基金
0+阅读 · 2012年12月31日
国家自然科学基金
0+阅读 · 2012年12月31日
国家自然科学基金
0+阅读 · 2012年12月31日
国家自然科学基金
0+阅读 · 2011年12月31日
国家自然科学基金
0+阅读 · 2011年12月31日
Top
微信扫码咨询专知VIP会员