从出入境旅游看中国全球化发展

2017 年 7 月 11 日 行业研究报告

提示点击上方"行业研究报告"订阅本号,以便随时来访。

行研君说

导语

中国对世界旅游经济的拉动作用不仅体现在出游人数规模的扩大上,更体现在境外旅游消费的快速增长上。2016年,中国大陆游客境外消费总额达到2610亿美元,同比增长12%,占全球旅游总消费额的20.9%,排名世界第一,是美国游客境外消费总额的两倍多。

PS:打开微信,搜索微信公众号“行业研究报告”或者“report88”关注我们,点击“行业研究报告”微信公众号下方菜单栏,有你想要的!


来源:CCG&Ctrip


一、旅游业外汇收入增速连续六年跑赢世界经济增速,已成隐形支柱产业


根据全球化智库(CCG)与携程旅行网(Ctrip)联合发布的《从出入境旅游看中国全球化发展》系列报告一,2015年全球国际游客到达数量为11.86亿人次,全球旅游行业收入占全球GDP总额的10%,其中外汇收入为12600亿美元,在考虑货币汇率与通货膨胀影响的情况下同比增长4.4%,连续第六年跑赢当年世界经济增速(2.4%)。2016年,全球旅游业总收入为76000亿美元,共提供2.92亿个工作岗位,即全球每十个工作岗位中就有一个来自于旅游业。旅游业创造收入和提供就业岗位“两个10%”的全球占比可以表明,旅游业已成为推动世界经济发展的隐形支柱产业。


二、亚太地区国家国际游客数量反超美洲,为国际旅游发展注入新生能量


新兴经济体国际游客到达数量和比例获得同步增长,全球金融危机过后,新兴经济体不仅对世界经济发展做出重要贡献,对国际旅游市场也产生着重要的推动作用。根据报告,1990年新兴经济体国际游客到达数量仅为1.36亿人次,占全球国际游客到达总量的31.26%,而到2015年,这一数量已达到5.33亿人次,占全球国际游客到达总量的比例提高至44.94%。从国际游客到达的区域分布情况来看,欧洲地区占比最大,亚太地区位列其次,美洲地区排名第三。值得注意的是,从1990年至2005年,美洲地区国际游客到达数量占比在所有区域中位居第二位,但2005年之后,亚太地区反超美洲,并保持第二的位置。亚太地区新兴经济体的快速发展为国际旅游发展注入了了新生能量。


三、中国游客境外消费居世界第一,成为世界各国争抢的“香饽饽”


根据全球化智库(CCG)与携程旅行网(Ctrip)联合发布的《从出入境旅游看中国全球化发展》系列报告一,随着国民经济的增长和居民生活水平的提升,中国游客在旅游目的地选择上更趋国际化,中国游客也因人口基数大、消费力强而成为世界各国争抢的“香饽饽”。2015年,中国大陆出境游客为1.28亿人次,近乎于日本总人口数,同比增长9.4%,较2005年增长312.9%。虽然2015年增长幅度与2009-2014年间20%左右的增长幅度相比有明显放缓,但就总体而言,中国大陆出境旅游市场仍保持增长态势。根据UNWTO数据,2015年全球已登记国际旅客人数达11.9亿人次,中国大陆旅客占比超过10%,稳坐世界旅游大国位置。2017年初,习近平主席在达沃斯论坛上的讲话里提到,预计未来5年中国出境旅游将达到7亿人次。出境旅游人数将达到历史新高。


中国对世界旅游经济的拉动作用不仅体现在出游人数规模的扩大上,更体现在境外旅游消费的快速增长上。2016年,中国大陆游客境外消费总额达到2610亿美元,同比增长12%,占全球旅游总消费额的20.9%,排名世界第一,是美国游客境外消费总额的两倍多。2015年中国大陆地区游客境外人均消费达893美元(折合人民币约为6000元)。根据商务部统计,在海外人均消费构成中,约有一半来源于购物。庞大的中国游客在推动世界旅游业增长的同时,也成为拉动旅游目的国经济的重要力量。其中,日本、韩国和泰国等地受益最大。


四、中国人最爱去的热门国家,“一带一路”沿线成“新宠”


从出境旅游的热门目的地分布来看,港、澳、台地区以其地理优势、文化优势和出入境的便利条件等,成为中国大陆居民出境旅游的首选目的地。除此之外,泰国、韩国、日本、美国、新加坡、越南、马来西亚、印度尼西亚、俄罗斯以及澳大利亚成为中国游客出国旅游的十大热门国家。随着“一带一路”建设的持续升温,中东欧、中亚和南亚等“一带一路”沿线国家和地区的旅游热度也将迅速攀升,成为重要的出境旅游目的区域。


从客源地分布来看,北京、上海、广东、江苏、浙江、天津、山东、辽宁、福建以及湖北在客源地潜在出游力得分上排名前十,其中北京和上海两地多年来交替保持首位,东部沿海省份以其较高的经济发展水平,始终位于第一梯度。


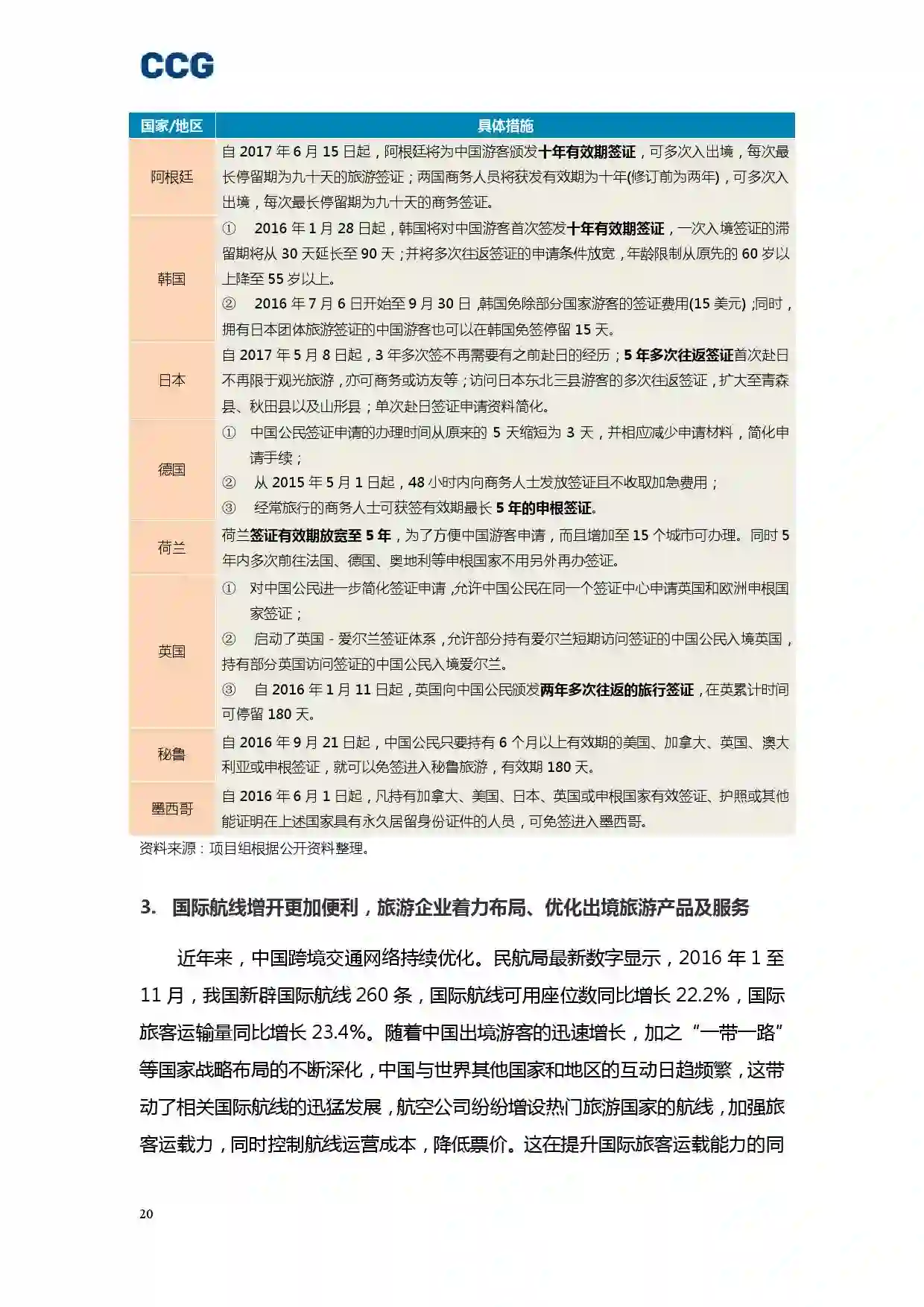
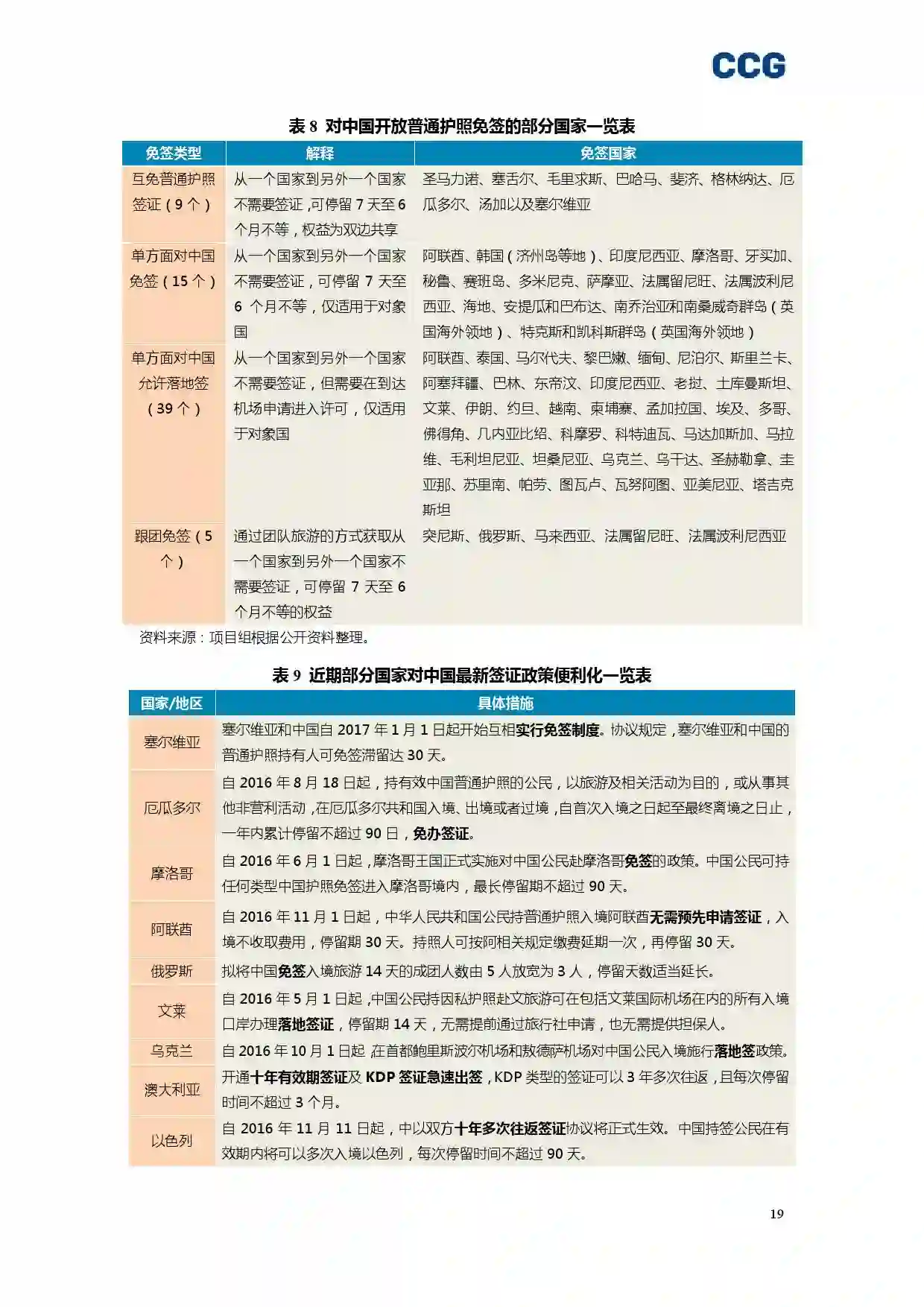
五、各国争相向中国游客“示好”,中国人出境游签证更便捷


面对庞大且高速增长的中国出境旅游市场,世界各国纷纷放宽了签证申请与审批政策,以此吸引更多的中国大陆游客,带动当地旅游业及经济的发展。根据公安部出入境管理局最新统计,截至2017年3月,共有130个国家(地区)和中国签订互免签证协议。


同时,还有一些友好邦交国家进一步放宽了对中国的签证政策,包括放宽申请限制、延长签证有效期、降低签证费用(甚至免费)等,有的国家还为中国游客办理签证专门开通了更加便捷、快速的办理通道。近年来,对中国开放十年有效期签证的国家不断增多,这对吸引中国大陆游客出国旅游起到了重要的促进作用。这些国家包括美国、加拿大、澳大利亚、新加坡、韩国、以色列和阿根廷。


六、我国入境游客增速低于亚太地区整体水平,游客数量存在明显赤字


报告指出,相比出境游的快速持续发展,我国入境游发展相对平稳。国家统计局数据显示,我国入境游客数量由2005年的12029.23万人次增长到2015年的13382.04万人次,11年间增幅为11.2%,平均下来一年只增长一个百分点,与2005-2015年中国大陆居民出境人数312.9%的增幅相比,差距颇大。同时,与发达经济体(38.9%)、新兴经济体(57.2%)和亚太地区(81.3%)增速相比,我国2005年至2015年间入境游客增速仍然处于较低水平。根据项目组测算,2015年,国际游客赤字已经达3163.52万人次。预计在当前发展态势下,未来五年我国国际游客赤字将进一步拉大,数量可能超过1亿人次。


国际游客赤字的背后体现的是旅游外汇收入差距。虽然我国旅游外汇收入整体呈现持续增长,但这里面包括来自港澳台游客的消费,如果去除港澳台地区游客所提供的收入统计,其外汇收入也并不理想。此外,我国旅游外汇收入中长途交通贡献最大,占比为39.46%,与我国居民出国疯狂购物不同,外国人入境旅游商品消费仅占不足五分之一。据2017年2月公布的《2016年国民经济和社会发展统计公报》披露,2016年我国入境游客外汇收入为1200亿美元,同比增长5.6%;根据UNWTO报告数据,2016年我国旅行服务支出为2611亿美元,约是我国旅游外汇收入的2.2倍。


七、出境游需求国际化对接不足,使出境游矛盾彰显


全球化智库(CCG)与携程旅行网(Ctrip)联合发布的《从出入境旅游看中国全球化发展》系列报告一分析指出,中国游客出境旅游的需求在多种因素下被释放和点燃,但是出境旅游的矛盾也日益彰显。从需求侧来看,出境游本身具有国际化属性。随着人们出境游经验的不断积累和在旅途见识的不断增长,中国游客对于出境游的需求和要求也越来越细化和专业、越来越与国际接轨。然而,从供给侧来看,虽然产生的行为是赴境外出游,但很多旅游产品都是通过国内渠道进行宣传和销售,且当前我国国内旅游产业发展中仍存在一些不正规的、采用不正当竞争的、甚至非法的旅游服务供应商,严重影响了游客的出行体验,甚至侵害了游客的合法权益。此外,部分中国出境游客“不文明”的旅游行为也屡受曝光,给旅游目的地居民和同游的游客留下不好的印象。


中国游客需求的国际化与出境旅游行业发展及部分国民素质不高的内部问题形成了影响我国出境旅游行业发展的主要矛盾,也反映出当前我国全球化发展所遇到的共性问题,即需求侧国际化与供给侧国内化的对接和融合发展问题。需要国内相关管理部门、产业发展的推动者、参与者以及相关的研究人员等进一步解放思想、提升自身能力,将国内发展的需要与全球化发展的趋势良好地结合起来,实现经济和产业发展双赢的良好局面。


八、初探旅游赤字原因:国际旅游链条多环节有待完善


针对我国入境游存在的赤字,报告分析,问题的出现可能涉及几个方面的原因:如在针对外国人入境旅游宣传的最前端,尚未形成有效的宣传模式;在外国人入境的门户端,外国人来华的签证办理与相关政策和管理措施方面是否还存在不必要的门槛与限制;在旅游服务国际化、正规化、透明化的发展与管理方面,如何与国际接轨,让外国人在中国的旅途可以实现无障碍化,个人权益可以得到良好的保障;在人性化的公共设施配备等方面,公共卫生间、母婴室、无障碍设施的设置等等。


据悉,全球化智库(CCG)与携程旅行网(Ctrip)联合推出的《从出入境旅游看中国全球化发展》系列报告旨在寻找问题症结,探索解决方案,进一步推动中国国际旅游事业发展和全球化进程。系列报告分共分为三个篇章,即出入境旅游发展的现状与问题研究,外国人入境旅游问题调研分析,关于促进入境旅游发展的相关建议。本次发布的报告为系列报告的第一篇章,目的在于把握世界和中国旅游业发展的最新态势,尤其是其新变化,并对存在的问题进行透视与分析。携程旅游网为报告提供了相关的数据支持。

——END——


投资&学习

《马来燕屋计划》

《北大PPP课程》

《北清PE课程》

推荐阅读

《老王》

《摆渡人》

《生蚝》




登录查看更多
0

相关内容

携程旅行——携程在手,说走就走
2020年中国《知识图谱》行业研究报告,45页ppt
专知会员服务
241+阅读 · 2020年4月18日
新时期我国信息技术产业的发展
专知会员服务
71+阅读 · 2020年1月18日
报告 | 2020中国5G经济报告,100页pdf
专知会员服务
99+阅读 · 2019年12月29日
【德勤】中国人工智能产业白皮书,68页pdf
专知会员服务
311+阅读 · 2019年12月23日
2019中国硬科技发展白皮书 193页
专知会员服务
86+阅读 · 2019年12月13日
【大数据白皮书 2019】中国信息通信研究院
专知会员服务
138+阅读 · 2019年12月12日
【CAAI 2019】自然语言与理解,苏州大学| 周国栋教授
专知会员服务
63+阅读 · 2019年12月1日
医药零售行业报告
医谷
9+阅读 · 2019年7月8日
解读《中国新一代人工智能发展报告2019》
走向智能论坛
32+阅读 · 2019年6月5日
2019中国养老产业发展剖析与发展趋势分析报告
行业研究报告
8+阅读 · 2019年5月18日
2019中国家政服务行业发展剖析及行业投资机遇分析报告
2018潮流文化发展白皮书
行业研究报告
7+阅读 · 2019年4月27日
2018年德国汽车产业研究报告
行业研究报告
16+阅读 · 2018年12月1日
中国移动互联网2018上半年报告
计算机与网络安全
3+阅读 · 2018年7月22日
《中国人工智能发展报告2018》(附PDF下载)
走向智能论坛
19+阅读 · 2018年7月17日
Arxiv
113+阅读 · 2020年2月5日
Music Transformer
Arxiv
5+阅读 · 2018年12月12日
Arxiv
6+阅读 · 2018年8月27日
Arxiv
3+阅读 · 2018年3月29日
Arxiv
6+阅读 · 2017年12月2日
Arxiv
5+阅读 · 2015年9月14日
VIP会员
最新内容
人工智能在战场行动中的演进及伊朗案例
专知会员服务
2+阅读 · 今天13:08
美AI公司Anthropic推出网络安全模型“Mythos”
专知会员服务
2+阅读 · 今天12:58
【博士论文】面向城市环境的可解释计算机视觉
专知会员服务
0+阅读 · 今天12:57
大语言模型的自改进机制:技术综述与未来展望
专知会员服务
0+阅读 · 今天12:50
《第四代军事特种作战部队选拔与评估》
专知会员服务
1+阅读 · 今天6:23
相关VIP内容
2020年中国《知识图谱》行业研究报告,45页ppt
专知会员服务
241+阅读 · 2020年4月18日
新时期我国信息技术产业的发展
专知会员服务
71+阅读 · 2020年1月18日
报告 | 2020中国5G经济报告,100页pdf
专知会员服务
99+阅读 · 2019年12月29日
【德勤】中国人工智能产业白皮书,68页pdf
专知会员服务
311+阅读 · 2019年12月23日
2019中国硬科技发展白皮书 193页
专知会员服务
86+阅读 · 2019年12月13日
【大数据白皮书 2019】中国信息通信研究院
专知会员服务
138+阅读 · 2019年12月12日
【CAAI 2019】自然语言与理解,苏州大学| 周国栋教授
专知会员服务
63+阅读 · 2019年12月1日
相关资讯
医药零售行业报告
医谷
9+阅读 · 2019年7月8日
解读《中国新一代人工智能发展报告2019》
走向智能论坛
32+阅读 · 2019年6月5日
2019中国养老产业发展剖析与发展趋势分析报告
行业研究报告
8+阅读 · 2019年5月18日
2019中国家政服务行业发展剖析及行业投资机遇分析报告
2018潮流文化发展白皮书
行业研究报告
7+阅读 · 2019年4月27日
2018年德国汽车产业研究报告
行业研究报告
16+阅读 · 2018年12月1日
中国移动互联网2018上半年报告
计算机与网络安全
3+阅读 · 2018年7月22日
《中国人工智能发展报告2018》(附PDF下载)
走向智能论坛
19+阅读 · 2018年7月17日
相关论文
Top
微信扫码咨询专知VIP会员