成为VIP会员查看完整内容
VIP会员码认证
首页
主题
会员
服务
注册
·
登录
0
为换 5 亿借款,哈啰抵押 700 万辆单车给蚂蚁金服
专知AI搜索
2020 年 1 月 2 日
36氪
阿里对尚未盈利的哈啰已经没有耐心了?
文 |
邱晓芬
图片来源 |
视觉中国
36氪获悉,中国人民银行征信中心的一份文件显示,12月4日,哈啰出行的运营主体上海钧正网络科技有限公司,已将所有单车资产抵押给上海云鑫创业投资有限公司,期限为三年(2019年12月4日-2022年12月3日)。
抵押财产包括哈啰出行目前和将来所拥有的全部用于开展共享单车业务相关的单车,共计717万辆。
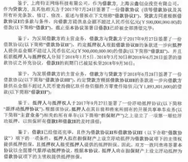
根据浮动抵押协议,为了发展单车主营业务,上海钧正曾于2017年7月、2017年9月和2018年6月向上海云鑫28亿元,三笔分别为5亿、5亿、18亿,第一项5亿借款已经全部还清,双方再次签署的浮动抵押协议借款金额不超过23亿(5+18),其中主合同金额为5亿。
图片截自双方浮动抵押协议
上海云鑫创业投资有限公司为蚂蚁金服旗下全资控股投资公司,持有江苏永安行低碳科技公司35.94%的股份,后者是哈啰出行运营主体,拥有上海钧正网络科技有限公司全部股权。
2017年12月和2018年9月,蚂蚁金服参投了哈啰3.5亿美元和40亿美元的D/G轮融资。
此后,哈啰便一直没有融资信息。
今年6月份,有消息称阿里巴巴将数亿美元投资哈啰出行,但这一消息迟迟没有落地。
这一系列事件传递出的信号或许是,阿里对尚未盈利的哈啰已经没有多少耐心了。
为了自我造血,哈啰还在大力发展已经盈利的两轮电动车业务,在共享单车业务上也开始控制成本,有行内人士告诉36氪,目前哈啰出行每次下单车订单都要重新谈价格。
对此,哈啰出行回应称,和蚂蚁的动产抵押是一直就存在,12.4号是正常展期,公司财务状况良好。
这一故事看上去似曾相识。
在2018年2月,因为押金和经营问题导致现金流捉襟见肘的ofo,也曾经两次将单车作为抵押物,用800万辆单车,换取了阿里共计17.7亿元人民币的融资,履约日期分别为半年期和两年期。
据36氪此前了解, ofo早在2018年6月便已清偿了第一笔半年期的债务,第二笔债务也即将在2020年的2月到达还款期限。
而在其与天津富士达的一起合同纠纷中,法院发现ofo名下已经没有可以被执行的财产。
此外,据天眼查显示,12月4日、12月5日,江苏永安行低碳科技有限公司的股东还密集出质股权给上海哈啰企业发展有限公司,出质人包括上海云鑫、孙继胜的永安行以及哈啰出行创始团队杨磊、韩美、李开逐等人的名下公司,质权人上海哈啰企业发展有限公司成立于2019年10月12日,法定代表人为哈啰出行CFO陈晓冬。
登录查看更多
点赞并收藏
0
暂时没有读者
0
权益说明
本文档仅做收录索引使用,若发现您的权益受到侵害,请立即联系客服(微信: zhuanzhi02,邮箱:
[email protected]
),我们会尽快为您处理
相关内容
哈啰出行
关注
0
哈啰出行是国内专业的本地出行及生活服务平台,致力于应用数字技术的红利,为人们提供更便捷的出行以及更好的普惠生活服务。公司于 2016 年 9 月在上海成立,从大家熟悉的共享单车业务起步,逐渐进化为包括两轮出行、四轮出行、酒旅以及到店服务等多元化的出行及生活服务平台。
商业数据分析,39页ppt
专知会员服务
165+阅读 · 2020年6月2日
【复旦大学-SP2020】NLP语言模型隐私泄漏风险
专知会员服务
25+阅读 · 2020年4月20日
广东疾控中心《新型冠状病毒感染防护》,65页pdf
专知会员服务
19+阅读 · 2020年1月26日
阿里巴巴达摩院发布「2020十大科技趋势」
专知会员服务
108+阅读 · 2020年1月2日
【德勤】中国人工智能产业白皮书,68页pdf
专知会员服务
311+阅读 · 2019年12月23日
2019中国硬科技发展白皮书 193页
专知会员服务
86+阅读 · 2019年12月13日
【白皮书】“物联网+区块链”应用与发展白皮书-2019
专知会员服务
94+阅读 · 2019年11月13日
《京东区块链技术实践白皮书》(2019版),95页PDF,京东数字科技编
专知会员服务
50+阅读 · 2019年11月9日
人工智能赋能下的银行形态变革,招商银行 人工智能实验室负责人李金龙,第八届全国社会媒体处理大会SMP2019
专知会员服务
40+阅读 · 2019年10月24日
用户隐私,数据孤岛和联邦学习,香港科技大学杨强教授,第八届全国社会媒体处理大会SMP2019
专知会员服务
56+阅读 · 2019年10月24日
医药零售行业报告
医谷
9+阅读 · 2019年7月8日
ofo商业模式破产
1号机器人网
6+阅读 · 2019年1月29日
刘强东人设崩了,京东没崩
PingWest品玩
6+阅读 · 2018年11月20日
已删除
雪球
6+阅读 · 2018年8月19日
刘强东清明节回湖南湘潭认祖,带给乡亲100亿“小礼物”
中国企业家杂志
7+阅读 · 2018年4月7日
阿里巴巴千万人民币投资魔点科技;永久出行获1亿元天使轮融资;…
i黑马
3+阅读 · 2018年1月7日
行业|今年超50家AI企业已倒闭,明年人工智能迎来更大倒闭潮
机器人大讲堂
6+阅读 · 2017年12月19日
徐小平讲了个投资奇迹,3年不到75万变3亿
商业价值
3+阅读 · 2017年12月15日
蚂蚁金服风控总监王黎强:智能风控助力新金融
数据猿
9+阅读 · 2017年10月29日
中国平安股价持续大涨背后
凤凰财经
5+阅读 · 2017年9月13日
Pretrained Transformers Improve Out-of-Distribution Robustness
Arxiv
5+阅读 · 2020年4月13日
Attention Forcing for Sequence-to-sequence Model Training
Arxiv
7+阅读 · 2019年9月26日
Scalable Attentive Sentence-Pair Modeling via Distilled Sentence Embedding
Arxiv
3+阅读 · 2019年8月14日
Interpretable Convolutional Neural Networks via Feedforward Design
Arxiv
4+阅读 · 2018年10月5日
Modeling Cognitive Processes in Social Tagging to Improve Tag Recommendations
Arxiv
3+阅读 · 2018年5月30日
Bi-Directional Neural Machine Translation with Synthetic Parallel Data
Arxiv
6+阅读 · 2018年5月29日
Jointly Localizing and Describing Events for Dense Video Captioning
Arxiv
5+阅读 · 2018年4月23日
Fooling Vision and Language Models Despite Localization and Attention Mechanism
Arxiv
7+阅读 · 2018年4月6日
Long-term Visual Localization using Semantically Segmented Images
Arxiv
7+阅读 · 2018年1月16日
End-to-End Video Classification with Knowledge Graphs
Arxiv
4+阅读 · 2017年11月6日
VIP会员
自助开通(推荐)
客服开通
详情
相关主题
哈啰出行
蚂蚁金服
共享自行车
阿里巴巴
投资
运营
最新内容
《美陆军条例:陆军指挥政策(2026版)》
专知会员服务
7+阅读 · 今天8:10
《提升美军全域城市作战训练最佳实践的案例研究》366页
专知会员服务
7+阅读 · 今天8:06
《军用自主人工智能系统的治理与安全》
专知会员服务
5+阅读 · 今天8:02
美海军数字作战负责人:如何利用数据快速生成战斗力
专知会员服务
5+阅读 · 今天7:32
《COOL模型(行动循环圈):军事领导体系中的战役层级变革流程》
专知会员服务
11+阅读 · 4月20日
《系统簇式多域作战规划范畴论框架》
专知会员服务
9+阅读 · 4月20日
《美国防部指令6130.03,第2卷 服役医疗标准:保留》
专知会员服务
6+阅读 · 4月20日
《美国防部指令6130.03,第1卷 服役医疗标准:任命、征募或征召》
专知会员服务
4+阅读 · 4月20日
美空军“战场机载通信节点(BACN)”:美以对伊空战行动中隐形却关键的一环
专知会员服务
8+阅读 · 4月20日
【CMU博士论文】面向非结构化环境下医疗急救的具身人工智能
专知会员服务
4+阅读 · 4月20日
高效视频扩散模型:进展与挑战
专知会员服务
4+阅读 · 4月20日
乌克兰前线的五项创新
专知会员服务
8+阅读 · 4月20日
军事通信系统与设备的技术演进综述
专知会员服务
7+阅读 · 4月20日
《北约 AI手册:作战人员的实用考量》(2026最新64页)
专知会员服务
12+阅读 · 4月20日
《北约标准:医疗评估手册》174页
专知会员服务
6+阅读 · 4月20日
相关VIP内容
商业数据分析,39页ppt
专知会员服务
165+阅读 · 2020年6月2日
【复旦大学-SP2020】NLP语言模型隐私泄漏风险
专知会员服务
25+阅读 · 2020年4月20日
广东疾控中心《新型冠状病毒感染防护》,65页pdf
专知会员服务
19+阅读 · 2020年1月26日
阿里巴巴达摩院发布「2020十大科技趋势」
专知会员服务
108+阅读 · 2020年1月2日
【德勤】中国人工智能产业白皮书,68页pdf
专知会员服务
311+阅读 · 2019年12月23日
2019中国硬科技发展白皮书 193页
专知会员服务
86+阅读 · 2019年12月13日
【白皮书】“物联网+区块链”应用与发展白皮书-2019
专知会员服务
94+阅读 · 2019年11月13日
《京东区块链技术实践白皮书》(2019版),95页PDF,京东数字科技编
专知会员服务
50+阅读 · 2019年11月9日
人工智能赋能下的银行形态变革,招商银行 人工智能实验室负责人李金龙,第八届全国社会媒体处理大会SMP2019
专知会员服务
40+阅读 · 2019年10月24日
用户隐私,数据孤岛和联邦学习,香港科技大学杨强教授,第八届全国社会媒体处理大会SMP2019
专知会员服务
56+阅读 · 2019年10月24日
热门VIP内容
开通专知VIP会员 享更多权益服务
《提升美军全域城市作战训练最佳实践的案例研究》366页
美海军数字作战负责人:如何利用数据快速生成战斗力
《美陆军条例:陆军指挥政策(2026版)》
《军用自主人工智能系统的治理与安全》
相关资讯
医药零售行业报告
医谷
9+阅读 · 2019年7月8日
ofo商业模式破产
1号机器人网
6+阅读 · 2019年1月29日
刘强东人设崩了,京东没崩
PingWest品玩
6+阅读 · 2018年11月20日
已删除
雪球
6+阅读 · 2018年8月19日
刘强东清明节回湖南湘潭认祖,带给乡亲100亿“小礼物”
中国企业家杂志
7+阅读 · 2018年4月7日
阿里巴巴千万人民币投资魔点科技;永久出行获1亿元天使轮融资;…
i黑马
3+阅读 · 2018年1月7日
行业|今年超50家AI企业已倒闭,明年人工智能迎来更大倒闭潮
机器人大讲堂
6+阅读 · 2017年12月19日
徐小平讲了个投资奇迹,3年不到75万变3亿
商业价值
3+阅读 · 2017年12月15日
蚂蚁金服风控总监王黎强:智能风控助力新金融
数据猿
9+阅读 · 2017年10月29日
中国平安股价持续大涨背后
凤凰财经
5+阅读 · 2017年9月13日
相关论文
Pretrained Transformers Improve Out-of-Distribution Robustness
Arxiv
5+阅读 · 2020年4月13日
Attention Forcing for Sequence-to-sequence Model Training
Arxiv
7+阅读 · 2019年9月26日
Scalable Attentive Sentence-Pair Modeling via Distilled Sentence Embedding
Arxiv
3+阅读 · 2019年8月14日
Interpretable Convolutional Neural Networks via Feedforward Design
Arxiv
4+阅读 · 2018年10月5日
Modeling Cognitive Processes in Social Tagging to Improve Tag Recommendations
Arxiv
3+阅读 · 2018年5月30日
Bi-Directional Neural Machine Translation with Synthetic Parallel Data
Arxiv
6+阅读 · 2018年5月29日
Jointly Localizing and Describing Events for Dense Video Captioning
Arxiv
5+阅读 · 2018年4月23日
Fooling Vision and Language Models Despite Localization and Attention Mechanism
Arxiv
7+阅读 · 2018年4月6日
Long-term Visual Localization using Semantically Segmented Images
Arxiv
7+阅读 · 2018年1月16日
End-to-End Video Classification with Knowledge Graphs
Arxiv
4+阅读 · 2017年11月6日
大家都在搜
maven
palantir
小型无人机系统
无人机蜂群
伊朗战争
分布式事务
对抗特征转移
terraform
雷鸟科技
GitHub上已超过
Top
提示
微信扫码
咨询专知VIP会员与技术项目合作
(加微信请备注: "专知")
微信扫码咨询专知VIP会员
Top