《金融大数据术语》行业标准,24页pdf

2022 年 2 月 28 日 专知

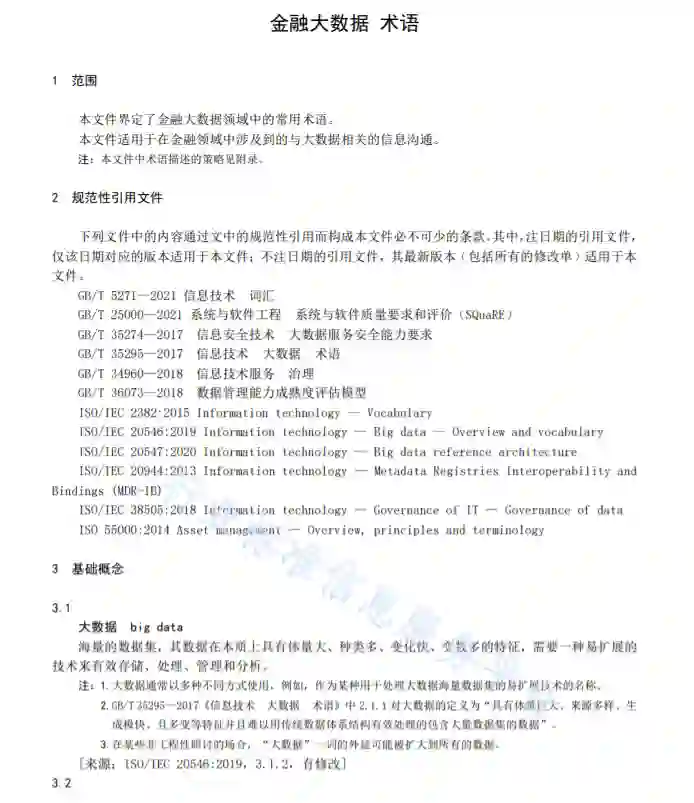
中国人民银行正式发布《金融大数据术语》(JR/T 0236—2021)金融行业标准。本标准结合我国金融应用特点,归纳描述了金融大数据相关基础概念、参考体系、生命周期、治理与管理以及支撑运行环境等方面的常用术语,为增强金融数据信息传导、促进相关方快速形成共识等方面提供有效支撑,有助于统一金融领域大数据相关概念,促进大数据在金融行业的应用。

  本标准由全国金融标准化技术委员会归口管理,由中国人民银行科技司提出、成方金融信息技术服务有限公司牵头起草,金融机构、科技公司、研究院所等相关单位共同参与。标准经过广泛征求意见和论证,并通过了全国金融标准化技术委员会审查。




随着大数据技术在金融领域的广泛深入应用,大数据技术已经成为促进金融科技创新,驱动监管科 技智能化的重要技术支撑,在规范社会治理、提供金融服务等方面发挥着重要作用。在金融应用场景下, 一方面,大数据术语可能会被赋予特定的金融含义,部分术语从信息技术视角看不属于狭义的大数据概 念,需要进一步定义,供金融行业参考;另一方而,在不同的场合,对大数据的概念存在不同的表述, 导致在大数据管理与使用等过程中对大数据的实质性内容认知不同,可能影响信息传导和业务需求的表 达。基于以上原因,有必要尽快统一金融领域大数据相关概念,促进快速形成共识。本文件在收集现有国家标准、行业标准以及国际标准中大数据相关术语的基础匕 通过分析归纳, 结合我国金融应用特点,形成了金融大数据的术语标准。本文件通过描述金融大数据的基础概念、参考体系和生命周期、治理与管理、支撑运行环境等方面 的常用术语,以期知减少相关人员在沟通中的分歧,促进大数据在金融行业中的应用。。


主要内容




参考链接:
https://www.cfstc.org/jinbiaowei/2929436/2982713/index.html



专知便捷查看

便捷下载,请关注专知公众号(点击上方蓝色专知关注)

  • 后台回复“FBD24” 就可以获取《金融大数据术语》行业标准,24页pdf》专知下载链接

专知,专业可信的人工智能知识分发 ,让认知协作更快更好!欢迎注册登录专知www.zhuanzhi.ai,获取70000+AI主题干货知识资料!
欢迎微信扫一扫加入专知人工智能知识星球群,获取最新AI专业干货知识教程资料和与专家交流咨询
点击“ 阅读原文 ”,了解使用 专知 ,查看获取70000+AI主题知识资源
登录查看更多
1

相关内容

《信息技术大数据系统基本要求》国家标准,11页pdf
专知会员服务
47+阅读 · 2022年2月27日
《人工智能芯片基准测试评估方法》行业标准
专知会员服务
87+阅读 · 2022年2月20日
央行发布《金融大数据术语》,25页pdf
专知会员服务
43+阅读 · 2022年1月25日
城市大脑案例集(2022),114页pdf
专知会员服务
117+阅读 · 2022年1月10日
隐私计算应用白皮书, 54页pdf
专知会员服务
178+阅读 · 2021年12月18日
专知会员服务
76+阅读 · 2021年7月24日
5G网络安全标准化白皮书, 53页pdf
专知会员服务
68+阅读 · 2021年5月15日
数据治理标准化白皮书(2021年), 34页pdf
专知
6+阅读 · 2022年1月18日
物联网金融研究报告(2022年),50页pdf
专知
2+阅读 · 2022年1月15日
车联网白皮书,44页pdf
专知
2+阅读 · 2022年1月3日
国家自然科学基金
3+阅读 · 2014年12月31日
国家自然科学基金
0+阅读 · 2014年12月31日
国家自然科学基金
1+阅读 · 2012年12月31日
国家自然科学基金
1+阅读 · 2012年12月31日
国家自然科学基金
0+阅读 · 2012年12月31日
国家自然科学基金
20+阅读 · 2012年12月31日
国家自然科学基金
0+阅读 · 2012年12月31日
国家自然科学基金
0+阅读 · 2009年12月31日
国家自然科学基金
0+阅读 · 2009年12月31日
国家自然科学基金
1+阅读 · 2009年12月31日
Arxiv
0+阅读 · 2022年4月17日
Arxiv
49+阅读 · 2020年12月16日
VIP会员
最新内容
AutoScientists:自组织智能体团队驱动长期科学实验
战略前沿人工智能的再思考(中文)
专知会员服务
3+阅读 · 今天14:53
《量化地基防空系统间接效应的博弈论方法》
专知会员服务
3+阅读 · 今天14:51
“史诗怒火行动”中美军损失的作战飞机
专知会员服务
2+阅读 · 今天14:38
ICML 2026 | 理解上下文持续学习中的泛化与遗忘
专知会员服务
5+阅读 · 5月28日
Agent Harness综述:大模型智能体执行器工程全景
专知会员服务
13+阅读 · 5月28日
《基于理论的威慑效能评估》
专知会员服务
8+阅读 · 5月28日
相关VIP内容
《信息技术大数据系统基本要求》国家标准,11页pdf
专知会员服务
47+阅读 · 2022年2月27日
《人工智能芯片基准测试评估方法》行业标准
专知会员服务
87+阅读 · 2022年2月20日
央行发布《金融大数据术语》,25页pdf
专知会员服务
43+阅读 · 2022年1月25日
城市大脑案例集(2022),114页pdf
专知会员服务
117+阅读 · 2022年1月10日
隐私计算应用白皮书, 54页pdf
专知会员服务
178+阅读 · 2021年12月18日
专知会员服务
76+阅读 · 2021年7月24日
5G网络安全标准化白皮书, 53页pdf
专知会员服务
68+阅读 · 2021年5月15日
相关基金
国家自然科学基金
3+阅读 · 2014年12月31日
国家自然科学基金
0+阅读 · 2014年12月31日
国家自然科学基金
1+阅读 · 2012年12月31日
国家自然科学基金
1+阅读 · 2012年12月31日
国家自然科学基金
0+阅读 · 2012年12月31日
国家自然科学基金
20+阅读 · 2012年12月31日
国家自然科学基金
0+阅读 · 2012年12月31日
国家自然科学基金
0+阅读 · 2009年12月31日
国家自然科学基金
0+阅读 · 2009年12月31日
国家自然科学基金
1+阅读 · 2009年12月31日
Top
微信扫码咨询专知VIP会员