这年头,不懂数据思维的运营人太吃亏了!

2022 年 11 月 9 日 人人都是产品经理

近年来,运营岗位越来越受到重视,在各行业中发挥的作用越来越大,成为了互联网行业中的热门岗位。

那运营到底是做什么呢?需要具备什么能力和素质呢?可以总结为以下几点——

  • 有数据敏感与分析能力,能通过数据发现运营工作中的潜在问题

  • 有想象力和创造力,运营规划与活动策划能力强

  • 有沟通能力和执行力,对内可以调动所有可利用资源;对外做好用户关系维护

  • 有文案能力,撰写够吸引力、强卖点的文案

  • ……


其中,数据敏感与数据分析能力,在运营工作中可谓是贯穿所有环节,无论是活动运营、用户运营、社群运营,甚至是内容运营,都离不开数据分析。

站在企业的角度,也希望能通过 “数据分析”能力实现精细化运营,降低成本的同时还能提高转化。

所以,我们现在看到的很多运营招聘岗位上,无论是什么品类的运营,都或多或少对数据分析能力有所要求——

所以说, “ 数据分析是现如今运营人的必备技能 ” ,这句话一点都不过分。

那怎样才算是具备数据分析能力呢?如何拥有数据分析能力呢?

当你的大老板问到怎么样能提高业绩,或者转化率的时候,负责活动运营的小伙伴们都陷入焦头烂额;

有些知道数据模型的同学拿出“AARRR模型、转化漏斗、用户画像”来跟老板battle,但是懂数据的人都知道,这些模型本质上都只是结果,没有解决方案。

所以,单纯地摆出一些数据,在解决问题上起不到一点作用,甚至还会浪费时间,做无用功。

可如果你能通过数据分析,找到解决问题的关键点,并且拿出解决方案,这时候你的价值就不仅仅局限于此了。所以,真正具备数据分析能力的运营人,是能够让数据赋能工作,推动运营工作优化迭代的。

那么,如何成为拥有数据分析能力,让数据分析为运营工作赋能呢?

针对以上问题,我们特意请来拥有16年+互联网运营经验,前腾讯高级产品运营@杨俊老师,在11月17日(周四)晚上8点,展开一场针对数据思维能力提升的直播课!

用一小时带你拆解 靠数据分析营收翻倍的经典案例,锻炼你的数据思维,提升核心竞争力!

原价99 ,限时免费

想学习数据分析的同学必看

 扫码立即报名!

▼▼▼

课程内容如下:

  1. 没有数据思维,运营人会遇到哪些难题?

  2. 案例拆解:如何用数据帮助业务持续增长

  3. 如何锻炼数据思维,提升运营核心竞争力

0 1

这是一门什么样的课程?

人人都是产品经理&起点课堂出品,专为0-3年运营从业、想转岗运营的职场人、想入职运营的大学生量身打造的体验课,由起点课堂-特聘讲师@杨俊老师主讲。

导师具有:16年互联网产品运营经验,既熟悉大厂大体量产品规模化运作模式又熟悉创业团队的破局之道。

11月17日(周四)晚8点直播正式开始,现在报名,可免费学习!

0 2

本次课程你能收获什么?

收获1:了解数据思维可以让你的工作发生哪些变化 

作为一名运营人,面对各类庞杂的数据时经常会手足无措,叫苦连天。如果我拥有数据思维的时候,我的工作会发生什么变化,可以避开多少错误的工作方向呢?

11月17日(周四)晚8点直播公开课上,从事互联网运营工作16年的杨俊老师,将为你进行详细讲解!

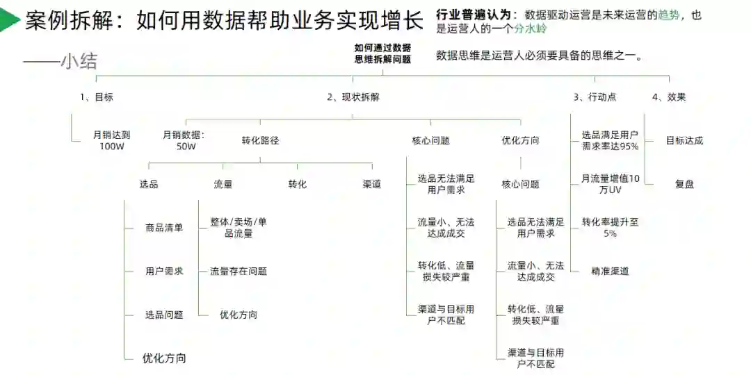
 收获2:从运营案例中看数据分析的重要性 

既然数据思维在运营中那么重要,那我们怎么才能做到破局而出?如何通过数据分析让营收翻倍呢?

杨俊老师将在直播课中拆解经典的运营案例,一步步教你如何利用数据分析实现实际的价值,千万不要错过!

 收获3:如何训练数据分析能力,提升运营竞争力 

那运营人应该怎么样提升自己的数据分析能力呢?杨俊老师教你干货方法,通过看数据分析案例,同时加上日常工作中对于数据分析的练习,提升自己的能力。

老师将为同学们分享搭建数据思维的方法,帮助同学们高效成长,实现运营职业路上的快速发展!

03

课程配有哪些服务?

1、在线直播答疑

除了课程学习外,在直播课的前10分钟和直播后,导师会在直播间里进行免费答疑!有任何关于课程疑问或工作上的难题,都会给你相应的建议,真正帮助每一位同学厘清知识点,学以致用。

2、运营顾问全程服务

课程将有温柔体贴,同时也非常严格的顾问老师全程参与,她会邀你进学习群,督促你学习,提供交流互动、搜集问题反馈、安排答疑等服务。

3、干货分享

扫描下方二维码,添加顾问老师

享受“社群分享+精华课件+互动答疑”三重福利

邀请入群,领取福利

04

适合哪些同学来学习?

1、0-2岁运营新人必须要学习

掌握运营人必备的能力项-数据思维,更好的胜任工作,打造核心竞争力。

2、即将毕业,想做运营工作的应届生也要关注

毕业后第一份儿工作至关重要,掌握运营岗位必要的技能,好的开始会让你的职业发展更加顺利!

3、工作几年,想转岗的0基础运营新人一定要来

清楚运营发展、核心技能,找准学习方向,降低转行成本,实现跨越式发展,拿到高薪offer!

05

什么时间上课?

本次公开课直播时间为 11月17日(周四)20:00 正式开始。

我们的助教老师将会邀请已报名的同学进入学习群,进行有趣的破冰活动+干货分享+答疑接龙,多种福利在等你~

下周四20:00,锁定直播间!!杨老师将会上线为大家带来满满干货的直播课程哦!

限时免费,干货直播课

赶快长按识别下方二维码

一起学习运营吧!

👇 点击“阅读原文”报名

登录查看更多
0

相关内容

关乎渠道,用户,数据,商务和活动的各种思考和求索。 运筹于帷幄之中,决胜于千里之外。学习运营: 运营、产品运营(互联网运营)
中国大数据分析平台行业研究报告
专知会员服务
45+阅读 · 2023年1月1日
医学影像数据全生命周期管理平台白皮书
专知会员服务
36+阅读 · 2022年8月18日
实时数仓赋能金融业务的落地实践
专知会员服务
22+阅读 · 2022年7月24日
2022年中国企业数字化学习行业研究报告
专知会员服务
36+阅读 · 2022年7月20日
《2021—2022中国大数据产业发展报告》发布
专知会员服务
111+阅读 · 2022年1月23日
专知会员服务
25+阅读 · 2021年6月21日
商业数据分析,39页ppt
专知会员服务
165+阅读 · 2020年6月2日
对月薪10k的运营岗很心动?收下这个,小白也能轻松上岸
人人都是产品经理
0+阅读 · 2022年11月19日
能拿高薪的运营人,都具备这项能力!
人人都是产品经理
0+阅读 · 2022年11月15日
想成为稀缺的运营人才,你得有这项能力
人人都是产品经理
0+阅读 · 2022年9月20日
看到月薪过万的运营岗我心动了,想到没经验我迟疑了!
人人都是产品经理
0+阅读 · 2022年8月11日
月薪3k与月薪3万的运营人,差别究竟在哪?
人人都是产品经理
0+阅读 · 2022年8月4日
零基础如何快速入门运营岗?看这一篇就够了!
人人都是产品经理
1+阅读 · 2022年3月22日
运营人挤破头都想进的大厂,到底有什么好?
人人都是产品经理
0+阅读 · 2021年12月25日
作为运营人,拥有哪种能力才能跟老板直面battle?
人人都是产品经理
0+阅读 · 2021年12月9日
“做运营的这一年,我被‘坑’的很惨”
人人都是产品经理
0+阅读 · 2021年11月30日
“入职1年惨遭淘汰,运营岗也卷起来了?”
人人都是产品经理
0+阅读 · 2021年10月31日
国家自然科学基金
7+阅读 · 2015年12月31日
国家自然科学基金
0+阅读 · 2013年12月31日
国家自然科学基金
1+阅读 · 2013年12月31日
国家自然科学基金
0+阅读 · 2013年12月31日
国家自然科学基金
0+阅读 · 2012年12月31日
国家自然科学基金
0+阅读 · 2012年12月31日
国家自然科学基金
0+阅读 · 2012年12月31日
国家自然科学基金
0+阅读 · 2012年12月31日
国家自然科学基金
0+阅读 · 2012年12月31日
国家自然科学基金
0+阅读 · 2011年12月31日
Arxiv
35+阅读 · 2021年1月27日
Self-Driving Cars: A Survey
Arxiv
41+阅读 · 2019年1月14日
Arxiv
22+阅读 · 2018年8月30日
VIP会员
最新内容
超越网格:作战环境对炮兵的影响
专知会员服务
1+阅读 · 今天15:35
KDD 2026 | MixRAGRec:面向LLM推荐的混合专家KG-RAG框架
BES:让语言模型通过双向进化搜索自我改进
专知会员服务
4+阅读 · 5月30日
以色列-美国-伊朗战争中的无人机:关键要点
专知会员服务
4+阅读 · 5月30日
《Palantir任务保障性软件安全标准(MA-S2)》
专知会员服务
14+阅读 · 5月30日
基于声学的无人机检测技术综述
专知会员服务
8+阅读 · 5月30日
《当代混合战争分析框架:俄乌战争经验教训》
相关VIP内容
中国大数据分析平台行业研究报告
专知会员服务
45+阅读 · 2023年1月1日
医学影像数据全生命周期管理平台白皮书
专知会员服务
36+阅读 · 2022年8月18日
实时数仓赋能金融业务的落地实践
专知会员服务
22+阅读 · 2022年7月24日
2022年中国企业数字化学习行业研究报告
专知会员服务
36+阅读 · 2022年7月20日
《2021—2022中国大数据产业发展报告》发布
专知会员服务
111+阅读 · 2022年1月23日
专知会员服务
25+阅读 · 2021年6月21日
商业数据分析,39页ppt
专知会员服务
165+阅读 · 2020年6月2日
相关资讯
对月薪10k的运营岗很心动?收下这个,小白也能轻松上岸
人人都是产品经理
0+阅读 · 2022年11月19日
能拿高薪的运营人,都具备这项能力!
人人都是产品经理
0+阅读 · 2022年11月15日
想成为稀缺的运营人才,你得有这项能力
人人都是产品经理
0+阅读 · 2022年9月20日
看到月薪过万的运营岗我心动了,想到没经验我迟疑了!
人人都是产品经理
0+阅读 · 2022年8月11日
月薪3k与月薪3万的运营人,差别究竟在哪?
人人都是产品经理
0+阅读 · 2022年8月4日
零基础如何快速入门运营岗?看这一篇就够了!
人人都是产品经理
1+阅读 · 2022年3月22日
运营人挤破头都想进的大厂,到底有什么好?
人人都是产品经理
0+阅读 · 2021年12月25日
作为运营人,拥有哪种能力才能跟老板直面battle?
人人都是产品经理
0+阅读 · 2021年12月9日
“做运营的这一年,我被‘坑’的很惨”
人人都是产品经理
0+阅读 · 2021年11月30日
“入职1年惨遭淘汰,运营岗也卷起来了?”
人人都是产品经理
0+阅读 · 2021年10月31日
相关基金
国家自然科学基金
7+阅读 · 2015年12月31日
国家自然科学基金
0+阅读 · 2013年12月31日
国家自然科学基金
1+阅读 · 2013年12月31日
国家自然科学基金
0+阅读 · 2013年12月31日
国家自然科学基金
0+阅读 · 2012年12月31日
国家自然科学基金
0+阅读 · 2012年12月31日
国家自然科学基金
0+阅读 · 2012年12月31日
国家自然科学基金
0+阅读 · 2012年12月31日
国家自然科学基金
0+阅读 · 2012年12月31日
国家自然科学基金
0+阅读 · 2011年12月31日
Top
微信扫码咨询专知VIP会员