机器学习面试之各种混乱的熵

2018 年 2 月 3 日 架构文摘 milter

请听题:什么是熵?什么是交叉熵?什么是联合熵?什么是条件熵?什么是相对熵?它们的联系与区别是什么?


如果你感到回答这些问题有些吃力,对这些概念似乎清楚,似乎又没有那么明白,那这篇文章就是为你准备的。


1 从随机变量说起

假设有一枚硬币,将其抛出,落下后朝上的面为y。

这里的y是对未知量的一个表示。但它的值却是不确定的,可能取正面和反面两个值。

类似的不确定变量还有好多,比如说,将人的身高设为z,z中也包含了不确定性,因为不同的人身高是不一样的。

这类包含不确定性的变量我们称为随机变量。统计学就是研究这类不确定性变量的工具。

刻画随机变量最有力的一个工具就是它的概率分布。关于什么是概率分布,这里就不多说了,可以百度百科。

有了概率分布,我们可以说对一个随机变量有了完全的掌握,因为我们可以知道它可能取哪些值,某个值的概率是多少。

以上,是对基础知识的简单复习,下面开始进入正题。

2 什么是熵?

上面,我们知道,概率分布是对随机变量的刻画,不同的随机变量有着相同或不同的概率分布,熵,就是对不同概率分布的刻画!

为什么我们还需要对不同的概率分布进行刻画?

本质上,是为了描述不确定的程度,并以此对不同的概率分布进行比较。

请允许我举个栗子。

假如我告诉你,我有两枚硬币,一个上抛一次正面朝上概率是0.5,另一个是0.8。此时,假设两枚硬币上抛一次落下后朝上的面分别是x,y。

此时,我们可以很容易确定随机变量x,y的概率分布,并借此对两个随机变量有准确的掌握。

但我们要问,这两个随机变量哪个更随机?或者说,哪个随机变量包含的不确定性更大?

如果发挥直觉,我们可以感觉到,正面朝上概率为0.8的概率分布不确定性小于正面朝上概率为0.5的不确定性。

进一步思考,我们为什么会有这样的直觉?

因为我们是从“使用”概率分布的角度来思考问题的。也就是说,如果我们知道一枚硬币抛出后正面朝上概率为0.8,要比知道概率为0.5,更容易猜对硬币抛出后哪面朝上。

换句话说,0.8的概率分布比0.5的概率分布对我们来说,具有更大的信息量。

现在,我们对概率分布中的不确定性有了感性的认识,现在需要的是一个定量的指标,来衡量这个不确定性。想必你已经猜到了,这个指标就是熵。


3 熵的数学表达

熵应该是什么样子,才能表达出概率分布中的不确定性呢?

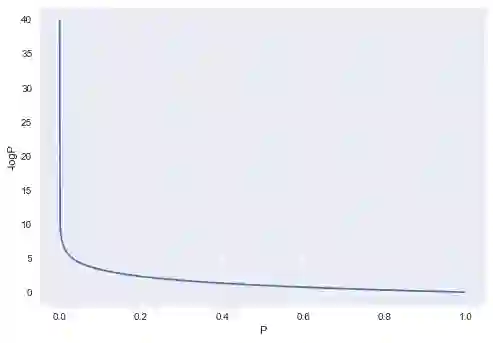
为了解决这个问题,我们来考察一下概率分布中的某个取值,以抛硬币为例,我们看正面这个取值。可以看到,取正面的概率越大,则不确定性就越小。概率越大,不确定性越小!请把这句话在心中默念三遍。

能够表达出概率越大,不确定性越小的表达式就是:

-logP

为了让大家有一个感性的认识,我特意画了一个图:


上图中的纵轴为-logP,横轴为P。

然后,我们继续思考,上面的-logP只是衡量了某个概率的不确定性,一个概率分布包含多个概率,而且概率相加等于1,一个概率大,必然会有其他的概率小。还是以抛硬币为例,0.8概率的正面,不确定性固然很小,但同时会造成反面的概率为0.2,不确定性比较大。这意味着,我们猜对一次抛硬币正面朝上的难度比较小,但要猜对一次反面朝上的难度就比较大。很显然,我们要衡量一个概率的分布的不确定性,就要综合衡量所有概率表达的不确定性。也就是求一个概率分布综合的不确定性。当当当当当!熵正式出场!

-∑PlogP

这个指标可以理解成概率分布的不确定性的期望值。这个值越大,表示该概率分布不确定性越大。它为我们人类提供的“信息”就越小,我们越难利用这个概率分布做出一个正确的判断。从这个角度,我们可以看到,熵是对概率分布信息含量的衡量,这与它是不确定性的衡量,其实是两种解读方式而已。


4 伯努利分布的熵

对于抛硬币判正反面来说,它的概率分布是伯努利分布,我们假设正面朝上的概率为p,则反面朝上的概率为(1-p),它的熵就是:

H(p) = -plogp -(1-p)log(1-p)

我们把它画出来就是这样。




可以看到,p=0.5时,伯努利分布的熵达到最大。这与我们的经验常识一致,因为此时,硬币朝上还是朝下完全是随机的,不确定性最大。

当p趋向于0时,熵也趋向于0,举个极端例子,如果硬币以概率1正面朝上,概率0反面朝上,则完全没有不确定性,所以熵就是0,因为熵是对不确定性的一个测量。

再来思考一个问题,我们说熵是描述不确定性的,在概率论中,不是有一个方差可以用来描述变量变化程度的吗,它和熵是什么关系呢?

直觉上,方差越大,不确定性就越大,熵就应该越大,事实上确实如此,请看下图:


variance_entropy


对我们投硬币的伯努利分布,方差pq的最大值在p=0.5时取得,由上文我们知道,这也是熵取得最大值的p值。

对于正态分布,我们可以看到,期望对熵没有影响,只有方差才对熵有影响。这于我们的直觉也是相符的。

以上,我们尽可能从直觉的角度分析出了熵的表达式,也查看了几种分布的熵,以及它们和该分布的方差的关系,发现二者要描述的含义具有内在一致性。至此,我们终于可以说一窥熵的庐山真面目了。

下面,我们开始讨论由熵引出的各种其他熵,也就是本文文首提出的那些。


5 联合熵

虽然文首提出了那么多熵,但它们之间是有内在联系的,所以,我们尽可能按照它们的内在关系开展学习,先从联合熵说起。

联合熵与联合概率分布有关,对于随机变量X和Y,二者的联合概率分布为p(x,y),则这个联合概率分布的熵就叫做联合熵:

H(x,y) = -Σp(x,y)log(p(x,y))

我们假设X和Y都服从伯努利分布,且相互独立,可以把二者想象为上面的抛硬币,这样思考可以有所依托,不至于太抽象。X正面朝上的概率为p1,Y正面朝上的概率为p2,那么,它们的联合熵是多少呢?

显然,我们需要找出联合概率分布,如下图所示:


association


上面就是联合分布,自然可以据此算出它的熵,由于表达式写出来太麻烦,这里就省去了,感兴趣的可以自己写一下。

我们关心的问题是,H(x,y)和H(x),H(y)有什么关系呢?

这里不想进行繁杂的数学证明,而是要继续用我们的直觉来帮助思考。查看上图,我们和Y的概率分布进行对比。

Y原先只有两个概率p2和(1-p2),联合分布却有四个概率,这四个概率又可以认为是将Y的每个概率进行了分拆,p2 被分成了p2\*p1和p2\*(1-p1)。也就是说,对于Y的每个取值,本身就具有一个不确定性(p2),由于要与X联合起来,就在每个取值的不确定性上又引入了不确定性,不确定性显然是增大了。

如果你理解了上面关于熵的含义,那么,不难想出,H(x,y)肯定是大于等于H(x)和H(y)的。仅当X没有不确定性时,比如永远是正面朝上,此时,在Y的基础上联合X,并没有引入新的不确定性,所以,H(x,y)=H(y)。

以上,我们没有运用数学,仅仅依靠感性直觉的思考就确定了联合熵的一些性质,可见,善于运用直觉是很重要的。


6 条件熵

现在我们知道,x,y的联合熵大于等于x和y单独的熵,对于y来说,引入的x增大了熵,那么,x的引入增加了多大的熵呢?这就是条件熵。

H(x|y) = H(x,y) - H(y)

这里,有一个容易搞错的地方,H(x|y)叫做条件熵,它可不是条件概率p(x|y)的熵。为啥?因为p(x|y)压根就不是一个概率分布!!!还是以上面的两枚硬币为例,我们来计算一下p(x|y),注意,我们的例子中**假设x,y是相互独立的**。


condition


可见,所有的P(x|y)相加是2,根本就不是一个概率分布。有人可能会说,那为什么要叫条件熵,这不是故意误导人吗!

这是因为,条件熵的计算,和条件概率还是有点关系的。如下:

H(x|y) = - Σp(x,y)log(p(x|y))

这个公式可以由上面的熵的定义和条件熵的定义推导得出,这里就不推导了,感兴趣的可以自己推导下,并不难。

这里我们再分析一下条件熵H(x|y)与H(x)的关系,仍然用直觉法。条件熵是在Y上引入X后增加的不确定性,从感觉上,增加的不确定性无论如何不可能大于X本身自有的不确定性,也就是:

H(x|y) <= H(x)

仅当x,y相互独立时,等号才成立。

这个结论是我们感性认识到的,事实上,也可以进行证明得到。

学习过《统计学习方法》的同学,肯定对里面的信息增益概念有所了解,其实,我们仍然可以用直觉来理解这个概念。

不过,我们需要换种方式解读H(x|y) <= H(x)

之前,我们得出这个结论,是说Y上引入的X增加的不确定性不能大于X本身的不确定性。换个角度,X原有的不确定性是H(x),现在我们引入Y,得到了联合的不确定性H(x,y),从这个不确定性中减去Y自身带来的不确定性H(Y),剩下的就是H(x|y),这个值小于等于H(x),说明什么?说明,由于Y的引入,X的不确定性变小了,不确定性变小,就是信息含量的增加。不确定性变小的多少就是信息增益:

gain(X) = H(x) - H(x|y)

信息增益也叫做互信息。二者完全一样。


Note:

这里简单说下我对李航书的看法,一句话:不适合用来入门!只适合用来提高和面试准备。我意见比较大的是对逻辑回归的推导,不优雅。回头,我会专门写一篇逻辑回归的推导文章。


7 相对熵(又叫互熵,KL散度)

把相对熵放到最后来讲,是因为它和前面的几个概念联系不大。

假设我们有如下5个样本:



huxinxi


我们要以此推导出标签的真实分布。假设标签的真实分布是q(x),x取值为1和-1

为了确定q(x)在x=1和x=-1处的值,我们当然要运用最大似然法则。最大似然函数是:

q(x=1)\*q(x=1)\*q(x=-1)\*q(x=-1)\*q(x=-1)

如果你最大似然函数理解上有困难,建议补充一下这方面的知识,因为这个知识点在机器学习中运用的太多,确实无法绕过,逻辑回归本质上也是用的最大似然函数。

对上面的式子做合并处理,得到:

q(x=1)^2\*q(x=-1)^3

进一步,对上面的式子开5次方,得到:

q(x=1)^(2/5)\*q(x=-1)^(3/5)

假设p(x)就是由样本中统计出来的标签分布

2/5就是p(x=1)

3/5就是p(x=-1)

所以,对上面的式子进行规整就得到最大似然函数最终表达式:

Πq(x)^(p(x))

再取对数就是

Σp(x)log(q(x))

再取负号就是

d= -Σp(x)log(q(x))

最大化似然函数就是最小化d。

心急的朋友可能在想,说了半天,互熵到底是啥?现在就给出定义:

D(q||p) = d - H(p)

这里的d就是我们上面得到的d。

互熵描述的是什么呢?如何从直觉上进行理解?毕竟,上面用最大似然推出互熵还是有点太数学了。

这里,我们需要观察一下d,假设q和p完全相同,那么d就是H(p),互熵D也就等于0了。

同理,q和p越接近,越相同,则D就越小。互熵D(q||p)实际上就是在衡量我们通过计算得出的真实分布的表达式q,究竟与由样本统计得来的分布p有多接近,在衡量多接近这个概念时,我们运用到了熵的形式。


8 交叉熵

交叉熵放到最后,因为它最简单,它就是上面得出的d!

我们可以体会一下为什么叫做交叉熵,交叉是什么含义?

d= -Σp(x)log(q(x))

原本,p的熵是-Σp(x)log(p(x)),q的熵是-Σq(x)log(q(x))

现在,把p熵的log成分换成q(x), q熵的log成分换成p(x),(这里做了一个“交叉”!)就是

d= -Σp(x)log(q(x))      d2 = -Σq(x)log(p(x))

 d 就是p和q的交叉熵,

d2就是q和p的交叉熵。

从中我们也体会到,交叉熵是不满足交换律的,也就是说p和q的交叉熵与q和p的交叉熵是不一样的。


9 无总结,不进步

以上,是我对各种熵的概念的一些理解和感悟,分享出来,希望能够帮助到需要的朋友,当然,由于是个人理解,难免有不到位,甚至错误的地方,还望各路大神多多批评指正!


出处:https://www.jianshu.com/p/09b70253c840


版权申明:内容来源网络,版权归原创者所有。除非无法确认,我们都会标明作者及出处,如有侵权烦请告知,我们会立即删除并表示歉意。谢谢。



架构文摘

ID:ArchDigest

互联网应用架构丨架构技术丨大型网站丨大数据丨机器学习

更多精彩文章,请点击下方:阅读原文

登录查看更多
2

相关内容

概率分布,是指用于表述随机变量取值的概率规律。事件的概率表示了一次试验中某一个结果发生的可能性大小。若要全面了解试验,则必须知道试验的全部可能结果及各种可能结果发生的概率,即随机试验的概率分布。如果试验结果用变量X的取值来表示,则随机试验的概率分布就是随机变量的概率分布,即随机变量的可能取值及取得对应值的概率。根据随机变量所属类型的不同,概率分布取不同的表现形式。
【2020新书】从Excel中学习数据挖掘,223页pdf
专知会员服务
94+阅读 · 2020年6月28日
【干货书】用于概率、统计和机器学习的Python,288页pdf
专知会员服务
293+阅读 · 2020年6月3日
【ACL2020-Google】逆向工程配置的神经文本生成模型
专知会员服务
17+阅读 · 2020年4月20日
【干货书】机器学习Python实战教程,366页pdf
专知会员服务
347+阅读 · 2020年3月17日
机器学习速查手册,135页pdf
专知会员服务
345+阅读 · 2020年3月15日
【机器学习课程】Google机器学习速成课程
专知会员服务
171+阅读 · 2019年12月2日
BAT机器学习面试1000题(721~725题)
七月在线实验室
11+阅读 · 2018年12月18日
BAT机器学习面试题1000题(376~380题)
七月在线实验室
9+阅读 · 2018年8月27日
BAT机器学习面试题1000题(331~335题)
七月在线实验室
12+阅读 · 2018年8月13日
BAT机器学习面试题1000题(316~320题)
七月在线实验室
14+阅读 · 2018年1月18日
从香农熵到手推KL散度:一文带你纵览机器学习中的信息论
算法与数学之美
10+阅读 · 2018年1月14日
机器学习面试题精讲(一)
七月在线实验室
4+阅读 · 2018年1月11日
干货:10 种机器学习算法的要点(附 Python代码)
全球人工智能
4+阅读 · 2018年1月5日
BAT机器学习面试1000题系列(第51~55题)
七月在线实验室
10+阅读 · 2017年10月8日
干货 | 机器学习算法大总结(ML岗面试常考)
机器学习算法与Python学习
6+阅读 · 2017年8月1日
Bivariate Beta LSTM
Arxiv
6+阅读 · 2019年10月7日
Factor Graph Attention
Arxiv
6+阅读 · 2019年4月11日
Arxiv
23+阅读 · 2018年10月1日
Implicit Maximum Likelihood Estimation
Arxiv
7+阅读 · 2018年9月24日
Arxiv
3+阅读 · 2018年2月24日
Arxiv
5+阅读 · 2016年12月29日
VIP会员
最新内容
美军MAVEN项目全面解析:算法战架构
专知会员服务
8+阅读 · 今天8:36
从俄乌战场看“马赛克战”(万字长文)
专知会员服务
6+阅读 · 今天8:19
最新“指挥控制”领域出版物合集(16份)
专知会员服务
13+阅读 · 4月12日
面向军事作战需求开发的人工智能(RAIMOND)
专知会员服务
19+阅读 · 4月12日
远程空中优势:新一代超视距导弹的兴起
专知会员服务
4+阅读 · 4月12日
大语言模型溯因推理的统一分类学与综述
专知会员服务
6+阅读 · 4月12日
相关VIP内容
【2020新书】从Excel中学习数据挖掘,223页pdf
专知会员服务
94+阅读 · 2020年6月28日
【干货书】用于概率、统计和机器学习的Python,288页pdf
专知会员服务
293+阅读 · 2020年6月3日
【ACL2020-Google】逆向工程配置的神经文本生成模型
专知会员服务
17+阅读 · 2020年4月20日
【干货书】机器学习Python实战教程,366页pdf
专知会员服务
347+阅读 · 2020年3月17日
机器学习速查手册,135页pdf
专知会员服务
345+阅读 · 2020年3月15日
【机器学习课程】Google机器学习速成课程
专知会员服务
171+阅读 · 2019年12月2日
相关资讯
BAT机器学习面试1000题(721~725题)
七月在线实验室
11+阅读 · 2018年12月18日
BAT机器学习面试题1000题(376~380题)
七月在线实验室
9+阅读 · 2018年8月27日
BAT机器学习面试题1000题(331~335题)
七月在线实验室
12+阅读 · 2018年8月13日
BAT机器学习面试题1000题(316~320题)
七月在线实验室
14+阅读 · 2018年1月18日
从香农熵到手推KL散度:一文带你纵览机器学习中的信息论
算法与数学之美
10+阅读 · 2018年1月14日
机器学习面试题精讲(一)
七月在线实验室
4+阅读 · 2018年1月11日
干货:10 种机器学习算法的要点(附 Python代码)
全球人工智能
4+阅读 · 2018年1月5日
BAT机器学习面试1000题系列(第51~55题)
七月在线实验室
10+阅读 · 2017年10月8日
干货 | 机器学习算法大总结(ML岗面试常考)
机器学习算法与Python学习
6+阅读 · 2017年8月1日
相关论文
Bivariate Beta LSTM
Arxiv
6+阅读 · 2019年10月7日
Factor Graph Attention
Arxiv
6+阅读 · 2019年4月11日
Arxiv
23+阅读 · 2018年10月1日
Implicit Maximum Likelihood Estimation
Arxiv
7+阅读 · 2018年9月24日
Arxiv
3+阅读 · 2018年2月24日
Arxiv
5+阅读 · 2016年12月29日
Top
微信扫码咨询专知VIP会员