《2021全球数据合规与隐私科技发展报告》重磅发布

2022 年 1 月 6 日 专知

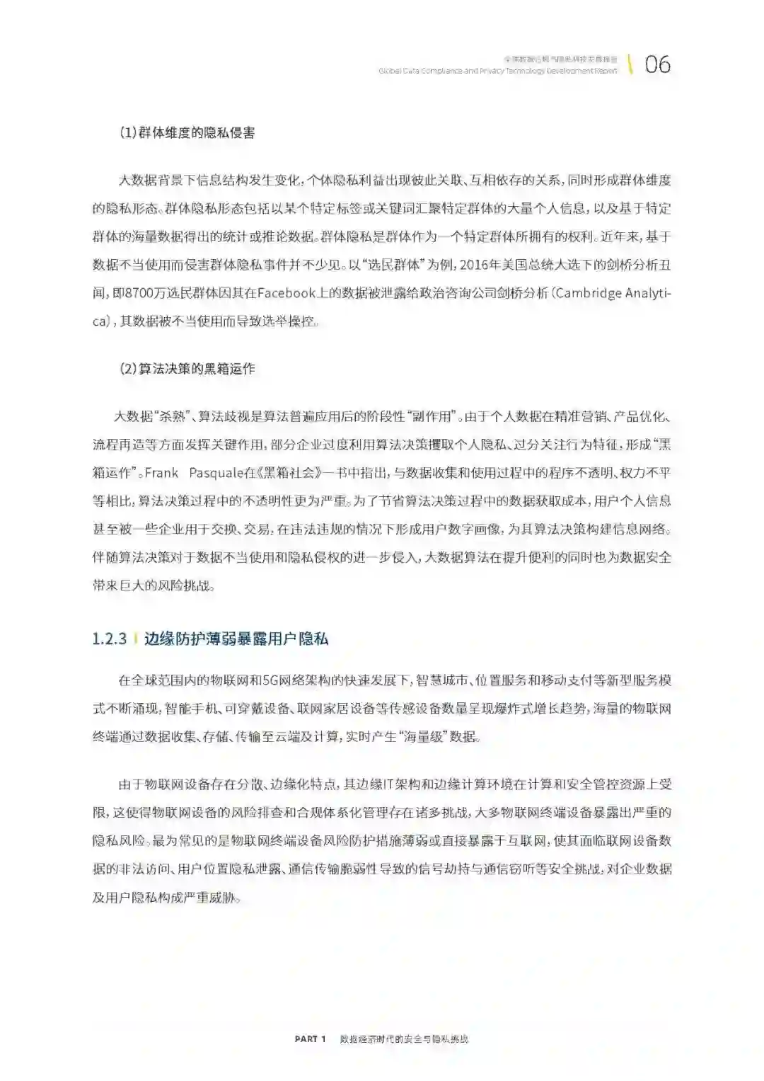
2021年是中国数据合规的“元年”,也是全球隐私科技的“风口”。安永(中国)企业咨询有限公司(简称“安永”)和上海赛博网络安全产业创新研究院(简称“赛博研究院”)联合发布《2021年全球数据合规与隐私科技发展报告》,全面梳理了国内外数据合规,尤其是数据隐私的合规体系,分析了数据合规监管路径与重点,研究了全球数据合规处罚典型案例,并通过对近百家头部企业进行问卷调研,覆盖金融、科技、媒体与通信、消费品、生命科学等行业,客观总结企业数据合规的现状与隐私科技的需求,对国内外企业数据合规实践提供创新思路,供业内参考。

报告看点:

看点1:国内首次提出“隐私科技”的概念、内涵和外延

看点2:分析总结了近百家头部企业数据合规和隐私保护建设现状

看点3:以企业视角分析对科技赋能隐私保护的诉求、进展与挑战

看点4:基于需求侧的场景给供给侧及整个行业发展提供参考依据


专知便捷查看

便捷下载,请关注专知公众号(点击上方蓝色专知关注)

  • 后台回复“DC65” 就可以获取《2021全球数据合规与隐私科技发展报告》重磅发布》专知下载链接

专知,专业可信的人工智能知识分发 ,让认知协作更快更好!欢迎注册登录专知www.zhuanzhi.ai,获取5000+AI主题干货知识资料!


欢迎微信扫一扫加入专知人工智能知识星球群,获取最新AI专业干货知识教程资料和与专家交流咨询
点击“ 阅读原文 ”,了解使用 专知 ,查看获取5000+AI主题知识资源
登录查看更多
0

相关内容

《2021—2022中国大数据产业发展报告》发布
专知会员服务
111+阅读 · 2022年1月23日
中国信通院:量子信息技术发展与应用研究报告
专知会员服务
43+阅读 · 2022年1月1日
隐私计算应用白皮书, 54页pdf
专知会员服务
178+阅读 · 2021年12月18日
重磅 |《企业数字化转型白皮书(2021版)》发布!83页pdf
专知会员服务
164+阅读 · 2021年11月11日
《隐私计算白皮书(2021年)》正式发布(附下载链接)
专知会员服务
96+阅读 · 2021年7月22日
专知会员服务
154+阅读 · 2021年6月10日
车联网创新生态发展报告(33页可下载)
区块链白皮书,44页pdf
专知
7+阅读 · 2021年12月30日
2021年全球量子信息发展报告, 32页pdf
专知
0+阅读 · 2021年5月14日
6G全球进展与发展展望白皮书,35页pdf
专知
20+阅读 · 2021年5月8日
国家自然科学基金
4+阅读 · 2015年12月31日
国家自然科学基金
7+阅读 · 2015年12月31日
国家自然科学基金
6+阅读 · 2014年12月31日
国家自然科学基金
4+阅读 · 2014年12月31日
国家自然科学基金
3+阅读 · 2013年12月31日
国家自然科学基金
0+阅读 · 2012年12月31日
国家自然科学基金
1+阅读 · 2012年12月31日
国家自然科学基金
0+阅读 · 2012年12月31日
国家自然科学基金
0+阅读 · 2011年12月31日
国家自然科学基金
9+阅读 · 2011年12月31日
Arxiv
1+阅读 · 2022年4月20日
Arxiv
0+阅读 · 2022年4月17日
VIP会员
最新内容
AutoScientists:自组织智能体团队驱动长期科学实验
战略前沿人工智能的再思考(中文)
专知会员服务
2+阅读 · 今天14:53
《量化地基防空系统间接效应的博弈论方法》
专知会员服务
2+阅读 · 今天14:51
“史诗怒火行动”中美军损失的作战飞机
专知会员服务
2+阅读 · 今天14:38
ICML 2026 | 理解上下文持续学习中的泛化与遗忘
专知会员服务
5+阅读 · 5月28日
Agent Harness综述:大模型智能体执行器工程全景
专知会员服务
13+阅读 · 5月28日
《基于理论的威慑效能评估》
专知会员服务
8+阅读 · 5月28日
相关VIP内容
《2021—2022中国大数据产业发展报告》发布
专知会员服务
111+阅读 · 2022年1月23日
中国信通院:量子信息技术发展与应用研究报告
专知会员服务
43+阅读 · 2022年1月1日
隐私计算应用白皮书, 54页pdf
专知会员服务
178+阅读 · 2021年12月18日
重磅 |《企业数字化转型白皮书(2021版)》发布!83页pdf
专知会员服务
164+阅读 · 2021年11月11日
《隐私计算白皮书(2021年)》正式发布(附下载链接)
专知会员服务
96+阅读 · 2021年7月22日
专知会员服务
154+阅读 · 2021年6月10日
相关基金
国家自然科学基金
4+阅读 · 2015年12月31日
国家自然科学基金
7+阅读 · 2015年12月31日
国家自然科学基金
6+阅读 · 2014年12月31日
国家自然科学基金
4+阅读 · 2014年12月31日
国家自然科学基金
3+阅读 · 2013年12月31日
国家自然科学基金
0+阅读 · 2012年12月31日
国家自然科学基金
1+阅读 · 2012年12月31日
国家自然科学基金
0+阅读 · 2012年12月31日
国家自然科学基金
0+阅读 · 2011年12月31日
国家自然科学基金
9+阅读 · 2011年12月31日
Top
微信扫码咨询专知VIP会员