【智能制造】工信部:《国家智能制造标准体系建设指南(2018年版)》(征求意见稿)

2018 年 1 月 23 日 产业智能官

据工信部1月15日消息,为加快推进智能制造综合标准化工作,加强顶层设计,构建智能制造综合标准体系,发挥智能制造标准的规范和引领作用,工业和信息化部、国家标准化管理委员会组织开展智能制造综合标准化体系建设研究工作,形成了《国家智能制造标准体系建设指南(2018年版)》(征求意见稿)

征求意见稿指出,到2018年,累计制修订150项以上智能制造标准,基本覆盖基础共性标准和关键技术标准。到2019年,累计制修订300项以上智能制造标准,全面覆盖基础共性标准和关键技术标准,逐步建立起较为完善的智能制造标准体系。建设智能制造标准试验验证平台,提升公共服务能力,标准应用水平和国际化水平明显提高。

征求意见稿提出,国家智能制造标准体系按照“三步法”原则建设完成。第一步,通过研究各类智能制造应用系统,提取其共性抽象特征,构建由生命周期、系统层级和智能特征组成的三维智能制造系统架构,从而明确智能制造对象和边界,识别智能制造现有和缺失的标准,认知现有标准间的交叉重叠关系;第二步,在深入分析标准化需求的基础上,综合智能制造系统架构各维度逻辑关系,将智能制造系统架构的生命周期维度和系统层级维度组成的平面自上而下依次映射到智能特征维度的五个层级,形成智能装备、工业互联网、智能使能技术、智能工厂、智能服务等五类关键技术标准,与基础共性标准和行业应用标准共同构成智能制造标准体系结构;第三步,对智能制造标准体系结构分解细化,进而建立智能制造标准体系框架,指导智能制造标准体系建设及相关标准立项工作。

以下是征求意见稿全文:

国家智能制造标准体系建设指南

(2018年版)(征求意见稿)

【来源:工信部】



全球各主要国家相关智能制造政策大盘点

来源:伙伴产业研究院


智能制造是全球制造业变革的重要方向,给人类经济和社会可持续发展展示了美好前景。智能制造近年发展迅速,但目前总体还处于试验阶段。整个应用发展不仅面临技术标准、系统安全、网络基础设施和复杂系统管理等技术挑战,同时还面临智能制造数据权属、智能自治系统监管和责任界定等法律与公共管理问题的挑战。

在此背景下,为了给产业界和投资界提供更翔实、更准确的决策和投资依据,伙伴产业研究院(PAISI)通过对全国主要智能制造企业的大量实地调研,结合行业领军人物的面对面采访,收集了大量的第一手资料的基础上,形成了《2017-2018年中国智能制造产业发展研究报告》。

以下内容为该报告节选部分,我们还将陆续推送报告原文及其他行业报告、干货。欢迎行业爱好者转发、收藏。

资料来源:伙伴产业研究院(PAISI)整理


美国"再工业化"计划


美国"再工业化"计划框架从重振制造业到大力发展先进制造业,积极抢占世界高端制造业的战略跳板,推动智能制造产业发展的思路越来越明确。美国主要在以下几个关键领域不断贯彻落实制造业智能化的战略目标:

(1)信息技术与智能制造技术融合:美国向来重视信息技术,此轮实施再工业化战略进程中,信息技术被作为战略性基础设施来投资建设。

(2)高端制造与智能制造产业化:为了重塑美国制造业的全球竞争优势,奥巴马政府将高端制造业作为再工业化战略产业政策的突破口。作为先进制造业的重要组成,以先进传感器、工业机器人、先进制造测试设备等为代表的智能制造,得到了美国政府、企业各层面的高度重视,创新机制得以不断完善,相关技术产业展现出了良好发展势头。

(3)科技创新与智能制造产业支撑:美国"再工业化"战略的主导方向是以科技创新引领的更高起点的工业化。美国政府在再工业化进程中瞄准清洁能源、生物制药、生命科学、先进原材料等高新技术和战略新兴产业,加大研发投入,鼓励科技创新,培训高技能员工,力推3D打印技术、工业机器人等应用。

(4)中小企业与智能制造创新发展动力:美国将中小企业视为其再工业化的重要载体,为中小企业提供健全的政策、法律、财税、融资以及社会服务体系,加大对中小企业的扶持力度。


德国"工业4.0"


德国着名的"工业4.0"计划则是一项全新的制造业提升计划,其模式是由分布式、组合式的工业制造单元模块,通过工业网络宽带、多功能感知器件,组建多组合、智能化的工业制造系统。工业4.0从根本上重构了包括制造、工程、材料使用、供应链和生命周期管理在内的整个工业流程。

德国工业4.0计划中智能制造概念也占据核心位置,具有鲜明的发展特征,主要在以下四个领域优先采取行动:

(1)工业标准化与智能制造基础投入。工业4.0的目标是建立一个物联网、互联网和服务化的智能联接的系统框架。

(2)工业系统化管理与智能制造流程再造。工业4.0计划以智能化工厂建设来带动复杂制造系统的应用,同时随着开放虚拟工作平台与广泛使用人机交互系统,使得企业的工作内容、工作流程、工作环境等发生深刻改变。智能制造流程再造能够颠覆封闭性的传统工厂车间管理模式,将智能化设备、智能化器件、智能化管理、智能化监测等技术集成全新的制造流程,实现真正的智能生产。

(3)工业合法化监管与人员能力提升。技术创新周期短和新技术颠覆性变革可能会导致滞后效应风险,即现有规则未能跟上技术变化的步伐。新技术和商业模式使得沿袭固有规章制度几乎不可能。智能制造模式、再造新的作业流程和立体化业务网络框架,对企业数据保护、责任归属、个人数据处理以及贸易限制都提出了挑战。原有的职业培训体系,也随着智能化导致的工作和技能的改变随之改变。因此,建立一套同智能化制造相匹配的合法监管体系和职业发展体系尤为重要。

(4)工业资源分配与智能决策系统。制造业需要消耗大量的原材料和能源,这对自然环境和安全供给带来了若干威胁。工业4.0计划的智能制造也带来了资源利用率的提升。因此企业在进行智能化生产时要权衡"投入的额外资源"与"产生的节约潜力"之间的利弊。


日本"机器人新战略"计划


日本是全球工业机器人装机数量最多的国家,其机器人产业也极具竞争力。为适应产业变革的需求和维持其"机器人大国"的地位,2015年1月,日本政府发布了《机器人新战略》,并提出三大核心目标:

一是成为"世界机器人创新基地",通过增加产、学、官合作,增加用户与厂商的对接机会,诱发创新,同时推进人才培养、下一代技术研发、开展国际标准化等工作,彻底巩固机器人产业的培育能力;

二是成为"世界第一的机器人应用国家",在制造、服务、医疗护理、基础设施、自然灾害应对、工程建设、农业等领域广泛使用机器人,在战略J险推进机器人开发与应用的同时,打造应用机器人所需的环境,使机器人随处可见;

三是"迈向世界领先的机器人新时代",随着物联网的发展和数据的高级应用,所有物体都将通过网络互联,日常生活中将产生无数的大数据,因此,未来机器人也将通过互联网交换和存储数据,平台安全以及标准化也会不可或缺。


中国"中国智能制造2025"


2015年国务院印发《中国制造2025》,围绕实现制造强国的战略目标,《中国制造2025》明确了9项战略任务和重点:一是提高国家制造业创新能力;二是推进信息化与工业化深度融合;三是强化工业基础能力;四是加强质量品牌建设;五是全面推行绿色制造;六是大力推动重点领域突破发展,聚焦新一代信息技术产业、高档数控机床、机器人、航空航天装备、海洋工程装备及高技术船舶、先进轨道交通装备、节能与新能源汽车、电力装备、农机装备、新材料、生物医药及高性能医疗器械等多个领域;七是深入推进制造业结构调整;八是积极发展服务型制造和生产性服务业;九是提高制造业国际化发展水平。

《中国制造2025》通过"三步走"实现制造强国的战略目标:第一步,到2025年迈入制造强国行列;第二步,到2035年我国制造业整体达到世界制造强国阵营中等水平;第三步,到新中国成立一百年时,我制造业大国地位更加巩固,综合实力进入世界制造强国前列。



正本清源看美国智能制造体系(典藏版)

摘要
边界正在合拢,美国给出了通向新一代制造系统的标准体系,其整体系统的分解架构值得我们关注和考量。本文给出了智能制造和其他各种制造的范式解读,并给出了智能制造系统的框架图。


本文由知识自动化(zhishipai)授权转载

作者:柏隽 林雪萍



图1 美国标准院最新发布


2016年2月份,美国国家标准与技术研究院NIST工程实验室系统集成部门,发表了一篇名为《智能制造系统现行标准体系》的报告。这份报告总结了未来美国智能制造系统将依赖的标准体系。这些集成的标准横跨产品、生产系统和商业(业务)这三项主要制造生命周期维度。

图2 制造生命周期的三个维度

本文对该报告进行编译和简单解读,意在让中国制造业更好地了解美国智能制造系统的组成部门,了解涉及到的标准体系,从而有助于深入了解智能制造技术的集成。
智能制造是面向下一代的制造
NIST开宗明义地表达了制造业商当今的苦恼,他们不得不面临着各种各样不断增长的需求:差异性更大的定制化服务、更小的生产批量、不可预知的供应链变更和中断。唯一的选择,就是整合各种技术力量。
成功的制造商不得不适应快速变化,同时通过优化能源和资源的使用,提升产品质量。
听上去多么朴素的话语,产品质量仍然是最基本的诉求。

所有的技术形成一个全新的核心,就是“以信息为中心”的智能制造系统,能够做到企业数据的最大流动,和更加重要的是,数据在全企业的重复使用。
然而,如何让不同的异构系统能够相互通信、相互理解,只能依靠标准。
本文正是为了探索产品、生产和业务数据这三个制造业生命周期维度,所需要的信息标准。

早在2014年,美国 PCAST总统科技顾问委员会发布了一份报告,确定三个优先考虑的变革制造技术。
图3 三个优先技术

前两项技术提高了制造商根据信息快速高效地做出反应的能力。只有标准体系可以提供这种依赖于有效的信息流和快速系统响应能力。该委员会在作出报告之后,还意犹未尽地指出,标准体系可以刺激新技术、新产品和新的制造方法的的采用。只有这样,总统科技顾问委员会断言,才能满足差异性生产的可能。 
智能制造的范式解读
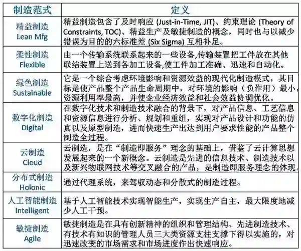
为了更好地理解智能制造,本文给出各种制造范式Paradigm的对比。
图4 九种制造范式

表1 不同制造范式的定义
那么什么是,智能制造系统 Smart Manufacturing System?

智能制造区别于其他基于技术的制造范式,定义了一个有着增强能力,从而面向下一代制造的目标愿景。
其核心特征包括:
互操作性和增强生产力的全面数字化制造企业;通过设备互联和分布式智能来实现实时控制和小批量柔性生产;

快速响应市场变化和供应链失调的协同供应链管理;

集成和优化的决策支撑用来提升能源和资源使用效率;

通过产品全生命周期的高级传感器和数据分析技术来达到高速的创新循环。
图5 智能制造系统的关键能力模型

解读智能制造的生态系统
智能制造生态系统,包含了非常广阔的制造业内容,范围很广,包括生产、管理、设计和工程。智能制造生态系统图,展示了整个制造系统的三维空间。

值得注意的是,这三个维度都与制造业金字塔(Manufacturing Pyramid)密切相连。
我们研究认为,这里面潜在包含了一种非常传统的思想,那就是产品的价值,是在一个标准工厂模型下得以实现,并开始延展。
产品维度是用绿色标识,产品生命周期涉及信息流和控制,从产品设计的早期阶段开始,一直到产品的退市。

生产维度是用蓝色标识,生产系统生命周期关注整个生产设施及其系统的设计、部署、运行和退役。

商业维度用橙色标识。商业系统关注供应商和客户的交互功能。
其中每一个维度都为制造业金字塔从机器到工厂,从工厂到企业的垂直整合发挥作用。
沿着每一个维度,制造业应用软件的集成都有助于在车间层面提升控制能力,并且优化工厂和企业决策。这些维度和支持维度的软件系统最终构成了制造业软件系统的生态体系。

图6 SMS系统的三大维度

 
制造金字塔和标准立体盒
摘要
美国人给出了智能制造的三个维度,并同时给出了所有的标准。这个维度与工业4.0的考量角度并不相同。然而需要我们用足够的智慧和仔细的耐心,去识别其中所要强调的要点。一知半解的照搬,并不能解决中国制造的问题。
智能制造体系为什么是多维的?
从历史上看,产品、生产系统和商业这些维度已经被纳入考虑范畴。仅仅针对某一个维度的集成都是非常了不起的,实际上很多人都在单个领域开展工作很长时间。
然而我们已经观察到,在这个智能制造生态系统中,某个单一维度集成的组织正在扩大,从而集成范围必然涉及到更多维度。
各种制造范式,包括持续的过程改进(CPI)、柔性制造(FMS)和面向制造和组装的设计(DFMA),只能依赖于不同维度之间进行信息交换。
这就是未来智能制造必然呈现出来的姿态,也就是复杂系统,必然是多维度相互关联而形成。
在这三个维度之间进行更紧密的集成,将导致更快的产品创新周期,更高效的供应链,并在生产系统更大的灵活性。
在这里,我们花点耐心,一点一点地看,智能制造系统的组成要素和所对应的能力指标。
表2 集成技术和关键能力映射
在这里,编者注意到即使在美国面向未来的智能制造体系中,主要的关键能力仍然集中在质量、敏捷性、生产率和可持续发展。
图7 关键能力出现次数及占比

在面向未来的智能制造体系中,敏捷性占比巨大,当然是意料之中,这是满足个性化定制的一个重要基石。然而,质量仍然是旗鼓相当的因素。这一点,对于急于追逐工四升级的中国制造业,启发意义巨大。由于中国制造的整体质量尚未过关,因此对于中国智能制造,比重应该要大得多。
标准的维度
标准是基础的和有价值的工具,可以使企业主能够更好的吸收和采用新技术和创新。因此,标准可以提升一个或多个SMS的关键能力。例如,在产品维度上,PLM标准有助于敏捷(通过简化流程)和质量(通过启用不同的活动的集成产品和生产系统生命周期);在生产系统领域中,连续调试(CCX)标准可以提高机器性能和系统可靠性提高生产率、质量和可持续性(通过提高能源性能);而电子商务标准,则可以通过开放应用程序组集成规范(OAGIS)来简化供应链合作伙伴之间的业务流程。
第一维度:产品的标准集
产品的标准集,也就是产品开发生命周期标准族。 
图8 产品维度的标准集

智能制造生态系统SMS下的产品生命周期管理包括6个阶段,分别是设计、工艺设计、生产工程、制造、使用和服务、废弃和回收。
图9 SMS产品维度的六阶段

围绕这六个产品生命周期阶段,美国标准院给出了更加细致的标准分类,从五个角度出发,分别是建模实践、产品模型和数据交换、制造模型数据、产品目录数据和产品生命周期数据管理。以建模实践为例,它定义了数字化的产品定义,既有2D图纸的数据,也有3D模型的数据。从这个角度来看,虽然高举智能制造的大旗,美国标准院并没有完全放弃二维图纸。这也是过渡期的妥协吧。
美国标准院同时认为,现有的标准,尤其是在CAD、CAM和CAx方面大大的提高了工程效率。
此外,这些标准提高了建模精度,减少产品创新周期,从而直接提高制造系统的敏捷性和产品质量。在这个领域的进步已经变革了新产品的开发模式,这被称为基于模型的企业MBE(Model-Based Enterprise)。

目前在美国,MBE概念已经深入人心,而且建立了成熟度分级模型。而在中国只有航空制造业做了一些非常有意义的实践,其他领域似乎进展并不深。
第二维度:生产系统生命周期标准
“生产系统”在这里指的是从各种集合的机器、设备和辅助系统组织和资源创建商品和服务。虽然大部分产品模型开发和建模方法的标准,同样适用于生产系统。但是作为一个最复杂的生产系统,仍然具有许多独特的标准,这是实现SMS的根基。相比于它们所生产的商品,生产系统通常有一个更长的生命周期。此外,它们需要经常重新配置,从而对设计有独特的需求。这里,我们专注于支持复杂系统建模、自动化工程、操作和维护(运营管理)的标准。
 图10 产品维度的生命周期标准

典型的生产系统生命周期阶段,分为五个方面,如上图所示,包括设计、修建、调试、运营和维护、退役和回收。 
图11 SMS生产维度的五阶段

支持生产生命周期活动领域的标准,包括生产系统模型数据和实践、生产系统工程、生产系统维护和生命周期数据管理。
第三维度:供应链管理的商业周期
电子商务在今天至关重要,使任何类型的业务或商业交易,都会涉及到利益相关者之间的信息交换。下图显示了Plan-Source-Make-Deliver-Return周期的制造业供应链管理。
在制造商、供应商、客户、合作伙伴,甚至是竞争对手之间的交互标准,包括通用业务建模标准,制造特定的建模标准和相应的消息协议,这些标准是提高供应链效率和制造敏捷性的关键。
在这里,我们重点强调三套专门面向制造集成标准: APICS供应链运营参考、开放应用程序组集成规范(OAGIS)和制造企业解决方案协会的B2MML。 
图12 产品维度的商业周期

SCOR(APICS的一部分)是一个管理工具跨越整个供应链,从供应商的供应商到客户的客户,模型描述了相关所有阶段的业务活动以满足客户需求。
OAGIS包括一套工程和业务规范称为业务对象文档(bod),它定义常见的内容模型和信息业务应用程序之间的通信。
B2MML 很好的吸收实现了ISA 95数据模型。它促进ERP和供应链管理系统,以及与制造系统的集成,如控制系统和MES。
制造金字塔
制造金字塔是智能制造生态系统的核心,产品生命周期、生产周期和商业周期都在这里聚集和交互。在智能自主操作和智能机器的行为里面,自我意识、推理和规划、自我纠错是关键。然而美国标准院想强调的是,这些行为带来的信息必须能够在金字塔内部上下流动。要想实现这种从机器到工厂,再从工厂到企业系统之间的集成,标准显然是至关重要的。
基于标准之上的智能制造系统,就可以实现工厂数据快速决策,优化产量和质量;准确的评估能源和材料的使用,同时可以改善车间安全和加强制造业可持续发展。
在图13的制造业金字塔中,美国标准院推荐了一种常用的参考模型(ISA-95),用于开发自动化企业和控制系统之间的接口。它为信息交换提供了标准,减少了 MES- ERP 集成的费用,与产品的生命周期管理协同工作。由于可以提供生产能力和状态,提高了生产制造的灵活性,提供了一套信息集成的架构和标准模型。这样定义了 ERP 和 MES 的界限和信息流。
有关一个软件系统的沟通是很难的,因为不同人在说同一词的时候往往在脑袋里的翻译却不一样。这就是参考体系架构的重要性,因为所有的术语放到了模型里,而且清晰地阐述了术语之间的关系。
以建筑业做对比,由于建筑业的蓝图里使用通用的窗、门、墙、地板的符号来描述房子,所以尽管房子千奇百样,但我们依然可以没有歧义地描述所需要的门窗。同样的技术也运用到了制造金字塔体系中。尽管没有两个一样的工厂,管理人员依然可以用相同的模型和术语来沟通工厂的业务、活动、责任、信息流等等内容。更进一步的是,这种模型还规范了信息交换,为ERP和MES之间提供了一个标准数据交换接口。 
图13 制造金字塔的模型体系

在这里,我们再一次看到基于模型的体系,对于智能制造的重要性。它去除了歧义,确保所有的数字化工厂,不管采用何种设备,都可以自由地进行数据交换。这正是当下中国制造2025最缺的骨架体系。

 
去中心化的挑战
摘要
在过去的30年里,大多数制造业的国际标准已经高度成熟。然而,智能制造系统像长身体的孩子一样迎风而起,使得原有一部分标准像是显得过小的衣服,必须加以修订。全新智能制造生态系统的若干领域,一经识别和描述,那么新的标准和举措,都变成了一种不容等待的呼叫。
在这样一个当口,我们首先需要识别的是,背后是什么在发生根本性的变化?
传统的自动化层级被颠覆的
最引人注目的是,传统自动化控制层级的变化。要想完整实现智能制造系统功能,必须替代传统制造系统体系结构中,那种基于金字塔分层模型的控制范式。
CPS赛博物理系统,给出了一个基于分布式的新制造服务范式,这也称为赛博物理生产系统 (CPPS)。
由于各种智能设备的引入,设备可以相互连接从而形成一个网络服务。每一个层面,都拥有更多的嵌入式智能和响应式控制的预测分析;每一个层面,都可以使用虚拟化控制和工程功能的云计算技术。

有了这些能力,使用新的方法来控制跨层级的更广泛的自动化操作就变为了可能。
 图14 分布式服务使得自动化层级被分解

新的面向服务范式最终将智能制造系统转换成一个完全连接和集成的系统,如图15所示。除了在车间级别上对时序和安全要求非常严格的一些制造功能外,所有在这三个维度和制造金字塔内部的制造功能都可以被虚拟化和被托管成服务。
 图15 基于服务的智能制造系统

这个全新制造式的改变,需要我们打破多年来形成的控制分层的思维模式,而向全连接、分布式的智能制造系统去靠拢。
智能制造的标准与生态系统映射分析
现有的制造业标准远远不能满足面向服务的智能制造生态系统。作为嗷嗷待哺的标准,包括:体系参考架构、网络安全、工厂联网、供应链集成,以及数据从工厂车间到企业级的无缝传输。
具体地说,在这些领域新的或改进的标准,仍然是瞄准智能制造的四大目标,提高敏捷性(A)、质量(Q)、生产率(P)和可持续性(S)。
借着美国国家标准院的这个提法,我们在此也需要谨慎地提醒读者,新一代工业升级显然是多目标的。有些认为工业4.0的目标就是大规模个性化定制生产,是过于偏颇的。在许多装备制造业领域,定制生产并非第一选项。
图16 智能制造的四大目标

那么,到底需要何种技术,来支持何种功能?下表给出了智能制造体系的映射表。

第一列表示新标准的机会领域。第二列显示出新标准如何影响智能制造生态系统包括产品生命周期、生产系统生命周期、商业周期和智能制造金字塔(SPP)。第三列显示了新标准对智能制造的能力支撑。

这个表并不是完整的,而只是作为探索和讨论智能制造标准起点的基础要素。

  表3 智能制造体系的映射表
 以PLM/MES集成为例,产品生命周期数据如果能结合制造工艺数据,就可以对过程本身做一个更好的分析,在生产率、可持续性和质量方面促进过程改进。例如,分析产品性能有时可以揭示在生产中的质量问题。这是对CPS最为完美的阐述。

智能制造系统SMS的愿景之一就是,产品成为真正的生命体,本身可以包含历史。每一个产品都有一个不间断的自传,如何、何时、何地被制造出来的。
MTConnect研究所已经开始研究这一类标准活动,完善产品的可追溯性。
而大数据和云制造技术,则提供更多类型的先进分析和服务,从而使它们更容易被制造商访问。

这张图表最引人注意的地方就是,美国标准院非常肯定地强调,智能制造系统所有环节中,都涉及到了工业参考体系(reference architecture),包括功能模型和体系架构的定义——这也是笔者一直在呼吁的一个关键环节。
只有有了高质量的工业参考体系,企业内部、外部包括供应链和用户,才能真正将各种功能集成在一起。
毫无疑问,“中国制造2025参考体系”是不能不看、不能不听、不能不说的的拦路石。任何对参考体系的省略与忽视,都会让我们在这次工业升级的起始元年(不妨定义在2015年),在起跑线上留下了致命的伏笔。
工业升级的全球版本
写到这里,美国标准院NIST不无得意地声称,描述到的大多数标准领域已经被扩展到智能制造系统功能。当然,NIST也注意到了全球范围内也出现了许多其他的战略方向,但也只是略带散漫地声称,“这些的技术变革趋势,对上述标准和机遇也有各自的贡献。”

每个机构都是只觉得自己的孩子最漂亮吧。NIST心不在焉地描述了别的工业方向和相关标准的发展。
工业4.0?
是的,工业4.0工作组建议以标准化和开放标准做为参考架构是实现工业4.0的首要任务。
物联网?
在物联网IoT领域,欧盟(EU)成立了多个项目开发物联网参考模型和参考架构。IoT@Work是欧盟另外一个项目,由西门子公司主导,致力于利用物联网技术在工业和自动化环境的应用。而在美国成立了工业互联网联盟IIC。工业互联网连接所有可连的设备,通过大数据分析来提高效率。
赛博物理系统CPS?
物联网关注唯一的、可识别的、可联网的物理对象,而赛博物理系统更为关注信息与物理本质的结合和软件控制系统“系统的系统”特征。美国标准院领导的公开工作小组正在为CPS的术语和参考体系结构工作。
智能制造系统的结语
为了实现智能制造的愿景,基于分层控制模型经典的制造系统体系结构范式必须要被替换。一种基于分布式制造服务发展的新范式已然在进化和演变。这一演变带来的智能设备作为一个可以获取的网络服务,各个级别的嵌入式智能,预测分析和云计算技术。
而所有这些技术都将依赖于标准。

本份报告提供了一个对智能制造的检验标准。包括用于集成和跨越三个制造生命周期维度——产品生命周期、生产系统生命周期和商业(企业)生命周期。


为了研究现有标准和他们如何可以应用于智能制造,美国标准院定义了智能制造生态系统对分析现有标准和建立未来的智能制造标准需求的一致的上下文分析环境。在这个报告中,智能制造生态系统作为基础进行分类和评估现有的标准,并识别出能够促进智能制造系统实现的新标准活动领域。
现有的制造业标准不足以完全启用智能制造,特别是在网络安全领域、基于云制造服务,供应链集成和数据分析领域。

美国标准院确定了以下领域作为重点需要发展的领域,这是标准的全新兴盛之地,包括智能制造系统参考模型和参考体系架构、制造业物联网(IOT)参考体系架构、制造服务模式、M2M机器通讯、PLM/ERP/MES/SCM/CRM集成、云制造、可持续性制造、制造网络安全等。

尾注

值得注意的是,美国NIST旗帜鲜明地给出了不同的制造范式,但实际上,这中间相互交叉是很多。

最值得注意是,是这三种制造模式的区分:Smart Manufacturing、Intelligent Manufacturing和Digital Manufacturing。
我们在对此文章进行处理的时候,也破费周折。Smart Manufacturing似乎也可以翻译成智慧制造,但感觉目前这种提法并不是很多;而本文中的Intelligent Manufacturing,更多在强调AI人工智能。因此通盘还是将Smart Manufacturing翻译成“智能制造”了。

这是我们对美国标准院对于智能制造的全部报告和解读。它有一套完整的智能制造系统的思路,并且紧盯着标准,细致扎实。NIST认为,标准是智能制造发展的一个基本组成部分。有了标准,才会有系统的、可重复和高效的生产系统;从大型跨国公司到小型制造商,才能以网状的方式广泛参与,而无须考虑其大小和所在地点。
然而读者恐怕很难想象,美国国家标准院不仅仅对工业4.0几存忽略之心,连工业互联网也不无粗鲁地被塞进了物联网的大篮子里。NIST甚至把GE领导的工业互联网比喻成德国工业4.0的表亲。当然中国制造2025,更不在其提及之列,想来NIST不知道如何解读这个体系和组成要素。
这个时候,我们才能想起来一件事,工业互联网不是国家战略。根正苗红的国家标准研究院NIST,才是真正代表美国国家战略意图。即使如此,我们也不得不为NIST的傲慢而心生诧异。然而,最根本的事实是,每个国家的工业升级,都要拿出体系、拿出标准、拿出生态模型,这是所有政府机构需要面对的现实。


编译者
柏隽:西门子研究院,高级顾问;

林雪萍:机械工程学会知识中心,

北京联讯动力咨询公司研究员。



人工智能赛博物理操作系统

AI-CPS OS

人工智能赛博物理操作系统新一代技术+商业操作系统“AI-CPS OS:云计算+大数据+物联网+区块链+人工智能)分支用来的今天,企业领导者必须了解如何将“技术”全面渗入整个公司、产品等“商业”场景中,利用AI-CPS OS形成数字化+智能化力量,实现行业的重新布局、企业的重新构建和自我的焕然新生。


AI-CPS OS的真正价值并不来自构成技术或功能,而是要以一种传递独特竞争优势的方式将自动化+信息化、智造+产品+服务数据+分析一体化,这种整合方式能够释放新的业务和运营模式。如果不能实现跨功能的更大规模融合,没有颠覆现状的意愿,这些将不可能实现。


领导者无法依靠某种单一战略方法来应对多维度的数字化变革。面对新一代技术+商业操作系统AI-CPS OS颠覆性的数字化+智能化力量,领导者必须在行业、企业与个人这三个层面都保持领先地位:

  1. 重新行业布局:你的世界观要怎样改变才算足够?你必须对行业典范进行怎样的反思?

  2. 重新构建企业:你的企业需要做出什么样的变化?你准备如何重新定义你的公司?

  3. 重新打造自己:你需要成为怎样的人?要重塑自己并在数字化+智能化时代保有领先地位,你必须如何去做?

AI-CPS OS是数字化智能化创新平台,设计思路是将大数据、物联网、区块链和人工智能等无缝整合在云端,可以帮助企业将创新成果融入自身业务体系,实现各个前沿技术在云端的优势协同。AI-CPS OS形成的字化+智能化力量与行业、企业及个人三个层面的交叉,形成了领导力模式,使数字化融入到领导者所在企业与领导方式的核心位置:

  1. 精细种力量能够使人在更加真实、细致的层面观察与感知现实世界和数字化世界正在发生的一切,进而理解和更加精细地进行产品个性化控制、微观业务场景事件和结果控制。

  2. 智能:模型随着时间(数据)的变化而变化,整个系统就具备了智能(自学习)的能力。

  3. 高效:企业需要建立实时或者准实时的数据采集传输、模型预测和响应决策能力,这样智能就从批量性、阶段性的行为变成一个可以实时触达的行为。

  4. 不确定性:数字化变更颠覆和改变了领导者曾经仰仗的思维方式、结构和实践经验,其结果就是形成了复合不确定性这种颠覆性力量。主要的不确定性蕴含于三个领域:技术、文化、制度。

  5. 边界模糊:数字世界与现实世界的不断融合成CPS不仅让人们所知行业的核心产品、经济学定理和可能性都产生了变化,还模糊了不同行业间的界限。这种效应正在向生态系统、企业、客户、产品快速蔓延。

AI-CPS OS形成的数字化+智能化力量通过三个方式激发经济增长:

  1. 创造虚拟劳动力,承担需要适应性和敏捷性的复杂任务,即“智能自动化”,以区别于传统的自动化解决方案;

  2. 对现有劳动力和实物资产进行有利的补充和提升,提高资本效率

  3. 人工智能的普及,将推动多行业的相关创新,开辟崭新的经济增长空间


给决策制定者和商业领袖的建议:

  1. 超越自动化,开启新创新模式:利用具有自主学习和自我控制能力的动态机器智能,为企业创造新商机;

  2. 迎接新一代信息技术,迎接人工智能:无缝整合人类智慧与机器智能,重新

    评估未来的知识和技能类型;

  3. 制定道德规范:切实为人工智能生态系统制定道德准则,并在智能机器的开

    发过程中确定更加明晰的标准和最佳实践;

  4. 重视再分配效应:对人工智能可能带来的冲击做好准备,制定战略帮助面临

    较高失业风险的人群;

  5. 开发数字化+智能化企业所需新能力:员工团队需要积极掌握判断、沟通及想象力和创造力等人类所特有的重要能力。对于中国企业来说,创造兼具包容性和多样性的文化也非常重要。


子曰:“君子和而不同,小人同而不和。”  《论语·子路》云计算、大数据、物联网、区块链和 人工智能,像君子一般融合,一起体现科技就是生产力。


如果说上一次哥伦布地理大发现,拓展的是人类的物理空间。那么这一次地理大发现,拓展的就是人们的数字空间。在数学空间,建立新的商业文明,从而发现新的创富模式,为人类社会带来新的财富空间。云计算,大数据、物联网和区块链,是进入这个数字空间的船,而人工智能就是那船上的帆,哥伦布之帆!


新一代技术+商业的人工智能赛博物理操作系统AI-CPS OS作为新一轮产业变革的核心驱动力,将进一步释放历次科技革命和产业变革积蓄的巨大能量,并创造新的强大引擎。重构生产、分配、交换、消费等经济活动各环节,形成从宏观到微观各领域的智能化新需求,催生新技术、新产品、新产业、新业态、新模式。引发经济结构重大变革,深刻改变人类生产生活方式和思维模式,实现社会生产力的整体跃升。





产业智能官  AI-CPS



用“人工智能赛博物理操作系统新一代技术+商业操作系统“AI-CPS OS:云计算+大数据+物联网+区块链+人工智能)在场景中构建状态感知-实时分析-自主决策-精准执行-学习提升的认知计算和机器智能;实现产业转型升级、DT驱动业务、价值创新创造的产业互联生态链




长按上方二维码关注微信公众号: AI-CPS,更多信息回复:


新技术“云计算”、“大数据”、“物联网”、“区块链”、“人工智能新产业:智能制造”、“智能农业”、“智能金融”、“智能零售”、“智能城市、“智能驾驶”新模式:“财富空间、“数据科学家”、“赛博物理”、“供应链金融”


官方网站:AI-CPS.NET



本文系“产业智能官”(公众号ID:AI-CPS)收集整理,转载请注明出处!



版权声明产业智能官(公众号ID:AI-CPS推荐的文章,除非确实无法确认,我们都会注明作者和来源。部分文章推送时未能与原作者取得联系。若涉及版权问题,烦请原作者联系我们,与您共同协商解决。联系、投稿邮箱:[email protected]






登录查看更多
0

相关内容

新时期我国信息技术产业的发展
专知会员服务
71+阅读 · 2020年1月18日
电力人工智能发展报告,33页ppt
专知会员服务
135+阅读 · 2019年12月25日
2019中国硬科技发展白皮书 193页
专知会员服务
86+阅读 · 2019年12月13日
【大数据白皮书 2019】中国信息通信研究院
专知会员服务
138+阅读 · 2019年12月12日
【数字孪生】数字孪生标准体系探究
产业智能官
48+阅读 · 2019年11月27日
【工业智能】人工智能在智能制造中的应用
产业智能官
22+阅读 · 2019年1月11日
【智能制造】智能制造技术与数字化工厂应用!
产业智能官
13+阅读 · 2018年2月21日
《人工智能标准化白皮书(2018版)》发布|附下载
人工智能学家
18+阅读 · 2018年1月21日
UPSNet: A Unified Panoptic Segmentation Network
Arxiv
4+阅读 · 2019年1月12日
A General and Adaptive Robust Loss Function
Arxiv
8+阅读 · 2018年11月5日
Arxiv
16+阅读 · 2018年2月7日
VIP会员
最新内容
《第四代军事特种作战部队选拔与评估》
专知会员服务
1+阅读 · 今天6:23
不对称优势上升:自主系统如何强化海上拒止
专知会员服务
1+阅读 · 今天5:51
《人工智能赋能电磁战》(报告)
专知会员服务
2+阅读 · 4月17日
【CMU博士论文】迈向可扩展的开放世界三维感知
Top
微信扫码咨询专知VIP会员