腾讯《链计算:构建信任网络,致力无边界协同》白皮书

2021 年 11 月 14 日 专知

来源:腾讯研究院

近日,在2021腾讯数字生态大会上,腾讯云区块链联合腾讯研究院共同发布《链计算:构建信任网络,致力无边界协同》白皮书。

  白皮书聚焦于构建下一代信息技术基础设施“链计算”,通过云计算与区块链的结合,构建信任价值网络,实现数据、应用、业务、生态的无边界协同,并形成网络型基础设施,获取巨大的规模效应、网络效应和溢出效应。

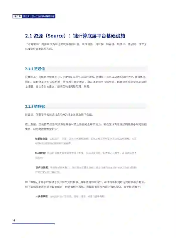
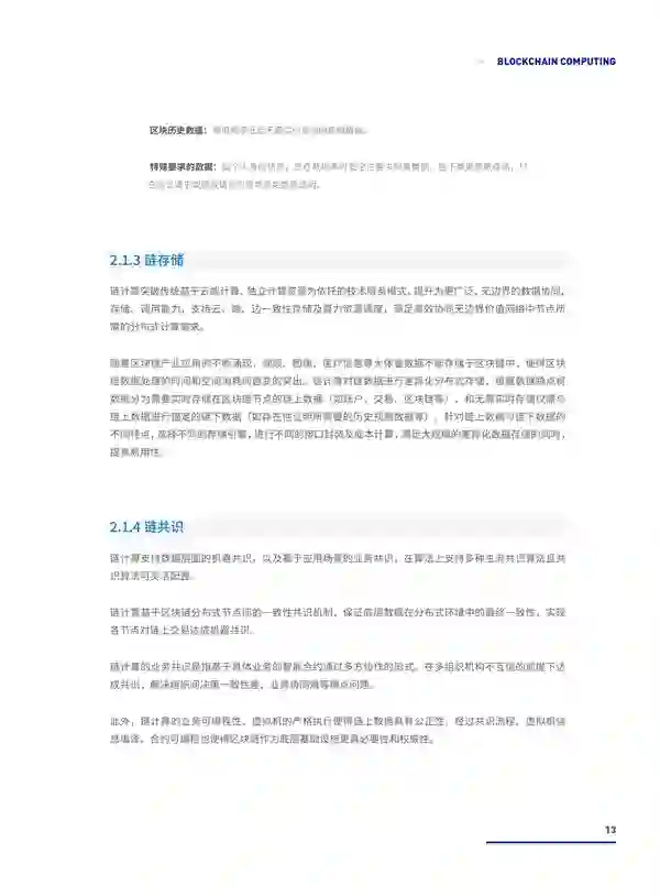
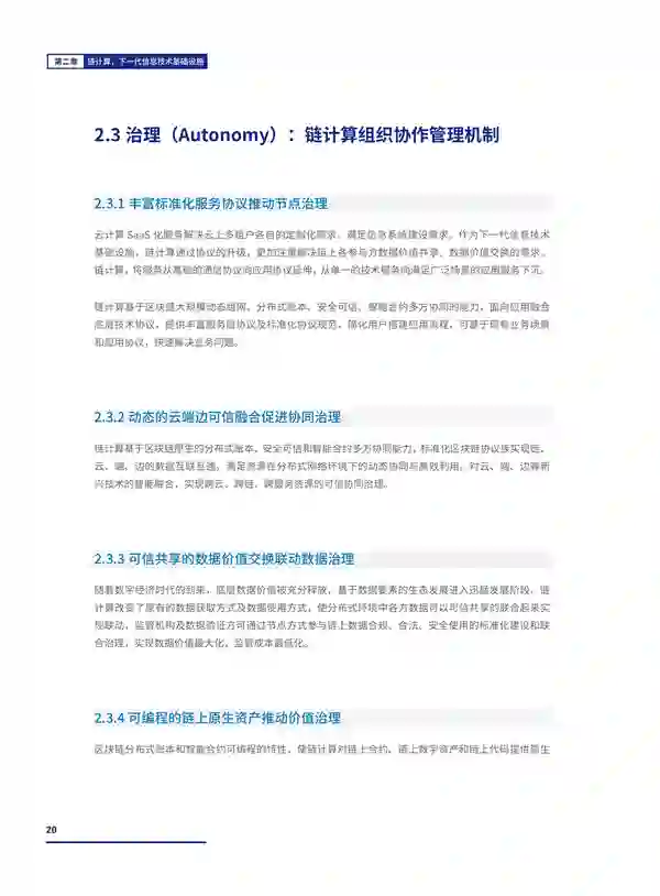
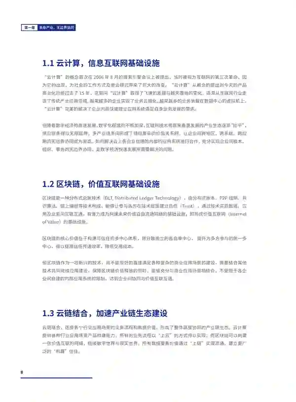
  链计算,下一代信息技术基础设施

  链计算:以“计算空间”(Computing Space)为资源池的计算单元,该计算单元具备 Source(资源)、Protocol(协议)、Autonomy(治理)、Cooperation(协同)、Ecology(生态)五种可弹性扩展能力,并通过标准化协议族,实现链计算数据、应用系统、组织机构的治理,进而推动技术、应用、事务、产业的协同。通过区块链分布式动态组网能力,数据共享能力、业务协同能力,由技术服务向业务服务转型,构建出云、端、边、链的无边界协同的价值网络。

  链计算,作为下一代信息技术基础设施,为产业生态建设提供无边界协同的价值网络,能够将产业形成的边、云、端的数据要素变成一种新型的“产能”,一种可计量的“价值”体现,通过不同产业间的“产能”互换,“价值”互通,来促进多产业间协同共进,催生新产业新业态新模式的出现,加快数字化进程,壮大数字经济发展,为数字中国建设打造数字经济新优势。

具体内容如下

专知便捷查看

便捷下载,请关注专知公众号(点击上方蓝色专知关注)

  • 后台回复“C43” 就可以获取腾讯《链计算:构建信任网络,致力无边界协同》白皮书》专知下载链接

专知,专业可信的人工智能知识分发 ,让认知协作更快更好!欢迎注册登录专知www.zhuanzhi.ai,获取5000+AI主题干货知识资料!


欢迎微信扫一扫加入专知人工智能知识星球群,获取最新AI专业干货知识教程资料和与专家交流咨询
点击“ 阅读原文 ”,了解使用 专知 ,查看获取5000+AI主题知识资源
登录查看更多
0

相关内容

腾讯等《2022年金融科技十大趋势展望》,68页pdf
专知会员服务
65+阅读 · 2022年3月31日
《企业物联网平台技术白皮书(2022)》31页PDF,阿里云
专知会员服务
24+阅读 · 2022年3月23日
车联网白皮书,44页pdf
专知会员服务
80+阅读 · 2022年1月3日
专知会员服务
66+阅读 · 2021年8月9日
专知会员服务
91+阅读 · 2021年3月31日
《碳中和愿景下储能产业发展白皮书》27页ppt
专知会员服务
66+阅读 · 2021年3月30日
电信行业人工智能应用白皮书(2021),50页pdf
专知会员服务
82+阅读 · 2021年3月19日
【腾讯IDC】数实共生:未来经济白皮书2021,81页pdf
专知会员服务
75+阅读 · 2021年1月24日
车联网创新生态发展报告(33页可下载)
数据治理标准化白皮书(2021年), 34页pdf
专知
6+阅读 · 2022年1月18日
《工业互联网平台白皮书 2021》,69页pdf
专知
0+阅读 · 2022年1月16日
2021年全球数字治理白皮书,36页pdf
专知
0+阅读 · 2022年1月5日
车联网白皮书,44页pdf
专知
2+阅读 · 2022年1月3日
区块链白皮书,44页pdf
专知
7+阅读 · 2021年12月30日
商汤科技再发《AI可持续发展报告》白皮书
2020-2021年中国区块链产业发展白皮书
专知
0+阅读 · 2021年5月3日
国家自然科学基金
1+阅读 · 2015年12月31日
国家自然科学基金
0+阅读 · 2014年12月31日
国家自然科学基金
1+阅读 · 2013年12月31日
国家自然科学基金
0+阅读 · 2013年12月31日
国家自然科学基金
0+阅读 · 2013年12月31日
国家自然科学基金
0+阅读 · 2012年12月31日
国家自然科学基金
2+阅读 · 2012年12月31日
国家自然科学基金
0+阅读 · 2012年12月31日
国家自然科学基金
0+阅读 · 2011年12月31日
国家自然科学基金
0+阅读 · 2011年12月31日
VIP会员
最新内容
AutoScientists:自组织智能体团队驱动长期科学实验
战略前沿人工智能的再思考(中文)
专知会员服务
3+阅读 · 今天14:53
《量化地基防空系统间接效应的博弈论方法》
专知会员服务
3+阅读 · 今天14:51
“史诗怒火行动”中美军损失的作战飞机
专知会员服务
2+阅读 · 今天14:38
ICML 2026 | 理解上下文持续学习中的泛化与遗忘
专知会员服务
5+阅读 · 5月28日
Agent Harness综述:大模型智能体执行器工程全景
专知会员服务
13+阅读 · 5月28日
《基于理论的威慑效能评估》
专知会员服务
8+阅读 · 5月28日
相关VIP内容
腾讯等《2022年金融科技十大趋势展望》,68页pdf
专知会员服务
65+阅读 · 2022年3月31日
《企业物联网平台技术白皮书(2022)》31页PDF,阿里云
专知会员服务
24+阅读 · 2022年3月23日
车联网白皮书,44页pdf
专知会员服务
80+阅读 · 2022年1月3日
专知会员服务
66+阅读 · 2021年8月9日
专知会员服务
91+阅读 · 2021年3月31日
《碳中和愿景下储能产业发展白皮书》27页ppt
专知会员服务
66+阅读 · 2021年3月30日
电信行业人工智能应用白皮书(2021),50页pdf
专知会员服务
82+阅读 · 2021年3月19日
【腾讯IDC】数实共生:未来经济白皮书2021,81页pdf
专知会员服务
75+阅读 · 2021年1月24日
相关资讯
车联网创新生态发展报告(33页可下载)
数据治理标准化白皮书(2021年), 34页pdf
专知
6+阅读 · 2022年1月18日
《工业互联网平台白皮书 2021》,69页pdf
专知
0+阅读 · 2022年1月16日
2021年全球数字治理白皮书,36页pdf
专知
0+阅读 · 2022年1月5日
车联网白皮书,44页pdf
专知
2+阅读 · 2022年1月3日
区块链白皮书,44页pdf
专知
7+阅读 · 2021年12月30日
商汤科技再发《AI可持续发展报告》白皮书
2020-2021年中国区块链产业发展白皮书
专知
0+阅读 · 2021年5月3日
相关基金
国家自然科学基金
1+阅读 · 2015年12月31日
国家自然科学基金
0+阅读 · 2014年12月31日
国家自然科学基金
1+阅读 · 2013年12月31日
国家自然科学基金
0+阅读 · 2013年12月31日
国家自然科学基金
0+阅读 · 2013年12月31日
国家自然科学基金
0+阅读 · 2012年12月31日
国家自然科学基金
2+阅读 · 2012年12月31日
国家自然科学基金
0+阅读 · 2012年12月31日
国家自然科学基金
0+阅读 · 2011年12月31日
国家自然科学基金
0+阅读 · 2011年12月31日
Top
微信扫码咨询专知VIP会员