2018年中国制造业产能共享发展年度报告

2018 年 3 月 7 日 行业研究报告 行研君

提示点击上方"行业研究报告"订阅本号,以便随时来访。

行研君说

导语

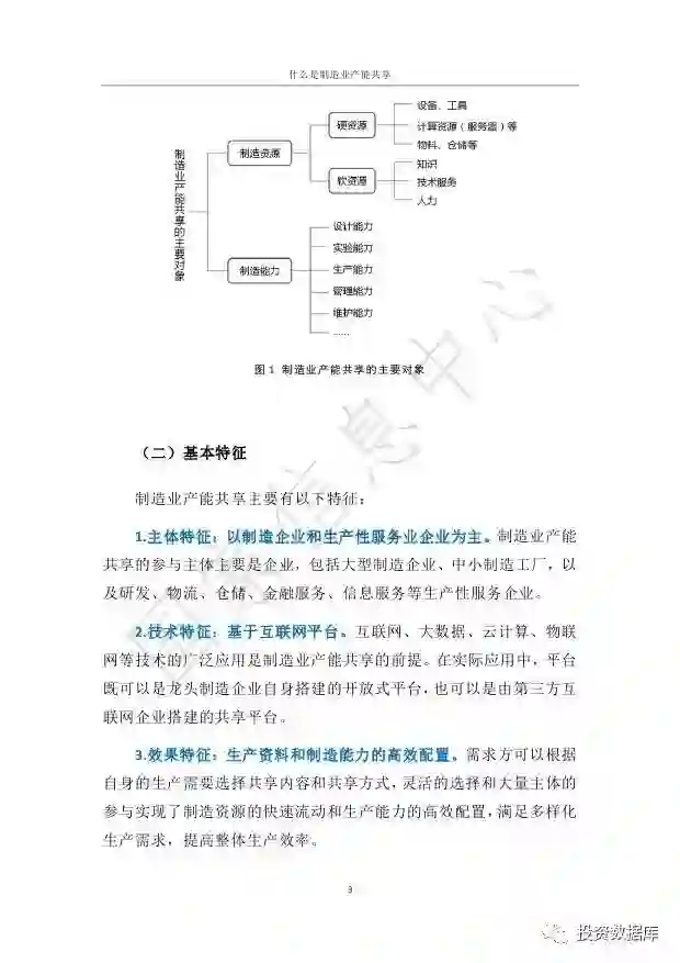
制造业产能共享主要是指以互联网平台为基础,以使用权共享为特征,围绕制造过程各个环节,整合和配置分散的制造资源和制造能力,最大化提升制造业生产效率的新型经济形态。从共享内容看,制造业产能共享主要包括设备、技术服务、生产能力和综合性服务的共享。发展制造业产能共享,能够催生中国经济增长新动能、重构供需结构、激发创新活力。

PS:打开微信,搜索微信公众号“行业研究报告”或者“report88”关注我们,点击“行业研究报告”微信公众号下方菜单栏,有你想要的!


来源: 国家信息中心






——END——


【PS:点击以下图片可查看内容】


投资&学习



推荐阅读

《雄安新区》

《腾讯报告》

《小龙虾》

登录查看更多
0

相关内容

大数据安全技术研究进展
专知会员服务
96+阅读 · 2020年5月2日
新时期我国信息技术产业的发展
专知会员服务
71+阅读 · 2020年1月18日
报告 | 2020中国5G经济报告,100页pdf
专知会员服务
99+阅读 · 2019年12月29日
【德勤】中国人工智能产业白皮书,68页pdf
专知会员服务
311+阅读 · 2019年12月23日
2019中国硬科技发展白皮书 193页
专知会员服务
86+阅读 · 2019年12月13日
【大数据白皮书 2019】中国信息通信研究院
专知会员服务
138+阅读 · 2019年12月12日
2019年人工智能行业现状与发展趋势报告,52页ppt
专知会员服务
124+阅读 · 2019年10月10日
2019年男性护肤消费趋势报告
行业研究报告
8+阅读 · 2019年9月30日
重磅发布|《全球机器人报告2019》出炉!附全文下载
机器人大讲堂
7+阅读 · 2019年9月28日
2019中国宠物医院发展报告
行业研究报告
12+阅读 · 2019年7月30日
解读《中国新一代人工智能发展报告2019》
走向智能论坛
32+阅读 · 2019年6月5日
2019中国养老产业发展剖析与发展趋势分析报告
行业研究报告
8+阅读 · 2019年5月18日
2019中国家政服务行业发展剖析及行业投资机遇分析报告
2018年德国汽车产业研究报告
行业研究报告
16+阅读 · 2018年12月1日
【行业报告】2018年中国人工智能行业研究报告
互联网金融
5+阅读 · 2018年4月7日
2018人工智能助力法律服务研究报告
行业研究报告
7+阅读 · 2018年4月3日
On Feature Normalization and Data Augmentation
Arxiv
15+阅读 · 2020年2月25日
CoCoNet: A Collaborative Convolutional Network
Arxiv
6+阅读 · 2019年1月28日
Arxiv
5+阅读 · 2018年9月11日
Arxiv
3+阅读 · 2018年5月28日
VIP会员
最新内容
美陆军设想无人系统司令部
专知会员服务
1+阅读 · 今天13:45
【博士论文】已对齐人工智能系统的持久脆弱性
专知会员服务
0+阅读 · 今天13:52
扭曲还是编造?视频大语言模型幻觉研究综述
专知会员服务
0+阅读 · 今天13:41
《采用系统思维应对混合战争》125页
专知会员服务
2+阅读 · 今天12:47
战争机器学习:数据生态系统构建(155页)
专知会员服务
6+阅读 · 今天8:10
内省扩散语言模型
专知会员服务
5+阅读 · 4月14日
国外反无人机系统与技术动态
专知会员服务
4+阅读 · 4月14日
相关VIP内容
大数据安全技术研究进展
专知会员服务
96+阅读 · 2020年5月2日
新时期我国信息技术产业的发展
专知会员服务
71+阅读 · 2020年1月18日
报告 | 2020中国5G经济报告,100页pdf
专知会员服务
99+阅读 · 2019年12月29日
【德勤】中国人工智能产业白皮书,68页pdf
专知会员服务
311+阅读 · 2019年12月23日
2019中国硬科技发展白皮书 193页
专知会员服务
86+阅读 · 2019年12月13日
【大数据白皮书 2019】中国信息通信研究院
专知会员服务
138+阅读 · 2019年12月12日
2019年人工智能行业现状与发展趋势报告,52页ppt
专知会员服务
124+阅读 · 2019年10月10日
相关资讯
2019年男性护肤消费趋势报告
行业研究报告
8+阅读 · 2019年9月30日
重磅发布|《全球机器人报告2019》出炉!附全文下载
机器人大讲堂
7+阅读 · 2019年9月28日
2019中国宠物医院发展报告
行业研究报告
12+阅读 · 2019年7月30日
解读《中国新一代人工智能发展报告2019》
走向智能论坛
32+阅读 · 2019年6月5日
2019中国养老产业发展剖析与发展趋势分析报告
行业研究报告
8+阅读 · 2019年5月18日
2019中国家政服务行业发展剖析及行业投资机遇分析报告
2018年德国汽车产业研究报告
行业研究报告
16+阅读 · 2018年12月1日
【行业报告】2018年中国人工智能行业研究报告
互联网金融
5+阅读 · 2018年4月7日
2018人工智能助力法律服务研究报告
行业研究报告
7+阅读 · 2018年4月3日
Top
微信扫码咨询专知VIP会员