这可能是最简单易懂的机器学习入门(小白必读)

2018 年 6 月 4 日 专知

【导读】本文用浅显易懂的语言精准概括了机器学习的相关知识,内容全面,总结到位,剖析了机器学习的what,who,when, where, how,以及why等相关问题。从机器学习的概念,到机器学习的发展史,再到机器学习的各类算法,最后到机器学习的最新应用,十分详尽。适合小白快速了解机器学习。


作者 | Lizzie Turner

编译 | 专知

翻译 | Xiaowen



Machine Learning: A Primer

a quick introduction intended for non-technical readers


你是否使用像Siri或Alexa这样的个人助理客户端?你是否依赖垃圾邮件过滤器来保持电子邮件收件箱的干净?你是否订阅了Netflix,并依赖它惊人的准确推荐来发现新的电影可看?如果你对这些问题说“是”,恭喜你!你已经很好地利用了机器学习!

 

虽然这听起来很复杂,需要大量的技术背景,但机器学习实际上是一个相当简单的概念。为了更好地理解它,让我们研究一下关于机器学习的what,who,when, where, how,以及why。


什么是机器学习?




One day ladies will take their computers for walks in the park and tell each other, “My little computer said such a funny thing this morning”.

—Alan Turing


机器学习的核心是“使用算法解析数据,从中学习,然后对世界上的某件事情做出决定或预测”。这意味着,与其显式地编写程序来执行某些任务,不如教计算机如何开发一个算法来完成任务。有三种主要类型的机器学习:监督学习、非监督学习和强化学习,所有这些都有其特定的优点和缺点。


监督学习涉及一组标记数据。计算机可以使用特定的模式来识别每种标记类型的新样本。监督学习的两种主要类型是分类和回归。在分类中,机器被训练成将一个组划分为特定的类。分类的一个简单例子是电子邮件帐户上的垃圾邮件过滤器。过滤器分析你以前标记为垃圾邮件的电子邮件,并将它们与新邮件进行比较。如果它们匹配一定的百分比,这些新邮件将被标记为垃圾邮件并发送到适当的文件夹。那些比较不相似的电子邮件被归类为正常邮件并发送到你的邮箱。


第二种监督学习是回归。在回归中,机器使用先前的(标记的)数据来预测未来。天气应用是回归的好例子。使用气象事件的历史数据(即平均气温、湿度和降水量),你的手机天气应用程序可以查看当前天气,并在未来的时间内对天气进行预测。

 

在无监督学习中,数据是无标签的。由于大多数真实世界的数据都没有标签,这些算法特别有用。无监督学习分为聚类和降维。聚类用于根据属性和行为对象进行分组。这与分类不同,因为这些组不是你提供的。聚类的一个例子是将一个组划分成不同的子组(例如,基于年龄和婚姻状况),然后应用到有针对性的营销方案中。降维通过找到共同点来减少数据集的变量。大多数大数据可视化使用降维来识别趋势和规则。

 

最后,强化学习使用机器的个人历史和经验来做出决定。强化学习的经典应用是玩游戏。与监督和非监督学习不同,强化学习不涉及提供“正确的”答案或输出。相反,它只关注性能。这反映了人类是如何根据积极和消极的结果学习的。很快就学会了不要重复这一动作。同样的道理,一台下棋的电脑可以学会不把它的国王移到对手的棋子可以进入的空间。然后,国际象棋的这一基本教训就可以被扩展和推断出来,直到机器能够打(并最终击败)人类顶级玩家为止。

但是,等等,你可能会说。我们是在说人工智能吗?机器学习是人工智能的一个分支。人工智能致力于创造出比人类更能完成复杂任务的机器。这些任务通常涉及判断、策略和认知推理,这些技能最初被认为是机器的“禁区”。虽然这听起来很简单,但这些技能的范围非常大——语言处理、图像识别、规划等等。


机器学习使用特定的算法和编程方法来实现人工智能。没有机器学习,我们前面提到的国际象棋程序将需要数百万行代码,包括所有的边缘情况,并包含来自对手的所有可能的移动。有了机器学习,我们可以将代码量缩小到以前的一小部分。很棒对吧?

 

有一个缺失的部分:深度学习和神经网络。我们稍后会更详细地讨论它们,请注意,深度学习是机器学习的一个子集,专注于模仿人类大脑的生物学和过程。


谁发展了机器学习?何时何地?




A breakthrough in machine learning would be worth ten Microsofts.—Bill Gates


在我看来,机器学习最早的发展是Thomas Bayes 在1783年发表的同名理论,贝斯定理发现了给定有关类似事件的历史数据的事件的可能性。这是机器学习的贝叶斯分支的基础,它寻求根据以前的信息寻找最可能发生的事件。换句话说,Bayes定理只是一个从经验中学习的数学方法,是机器学习的基本思想。



几个世纪后,1950年,计算机科学家 Alan Turing发明了所谓的图灵测试,计算机必须通过文字对话一个人,让人以为她在和另一个人说话。图灵认为,只有通过这个测试,机器才能被认为是“智能的”。1952年,Arthur Samuel创建了第一个真正的机器学习程序——一个简单的棋盘游戏,计算机能够从以前的游戏中学习策略,并提高未来的性能。接着是Donald Michie 在1963年推出的强化学习的tic-tac-toe程序。在接下来的几十年里,机器学习的进步遵循了同样的模式--一项技术突破导致了更新的、更复杂的计算机,通常是通过与专业的人类玩家玩战略游戏来测试的。


它在1997年达到巅峰,当时IBM国际象棋电脑深蓝(Deep Blue)在一场国际象棋比赛中击败了世界冠军加里·卡斯帕罗夫(Garry Kasparov)。最近,谷歌开发了专注于古代中国棋类游戏围棋(Go)的AlphaGo,该游戏被普遍认为是世界上最难的游戏。尽管围棋被认为过于复杂,以至于一台电脑无法掌握,但在2016年,AlphaGo终于获得了胜利,在一场五局比赛中击败了Lee Sedol。

 

机器学习最大的突破是2006年的深度学习。深度学习是一类机器学习,目的是模仿人脑的思维过程,经常用于图像和语音识别。深度学习的出现导致了我们今天使用的(可能是理所当然的)许多技术。你有没有把一张照片上传到你的Facebook账户,只是为了暗示给照片中的人贴上标签?Facebook正在使用神经网络来识别照片中的面孔。或者Siri呢?当你问你的iPhone关于今天的棒球成绩时,你的话语会用一种复杂的语音解析算法进行分析。如果没有深度学习,这一切都是不可能的。

 

要获得更全面的机器学习时间表,请务必查看这篇由Google云团队撰写的伟大文章!【1】


机器学习是如何工作的?




注意所有对数学恐惧的读者:我很遗憾地告诉你,要完全理解大多数机器学习算法,就需要对一些关键的数学概念有一个基本的理解。但不要害怕!所需的概念很简单,并且借鉴了你可能已经上过的课程。机器学习使用线性代数、微积分、概率和统计。


Top 3线性代数概念:

1.矩阵运算;

2.特征值/特征向量;

3.向量空间和范数

 

Top 3微积分概念:

1.偏导数;

2.向量-值函数;

3.方向梯度

 

Top 3统计概念:

1.Bayes定理;

2.组合学;

3.抽样方法

 

对于特定的数学资源,我强烈推荐这篇来自MetaDesignIdeas的文章。【2】

 

一旦你对数学有了基本的理解,就该开始思考整个机器学习过程了。有五个主要步骤:

上面的图表以比较清楚的方式解释了步骤,所以在我们关注最关键的部分:为数据和情况选择正确的算法之前,花一分钟的时间来研究它。

 

We don’t have better algorithms, we just have more data.—Peter Norvig


让我们回顾一下算法的一些常见分组:

 

回归算法




这可能是最流行的机器学习算法,线性回归算法是基于连续变量预测特定结果的监督学习算法。另一方面,Logistic回归专门用来预测离散值。这两种(以及所有其他回归算法)都以它们的速度而闻名,它们一直是最快速的机器学习算法之一。


基于实例的算法




基于实例的分析使用提供数据的特定实例来预测结果。最著名的基于实例的算法是k-最近邻算法,也称为KNN。KNN用于分类,比较数据点的距离,并将每个点分配给它最接近的组。

决策树算法




决策树算法将一组“弱”学习器集合在一起,形成一种强算法,这些学习器组织在树状结构中,相互分支。一种流行的决策树算法是随机森林算法。在该算法中,弱学习器是随机选择的,这往往可以获得一个强预测器。在下面的例子中,我们可以发现许多共同的特征(就像眼睛是蓝的或者不是蓝色的),它们都不足以单独识别动物。然而,当我们把所有这些观察结合在一起时,我们就能形成一个更完整的画面,并做出更准确的预测。

贝叶斯算法



 

丝毫不奇怪,这些算法都是基于Bayes理论的,最流行的算法是朴素Bayes,它经常用于文本分析。例如,大多数垃圾邮件过滤器使用贝叶斯算法,它们使用用户输入的类标记数据来比较新数据并对其进行适当分类。



聚类算法




聚类算法的重点是发现元素之间的共性并对它们进行相应的分组,常用的聚类算法是k-means聚类算法。在k-means中,分析人员选择簇数(以变量k表示),并根据物理距离将元素分组为适当的聚类。

 

深度学习和神经网络算法




人工神经网络算法基于生物神经网络的结构,深度学习采用神经网络模型并对其进行更新。它们是大、且极其复杂的神经网络,使用少量的标记数据和更多的未标记数据。神经网络和深度学习有许多输入,它们经过几个隐藏层后才产生一个或多个输出。这些连接形成一个特定的循环,模仿人脑处理信息和建立逻辑连接的方式。此外,随着算法的运行,隐藏层往往变得更小、更细微。


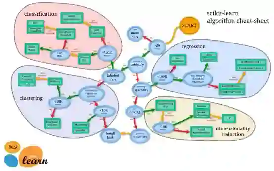
其他算法




下面的图表是我发现的最好的图表,它展示了主要的机器学习算法、它们的分类以及它们之间的关系。

The numbers have no way of speaking for themselves. We speak for them. We imbue them with meaning….Before we demand more of our data, we need to demand more of ourselves.—Nate Silver

 

一旦你选择并运行了你的算法,还有一个非常重要的步骤:可视化和交流结果。虽然与算法编程的细节相比,这看起来既愚蠢又肤浅,但是良好的可视化是优秀数据科学家和伟大科学家的关键隔膜。如果没有人能够理解,那么惊人的洞察力又有什么用呢?

 

为什么机器学习很重要?




Just as electricity transformed almost everything 100 years ago, today I actually have a hard time thinking of an industry that I don’t think AI will transform in the next several years.— Andrew Ng


现在应该清楚的是,机器学习有巨大的潜力来改变和改善世界。通过像谷歌大脑和斯坦福机器学习小组这样的研究团队,我们正朝着真正的人工智能迈进一大步。但是,确切地说,什么是机器学习能产生影响的下一个主要领域?


  • 物联网

物联网(Internet of Things),或者说IOT,是指你家里和办公室里联网的物理设备。流行的物联网设备是智能灯泡,其销售额在过去几年里猛增。随着机器学习的进步,物联网设备比以往任何时候都更聪明、更复杂。机器学习有两个主要的与物联网相关的应用:使你的设备变得更好和收集你的数据。让设备变得更好是非常简单的:使用机器学习来个性化您的环境,比如,用面部识别软件来感知哪个是房间,并相应地调整温度和AC。收集数据更加简单,通过在你的家中保持网络连接的设备(如亚马逊回声)的通电和监听,像Amazon这样的公司收集关键的人口统计信息,将其传递给广告商,比如电视显示你正在观看的节目、你什么时候醒来或睡觉、有多少人住在你家。

 

  • 聊天机器人

在过去的几年里,我们看到了聊天机器人的激增,成熟的语言处理算法每天都在改进它们。聊天机器人被公司用在他们自己的移动应用程序和第三方应用上,比如Slack,以提供比传统的(人类)代表更快、更高效的虚拟客户服务。

 

  • 自动驾驶

我个人最喜欢的下一个大型机器学习项目是最远离广泛生产的项目之一。然而,目前有几家大型公司正在开发无人驾驶汽车,如雪佛兰、Uber和Tsla。这些汽车使用了通过机器学习实现导航、维护和安全程序的技术。一个例子是交通标志传感器,它使用监督学习算法来识别和解析交通标志,并将它们与一组标有标记的标准标志进行比较。这样,汽车就能看到停车标志,并认识到它实际上意味着停车,而不是转弯,单向或人行横道。

这就是我们进入机器学习世界的非常短暂的旅程。感谢观看。


1.https://cloud.withgoogle.com/build/data-analytics/explore-history-machine-learning/

2.https://medium.com/meta-design-ideas/math-stats-and-nlp-for-machine-learning-as-fast-as-possible-915ef47ced5f


原文链接:

https://medium.com/@lizzie_turner/lets-talk-about-machine-learning-ddca914e9dd1

-END-

专 · 知

人工智能领域主题知识资料查看与加入专知人工智能知识星球服务群

【专知AI服务计划】专知AI知识技术服务会员群加入人工智能领域26个主题知识资料全集获取欢迎微信扫一扫加入专知人工智能知识星球群,获取专业知识教程视频资料和与专家交流咨询

请PC登录www.zhuanzhi.ai或者点击阅读原文,注册登录专知,获取更多AI知识资料

请加专知小助手微信(扫一扫如下二维码添加),加入专知主题群(请备注主题类型:AI、NLP、CV、 KG等)交流~

关注专知公众号,获取人工智能的专业知识!

点击“阅读原文”,使用专知

登录查看更多
16

相关内容

“机器学习是近20多年兴起的一门多领域交叉学科,涉及概率论、统计学、逼近论、凸分析、算法复杂度理论等多门学科。机器学习理论主要是设计和分析一些让 可以自动“ 学习”的算法。机器学习算法是一类从数据中自动分析获得规律,并利用规律对未知数据进行预测的算法。因为学习算法中涉及了大量的统计学理论,机器学习与统计推断学联系尤为密切,也被称为统计学习理论。算法设计方面,机器学习理论关注可以实现的,行之有效的学习算法。很多 推论问题属于 无程序可循难度,所以部分的机器学习研究是开发容易处理的近似算法。” ——中文维基百科

知识荟萃

精品入门和进阶教程、论文和代码整理等

更多

查看相关VIP内容、论文、资讯等
KGCN:使用TensorFlow进行知识图谱的机器学习
专知会员服务
83+阅读 · 2020年1月13日
【新书】傻瓜式入门深度学习,371页pdf
专知会员服务
194+阅读 · 2019年12月28日
吴恩达新书《Machine Learning Yearning》完整中文版
专知会员服务
147+阅读 · 2019年10月27日
机器学习入门的经验与建议
专知会员服务
94+阅读 · 2019年10月10日
一文读懂机器学习中的贝叶斯统计学
数据分析
26+阅读 · 2019年5月8日
机器学习不能做什么?
引力空间站
5+阅读 · 2018年3月28日
机器学习:从入门到绝不放弃!
图灵教育
5+阅读 · 2018年3月19日
从概念到案例:初学者须知的十大机器学习算法
算法与数学之美
8+阅读 · 2017年11月16日
如何入门Python与机器学习 | 赠书
AI100
8+阅读 · 2017年11月14日
机器学习基础篇--监督学习经典案例(Python实现)
Python技术博文
8+阅读 · 2017年10月24日
机器学习必备手册
机器学习研究会
19+阅读 · 2017年10月24日
A Survey on Edge Intelligence
Arxiv
52+阅读 · 2020年3月26日
Arxiv
113+阅读 · 2020年2月5日
Arxiv
45+阅读 · 2019年12月20日
Neural Image Captioning
Arxiv
5+阅读 · 2019年7月2日
Arxiv
5+阅读 · 2018年4月22日
VIP会员
最新内容
技术、多域威慑与海上战争(报告)
专知会员服务
1+阅读 · 51分钟前
“在云端防御”:提升北约数据韧性(报告)
专知会员服务
1+阅读 · 今天14:54
人工智能及其在海军行动中的整合(综述)
专知会员服务
0+阅读 · 今天14:07
美军MAVEN项目全面解析:算法战架构
专知会员服务
16+阅读 · 今天8:36
从俄乌战场看“马赛克战”(万字长文)
专知会员服务
10+阅读 · 今天8:19
最新“指挥控制”领域出版物合集(16份)
专知会员服务
16+阅读 · 4月12日
面向军事作战需求开发的人工智能(RAIMOND)
专知会员服务
22+阅读 · 4月12日
相关VIP内容
KGCN:使用TensorFlow进行知识图谱的机器学习
专知会员服务
83+阅读 · 2020年1月13日
【新书】傻瓜式入门深度学习,371页pdf
专知会员服务
194+阅读 · 2019年12月28日
吴恩达新书《Machine Learning Yearning》完整中文版
专知会员服务
147+阅读 · 2019年10月27日
机器学习入门的经验与建议
专知会员服务
94+阅读 · 2019年10月10日
相关资讯
一文读懂机器学习中的贝叶斯统计学
数据分析
26+阅读 · 2019年5月8日
机器学习不能做什么?
引力空间站
5+阅读 · 2018年3月28日
机器学习:从入门到绝不放弃!
图灵教育
5+阅读 · 2018年3月19日
从概念到案例:初学者须知的十大机器学习算法
算法与数学之美
8+阅读 · 2017年11月16日
如何入门Python与机器学习 | 赠书
AI100
8+阅读 · 2017年11月14日
机器学习基础篇--监督学习经典案例(Python实现)
Python技术博文
8+阅读 · 2017年10月24日
机器学习必备手册
机器学习研究会
19+阅读 · 2017年10月24日
相关论文
A Survey on Edge Intelligence
Arxiv
52+阅读 · 2020年3月26日
Arxiv
113+阅读 · 2020年2月5日
Arxiv
45+阅读 · 2019年12月20日
Neural Image Captioning
Arxiv
5+阅读 · 2019年7月2日
Arxiv
5+阅读 · 2018年4月22日
Top
微信扫码咨询专知VIP会员