文末送书 | 计算机体系结构“圣经”新版,图灵奖得主扛鼎之作,影响无数技术人

2022 年 10 月 23 日 PaperWeekly



1946 年 2 月 15 日,世界上第一台通用可编程电子计算机 ENIAC 正式投入使用。

ENIAC 每秒可以进行 5000 次基本算术运算,比同时代的计算机器快 1000 倍。

但 ENIAC 采用的输入进制为十进制,结构极为复杂。它使用了 1.8 万根电子管,占地 140 平方米,耗电量高达 150 千瓦。

2016年6月20日,德国法兰克福国际超算大会(ISC)公布了新一期全球超级计算机TOP500榜单,由中国国家并行计算机工程技术研究中心研制的“神威·太湖之光”夺冠。

“神威·太湖之光”是世界首台运行速度超十亿亿次的超级计算机,其峰值性能达每秒 12.5 亿亿次、持续性能为每秒9.3亿亿次。

从ENIAC到“神威·太湖之光”的70年间,计算机技术取得了难以想象的发展。

如今,一款价格500元左右的手机,性能秒杀1993 年世界上最快的的电脑(售价 5000 万美元)。这种快速发展既得益于 计算机制造技术的发展,也得益于 计算机设计的创新

纵观计算机发展的历史,技术一直在稳步地提升,但体系结构的革新相对具有一定的周期性。在电子计算机问世后的前 25 年,两大支柱均贡献巨大,使计算机性能每年大约提升 25%。

20 世纪 70 年代后期,微处理器问世。依靠集成电路技术的进步,微处理器更加快速地提升了计算机性能——每年大约提升 35%。

也就是说,在过去的 50 年里,计算机性能的提升大多是通过计算机体系结构的发展实现的。

而体系结构发展的背后是摩尔定律、登纳德缩放比例定律和Amdahl定律。但是随着登纳德缩放比例定律的终结,摩尔定律的影响放缓,我们将如何了解和学习这个领域,才能为未来计算机技术的发展打好最坚实的基础?

在此,为大家推荐这个领域的奠基性作品 《计算机体系结构:量化研究方法(第6版)》

从1990年英文版第一版出版开始,本书就是这个领域内最优秀的学习资料,到2017年年底,第6版英文版上市,两位作者约翰• L.亨尼西(John L. Hennessy)和大卫•A.帕特森(David A. Patterson)持续写作这本书已有27载。

期间,因 “开创了一种设计和评估计算机体系结构的系统、定量的方法,对微处理器行业产生了持久的影响”,两位荣获2017年图灵奖,而这本书就是他们的代表作。

这是一个受到人们热切关注的领域,计算机技术的发展很大程度上要靠体系结构的革新,怎么形容其发展的重要性都不为过。

我们推荐所有程序员都读读这本 《计算机体系结构:量化研究方法(第6版)》,认识了体系结构才算真正搞懂了计算机底层原理——未来体系结构的革新要靠所有程序员一起努力。

详尽、经典、实战

体系结构奠基作品


本书主要讨论促使计算机性能在 20 世纪取得飞速增长的体系结构思想和编译器改进,导致这些剧变的原因,以及 21 世纪体系结构思想、编译器和解释器面临的挑战和富有前景的方法。

书中系统地介绍了计算机系统的设计基础、指令集系统结构、流水线和指令集并行技术、层次化存储系统与存储设备、互连网络以及多处理器系统等重要内容。

另外,本书对近些年火热的云计算、手机客户端技术、人工智能等相关内容也有涉猎。

近距离审视组成和硬件

改变人们学习和研究的方式


十几年前,“计算机体系结构”仅仅指代指令集设计,其他方面的设计就算作“实现”,隐含之意就是,实现方式不太重要……

但本书认为, 真正的计算机体系结构是:设计满足目标和功能需求的组成和硬件。其中“组成”包括存储器系统、存储器互连、内部处理器或CPU的设计等。硬件是指计算机的具体实现,包括计算机的详尽逻辑设计和封装技术。


对真实系统进行分析

揭开计算机体系结构的神秘面纱


本书的核心是 采用同样的量化方法对真实系统进行分析,这种方法采用的工具包括:程序的经验数据、试验和模拟。

通过强调成本、性能和能耗之间的权衡以及优秀的工程设计,阐述那些为未来技术发展奠定基础的基本原理。上述量化方法对过去的隐式并行计算机是有效的,我们相信它对未来的计算机同样有效。


重要概念没有时效性

但此时第 6 版再及时不过


体系结构利用摩尔定律和登纳德缩放比例定律,构建规模更大、并行程度更高的系统。

而摩尔定律近来因为物理限制和经济因素的共同影响而放缓,登纳德缩放比例定律于 10 年前终结,这对计算机体系结构的影响,与由单核到多核的转变一样深远。

本书第 6 版全面更新,给出了最新的技术发展、成本、示例和参考资料,同时为了跟上开源体系结构的最新发展,书中使用的指令集体系结构更新为RISC-V。


新增专用体系结构

预言体系结构的“重生”


人们早就知道,与通用处理器实现方案相比,定制的领域专用体系结构可以拥有更高的性能、更低的功耗,并且需要更少的硅面积。

但在过去,通用处理器的单线程性能每年提升 40%,而与采用最先进的标准微处理器相比,开发定制体系结构显然需要更多的时间才能上市,从而使定制体系结构的优势丧失殆尽。

而现在,单核处理器的性能提升速度已经非常缓慢,这也就是说,定制体系结构的优势在很长一段时间里都不会因通用处理器而变得过时,甚至永远不会过时。本书用一整章来介绍几种领域的专用体系结构,并提供了实现示例。


久负盛名的权威著作全面升级

传承经典、更新更全




专业书评


“第 6 版进行了详细更新,给出了新技术的发展情况和参考资料。为了跟上开源体系结构的发展,书中将指令集体系结构更新为RISC-V。”

——Norman P. Jouppi
MIPS 架构师、Google工程师

“我非常喜欢这本书,因为它是工程师写给工程师的。亨尼西和帕特森展示了数学的局限性和材料科学的可能性,并借助真实例子指导架构师通过分析、度量和折中来构建工作系统。新增的第 7 章‘领域专用体系结构’介绍了许多颇有前景的方法,并预言了计算机体系结构的‘重生’。”

——Cliff Young
TPU联合设计者
Google工程师

“《计算机体系结构:量化研究方法》是一部经典著作,犹如美酒,历久弥醇。我在本科毕业时第一次购买了这本书,现在它仍然是我经常参考的图书之一。”

——James Hamilton
Amazon高级副总裁兼杰出工程师

“计算机体系结构一直在快速发展,而《计算机体系结构:量化研究方法》紧跟它的步伐,每一版都与时俱进,准确地解释和分析了这一领域激动人心的新思想。”

——James Larus
瑞士洛桑联邦理工学院教授、
计算机和通信科学系主任
前微软研究院首席研究员


适合人群


本书既可 作为高等院校计算机专业本科生或研究生教材,也可 作为从事计算机体系结构或计算机系统设计的工程技术人员的参考书


作者介绍

约翰·L. 亨尼西和大卫·A. 帕特森因“开创了一种设计和评估计算机体系结构的系统、定量的方法,对微处理器行业产生了持久的影响”而荣获 2017 年图灵奖。本书是他们的代表性成就之一。

 

除了图灵奖,两位还共同获得了美国工程界最高荣誉德雷珀奖、IEEE计算机领域最高荣誉冯·诺伊曼奖、计算机体系结构领域最高荣誉Eckert-Mauchly奖。

 

两位作者都当选了美国国家科学院和工程院院士,也是ACM和IEEE的会士。



约翰·L. 亨尼西

(John L. Hennessy)


计算机科学家、斯坦福大学教授。


1981 年,领导开发了最早的RISC项目之一MIPS,并创办企业将产品商业化,后来公司以 3.33 亿美元被并购。


2000 年~ 2016 年,担任斯坦福大学第十任校长,期间为学校筹集 130 亿美元。


2018 年,开始担任Google母公司Alphabet董事长。


曾担任Google、思科等公司董事会成员,因对创业圈的贡献而被称为“硅谷教父”。


大卫·A. 帕特森

(David A. Patterson)


计算机科学家、加州大学伯克利分校教授,曾任计算机科学系主任。


先后领导了RISC I(1980)、RAID(1987)和RISC-V(2010)开源体系结构的开发,以上项目均对计算机产业产生了深远而广泛的影响。


2016 年,加入Google Brain,成为Google杰出工程师。


致谢审读者


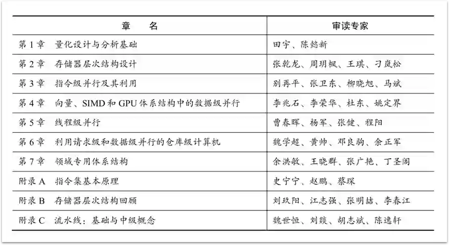
作为领域经典,本书的翻译难度非常之大。在此,感谢在第 6 版中文版出版过程中承担技术审校工作的唐忆滨老师和唐杉老师。感谢在本书公开审读活动中对译文提出宝贵建议的各位审读专家(专家列表如下)。



过去与我们结伴的老读者,以及新朋友,一起结伴同行吧!

 


PaperWeekly携手图灵教育送书啦!

点击下方名片关注「AI 求职」

在后台回复暗号“图灵”

即可参与赢取这本计算机体系结构“圣经”

奖品数量共计 10 份!

活动截止时间为 10 月 27 日 09:00


🔍

现在,在「知乎」也能找到我们了
进入知乎首页搜索「PaperWeekly」
点击「关注」订阅我们的专栏吧

·


登录查看更多
0

相关内容

2021图灵奖Jack Dongarra经典书《高性能并行计算》,852页pdf
专知会员服务
113+阅读 · 2022年3月31日
高性能计算专家Jack Dongarra获2021年图灵奖
专知会员服务
17+阅读 · 2022年3月30日
【新书】基于物理的深度学习,220页pdf
专知会员服务
167+阅读 · 2021年9月15日
《动⼿学深度学习》最新版,605页pdf
专知会员服务
165+阅读 · 2021年7月31日
中科大《计算机体系结构》2021课程,附课件
专知会员服务
77+阅读 · 2021年4月4日
【经典书】《学习OpenCV 3》,1018页pdf
专知会员服务
133+阅读 · 2021年2月28日
最新《计算机体系结构和系统的机器学习》综述论文
专知会员服务
56+阅读 · 2021年2月17日
【经典书】线性代数,Linear Algebra,525页pdf
专知会员服务
79+阅读 · 2021年1月29日
2021图灵奖公布!高性能计算先驱Jack Dongarra获奖
微软研究院AI头条
0+阅读 · 2022年3月31日
【2021图灵奖】授予: 高性能计算先驱Jack Dongarra
深度强化学习实验室
0+阅读 · 2022年3月31日
图灵奖得主:姚期智——计算机科学之旅
THU数据派
1+阅读 · 2021年11月12日
国家自然科学基金
2+阅读 · 2014年12月31日
国家自然科学基金
0+阅读 · 2013年12月31日
国家自然科学基金
0+阅读 · 2013年12月31日
国家自然科学基金
1+阅读 · 2013年12月31日
国家自然科学基金
0+阅读 · 2011年12月31日
国家自然科学基金
0+阅读 · 2011年12月31日
国家自然科学基金
0+阅读 · 2011年12月31日
国家自然科学基金
1+阅读 · 2010年12月31日
国家自然科学基金
0+阅读 · 2009年12月31日
国家自然科学基金
0+阅读 · 2009年12月31日
Arxiv
0+阅读 · 2022年12月2日
Arxiv
69+阅读 · 2022年6月13日
Arxiv
26+阅读 · 2018年8月19日
VIP会员
最新内容
BES:让语言模型通过双向进化搜索自我改进
专知会员服务
3+阅读 · 5月30日
以色列-美国-伊朗战争中的无人机:关键要点
专知会员服务
4+阅读 · 5月30日
《Palantir任务保障性软件安全标准(MA-S2)》
专知会员服务
10+阅读 · 5月30日
基于声学的无人机检测技术综述
专知会员服务
8+阅读 · 5月30日
《当代混合战争分析框架:俄乌战争经验教训》
战略前沿人工智能的再思考(中文)
专知会员服务
8+阅读 · 5月29日
《量化地基防空系统间接效应的博弈论方法》
专知会员服务
6+阅读 · 5月29日
相关VIP内容
2021图灵奖Jack Dongarra经典书《高性能并行计算》,852页pdf
专知会员服务
113+阅读 · 2022年3月31日
高性能计算专家Jack Dongarra获2021年图灵奖
专知会员服务
17+阅读 · 2022年3月30日
【新书】基于物理的深度学习,220页pdf
专知会员服务
167+阅读 · 2021年9月15日
《动⼿学深度学习》最新版,605页pdf
专知会员服务
165+阅读 · 2021年7月31日
中科大《计算机体系结构》2021课程,附课件
专知会员服务
77+阅读 · 2021年4月4日
【经典书】《学习OpenCV 3》,1018页pdf
专知会员服务
133+阅读 · 2021年2月28日
最新《计算机体系结构和系统的机器学习》综述论文
专知会员服务
56+阅读 · 2021年2月17日
【经典书】线性代数,Linear Algebra,525页pdf
专知会员服务
79+阅读 · 2021年1月29日
相关基金
国家自然科学基金
2+阅读 · 2014年12月31日
国家自然科学基金
0+阅读 · 2013年12月31日
国家自然科学基金
0+阅读 · 2013年12月31日
国家自然科学基金
1+阅读 · 2013年12月31日
国家自然科学基金
0+阅读 · 2011年12月31日
国家自然科学基金
0+阅读 · 2011年12月31日
国家自然科学基金
0+阅读 · 2011年12月31日
国家自然科学基金
1+阅读 · 2010年12月31日
国家自然科学基金
0+阅读 · 2009年12月31日
国家自然科学基金
0+阅读 · 2009年12月31日
Top
微信扫码咨询专知VIP会员