从产品和竞品角度,谈谈开眼APP如何在竞争激烈的短视频领域展露头角?

2017 年 9 月 6 日 人人都是产品经理 Vino

本文是起点学院《产品经理必备的文档能力》3期班课程学员@Vino同学的课程作业《开眼短视频用户体验报告》中的产品分析、竞品分析与总结部分。


在竞争激烈的短视频领域中,开眼APP,曾在半年多的时间里,就凭借口碑积累了百万用户,又因Pre-A轮就获得经纬中国的千万元级 Pre-A 轮融资而风光一时。


这篇报告开眼APP用户体验报告,源于作者对开眼APP的功能的深度体验及分析,虽然还存在着不够精简,部分信息存在疏漏等小问题,但对于新人来说,其分析的框架和思路依然值得参考。


《产品经理必备的文档能力》4期班已经开启学员招募,想要快速提升竞品分析、用户体验报告、PRD等文档撰写能力的同学可以点击阅读原文了解课程。


产品分析



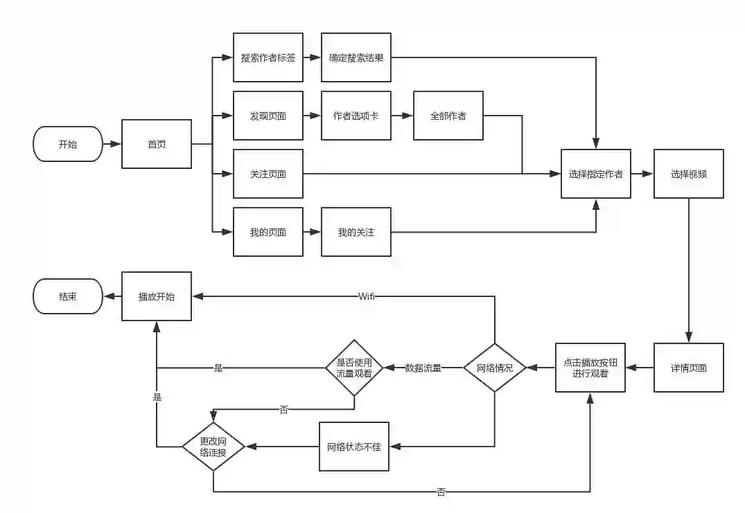
1.产品功能结构图



2.产品功能分析


(1)核心功能


a.每日精选视频


开眼App借助用户使用数据及相关时间阶段(如本报告撰写期间的3.8女神节),每日推送8段短视频于用户客户端。


用户点开客户端之后便可直接进入今日精选,在启动页设置的动态Button,点击即可进入推荐页,甚至不必进入App首页,这样的做法也有利于用户只达其核心功能。


就目前的使用情况开看,用户数据的使用与算法的计算,开眼的个性化精确推荐尚有待改善,无法做到类似于淘宝、今日头条等精准推荐,推荐同质化严重仍旧存在,跨领域不同个体的推荐内容差别不会过大


b.视频播放


开眼作为一款短视频汇聚平台App,视频播放必然是其核心功能,开眼的开发团队对于平台的发布视频进行了一定的算法处理,使得视频质量以及清晰度得到了保证,90%的视频可以达到1080p高清分辨率。


除此之外,播放界面的半透明设计以及分享按钮的集成,也充分考虑了用户在想要分享视频的感受,一步就可以分享到微信、朋友圈、QQ、新浪微博等社交媒体


c.优质内容供应商推荐


开眼综合用户评价与自身的内容监管机制,对一些视频内容优质供应商(如:一条、罐头食品等),提供了首页推荐,便于用户及时接触到更高质量的内容。目前此功能尚属免费阶段,未来可考虑在内容稳定的基础上付费推荐模式


(2)辅助功能


a.结合热点的主题推荐


开眼结合时事热点时间不定期推荐系列主题供用户观看,并会将其展示在首页画面上.


如之前3月8日开眼上线了“骄傲做自己:她的故事”系列视频;3月7日上线“阿卡贝拉人声乐团”主题等。


但开眼的主题内容多为汇聚众多相关主题的视频,一般为4-6部,但是视频之间并不存在关联,并不是传统意义上的主题系列视频,一定能够程度上会影响用户体验。


b.Wifi环境自动缓存每日日报


用户通过设置菜单开启此功能后,开眼视频将在用户终端接入Wifi的条件下自动缓存每日的八条精选视频,便于用户在闲暇时间且网络不佳的情况下(如上班途中、机场值机等)观看视频。


美中不足的是作为视频类应用,自动缓存对客户移动终端的设备容量有要求,开眼并未对于缓存的视频进行算法压缩处理,另外,缺乏“阅后即焚”功能,用户在观看完离线视频后,仍需手动删除清理空间,较为繁琐。


(3)总结


开眼App致力于为用户提供最为高质量的优质短视频内容,致力于将优秀视频从传统流媒体视频网站(优酷土豆、爱奇艺等)提取出来呈现给用户。


其主体核心功能已经基本完善,在用户数据量保证的情况下,开眼的推荐算法仍需进一步提升,真正推荐时候用户自身的内容。


但是,单纯的视频App,开眼的功能构成似乎过于简单,前文中KANO模型中提及的魅力型需求仍有待开发等,阅后即焚,屏幕投影,VR技术,社交互动等将大大增加开眼视频的用户活跃度,从而进一步激发开眼自身对于盈利与经营模式的思考。


3.产品表现层分析


(1)产品操作流程分析


a.登陆注册流程



开眼并没有想传统App一样,要求用户使用手机或邮箱进行注册,而是仅仅提供第三方登陆接口(微信、QQ、新浪微博)用于用户登录,也并没有要求将自己的社交账号绑定“开眼账号”,用户只需两步就可以登陆开眼,即使在未登录状态下,开眼也只是限制了用户的评论能力与收藏能力,并未对观看搜索等核心功能进行限制。


摒弃传统登陆方式,单纯提供第三方登陆的设定,可以最大限度的简化用户的登陆手续,从而避免给新用户带来操作繁琐,绑定复杂的初次使用印象,尽快的收集用户信息也有助于其的视频推送服务。


除此之外,开眼App首页并没有像传统App页面,在未登录状态下优先提醒用户登陆,而是将唯一的登陆接口放在了首页导航栏的第四个分区“我的”页面,用户需自行点击进行登录,并未强制用户的登陆,给了用户最大限制的自由,即使未登录也不会核心观看体验。


b.观看已关注作者视频



观看已关注作者视频可从四个渠道去找到作者,分别是直接搜索、发现页面的作者选项卡、关注页面以及我的页面下的我的关注选项,确定指定作者后便进入视频详情页,登陆用户可在此进行查看评论、收藏、缓存等功能。


点击播放按钮后,通过对用户网络情况的判断选择一定的处理方式,避免了部分视频App因未提醒流量用户而是用户产生大量数据费用的情况(如人人影视)。


用户在进入播放界面后,可调整视频参数(亮度、音量、清晰度等),也可以触摸屏幕选择分享到社交媒体,在视频播放结束后,同样设有分享至社交媒体的选项。



c.分享主题给好友



开眼的分享功能做的十分简洁,目前提供包括视频、专题在内,开眼鼓励用户积极分享内容到社交媒体,目前暂时开辟了微信、朋友圈、新浪微博以及QQ四个分享领域,覆盖了其核心用户的主要视角软件领域,也与其目前开放的第三方登陆接口相呼应。


用户无需繁琐的操作便可快速将感兴趣的内容进行分享,并且分享的内容将以链接的形式送达,这也就意味着支持二次分享,比如添加至微信收藏、QQ收藏等,方便用后日后快速调取查看。


(2)产品体验


a.设计风格:开眼App采用简洁高效的卡片式设计,避免了传统视频App内容冗杂,逻辑关系梳理不清的弊端,使得整体页面看起来既不失实用性,同时也不失质感,与其精致短视频汇聚平台的口号交相呼应,交互设置简洁明了,充分利用了icon图标的可视性,使得用户完全理解对应的Button的功能指向,避免了用户的过多思考,造就了良好的用户体验。


b.网站logo:网站logo以白色为背景,主体为黑灰相间的眼睛形状,简洁又不失深邃,造成了透过双眼洞悉世界的视觉感受,也与其App主旨相得益彰。


c.页面速度:开眼的页面加载速度十分快,响应迅速,一方面是因为开眼并不想传统视频类、新闻类App时时更新,而是以固定的时间间隔与特定的主体进行更新,所以用户在启动时,App有充分的时间预加载处理;另一方面,开眼App的卡片式设计使自身页面底层框架达到最为精简,对卡片图片的优化处理也一定程度的提升了页面响应速度。


d.内容展现:开眼通过有别于传统视频App基于简短的文字介绍加图片引导用户观看,而采用更为简洁明了的卡片模式,精致的图片搭载快速的响应速度,使得用户能够更快的找到想要的内容,首页页面的高容量,持续下拉即可查看昨日精选,特殊主题,已关注作者等视频分区,框架清晰,内容展示充分。


e.动画效果:开眼的动画交互效果设置完整,下拉、加载、选项卡切换等均有对应的交互效果,简洁实用,直达目标动作与页面。


f.广告位:开眼目前暂没有广告位,无论是在启动页,首页间隔区域以及其他页面,开眼没有设定广告位,力求给用户最好的视频体验。


竞品分析


1.市场分析


开眼所处的短视频领域尚处起步阶段,其拥有以下特点:


(1)视频长度较短,传播速度更快


首先,短视频长度一般控制在5分钟以内,这种短小精炼的视频模式使得即拍即传成为一种可能;其次,随着移动互联网的发展,移动客户端成为视频传播的主要途径。用户只需几分钟的时间,就可以拍摄一段短视频并发布;同时,即时观看,使短视频的播放更加便捷,也为其快速传播提供了有利条件。


(2)生产流程简单化,制作门槛更低


相较于专业化的长视频制作,短视频简化了内容生产流程,制作门槛相对较低。依托智能终端设备就能实现拍摄、制作与编辑;此外,目前多数主流短视频制作App中,添加现成的滤镜、特效功能,使内容更加专业化。


(3)广泛参与性,社交媒体属性加强


短视频不是视频网站的缩小版,而是社交的延续,成为信息传递的一种方式。


一方面,用户通过参与短视频话题,突破了时间、空间、人群的限制,参与线上活动变得简单有趣,使用户更有参与感 ;


另一方面,社交媒体为用户的创意和分享欲提供了一个便捷的传播渠道。


艾瑞分析认为,表面上看,短视频App的竞争是点击量的竞争,但是实际上较量的是各自社交方式带给用户的体验,以及用户背后社交圈的重划。


过去二十年,从文字、图片到视频,互联网内容不断更新迭代并形成错综复杂的组合,信息量越来越大、可视性越来越强,表现形式越来越丰富,互动性、实时性的趋势越来越明显。


随着视频门槛的多维度降低,短视频行业迎来爆发,移动直播也在2015年底到2016年迅速爆发。短视频及直播已成为新时代的互联网社交平台和入口之一。




相对于无法实时随身携带的PC,用户对于移动端依赖性越来越高。


根据艾瑞网民行为监测系统iUserTracker以及移动网民行为监测系统mUserTracker的监测数据显示,移动端App月度有效浏览时间超过PC端网页使用时长的2倍。


当前PC端网页使用时长已趋平稳,移动端App有效浏览时长则仍在以较高速度增长,未来网民对于移动端的依赖还将进一步加强。而开眼App恰好出去移动端这一流量爆发点。



中国短视频产业链已经形成如下几大区域,开眼所属的短视频推荐模式,目前尚处起步阶段,竞争对手较少。



2.竞品选择


开眼官方对于自身定位为优质的短视频汇聚平台,力求保证推荐的视频质量,并且充实用户体验。


但其目前的运营范围较为狭窄,所以行业内第一梯队优酷土豆、爱奇艺等与其并不存在直接竞争关系。


同时其作为推荐平台,并没有搭载视频制作功能,因此与工具类的美拍、小影等也无法构成竞争关系,开发方也并未考虑到跨平台转型,尽力做好优质短视频内容推荐平台。


因此本报告选取头条视频作为其竞争对手,展开相关分析。


3.竞品对比


(1)主要功能对比



开眼

头条视频

个性化推荐

定制频道

媒体账号

电商入口


猜你想搜的

直播



关注

问答



推荐账号

分类查找


私信



会员等级体系


微博知乎等第三方引流

积分商城


分享社交媒体

评论

分类收藏(账号及内容)


缓存


每日推送



(2)核心策略对比


开眼:致力于全球优质短视频推荐分享,旨在运用短视频引导人们积极认知丰富多彩的世界,其视频内容有一定得娱乐化内容。


头条视频:今日头条旗下的短视频App,旨在运用短视频,传播全球新闻,打破原有图文形式的新闻传播方式,丰富了新闻展示方式。


总结与建议


就目前来看,开眼App的使用性能良好,视频播放流畅,其所处的短视频汇聚推荐平台领域尚有很大发展空间,且国内资本市场对于短视频移动应用的投资也呈现上涨趋势,所处的二级细分领域竞争对手也相对较少,发展空间较大。



但相对于广阔的发展空间与融资机遇,开眼目前的核心业务虽已完善,但其仍未找到优秀且具有持续性的盈利方式,这对于资源消耗严重的视频类APP无疑是致命的问题。


未来,基于自身技术(用户数据精准分析推送、VR视觉元素接入等)与用户数量的进一步扩大,开眼App必须找到切实可行的盈利方式,从而才能维护产品不断迭代升级,打造真正的全球优质短视频汇聚平台。


获取完整报告,参考学习,可在公众号后台回复“开眼


《产品经理必备的文档能力》4期班已经开启学员招募,带你在8天内快速提升竞品分析、用户体验报告、PRD等文档的撰写能力。


想在面试时多一份展现能力的凭证?想在日常工作中通过各类文档条理清晰地展现自己的观点,让Boss赞你的专业?点击阅读原文,马上了解课程,加入学习。  


戳原文,马上提升文档能力!
登录查看更多
1

相关内容

用户体验(User Experience, UX, UE)是用户在使用产品、系统、服务的过程中建立起来的主观心理感受,因为它是纯主观的,就带有一定的不确定因素;而个体差异也決定了每个用户的真实体验是无法通过其他途径来完全模拟或再现的。 用户体验基于个人感受,但在确定的用户群以及使用情景下,反映为群体的共性。这是用户体验研究与设计的基础。
商业数据分析,39页ppt
专知会员服务
165+阅读 · 2020年6月2日
最新《Deepfakes:创造与检测》2020综述论文,36页pdf
专知会员服务
65+阅读 · 2020年5月15日
大数据安全技术研究进展
专知会员服务
96+阅读 · 2020年5月2日
《人工智能2020:落地挑战与应对 》56页pdf
专知会员服务
197+阅读 · 2020年3月8日
【大数据白皮书 2019】中国信息通信研究院
专知会员服务
138+阅读 · 2019年12月12日
2019年人工智能行业现状与发展趋势报告,52页ppt
专知会员服务
124+阅读 · 2019年10月10日
【综述】视频摘要最新综述文章,附45页综述全文下载
专知会员服务
34+阅读 · 2019年9月20日
腾讯推荐引擎组员工:谈谈推荐系统架构
腾讯大讲堂
14+阅读 · 2019年10月23日
转岗产品经理,花了3个月都做不好需求工作
人人都是产品经理
10+阅读 · 2019年9月16日
今日头条技术架构分析
互联网架构师
11+阅读 · 2019年8月19日
2019社交行业研究报告
行业研究报告
5+阅读 · 2019年5月30日
印象笔记和有道云笔记竞品分析报告
产品100干货速递
5+阅读 · 2019年3月26日
云游戏行业发展趋势分析报告
行业研究报告
13+阅读 · 2019年3月24日
如何运营15万付费用户?
三节课
6+阅读 · 2019年2月28日
产品总监如何管理团队,搭建一个强大的队伍?
人人都是产品经理
17+阅读 · 2018年12月19日
谈谈用户画像
caoz的梦呓
10+阅读 · 2017年8月17日
安全牛发布《威胁情报市场指南》报告
安全牛
13+阅读 · 2017年7月10日
Generalization and Regularization in DQN
Arxiv
6+阅读 · 2019年1月30日
CoCoNet: A Collaborative Convolutional Network
Arxiv
6+阅读 · 2019年1月28日
Semantics of Data Mining Services in Cloud Computing
Arxiv
4+阅读 · 2018年10月5日
Arxiv
5+阅读 · 2018年5月21日
Arxiv
4+阅读 · 2018年4月9日
Arxiv
10+阅读 · 2018年3月22日
Arxiv
7+阅读 · 2018年1月31日
VIP会员
最新内容
《美陆军条例:陆军指挥政策(2026版)》
专知会员服务
4+阅读 · 今天8:10
《军用自主人工智能系统的治理与安全》
专知会员服务
4+阅读 · 今天8:02
《系统簇式多域作战规划范畴论框架》
专知会员服务
7+阅读 · 4月20日
高效视频扩散模型:进展与挑战
专知会员服务
3+阅读 · 4月20日
乌克兰前线的五项创新
专知会员服务
7+阅读 · 4月20日
 军事通信系统与设备的技术演进综述
专知会员服务
6+阅读 · 4月20日
《北约标准:医疗评估手册》174页
专知会员服务
5+阅读 · 4月20日
相关VIP内容
商业数据分析,39页ppt
专知会员服务
165+阅读 · 2020年6月2日
最新《Deepfakes:创造与检测》2020综述论文,36页pdf
专知会员服务
65+阅读 · 2020年5月15日
大数据安全技术研究进展
专知会员服务
96+阅读 · 2020年5月2日
《人工智能2020:落地挑战与应对 》56页pdf
专知会员服务
197+阅读 · 2020年3月8日
【大数据白皮书 2019】中国信息通信研究院
专知会员服务
138+阅读 · 2019年12月12日
2019年人工智能行业现状与发展趋势报告,52页ppt
专知会员服务
124+阅读 · 2019年10月10日
【综述】视频摘要最新综述文章,附45页综述全文下载
专知会员服务
34+阅读 · 2019年9月20日
相关资讯
腾讯推荐引擎组员工:谈谈推荐系统架构
腾讯大讲堂
14+阅读 · 2019年10月23日
转岗产品经理,花了3个月都做不好需求工作
人人都是产品经理
10+阅读 · 2019年9月16日
今日头条技术架构分析
互联网架构师
11+阅读 · 2019年8月19日
2019社交行业研究报告
行业研究报告
5+阅读 · 2019年5月30日
印象笔记和有道云笔记竞品分析报告
产品100干货速递
5+阅读 · 2019年3月26日
云游戏行业发展趋势分析报告
行业研究报告
13+阅读 · 2019年3月24日
如何运营15万付费用户?
三节课
6+阅读 · 2019年2月28日
产品总监如何管理团队,搭建一个强大的队伍?
人人都是产品经理
17+阅读 · 2018年12月19日
谈谈用户画像
caoz的梦呓
10+阅读 · 2017年8月17日
安全牛发布《威胁情报市场指南》报告
安全牛
13+阅读 · 2017年7月10日
相关论文
Top
微信扫码咨询专知VIP会员