AI竟能治脱发?中国科学家提出头发再生新疗法

2022 年 11 月 2 日 学术头条


如今,脱发已经成为让当代年轻人十分头疼的问题。由于日常工作与生活节奏快、压力大,以及作息习惯不规律等问题,脱发秃顶、发际线变高已经逐渐年轻化。

忽略年龄,对于任何人而言,脱发都是一件令人十分苦恼的事情,因为一个人的发型往往与他们的自信程度存在一定关联。

面对“秃如其来”的窘迫状况,有些人选择接受秃头的现实,有些人则希望能够重新获得满头的乌黑秀发。

如今,人工智能(AI)技术或许可以成为人们摆脱脱发困扰的好帮手。

近日,青岛科技大学环境与安全工程学院王丽娜副教授团队、材料科学与工程学院朱之灵副教授团队及其合作者,在 AI 的助力下设计出了
一种性能更优的纳米酶 ,并构建了一个概念验证的微针贴片, 有效实现了小鼠毛发的再生

相关研究论文以“Machine Learning Guided Discovery of Superoxide Dismutase Nanozymes for Androgenetic Alopecia”为题,已发表在科学期刊 Nano Letters 上。



当前,大多数严重脱发的人都患有雄激素性脱发,这是一种不分男女、由遗传因素和雄激素的作用引起的脱发。

睾酮是常见的、重要的雄激素,由男性的睾丸或女性的卵巢分泌,少量由肾上腺分泌,一旦到达毛囊,就会转换成双氢睾酮(DHT),DHT 是另外一种雄激素,被认为是导致脱发的一大元凶,可以使毛囊萎缩、毛发变细。

对于女性而言,尽管体内的雌激素可以抑制雄激素,但如果体内激素均衡被打破,或者中年后雌激素减少,就会因为雄激素过多而出现脱发的情况。

(来源:摄图网)

据论文描述,在这种情况下,毛囊会因雄激素、炎症或过多的活性氧(比如氧自由基)而受损。当氧自由基水平过高时,它们会压倒身体的抗氧化酶,而这些酶通常会控制它们。

超氧化物歧化酶(SOD)便是其中的一种抗氧化酶,科学家还基于这种酶创造了一种模拟物,即纳米酶(nanozymes),但在去除氧自由基方面表现得并不是很好。

因此,研究团队试图探究人工智能是否可以帮助他们设计一种可以更好地治疗脱发的纳米酶。

在此次工作中,他们选择过渡金属硫代亚磷酸盐作为潜在的纳米酶候选物,并使用 91 种不同的过渡金属、磷酸盐和硫酸盐组合测试机器学习模型。

图|AI 指导了类 SOD 纳米酶的发现。(内容来源:该论文)


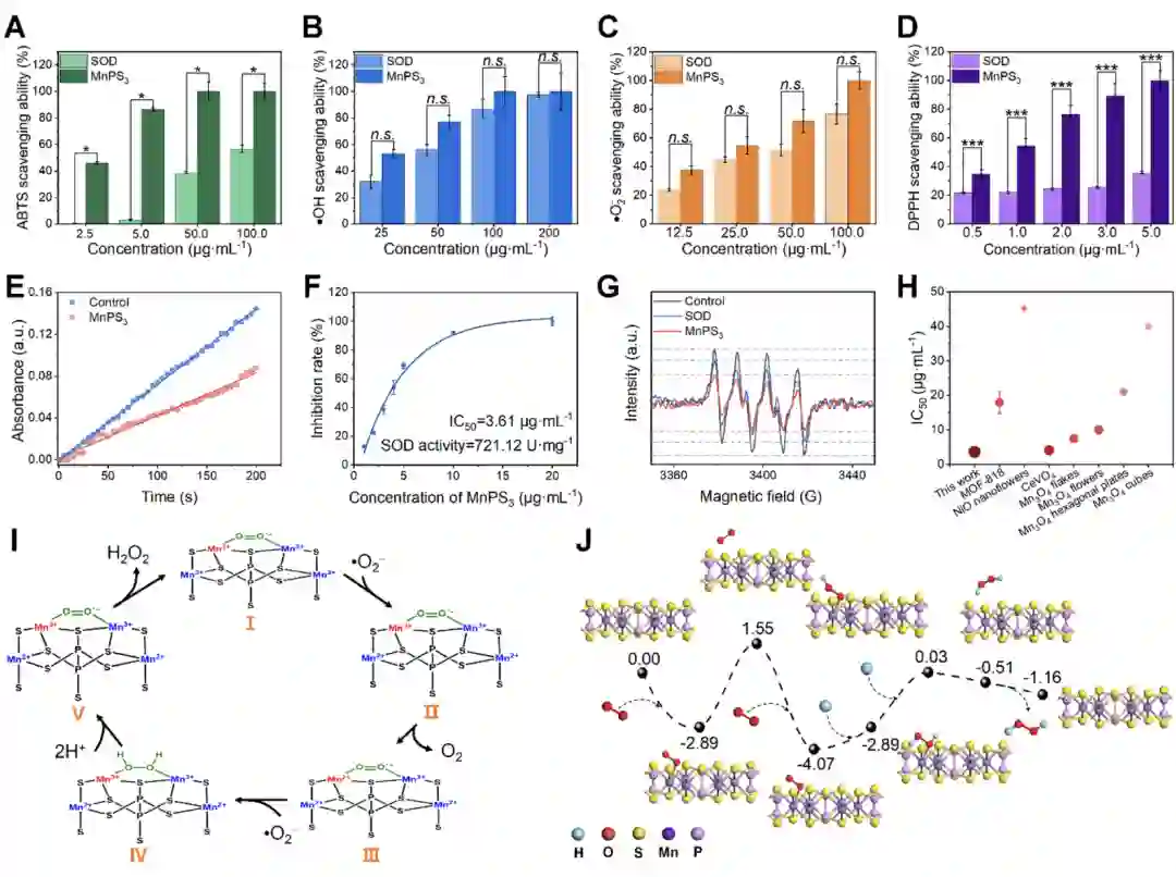
预测结果显示,MnPS3 将具有最强大的类 SOD 能力。

然后,他们通过锰、红磷和硫粉的化学气相运输合成了 MnPS3 纳米片,在对人体皮肤成纤维细胞的初步测试中,纳米片显著降低了活性氧的水平,且不会造成伤害。

图|MnPS3 类 SOD 活性。(内容来源:该论文)


基于这些结果,他们制备了 MnPS3 微针贴片,并用它们治疗了受雄激素性脱发影响的小鼠模型。在 13 天内,与用睾酮或米诺地尔(minoxidil)治疗的小鼠相比,这些小鼠再生出了更浓密的毛发。


研究人员说,他们的研究既提出了一种用于再生头发的纳米酶新疗法,也表明了基于计算机的方法在设计未来纳米酶疗法中的潜力。

另外,此前已有研究证实,科学家们可以利用基因工程对细胞重新编程,把普通细胞(比如血液或者脂肪细胞等)直接转化为毛发干细胞,从而治疗脱发。

尽管科学技术可以帮助人们再次长出“消失”的头发,但或许最简单、最有效的疗法还是内在的自我调节,积极调整心态、保证充足的睡眠、饮食要营养均衡、戒烟、勤梳头等。

最后,希望每一个人都远离脱发秃顶、发际线变高吧。

参考链接:
https://pubs.acs.org/doi/full/10.1021/acs.nanolett.2c03119
https://ha.qust.edu.cn/info/1013/1513.htm
https://cl.qust.edu.cn/info/1246/3534.htm

学术头条



新版微信更改了公众号推荐规则,不再以时间排序,而是以每位用户的阅读习惯为准进行算法推荐。在此情况下,学术头条和“学术菌”们的见面有如鹊桥相会一样难得(泪目)

那么,如果在不得不屈服于大数据的当下,你还想保留自己的阅读热忱,和学术头条建立长期的暧昧交流关系, 将学术头条纳入【星标】,茫茫人海中也定能相遇~

|点这里关注我👇 记得标星|

登录查看更多
0

相关内容

美团基于知识图谱的个性化新闻推荐系统
专知会员服务
49+阅读 · 2022年10月2日
Nature论文: DeepMind用AI引导直觉解决数学猜想难题
专知会员服务
31+阅读 · 2021年12月2日
如何学好数学?这有一份2021《数学学习路线图》请看下
 【SIGGRAPH 2020】人像阴影处理,Portrait Shadow Manipulation
专知会员服务
29+阅读 · 2020年5月19日
【综述】智能医疗综述,48页论文详述医学AI最新进展
专知会员服务
71+阅读 · 2019年9月1日
DeepMind Nature发文:AI能提出和证明数学定理
学术头条
1+阅读 · 2021年12月2日
国家自然科学基金
0+阅读 · 2016年12月31日
国家自然科学基金
0+阅读 · 2014年12月31日
国家自然科学基金
5+阅读 · 2013年12月31日
国家自然科学基金
0+阅读 · 2013年12月31日
国家自然科学基金
0+阅读 · 2012年12月31日
国家自然科学基金
0+阅读 · 2011年12月31日
国家自然科学基金
0+阅读 · 2009年12月31日
国家自然科学基金
0+阅读 · 2008年12月31日
Arxiv
0+阅读 · 2022年11月19日
Arxiv
0+阅读 · 2022年9月30日
Arxiv
13+阅读 · 2021年3月29日
VIP会员
最新内容
BES:让语言模型通过双向进化搜索自我改进
专知会员服务
3+阅读 · 5月30日
以色列-美国-伊朗战争中的无人机:关键要点
专知会员服务
4+阅读 · 5月30日
《Palantir任务保障性软件安全标准(MA-S2)》
专知会员服务
10+阅读 · 5月30日
基于声学的无人机检测技术综述
专知会员服务
7+阅读 · 5月30日
《当代混合战争分析框架:俄乌战争经验教训》
战略前沿人工智能的再思考(中文)
专知会员服务
8+阅读 · 5月29日
《量化地基防空系统间接效应的博弈论方法》
专知会员服务
6+阅读 · 5月29日
相关基金
国家自然科学基金
0+阅读 · 2016年12月31日
国家自然科学基金
0+阅读 · 2014年12月31日
国家自然科学基金
5+阅读 · 2013年12月31日
国家自然科学基金
0+阅读 · 2013年12月31日
国家自然科学基金
0+阅读 · 2012年12月31日
国家自然科学基金
0+阅读 · 2011年12月31日
国家自然科学基金
0+阅读 · 2009年12月31日
国家自然科学基金
0+阅读 · 2008年12月31日
Top
微信扫码咨询专知VIP会员