【大数据】【智能制造】《工业大数据白皮书(2017版)》发布(完整版PPT)

2017 年 8 月 5 日 产业智能官 数据观
   今日重磅   


 


数据观获悉,2017年2月18日,在工业和信息化部和国家标准化管理委员会的指导下,《工业大数据白皮书》在北京正式发布。


中国电子技术标准化研究院赵波院长指出,标准化是大数据在制造业领域中应用发展最为重要的方面,电子标准院不但要做好大数据相关标准化工作的顶层设计,从全局的角度统筹规划大数据标准化布局,还要积极研制重点领域的关键标准,特别是标准的试验验证和试点示范将成为后续的工作重点。电子标准院也将联合政产学研用各方来开展工业大数据标准化战略规划的综合研究,对产业热点和重点问题广泛开展交流、沟通与合作,共同推动工业大数据标准化工作。


工业和信息化部信息化和软件服务业司谢少锋司长指出,大数据作为国家的重要基础性战略资源,工信部按照国务院任务分工,从落实《促进大数据发展行动纲要》,印发《大数据产业发展规划(2016-2020年)》等方面大力推动大数据产业发展。他指出,深入推进工业大数据发展是全球工业企业所面临的共性课题,而工业大数据标准化工作则是支撑工业转型发展,提升我国国际话语权重要的基础,工业大数据标准化工作要充分发挥好全国信标委大数据标准工作组的统筹协调作用,按照《中国制造2025》、《国务院关于深化制造业与互联网融合发展的指导意见》、《大数据产业发展规划(2016-2020年)》的有关要求,加快制造领域重点标准的研制工作。


国家标准化管理委员会党组成员谷保中总工程师指出,党中央国务院对大数据,特别是工业大数据非常重视,工业大数据标准是智能制造发展和应用的重要基础,也是两化深度融合的重要基础,他对工业大数据标准化工作提出四点建议。一是加强调查研究,认真梳理工业大数据在工业现阶段水平的标准化需求,做好顶层设计。二是通过全国信标委大数据标准化工作组平台,营造良好的工作氛围和工作机制,共同推动工作。三是立足国内,面向国际构建标准化体系,统筹国际国内两个大局。四是围绕应用先行,开展工业大数据标准的实验验证和试点示范工作。


《工业大数据白皮书》由中国电子技术标准化研究院联合全国信标委大数据标准工作组、中国智能制造系统解决方案供应商联盟、中国开放对象标识(OID)应用联盟,以及30家企事业单位共同编制。其目标在于明确工业大数据的相关技术、应用以及发展路线,从数据架构、技术架构和平台架构角度勾画出工业大数据发展的整体轮廓,合理制定工业大数据的发展规划和建设路线,明确工业大数据落地推进工作重点,加快促进工业大数据在制造业中的落地应用。


未来,中国电子技术标准化研究院、全国信标委大数据标准工作组将联合全国骨干企事业单位,深入研究工业大数据相关技术、标准和应用,共同推动工业大数据对国家制造业的支撑作用。

以下为白皮书PPT全文

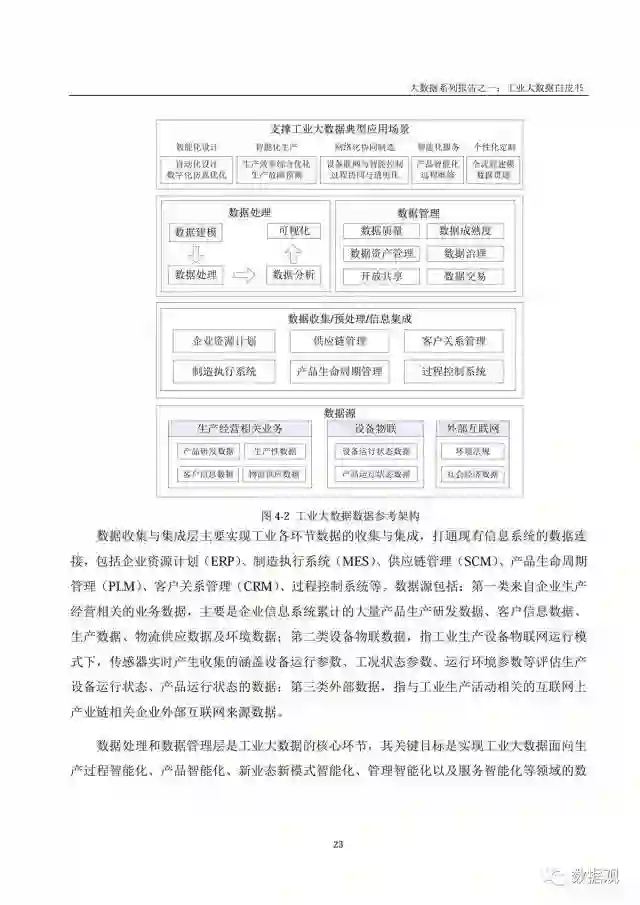
☞单击图片可缩放查看高清大图>>>




 



新一代技术+商业操作系统:AI-CPS OS

     

新一代技术+商业操作系统(AI-CPS OS:云计算+大数据+物联网+区块链+人工智能分支用来的今天,企业领导者必须了解如何将“技术”全面渗入整个公司、产品等“商业”场景中,利AI-CPS OS形成字化力量,实现行业的重新布局、企业的重新构建和自我的焕然新生,在行业、企业和自身三个层面勇立鳌头。


数字化力量与行业、企业及个人三个层面的交叉,形成了领导力模式,使数字化融入到领导者所在企业与领导方式的核心位置。

  • 分辨率革命种力量能够使人在更加真实、细致的层面观察与感知现实世界和数字化世界正在发生的一切,进而理解和更加精细地进行产品控制、事件控制和结果控制。

  • 复合不确定性:数字化变更颠覆和改变了领导者曾经仰仗的思维方式、结构和实践经验,其结果就是形成了复合不确定性这种颠覆性力量。主要的不确定性蕴含于三个领域:技术、文化、制度。

  • 边界模糊化:数字世界与现实世界的不断融合成CPS不仅让人们所知行业的核心产品、经济学定理和可能性都产生了变化,还模糊了不同行业间的界限。这种效应正在向生态系统、企业、客户、产品快速蔓延。


领导者无法依靠某种单一战略方法来应对多维度的数字化变革。随着变革范围不断扩大,一切都几乎变得不确定,即使是最精明的领导者也可能失去方向。面对新一代技术+商业操作系统(AI-CPS OS:云计算+大数据+物联网+区块链+人工智能颠覆性的数字化力量,领导者必须在行业、企业与个人这三个层面都保持领先地位。


如果不能在上述三个层面保持领先,领导力将会不断弱化并难以维继: 

  • 重新进行行业布局:你的世界观要怎样改变才算足够?你必须对行业典范进行怎样的反思?

  • 重新构建你的企业:你的企业需要做出什么样的变化?你准备如何重新定义你的公司?

  • 重新打造新的自己:你需要成为怎样的人?要重塑自己并在数字化时代保有领先地位,你必须如何去做?


子曰:“君子和而不同,小人同而不和。”  《论语·子路》

云计算、大数据、物联网、区块链和 人工智能,像君子一般融合,一起体现科技就是生产力。


如果说上一次哥伦布地理大发现,拓展的是人类的物理空间。那么这一次地理大发现,拓展的就是人们的数字空间。

在数学空间,建立新的商业文明,从而发现新的创富模式,为人类社会带来新的财富空间。

云计算,大数据、物联网和区块链,是进入这个数字空间的船,而人工智能就是那船上的帆,哥伦布之帆!


人工智能通过三个方式激发经济增长:

  1. 创造虚拟劳动力,承担需要适应性和敏捷性的复杂任务,即“智能自动化”,以区别于传统的自动化解决方案;

  2. 对现有劳动力和实物资产进行有利的补充和提升,提高资本效率;

  3. 人工智能的普及,将推动多行业的相关创新,开辟崭新的经济增长空间。


新一代信息技术(云计算、大数据、物联网、区块链和人工智能)的商业化落地进度远不及技术其本身的革新来得迅猛,究其原因,技术供应商(乙方)不明确自己的技术可服务于谁,传统企业机构(甲方)不懂如何有效利用新一代信息技术创新商业模式和提升效率。


“产业智能官”,通过甲、乙方价值巨大的云计算、大数据、物联网、区块链和人工智能的论文、研究报告和商业合作项目,面向企业CEO、CDO、CTO和CIO,服务新一代信息技术输出者和新一代信息技术消费者。


助力新一代信息技术公司寻找最有价值的潜在传统客户与商业化落地路径,帮助传统企业选择与开发适合自己的新一代信息技术产品和技术方案,消除新一代信息技术公司与传统企业之间的信息不对称,推动云计算、大数据、物联网、区块链和人工智能的商业化浪潮。


给决策制定者和商业领袖的建议:

  1. 迎接新一代信息技术,迎接人工智能:无缝整合人类智慧与机器智能,重新

    评估未来的知识和技能类型;

  2. 制定道德规范:切实为人工智能生态系统制定道德准则,并在智能机器的开

    发过程中确定更加明晰的标准和最佳实践;

  3. 重视再分配效应:对人工智能可能带来的冲击做好准备,制定战略帮助面临

    较高失业风险的人群;

  4. 超越自动化,开启新创新模式:利用具有自主学习和自我控制能力的动态机

    器智能,为企业创造新商机;

  5. 开发人工智能型企业所需新能力:员工团队需要积极掌握判断、沟通及创造

    性思维等人类所特有的重要能力。对于中国企业来说,创造兼具包容性和多

    样性的文化也非常重要。


新一代技术+商业操作系统(AI-CPS OS:云计算+大数据+物联网+区块链+人工智能作为新一轮产业变革的核心驱动力,将进一步释放历次科技革命和产业变革积蓄的巨大能量,并创造新的强大引擎。

重构生产、分配、交换、消费等经济活动各环节,形成从宏观到微观各领域的智能化新需求,催生新技术、新产品、新产业、新业态、新模式。引发经济结构重大变革,深刻改变人类生产生活方式和思维模式,实现社会生产力的整体跃升。

新一代技术+商业操作系统(AI-CPS OS:云计算+大数据+物联网+区块链+人工智能正在经历从“概念”到“落地”,最终实现“大范围规模化应用,深刻改变人类生活”的过程。





产业智能官  AI-CPS



新一代技术+商业操作系统(AI-CPS OS:云计算+大数据+物联网+区块链+人工智能),在场景中状态感知-实时分析-自主决策-精准执行-学习提升认知计算机器智能实现产业转型升级、DT驱动业务、价值创新创造的产业互联生态链




长按上方二维码关注微信公众号: AI-CPS,更多信息回复:


新技术“云计算”、“大数据”、“物联网”、“区块链”、“人工智能新产业:智能制造”、“智能驾驶”、“智能金融”、“智能城市”、“智能零售新模式:案例分析”、“研究报告”、“商业模式”、“供应链金融”、“财富空间”






本文系“产业智能官”(公众号ID:AI-CPS)收集整理,转载请注明出处!



版权声明产业智能官(公众号ID:AI-CPS推荐的文章,除非确实无法确认,我们都会注明作者和来源。部分文章推送时未能与原作者取得联系。若涉及版权问题,烦请原作者联系我们,与您共同协商解决。联系、投稿邮箱:[email protected]





登录查看更多
0

相关内容

【大数据白皮书 2019】中国信息通信研究院
专知会员服务
138+阅读 · 2019年12月12日
【白皮书】“物联网+区块链”应用与发展白皮书-2019
专知会员服务
94+阅读 · 2019年11月13日
报告 | 绿色制造标准化白皮书(2019年版)(附PDF下载)
走向智能论坛
11+阅读 · 2019年9月10日
【智能制造】智能制造技术与数字化工厂应用!
产业智能官
13+阅读 · 2018年2月21日
《人工智能标准化白皮书(2018版)》发布|附下载
人工智能学家
18+阅读 · 2018年1月21日
【重磅】《人工智能标准化白皮书(2018)》发布(完整版)
车联网白皮书(2017)
智能交通技术
14+阅读 · 2017年10月8日
Neural Speech Synthesis with Transformer Network
Arxiv
5+阅读 · 2019年1月30日
Arxiv
3+阅读 · 2018年11月13日
A General and Adaptive Robust Loss Function
Arxiv
8+阅读 · 2018年11月5日
Arxiv
8+阅读 · 2018年7月12日
VIP会员
最新内容
《美陆军条例:陆军指挥政策(2026版)》
专知会员服务
4+阅读 · 今天8:10
《军用自主人工智能系统的治理与安全》
专知会员服务
4+阅读 · 今天8:02
《系统簇式多域作战规划范畴论框架》
专知会员服务
7+阅读 · 4月20日
高效视频扩散模型:进展与挑战
专知会员服务
3+阅读 · 4月20日
乌克兰前线的五项创新
专知会员服务
7+阅读 · 4月20日
 军事通信系统与设备的技术演进综述
专知会员服务
6+阅读 · 4月20日
《北约标准:医疗评估手册》174页
专知会员服务
5+阅读 · 4月20日
Top
微信扫码咨询专知VIP会员