智源发布《人工智能的认知神经基础白皮书》,55页pdf

2021 年 3 月 10 日 专知


转载“智源社区


指导老师:智源“人工智能的认知神经基础”方向首席科学家及研究员



内容纲要

一直以来,认知科学、神经科学和计算科学分别从不同的路径探索智能的本质:认知科学通过构建认知框架,预测复杂行为;神经科学通过探索神经机制,解释大脑功能;而计算科学通过模拟神经活动,实现人工智能。近年来,深度神经网络的成功,促使三门学科进一步交叉融合,将类脑的深度神经网络模型和认知神经科学实验相结合,为人工神经网络的发展提供新的思路。

智源“人工智能的认知神经基础”重大研究方向基于此研究目标,以及促进学科间交叉互启的愿景,编撰该白皮书,以期为相关领域的研究者搭建沟通的平台和桥梁,共同探索心智的奥秘,促进人工智能的可持续发展。









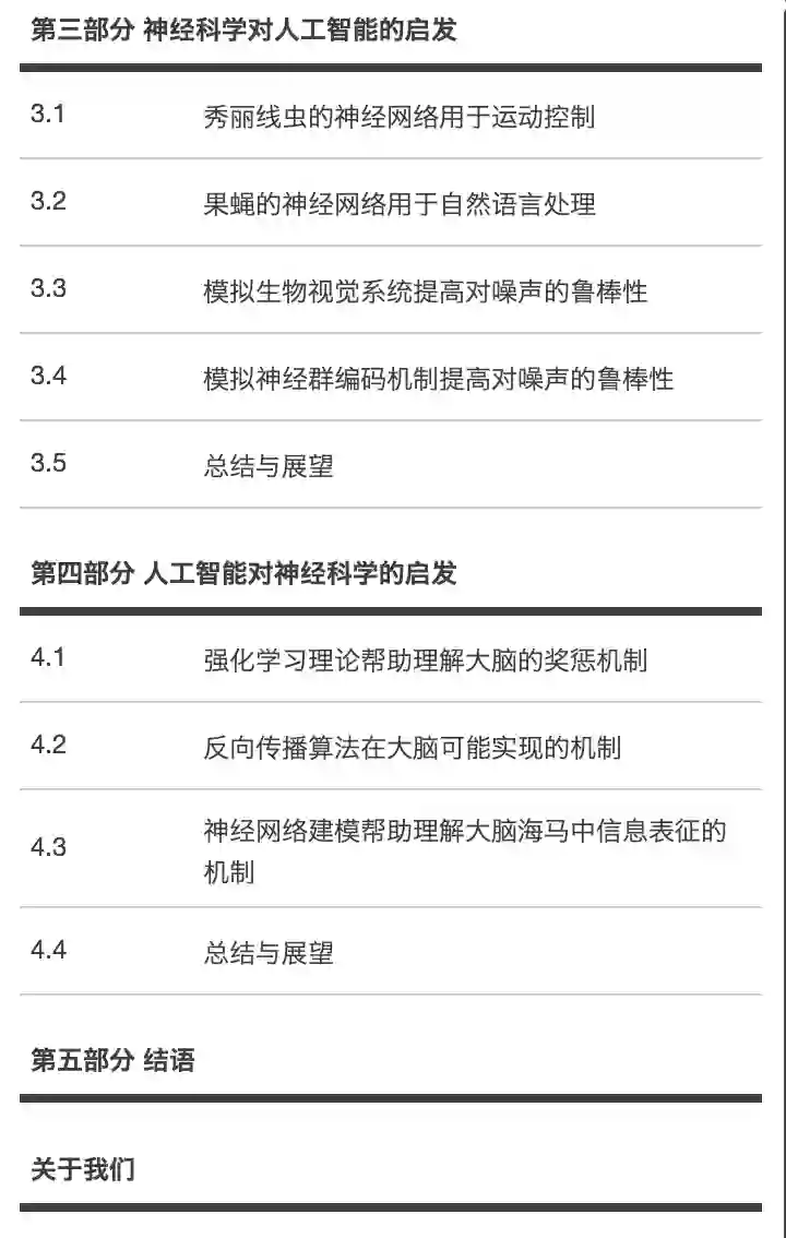
(左右滑动查看白皮书纲要)


导语:人工智能为什么需要认知神经科学?

1979年,在美国Kansas City机场附近的一个宾馆里,来自语言学、心理学、计算机科学、神经科学、哲学和人类学的11名学者汇聚在一起,成立了认知科学学会。直到这一刻,一个以揭秘心智(Mind)奥秘为目标的新兴学科——认知科学——以独立的学科出现在世人面前。由于认知科学是多个学科融合的结果,因此必然具有不同的方法论和术语,但是这个学科的所有研究者都坚信:“认知即信息加工,而信息加工即计算”。


这个假设的来源可以追溯到上世纪40年代末50年代初。当时,有两个在科学技术史上重大的事件发生:(1)在实践层面,逻辑学、数学和电子工程学的深度交叉孕育出了数字计算机,为人类心智提供了一个类比的实体(Metaphor);(2)在理论层面,一门关于智能体适应性行为(Adaptive Behaviors of Intelligent Agents)的新科学——控制论(Cybernetics)——诞生了,该学科从一开始就致力于将机器智能与生物智能整合在一起以探索思维的本质。这一传统,从控制论大家钱学森在晚年致力于思维科学的研究就可见一斑。因此,一般认为,控制论就是认知科学的前身。
在类比实体和理论的双重加持下,形成了以符号主义(Symbolism)为核心思想的认知科学。在这里,计算即基于规则的符号操纵(Rule-Governed Symbol Manipulations)。符号主义认知科学在50年代到80年代里取得了一系列耀眼的成果:例如,数学定理的形式化证明、计算语言学、以国际象棋为核心的问题解决、专家系统等,甚至图灵奖得主Allen Newell乐观地提出了关于认知的大一统理论(Unified Theories of Cognition)。
但是,在符号主义认知科学的上空始终有几片挥之不去的乌云,例如语音识别、语言翻译、客体识别等等。在契而不舍的努力之后,符号主义认知科学家不得不承认其局限性,即符号主义对于那些有清楚定义的知识和目标态的问题(well-posed problems)能提供较好的解决方案,而对于那些不适定的问题(ill-posed problems)则困难重。遗憾的是,不适定的问题要远远多于适定的问题。认知哲学家Clark反思道:“我认为关于心智的任何研究不能在生物的真空中开展”。也就是说,关于心智的研究不能离开大脑这个生物基础而独立存在。于是,受生物神经网络启发的连接主义认知科学应运而生。

MP 模型

事实上,连接主义认知科学是与符号主义认知科学几乎同时出现。在上世纪40年代,美国心理学家McCulloch和数学逻辑学家Pitts模仿神经元的结构和工作原理提出了一个神经元的数学模型(MP模型);在50年代,心理学家Rosenblatt在此基础上提出了被称为感知机(Perceptron)的像人类心智一样“可感觉、可识别、可记忆和可反应”的第一个人工神经网络。在80年代,心理学家Rumelhart和McClelland参照生物神经网络提出了并行分布式加工(Parallel Distributed Processing,PDP)理论,正式宣告连接主义(Connectionism)认知科学的诞生。连接主义认知科学抛弃了符号与中央控制等符号主义认知科学的核心,强调智能来源于简单处理器的并行分布式加工。这一理念,为后来的深度学习的繁荣提供了理论基础。
近年来,通过模拟人脑神经网络的信息传递机制,深度学习技术引发了人工智能的第三次浪潮,其终极目标是研究使计算机来模拟人的思维过程和智能行为(如学习、推理、思考、规划等),制造类似于人脑智能的机器。但是与生物大脑所代表的生物智能相比,当前的深度学习还存在解释能力不足、鲁棒性差、泛化能力弱等制约人工智能技术深度应用的问题。为了实现这个目标,理解构成智能必要的元素,必须研究人和动物智能的载体、生物大脑的本身结构以及其运行方式。
伴随着解析大脑和神经系统的连接方式及工作原理的先进技术的发展,如高时空分辨率的生物荧光成像和特异性荧光探针技术,人们对于不同层次上的神经活动发生机制有了进一步深度解读。例如,突触水平上,马普佛罗里达神经研究所的Fitzpatrick研究组通过光电联合实验,研究雪貂的初级视皮层神经元发现,不同刺激激活的全部突触(包括强、弱突触)共同“投票”所决定其神经元选择特异性,挑战了赫布理论所认为的强突触调控神经元选择特异性的决定性作用。神经元水平上,Allen Brain Observatory的Koch和Reid研究组通过分析大规模标准化神经活动数据,揭示小鼠视皮层中存在大量低特异性神经元,表明之前的视觉神经元-特定视野空间-特定特征的视觉信息模型的局限性。在视觉系统上, Koch和Olsen研究组,通过构建新型的神经电信号记录系统和神经像素电极阵列(Neuropixels),成功观察到了小鼠视觉系统存在如灵长类一样的功能层级活动。

与此同时,新技术的发展正在产生海量的数据,使得大脑与人工智能算法的交互变得越来越重要。HHMI的Stringer等人对小鼠视觉系统进行了大规模的神经记录,发现其群编码在高效和保持泛化性之间进行了权衡,而利用了该原理的人工神经网络具有更好的鲁棒性。另外,MIT的Dapello等人发现在传统神经网络前面加入一个模拟大脑初级视觉皮层的模型也可以提高其鲁棒性。借鉴小动物的神经环路设计也许可以帮助我们设计更高效的人工智能系统。例如,MIT的Lechner等人借鉴了秀丽线虫的神经系统中神经元的动态特性、连接的稀疏性和反馈结构,在跟踪道路的自动驾驶任务中比传统神经网络具有更好的鲁棒性和可解释性。

在当下人工智能的浪潮中,人类社会似乎从来没有像如今这样对“研究心灵本质”这个古老的问题产生过如此浓厚的兴趣,Stephen Hawking曾经说过,“Intelligence is the ability to adapt to change”。长久以来,神经科学、认知科学与计算学科分别从不同的路径来探索智能本质的,神经科学聚焦于大脑如何进行信息加工,力图阐明复杂行为之下的机制和物理实现形式;认知科学研究研究人类的心智和认知过程,通过构建认知框架,预测复杂行为,揭示智能的产生机制;而计算科学通过模拟神经活动,实现人工智能。科学家们在多学科交叉领域相互沟通交流借鉴,可以从研究技术、揭示机制以及计算原理等方面来相互启发,促进不同学科的螺旋式相生相长。学科的交叉碰撞出炫丽的火花,帮助研究人员更好地理解大脑工作的硬件、算法和实现,了解神经疾病背后机理并找到治疗方案,真正实现终极目标:“Know yourself”。
在2020年9月,来自系统神经科学、认知神经科学、计算神经科学的六位学者和一群年轻的博士后在智源研究院相聚,期望利用“人工智能的认知神经基础”重大研究方向的多学科交叉基础,为探索心智的奥秘做一点原创的贡献。这本白皮书总结了过去一年间在这些交叉前沿领域的一些重要探索和发现,以期更好地为相关领域的研究者搭建沟通的平台和桥梁。我们坚信,这小小的一步,会是组成我国认知科学将来大步向前不可或缺的组成部分。


专知便捷查看

便捷下载,请关注专知公众号(点击上方蓝色专知关注)

  • 后台回复“BMI” 就可以获取智源发布《人工智能的认知神经基础白皮书》,55页pdf》专知下载链接

专知,专业可信的人工智能知识分发,让认知协作更快更好!欢迎注册登录专知www.zhuanzhi.ai,获取5000+AI主题干货知识资料!
欢迎微信扫一扫加入专知人工智能知识星球群,获取最新AI专业干货知识教程资料和与专家交流咨询
点击“ 阅读原文 ”,了解使用 专知 ,查看获取5000+AI主题知识资源
登录查看更多
1

相关内容

符号主义学派认为人工智能源于数学逻辑,人类认知和思维的基本单元是符号,而认知过程就是在符号表示上的一种运算。符号主义致力于用某种符号来描述人类的认知过程,并把这种符号输入到能处理符号的计算机中,从而模拟人类的认知过程,实现人工智能。符号主义的发展大概经历了几个阶段:推理期(20世纪50年代–20世纪70年代),知识期(20世纪70年代—-)。“推理期”人们基于符号知识表示、通过演绎推理技术取得了很大的成就;“知识期”人们基于符号表示、通过获取和利用领域知识来建立专家系统取得了大量的成果。
专知会员服务
154+阅读 · 2021年6月10日
专知会员服务
124+阅读 · 2021年3月22日
智源发布!《人工智能的认知神经基础白皮书》,55页pdf
《人工智能计算中心白皮书》,43页pdf
专知会员服务
161+阅读 · 2021年3月5日
中国智适应教育行业白皮书,31页pdf
专知会员服务
73+阅读 · 2021年2月20日
数字化健康白皮书,17页pdf
专知会员服务
110+阅读 · 2021年1月6日
智源发布《2020北京人工智能发展报告》,附43页pdf
专知会员服务
127+阅读 · 2020年11月19日
人工智能学习笔记,247页pdf
专知会员服务
188+阅读 · 2019年12月14日
人工智能的另一条发展路径:类脑智能技术初探
腾讯研究院
5+阅读 · 2019年4月1日
人工智能在教育领域的应用探析
MOOC
14+阅读 · 2019年3月16日
《人工智能标准化白皮书(2018版)》发布|附下载
人工智能学家
18+阅读 · 2018年1月21日
论人工智能与人类智能的关系
无人机
3+阅读 · 2017年11月26日
【人工智能】重磅:中国人工智能40年发展简史
产业智能官
7+阅读 · 2017年11月12日
【人工智能】人工智能发展——机器学习简史
产业智能官
3+阅读 · 2017年11月6日
心理学与脑科学:进展、思考和展望
科技导报
9+阅读 · 2017年10月27日
Arxiv
0+阅读 · 2021年6月22日
Arxiv
10+阅读 · 2020年11月26日
Arxiv
6+阅读 · 2018年1月29日
VIP会员
最新内容
AutoScientists:自组织智能体团队驱动长期科学实验
战略前沿人工智能的再思考(中文)
专知会员服务
2+阅读 · 今天14:53
《量化地基防空系统间接效应的博弈论方法》
专知会员服务
2+阅读 · 今天14:51
“史诗怒火行动”中美军损失的作战飞机
专知会员服务
2+阅读 · 今天14:38
ICML 2026 | 理解上下文持续学习中的泛化与遗忘
专知会员服务
5+阅读 · 5月28日
Agent Harness综述:大模型智能体执行器工程全景
专知会员服务
13+阅读 · 5月28日
《基于理论的威慑效能评估》
专知会员服务
8+阅读 · 5月28日
相关VIP内容
专知会员服务
154+阅读 · 2021年6月10日
专知会员服务
124+阅读 · 2021年3月22日
智源发布!《人工智能的认知神经基础白皮书》,55页pdf
《人工智能计算中心白皮书》,43页pdf
专知会员服务
161+阅读 · 2021年3月5日
中国智适应教育行业白皮书,31页pdf
专知会员服务
73+阅读 · 2021年2月20日
数字化健康白皮书,17页pdf
专知会员服务
110+阅读 · 2021年1月6日
智源发布《2020北京人工智能发展报告》,附43页pdf
专知会员服务
127+阅读 · 2020年11月19日
人工智能学习笔记,247页pdf
专知会员服务
188+阅读 · 2019年12月14日
相关资讯
人工智能的另一条发展路径:类脑智能技术初探
腾讯研究院
5+阅读 · 2019年4月1日
人工智能在教育领域的应用探析
MOOC
14+阅读 · 2019年3月16日
《人工智能标准化白皮书(2018版)》发布|附下载
人工智能学家
18+阅读 · 2018年1月21日
论人工智能与人类智能的关系
无人机
3+阅读 · 2017年11月26日
【人工智能】重磅:中国人工智能40年发展简史
产业智能官
7+阅读 · 2017年11月12日
【人工智能】人工智能发展——机器学习简史
产业智能官
3+阅读 · 2017年11月6日
心理学与脑科学:进展、思考和展望
科技导报
9+阅读 · 2017年10月27日
Top
微信扫码咨询专知VIP会员