用树莓派DIY波士顿机器狗,帮你省下50万:教程开源,人人皆可上手

2020 年 8 月 17 日 量子位
鱼羊 晓查 发自 凹非寺 
量子位 报道 | 公众号 QbitAI

53万一只的波士顿动力机器狗,玩不起怎么办?

不如利用开源项目,拿树莓派DIY一个,成本不到4000元。

这么一站,是不是就有波士顿动力狗那种feel了?

先来个热身运动,展示一下灵活的关节:

通过三轴身体姿态控制,这样一只树莓派版波士顿动力狗,可以实现两种运动模式。

一种是小跑姿态。这种4相步态下,机器狗对角线上的两腿同时移动,能达到更快的移动速度。

另一种是步行姿态。这种结合身体运动的8相步态,有助于保持机器狗的平衡和稳定性。

这只机器狗由外国小哥Michael Romanko打造。

是不是感到有一丝心动?

那么不妨接着往下看,拿好这份精确到每个细节的开源教程,拥有自己的迷你波士顿动力狗不是梦。(狗头)

硬件成本不到4000元

这只树莓派机器狗基于开源的ThingVerse Spot Micro框架打造。外壳部分由喷嘴0.6的3D打印机制作。

软件部分在运行Ubuntu 16.04的树莓派3B计算机上实现。

所以首先,需要准备一个价值人民币230元左右的树莓派3B开发板。

控制部分的组件,包括价格不到30元,接口为I2C的伺服驱动PCA9685。

以及12个伺服电机PDI-HV5523MG,单个价格约为70+元

另外,还需要配备一块16×2,I2C接口的液晶显示器。

电池方面,采用的是2s 4000mAh的锂电池,直接连接电源伺服,价格在160元左右。

稳压器用到的是HKU5 5V/5A UBEC,为树莓派、液晶面板、PCA9695控制板供电,价格折合人民币约为45元

整个一套下来,算上3D打印机,成本不超过4000元,甚至比斯坦福的廉价开源四足机器人Pupper成本(600-1000美元)更低。

斯坦福Pupper

精确到每个细节的教程

Mike组装教程比较简略,但是给出自己参考的一个“微型机器狗AI”(SpotMicroAI)社区。

SpotMicroAI的教程可谓是“手把手”,撰写教程的工程师几乎提供了组装机器狗的每一步详细,甚至连如何SSH连接到树莓派的方法都有,力求每个人都能看懂。

首先是为树莓派安装操作系统,建议安装PINN,这是一个增强版的NOOBS操作系统安装器。

安装好以后,系统自带SSH和VNC,无需给树莓派外接键鼠,可通过远程方式对其进行调试。

 成功通过VNC连接到树莓派

在PINN的众多操作系统选项中选择安装Raspbian Lite。此后将断开VNC连接,全部用SSH连接到树莓派。

树莓派系统自带FTP,为了方便初学者在电脑和树莓派之间传输文件,建议安装FileZilla软件。

输入树莓派的IP地址、用户名、密码、端口22,点击Quickconnect即可连上树莓派的文件系统。现在,您可以根据需要从SpotMicroAI拖放文件。

接下来进入最关键的步骤,安装机器狗控制软件,为了简化安装,作者已经写好了脚本,安装过程自动完成:

ssh [email protected]curl https://gitlab.com/custom_robots/spotmicroai/basic-runtime/-/raw/master/utilities/self_install.sh | bash

然后启动通讯总线I2C。打开终端并运行以下命令:

sudo raspi-config

然后从显示选项进行以下更改:Interfacing options → Enable I2C

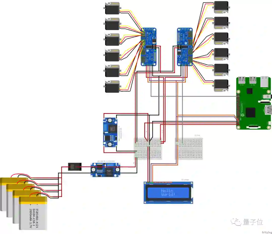
再按照下图的方式将所有硬件和树莓派连接起来:

机器狗外壳的3D打印文件也同时附送,作者建议使用0.6mm的喷嘴,层高设置为0.3mm,可以最大限度地加快打印速度。

完成硬件组装后就是软件调试部分。

先下载JSON的格式的默认配置文件:https : //gitlab.com/custom_robots/spotmicroai/basic-runtime/-//blob/master/spotmicroai.default,将该文件放在用户主目录下。

打开校准工具,对12个伺服点击进行校准,找到机器狗“休息”时电机的初始位置。

cd ~/spotmicroai/calibration./calibration.sh

经过校准后的机器狗,就可以做出各种动作了。

等等,给机器狗尾部安装的显示屏有什么用呢?其实它可帮我们快速看到机器狗当前的状态。

比如,在上面的面板里,我们能看到树莓派CPU当前的温度、与外部控制器的连接状态、伺服控制板状态,等等。

至此迷你机器狗就大功告成了。如果你不仅想组装它,还想学习更高阶的开发教程,那么可以去看一下Extra里的内容。

下一步计划

现在Mike的迷你机器狗只能做一些简单的动作,Mike下一步的计划是让它和波士顿动力的机器狗一样智能。Mike未来的目标是:

1、加入激光雷达,通过SLAM实现房间的简单2D映射。就像原版的波士顿动力机器狗一样。

现在已经有人实现了Mike的第一个目标:

2、开发自动运动模块,指导机器人围绕感测到的2D环境执行简单任务。例如在房间中导航,并避免撞到障碍物。

3、结合摄像头或网络摄像头创建软件模块,进行基本的图像分类。例如,感知到拳头的闭合和张开,让机器人对某个动作做出特定反应,实现手势控制。

网友:整起来

自己动手DIY“波士顿动力狗”,这样的实践连树莓派官方都点了赞。

网友们则纷纷表示:鹅妹子嘤,这真的很酷。

也有人迫不及待,打算自己动手做起来了。

那么,整起来?

参考链接:

https://www.raspberrypi.org/blog/mini-raspberry-pi-boston-dynamics-inspired-robot/

https://github.com/mike4192/spotMicro#Overview

https://gitlab.com/custom_robots/spotmicroai

本文系网易新闻•网易号特色内容激励计划签约账号【量子位】原创内容,未经账号授权,禁止随意转载。

每天5分钟,抓住行业发展机遇

如何关注、学习、用好人工智能? 

每个工作日,量子位AI内参精选全球科技和研究最新动态,汇总新技术、新产品和新应用,梳理当日最热行业趋势和政策,搜索有价值的论文、教程、研究等。

同时,AI内参群为大家提供了交流和分享的平台,更好地满足大家获取AI资讯、学习AI技术的需求。扫码即可订阅:

加入AI社群,与优秀的人交流


量子位 QbitAI · 头条号签约作者


վ'ᴗ' ի 追踪AI技术和产品新动态


喜欢就点「在看」吧 !


登录查看更多
1

相关内容

TensorFlowLite:端侧机器学习框架
专知会员服务
33+阅读 · 2020年8月27日
一图搞定ML!2020版机器学习技术路线图,35页ppt
专知会员服务
94+阅读 · 2020年7月28日
Python数据分析:过去、现在和未来,52页ppt
专知会员服务
103+阅读 · 2020年3月9日
TensorFlow Lite指南实战《TensorFlow Lite A primer》,附48页PPT
专知会员服务
70+阅读 · 2020年1月17日
【GitHub实战】Pytorch实现的小样本逼真的视频到视频转换
专知会员服务
36+阅读 · 2019年12月15日
教程 | 从零开始搭建『深度学习』GPU开发环境
机器学习算法与Python学习
8+阅读 · 2019年10月28日
Python | Jupyter导出PDF,自定义脚本告别G安装包
程序人生
7+阅读 · 2018年7月17日
宅男福音deepfakes开源了
AI前线
10+阅读 · 2018年1月31日
TensorFlow神经网络教程
Python程序员
4+阅读 · 2017年12月4日
10个深度学习软件的安装指南(附代码)
数据派THU
17+阅读 · 2017年11月18日
手把手教你安装深度学习软件环境(附代码)
数据派THU
4+阅读 · 2017年10月4日
Arxiv
0+阅读 · 2020年10月14日
VIP会员
最新内容
内省扩散语言模型
专知会员服务
3+阅读 · 4月14日
国外反无人机系统与技术动态
专知会员服务
3+阅读 · 4月14日
大规模作战行动中的战术作战评估(研究论文)
未来的海战无人自主系统
专知会员服务
3+阅读 · 4月14日
美军多域作战现状分析:战略、概念还是幻想?
无人机与反无人机系统(书籍)
专知会员服务
19+阅读 · 4月14日
美陆军2026条令:安全与机动支援
专知会员服务
9+阅读 · 4月14日
相关VIP内容
TensorFlowLite:端侧机器学习框架
专知会员服务
33+阅读 · 2020年8月27日
一图搞定ML!2020版机器学习技术路线图,35页ppt
专知会员服务
94+阅读 · 2020年7月28日
Python数据分析:过去、现在和未来,52页ppt
专知会员服务
103+阅读 · 2020年3月9日
TensorFlow Lite指南实战《TensorFlow Lite A primer》,附48页PPT
专知会员服务
70+阅读 · 2020年1月17日
【GitHub实战】Pytorch实现的小样本逼真的视频到视频转换
专知会员服务
36+阅读 · 2019年12月15日
相关资讯
教程 | 从零开始搭建『深度学习』GPU开发环境
机器学习算法与Python学习
8+阅读 · 2019年10月28日
Python | Jupyter导出PDF,自定义脚本告别G安装包
程序人生
7+阅读 · 2018年7月17日
宅男福音deepfakes开源了
AI前线
10+阅读 · 2018年1月31日
TensorFlow神经网络教程
Python程序员
4+阅读 · 2017年12月4日
10个深度学习软件的安装指南(附代码)
数据派THU
17+阅读 · 2017年11月18日
手把手教你安装深度学习软件环境(附代码)
数据派THU
4+阅读 · 2017年10月4日
Top
微信扫码咨询专知VIP会员