2021-2022年中国自动驾驶行业研究报告丨36氪研究院

2022 年 3 月 24 日 36氪

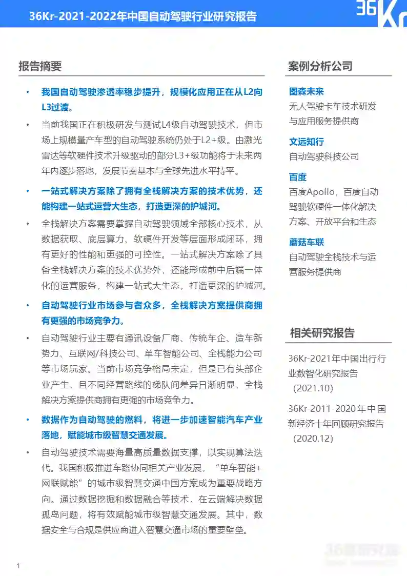
自动驾驶渗透率稳步提升,“单车智能+车路协同”成为发展新风向。


来源|36氪研究(ID:kr_research)

封面来源| 视觉中国
继汽车产业电动化之后,智能化成为又一个历史性机遇。技术的应用让汽车的功能属性和应用场景不断丰富,具备通用计算平台和娱乐休闲服务特征的汽车成为第三移动空间。自动驾驶技术能够将驾驶员从繁琐的驾驶操作中解放出来,满足上述趋势变化需求,成为汽车智能化的核心环节。

自动驾驶技术成为汽车产业发展新变量,主机厂、出行平台以及科技公司纷纷抢滩自动驾驶赛道。从实际商业化进程来看,自动驾驶落地方案不断完善,万亿级市场空间正在打开,“单车智能+车路协同”成为发展新风向。


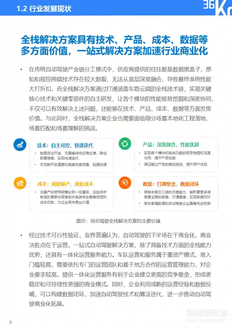
全栈解决方案拥有更好的性能和更强的可控性,一站式解决方案形成经营闭环,护城河更深

自动驾驶涵盖多种解决方案。非全栈解决方案主要针对单独的技术或产品提供服务;全栈解决方案需要全部掌握自动驾驶领域最核心最关键的技术,从数据获取、底层算力、软硬件开发等层面形成闭环,实现车端、路端、云端融合一体化发展,拥有更好的性能和更强的可控性。一站式解决方案除了具备全栈解决方案的技术优势外,还能够提供前中后端一体化的运营服务,构建一站式大生态,打造更深的护城河。

(图示:自动驾驶一站式解决方案)

自动驾驶行业市场参与者众多,全栈解决方案提供商拥有更强的市场竞争力

自动驾驶行业主要有通讯设备厂商、传统车企、造车新势力、互联网/科技公司、单车智能公司、全栈能力公司等市场玩家。当前市场竞争格局未定,但是已有头部企业产生,且不同经营路线的梯队间差异日渐明显,一站式解决方案提供商拥有更强的市场竞争力。

(图示:自动驾驶行业主要市场玩家)


自动驾驶备受资本青睐,资本向头部项目集中

2021年我国自动驾驶行业投资热度较高,整车、自动驾驶解决方案、芯片和雷达等核心硬件、Robotaxi成为热门赛道。行业二八效应明显,头部企业持续获得资本支持。

图示:2021年1月至2022年1月自动驾驶领域主要融资事件(按企业估值高低排序)


我国自动驾驶行业发展快速,未来城市级智慧交通市场空间广阔

在政策、技术、市场需求以及资本等多方因素推动下,我国自动驾驶行业发展快速,场景应用和商业化落地成为自动驾驶供应商关键发力点。未来城市级智慧交通将连接交通参与者、载运工具、基础设施和运行环境,实现基于强计算、全感知、全融合的全链路综合交通服务与决策体系,将拥有比单个落地场景更加广阔的市场空间。

随着车端、路端、云端智能布局持续完善,以及自动驾驶渗透率提升和市场机制的形成,加之产业链愈发成熟,预计2030年中国智慧交通市场规模将达到10.6万亿元。

图示:2020-2030年中国智慧交通市场规模预测(单位:亿元)

本报告就如下重点问题进行研究:

• 自动驾驶行业的发展现状如何?目前整体处于哪一发展阶段?

• 自动驾驶行业的发展痛点是什么?关键竞争要素有哪些?

• 自动驾驶行业主要有哪些市场参与者?

• 自动驾驶行业哪些细分领域受到资本青睐?有哪些值得关注的高成长潜力玩家?

• 自动驾驶在不同场景(物流与港口、Robotaxi、智慧交通)的商业化落地应用情况如何?

• 未来自动驾驶行业将有怎样的发展趋势?


更多精彩内容,请关注“36氪研究”微信公众号。如想获取《2021-2022年中国自动驾驶行业研究报告》,点击文章底部【阅读原文】,提取码:sdd6,或在36氪研究院微信公众号上回复“自动驾驶”获取下载链接。

👇点击阅读原文
获取《2021-2022年中国自动驾驶行业研究报告》
登录查看更多
1

相关内容

自动驾驶汽车,又称为无人驾驶汽车、电脑驾驶汽车或轮式移动机器人,是自动化载具的一种,具有传统汽车的运输能力。作为自动化载具,自动驾驶汽车不需要人为操作即能感测其环境及导航。完全的自动驾驶汽车仍未全面商用化,大多数均为原型机及展示系统,部分可靠技术才下放至商用车型,但有关于自驾车逐渐成为现实,已经引起了很多有关于道德的讨论。

知识荟萃

精品入门和进阶教程、论文和代码整理等

更多

查看相关VIP内容、论文、资讯等
中国自动驾驶和未来出行服务市场展望
专知会员服务
39+阅读 · 2022年4月18日
中国智能驾驶行业研究报告(附报告)64页pdf
专知会员服务
71+阅读 · 2022年3月6日
全球自动驾驶战略与政策观察,36页pdf
专知会员服务
58+阅读 · 2022年2月8日
2021年中国机器人行业研究报告,41页pdf
专知会员服务
72+阅读 · 2021年12月23日
36氪研究院 | 2021年中国医疗AI行业研究报告,40页pdf
专知会员服务
84+阅读 · 2021年12月22日
【研究报告】2021年中国AI+安防行业发展研究报告
专知会员服务
62+阅读 · 2021年10月20日
2021中国工业视觉行业研究报告
专知会员服务
55+阅读 · 2021年9月22日
【德勤】中国人工智能产业白皮书,68页pdf
专知会员服务
312+阅读 · 2019年12月23日
中国泛资讯行业洞察报告|36氪研究院
36氪
0+阅读 · 2022年3月23日
长城汽车「向死而生」式的智能化布局
机器之心
3+阅读 · 2022年1月24日
国家自然科学基金
0+阅读 · 2013年12月31日
国家自然科学基金
3+阅读 · 2013年12月31日
国家自然科学基金
4+阅读 · 2012年12月31日
国家自然科学基金
0+阅读 · 2012年12月31日
国家自然科学基金
0+阅读 · 2012年12月31日
国家自然科学基金
1+阅读 · 2011年12月31日
国家自然科学基金
0+阅读 · 2011年12月31日
国家自然科学基金
7+阅读 · 2011年9月30日
国家自然科学基金
6+阅读 · 2010年12月31日
国家自然科学基金
6+阅读 · 2010年11月30日
Arxiv
0+阅读 · 2022年4月20日
Arxiv
0+阅读 · 2022年4月19日
Arxiv
29+阅读 · 2020年3月16日
A Comprehensive Survey on Graph Neural Networks
Arxiv
13+阅读 · 2019年3月10日
VIP会员
最新内容
超越网格:作战环境对炮兵的影响
专知会员服务
1+阅读 · 今天15:35
KDD 2026 | MixRAGRec:面向LLM推荐的混合专家KG-RAG框架
BES:让语言模型通过双向进化搜索自我改进
专知会员服务
4+阅读 · 5月30日
以色列-美国-伊朗战争中的无人机:关键要点
专知会员服务
4+阅读 · 5月30日
《Palantir任务保障性软件安全标准(MA-S2)》
专知会员服务
14+阅读 · 5月30日
基于声学的无人机检测技术综述
专知会员服务
8+阅读 · 5月30日
《当代混合战争分析框架:俄乌战争经验教训》
相关VIP内容
中国自动驾驶和未来出行服务市场展望
专知会员服务
39+阅读 · 2022年4月18日
中国智能驾驶行业研究报告(附报告)64页pdf
专知会员服务
71+阅读 · 2022年3月6日
全球自动驾驶战略与政策观察,36页pdf
专知会员服务
58+阅读 · 2022年2月8日
2021年中国机器人行业研究报告,41页pdf
专知会员服务
72+阅读 · 2021年12月23日
36氪研究院 | 2021年中国医疗AI行业研究报告,40页pdf
专知会员服务
84+阅读 · 2021年12月22日
【研究报告】2021年中国AI+安防行业发展研究报告
专知会员服务
62+阅读 · 2021年10月20日
2021中国工业视觉行业研究报告
专知会员服务
55+阅读 · 2021年9月22日
【德勤】中国人工智能产业白皮书,68页pdf
专知会员服务
312+阅读 · 2019年12月23日
相关基金
国家自然科学基金
0+阅读 · 2013年12月31日
国家自然科学基金
3+阅读 · 2013年12月31日
国家自然科学基金
4+阅读 · 2012年12月31日
国家自然科学基金
0+阅读 · 2012年12月31日
国家自然科学基金
0+阅读 · 2012年12月31日
国家自然科学基金
1+阅读 · 2011年12月31日
国家自然科学基金
0+阅读 · 2011年12月31日
国家自然科学基金
7+阅读 · 2011年9月30日
国家自然科学基金
6+阅读 · 2010年12月31日
国家自然科学基金
6+阅读 · 2010年11月30日
Top
微信扫码咨询专知VIP会员