一个案例,看懂如何分析活动效果

2022 年 3 月 15 日 人人都是产品经理

关注并将「人人都是产品经理」设为星标

每天早 07 : 45 按时送达

无论是面试还是工作,做数据分析的同学都经常遇到“如何分析活动效果”的问题。本文基于某音乐类APP对新用户进行一个新注册即送7天会员权益活动的场景还原,对分析活动效果进行详尽的阐述。从常见错误、关键问题、评估模型的具体方法论三大方面与大家分享经验,推荐感兴趣的同学阅读学习。

全文共 2912 字,阅读需要 6 分钟

——————/ BEGIN /——————

活动评估常见错误

首先牢记,所有以评估评价判断作为动词的问题,答案只有一种:“好or坏”。

比如,如何评价该活动,可以回答:

  • 这个活动很好,该继续做。

  • 这个活动不好,不能做。

  • 这个活动不好不坏,鸡肋。

  • 这个活动没有任何改变,做了也白做。

这才是评估类分析的核心结论。

离开这四句话,其他的都是废话。比如:

  • 活动期间有4万新人注册。

  • 活动期间注册人数比活动前多1万。

  • 活动期间新用户点击率是80%。

  • 活动期间新用户使用权益率30%。

这些统统不是结论,只是分析过程而已。

如果没有结论,直接甩这些过程指标,很容易遭遇业务方反问:“所以呢?所以呢?你分析了啥?结论呢!”最后被搞得灰头土脸。

活动评估关键问题

活动评估,首先要得出好/坏评价。如果评价是好,再看能不能继续做,还能做多少次;如果是评价是差,再看差在哪里,是差得不可救药,还是能拯救一下继续用。

数据+标注=判断。因此想得出好/坏判断,需要有2样东西:

  1. 明确考核指标。

  2. 明确目标数值。

达标了,算好;不达标,不好。就这么简单(如下图)。

看似简单,实际上运营经常干的是:

  • 稀里糊涂:老板让做我就做,至于为啥?咱也不知道,咱也不敢问。

  • 呆头呆脑:我就是要做拉新人,拉就完了奥力给!

  • 投机取巧:反正以前干过/别人也在干,干就完了。

  • 浑水摸鱼:这是改变用户心智资源,数据岂能衡量!

总之,十个运营里最多只有俩,能准确说清楚现状和目标。这时候就需要数据分析师自己有独立判断能力。能分析业务逻辑、梳理业务过程,才能得出客观结论。

这里我们拿完全稀里糊涂的场景举例,看如何帮运营理清目的。

从0建立评估模型的做法

1. 梳理活动流程

运营活动会改变用户的行为,进而体现为数据指标的变化。从0开始建立评估模型,第一步就是了解活动具体流程,了解活动可能导致的用户行为变化。

比如问题里的新用户送权益,可以按如下梳理(如下图):

了解到行为变化以后,可以进一步看这些行为能用什么数据记录,能反映什么指标的变化。

经过梳理,我们就能看清楚:衡量活动结果的指标。

这些工作,应该是运营在策划阶段干的事,如果事前没做好,事后就要补课。

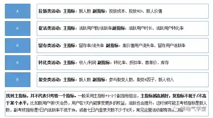
2. 筛选主指标

一个活动可能影响方方面面,比如上边的问题,有送东西,你说:

  • 能增加新用户注册——没毛病。

  • 能增加会员购买机会——似乎有机会。

  • 能提升忠诚度减少流失——似乎也有道理。

  • 能增加DAU——额,理论上新注册多了,DAU也增加。

如果不看数据,光听嘴巴讲,以上当然都有道理。

但真要一锅炖,让你计算没有流失的用户,送会员占比百分之几,产品本身占比百分之几,歌曲数量占比百分之几,能算清楚就见鬼了。

所以,评估指标要分主次,才容易说清楚问题。

如果是事前定目标,那么活动的主指标应该与目标紧密结合,优选直接受影响的指标。

比如活动是为了拉新,那主指标就是新注册用户数;如果活动是为了提高新用户留存率,那主要考虑的就是1-7日内留存情况。

这里看似简单,实则很容易被运营浑水摸鱼。

运营经常喜欢扯一堆影响指标,甚至扯什么“我的活动从深层次改变了用户心智认知,从而达到了数据不可衡量的深远影响”,总之搞一堆指标进来,哪个好看说哪个,不好看的不说。

做数据评估,最忌讳搞几百个指标然后做巨复杂的评估公式,混淆进来的的东西越多,就有越多搞文字游戏的空间,就越容易粉饰太平。

越简单清晰的评估,才越容易看出问题。

3. 设定判断标准

有了清晰的主指标,可以找判断标准。找标准有四个基本思路:

  1. 从整体结果出发,看总量。比如本月需要10万新用户,所以必须做到10万。

  2. 同无活动对比,看增量。比如无活动一个月5万,活动必须5+5万,多的5万作为标准。

  3. 同过往活动对比,看效率。比如拉新活动一般100块一个新人,所以这次不能超过。

  4. 同无参与的用户对比,看差异。比如分无参与组/参与组,对比参与组新注册数/留存率。

站在公司角度,肯定是第一种方法最实在。

但站在组织活动的角度,都喜欢突出自己的贡献,因此倾向于用2、3、4种方法。

运营最喜欢谈:自然增长率(没有活动情况下,自然增长是多少)。并且总是倾向于把自然增长率算得低低的,或者干脆弄成负数,这样才显得活动牛逼无比。

要注意的是:所谓自然增长率,只在活动不频繁的时候才能计算。

很多业务(比如电商、O2O),根本就是活动不断,大活动套小活动,根本区分不出来,这时候就不适用。同理,设参照组的前提,是参照组根本没有活动提醒和活动参与功能,且参照组和活动组用户质量差不多。

如果不满足这个限制条件,就很难直接得出活动效益好的结论。

这些方法都是看似科学,实则充满玩猫腻空间。

想讨论清楚问题,就简单直接立标准。

4. 找影响结果的过程

以上1、2、3步都是为了得出判断做铺垫。

有了“好/坏”判断。就能进一步分析为啥好,为啥坏。

这时候就需要细化梳理业务流程,找到能影响结果的关键点。

比如拉新活动,广告投放渠道、广告文案、注册流程、进去以后提示权益方式、领取会员权益流程,都会有影响(如下图):

在分析这些指标的时候,要注意先后顺序。

比如有关新用户注册问题。要先看各个用户来源渠道的投放力度,活动是否及时上架,何时与投放结合。

之后才是深入分析文案、活动礼品、领取后行为等等。

小  结

这个题目如果拿来面试,你能一眼看出来菜鸟、新手、老手的区别:

菜鸟:我认为应该从用户增长、产品体验、品牌影响、商业收入、四大方面考虑,blablabla。然后你就抓住品牌影响问他,到底怎么衡量,基本就能把他问死。

没入门的菜鸟与新手之间最大差距,是他们根本不知道数据还需要做采集。菜鸟们最喜欢凭空讲一些很难收集,但听起来牛逼的指标。

新手:我认为应该考虑新人注册数、新人次日、3日、7日留存、新人会员领取率、新人留存市场、新人点击次数、新人购买会员数、新人使用权益频次……(此处省略100多个各色指标)。建立神经网络模型,综合评估。

是滴,新人第一喜欢堆砌指标,似乎指标越多越牛逼。

第二喜欢扯模型,不管模型能不能用,自己用没用过,扯了就牛逼。唯独会忽视标准问题。

想怼死新人,只要问“凭什么增长5万就是好,4万9千1百2十7就不好!”“你建神经网络评价模型,好/坏活动的标注谁来打,是对整个活动打标还是对某些指标打标,不同类型活动凭什么摆在一起打标”基本就把新人问蒙了。

说到底,活动评估这件事,又是一件思路清晰比技术高深重要,守住节操比思路清晰重要的事。

只要对运营常见活动:拉新、促活、留存、转化、裂变等等玩法有基础了解,对常规运营数据有认识,对过往活动有了解跌,基本上都能答出正确答案。

怕就怕对业务流程了解太少,连人家在干啥都不懂。

—————— / END / ——————

产品经理培训产品运营培训企业内训服务

请在公众号后台回复「培训」了解更多

▼ 喜欢请分享&收藏,满意点个赞,最后点「在看」 ▼

登录查看更多
0

相关内容

关乎渠道,用户,数据,商务和活动的各种思考和求索。 运筹于帷幄之中,决胜于千里之外。学习运营: 运营、产品运营(互联网运营)
《数据中台交付标准化》白皮书
专知会员服务
126+阅读 · 2022年3月21日
专知会员服务
71+阅读 · 2021年4月27日
【经典书】R机器学习入门:严格的数学分析,225页pdf
专知会员服务
62+阅读 · 2021年2月16日
【实用书】学习用Python编写代码进行数据分析,103页pdf
专知会员服务
199+阅读 · 2020年6月29日
商业数据分析,39页ppt
专知会员服务
165+阅读 · 2020年6月2日
【高能所】如何做好⼀份学术报告& 简单介绍LaTeX 的使用
BERT技术体系综述论文:40项分析探究BERT如何work
专知会员服务
140+阅读 · 2020年3月1日
如何用数据驱动活动,这篇文章告诉你
人人都是产品经理
0+阅读 · 2022年2月27日
用户流失,该怎么分析?
人人都是产品经理
0+阅读 · 2022年2月17日
5个步骤,用数据分析优化业务
人人都是产品经理
0+阅读 · 2021年12月27日
数据出现波动不要慌,手把手教你搭建数据异常监控体系
人人都是产品经理
1+阅读 · 2021年12月20日
用户复购行为,该如何分析
人人都是产品经理
0+阅读 · 2021年12月4日
运营数据分析,怎么做才有深度
人人都是产品经理
0+阅读 · 2021年11月23日
大厂都在谈的数据思维,到底怎么建立?
人人都是产品经理
0+阅读 · 2021年11月14日
数据分析,如何挖掘业务机会
人人都是产品经理
0+阅读 · 2021年11月10日
运营策略分析体系,该如何搭建?
人人都是产品经理
0+阅读 · 2021年10月26日
用户研究:如何做用户画像分析
产品100干货速递
45+阅读 · 2019年5月9日
国家自然科学基金
1+阅读 · 2015年12月31日
国家自然科学基金
0+阅读 · 2015年12月31日
国家自然科学基金
0+阅读 · 2015年12月31日
国家自然科学基金
1+阅读 · 2014年12月31日
国家自然科学基金
0+阅读 · 2014年12月31日
国家自然科学基金
0+阅读 · 2013年12月31日
国家自然科学基金
0+阅读 · 2012年12月31日
国家自然科学基金
0+阅读 · 2012年12月31日
国家自然科学基金
0+阅读 · 2011年12月31日
Accurate ADMET Prediction with XGBoost
Arxiv
0+阅读 · 2022年4月15日
Hierarchical Graph Capsule Network
Arxiv
20+阅读 · 2020年12月16日
Arxiv
24+阅读 · 2018年10月24日
Arxiv
23+阅读 · 2018年10月1日
Arxiv
11+阅读 · 2018年5月13日
Arxiv
10+阅读 · 2018年2月17日
Arxiv
16+阅读 · 2018年2月7日
VIP会员
最新内容
最新“指挥控制”领域出版物合集(简介)
专知会员服务
1+阅读 · 今天15:19
面向军事作战需求开发的人工智能(RAIMOND)
专知会员服务
3+阅读 · 今天15:13
软件定义多域战术网络:基础与未来方向(综述)
水下战战术决策中的气象与海洋预报(50页报告)
远程空中优势:新一代超视距导弹的兴起
专知会员服务
1+阅读 · 今天14:45
大语言模型溯因推理的统一分类学与综述
专知会员服务
0+阅读 · 今天12:07
相关VIP内容
《数据中台交付标准化》白皮书
专知会员服务
126+阅读 · 2022年3月21日
专知会员服务
71+阅读 · 2021年4月27日
【经典书】R机器学习入门:严格的数学分析,225页pdf
专知会员服务
62+阅读 · 2021年2月16日
【实用书】学习用Python编写代码进行数据分析,103页pdf
专知会员服务
199+阅读 · 2020年6月29日
商业数据分析,39页ppt
专知会员服务
165+阅读 · 2020年6月2日
【高能所】如何做好⼀份学术报告& 简单介绍LaTeX 的使用
BERT技术体系综述论文:40项分析探究BERT如何work
专知会员服务
140+阅读 · 2020年3月1日
相关资讯
如何用数据驱动活动,这篇文章告诉你
人人都是产品经理
0+阅读 · 2022年2月27日
用户流失,该怎么分析?
人人都是产品经理
0+阅读 · 2022年2月17日
5个步骤,用数据分析优化业务
人人都是产品经理
0+阅读 · 2021年12月27日
数据出现波动不要慌,手把手教你搭建数据异常监控体系
人人都是产品经理
1+阅读 · 2021年12月20日
用户复购行为,该如何分析
人人都是产品经理
0+阅读 · 2021年12月4日
运营数据分析,怎么做才有深度
人人都是产品经理
0+阅读 · 2021年11月23日
大厂都在谈的数据思维,到底怎么建立?
人人都是产品经理
0+阅读 · 2021年11月14日
数据分析,如何挖掘业务机会
人人都是产品经理
0+阅读 · 2021年11月10日
运营策略分析体系,该如何搭建?
人人都是产品经理
0+阅读 · 2021年10月26日
用户研究:如何做用户画像分析
产品100干货速递
45+阅读 · 2019年5月9日
相关基金
国家自然科学基金
1+阅读 · 2015年12月31日
国家自然科学基金
0+阅读 · 2015年12月31日
国家自然科学基金
0+阅读 · 2015年12月31日
国家自然科学基金
1+阅读 · 2014年12月31日
国家自然科学基金
0+阅读 · 2014年12月31日
国家自然科学基金
0+阅读 · 2013年12月31日
国家自然科学基金
0+阅读 · 2012年12月31日
国家自然科学基金
0+阅读 · 2012年12月31日
国家自然科学基金
0+阅读 · 2011年12月31日
相关论文
Accurate ADMET Prediction with XGBoost
Arxiv
0+阅读 · 2022年4月15日
Hierarchical Graph Capsule Network
Arxiv
20+阅读 · 2020年12月16日
Arxiv
24+阅读 · 2018年10月24日
Arxiv
23+阅读 · 2018年10月1日
Arxiv
11+阅读 · 2018年5月13日
Arxiv
10+阅读 · 2018年2月17日
Arxiv
16+阅读 · 2018年2月7日
Top
微信扫码咨询专知VIP会员