《深度学习,统计学习,数学基础》AI算法工程师手册:50章一网打尽

2019 年 12 月 2 日 新智元



  新智元推荐  

来源:专知

编辑整理:元子

【新智元导读】市面上很多人工智能相关的书籍。大部分的书,面向小白,内容深度不够;小部分教材书或者科研书,内容艰深,又过于复杂。那么有没有,面向算法工程师(程序员)人群的,面向有一定数学基础、算法基础,能够快速上手写代码的人群的人工智能手册呢?有的!而且免费开源,非常有程序员范!《AI算法工程师手册》你值得拥有!来 新智元AI朋友圈 和行业大咖讨论吧~


市面上很多人工智能相关的书籍。大部分的书,面向小白,内容深度不够;小部分教材书或者科研书,内容艰深,又过于复杂。那么有没有,面向算法工程师(程序员)人群的,面向有一定数学基础、算法基础,能够快速上手写代码的人群的人工智能手册呢?有的!而且免费开源,非常有程序员范!《AI算法工程师手册》你值得拥有!


作者Github:https://github.com/huaxz1986

手册地址:http://www.huaxiaozhuan.com/


手册目录:


数学基础


  • 1.线性代数基础
    • 一、基本知识
    • 二、向量操作
    • 三、矩阵运算
    • 四、特殊函数
  • 2.概率论基础
    • 一、概率与分布
    • 二、期望和方差
    • 三、大数定律及中心极限定理
    • 五、常见概率分布
    • 六、先验分布与后验分布
    • 七、信息论
    • 八、其它
  • 3.数值计算基础
    • 一、数值稳定性
    • 二、梯度下降法
    • 三、二阶导数与海森矩阵
    • 四、牛顿法
    • 五、拟牛顿法
    • 六、 约束优化
  • 4.蒙特卡洛方法与 MCMC 采样
    • 一、蒙特卡洛方法
    • 二、马尔可夫链
    • 三、MCMC 采样


统计学习


  • 0.机器学习简介
    • 一、基本概念
    • 二、监督学习
    • 三、机器学习三要素
           
机器学习的对象是:具有一定的统计规律的数据。

机器学习根据任务类型,可以划分为:

    • 监督学习任务:从已标记的训练数据来训练模型。主要分为:分类任务、回归任务、序列标注任务。
    • 无监督学习任务:从未标记的训练数据来训练模型。主要分为:聚类任务、降维任务。
    • 半监督学习任务:用大量的未标记训练数据和少量的已标记数据来训练模型。
    • 强化学习任务:从系统与环境的大量交互知识中训练模型。

    机器学 习根据算法类型,可以划分为:

    • 传统统计学习:基于数学模型的机器学习方法。包括SVM、逻辑回归、决策树等。
      这一类算法基于严格的数学推理,具有可解释性强、运行速度快、可应用于小规模数据集的特点。
    • 深度学习:基于神经网络的机器学习方法。包括前馈神经网络、卷积神经网络、递归神经网络等。
      这一类算法基于神经网络,可解释性较差,强烈依赖于数据集规模。但是这类算法在语音、视觉、自然语言等领域非常成功。

    没有免费的午餐定理(No Free Lunch Theorem:NFL):对于一个学习算法A,如果在某些问题上它比算法B好,那么必然存在另一些问题,在那些问题中B比A更好。 因此不存在这样的算法: 它在所有的问题上都取得最佳的性能。 因此要谈论算法的优劣必须基于具体的学习问题。

  • 1.线性代数基础
    • 一、线性回归
    • 二、广义线性模型
    • 三、对数几率回归
    • 四、线性判别分析
    • 五、感知机
  • 2.支持向量机
    • 一、 线性可分支持向量机
    • 二、线性支持向量机
    • 三、非线性支持向量机
    • 四、支持向量回归
    • 五、SVDD
    • 六、序列最小最优化方法
    • 七、其它讨论
  • 3.朴素贝叶斯
    • 一、贝叶斯定理
    • 二、朴素贝叶斯法
    • 三、半朴素贝叶斯分类器
    • 四、其它讨论
  • 4.决策树
    • 一、 原理
    • 二、 特征选择
    • 三、生成算法
    • 四、剪枝算法
    • 五、CART 树
    • 六、连续值、缺失值处理
    • 七、多变量决策树
  • 5.knn
    • 一、k 近邻算法
    • 二、 kd树
  • 6.集成学习
    • 一、集成学习误差
    • 二、 Boosting
    • 三、Bagging
    • 四、集成策略
    • 五、多样性分析
  • 7.梯度提升树
    • 一、提升树
    • 二、xgboost
    • 三、LightGBM
  • 8.特征工程
    • 一、缺失值处理
    • 二、特征编码
    • 三、数据标准化、正则化
    • 四、特征选择
    • 五、稀疏表示和字典学习
    • 六、多类分类问题
    • 七、类别不平衡问题
  • 9.模型评估
    • 一、泛化能力
    • 二、过拟合、欠拟合
    • 三、偏差方差分解
    • 四、参数估计准则
    • 五、泛化能力评估
    • 六、训练集、验证集、测试集
    • 七、性能度量
    • 七、超参数调节
    • 八、传统机器学习的挑战
  • 10.降维
    • 一、维度灾难
    • 二、主成分分析 PCA
    • 三、核化线性降维 KPCA
    • 四、流形学习
    • 五、度量学习
    • 六、概率PCA
    • 七、独立成分分析
    • 八、t-SNE
    • 九、LargeVis
  • 11.聚类
    • 一、性能度量
    • 二、原型聚类
    • 三、密度聚类
    • 四、层次聚类
    • 五、谱聚类
  • 12.半监督学习
    • 半监督学习
    • 一、生成式半监督学习方法
    • 二、半监督 SVM
    • 三、图半监督学习
    • 四、基于分歧的方法
    • 五、半监督聚类
    • 六、 总结
  • 13.EM算法
    • 一、示例
    • 二、EM算法原理
    • 三、EM算法与高斯混合模型
    • 四、EM 算法与 kmeans 模型
    • 五、EM 算法的推广
  • 14.最大熵算法
    • 一、最大熵模型MEM
    • 二、分类任务最大熵模型
    • 三、最大熵的学习
  • 15.隐马尔可夫模型
    • 一、隐马尔可夫模型HMM
    • 二、 HMM 基本问题
    • 三、 最大熵马尔科夫模型MEMM
  • 16.概率图与条件随机场
    • 一、概率图模型
    • 二、贝叶斯网络
    • 三、马尔可夫随机场
    • 四、条件随机场 CRF
  • 17.边际概率推断
    • 一、精确推断
    • 二、近似推断
  • 18.主题模型
    • 一、Unigram Model
    • 二、pLSA Model
    • 三、LDA Model
    • 四、LDA优化
    • 五、sentence-LDA
    • 六、模型讨论

深度学习


  • 0.深度学习简介
    • 一、 介绍
    • 二、历史
                
深度学习:计算机从经验中学习,以层次化的概念(concept)来理解世界。
                    
从经验中学习:避免了人工指定计算机学习所需的所有知识。
层次化的概念: 计算机通过从简单的概念来构建、学习更复杂的概念。
 如果绘制一张图来展示这些概念的关系,那么这张图是一个深度的层次结构,因 此称这种方法为深度学习。

  • 1.深度前馈神经网络
    深度前馈网络(deep feedfoward network)也称作前馈神经网络(feedforward neural network)或者多层感知机(multilayer perceptron:MLP),它是最典型的深度学习模型。卷积神经网络就是一种特殊的深度前馈网络。深度前馈网络也是循环神经网络的基础。
    • 一、基础
    • 二、损失函数
    • 三、输出单元
    • 四、隐单元
    • 五、结构设计
    • 六、历史小记
  • 2.反向传播算法
    • 一、链式法则
    • 二、反向传播
    • 三、算法实现
    • 四、自动微分
  • 3.正则化
    • 一、参数范数正则化
    • 二、显式约束正则化
    • 三、数据集增强
    • 四、噪声鲁棒性
    • 五、早停
    • 六、参数相对约束
    • 七、dropout
    • 八、对抗训练
    • 九、正切传播算法
    • 十、其它相关
  • 4.最优化基础
    • 一、代价函数
    • 二、神经网络最优化挑战
    • 三、 mini-batch
    • 四、基本优化算法
    • 五、自适应学习率算法
    • 六、二阶近似方法
    • 七、共轭梯度法
    • 八、优化策略和元算法
    • 九、参数初始化策略
    • 十、Normalization
    • 十一、Online Learning
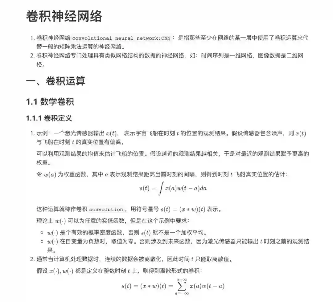
  • 5.卷积神经网络: 卷积神经网络convolutional neural network:CNN: 是指那些至少在网络的某一层中使用了卷积运算来代替一般的矩阵乘法运算的神经网络。 卷积神经网络专门处理具有类似网格结构的数据的神经网络。 如: 时间序列是一维网格,图像数据是二维网格。
    • 一、卷积运算
    • 二、卷积层、池化层
    • 三、基本卷积的变体
    • 四、应用
    • 五、 历史和现状
  • 5.1.CNN之图片分类
    • 一、LeNet
    • 二、AlexNet
    • 三、VGG-Net
    • 四、Inception
    • 五、ResNet
    • 六、ResNet 变种
    • 七、SENet
    • 八、 DenseNet
    • 九、小型网络
  • 6.循环神经网络
    • 一、RNN计算图
    • 二、训练算法
    • 三、长期依赖
    • 四、常见 RNN 变种
  • 7.Transformer
    • 一、Transformer
    • 二、Universal Transformer
    • 三、Transformer XL
    • 四、GPT
    • 五、BERT
    • 六、ERNIE
    • 七、XLNet
    • 八、MT-DNN
    • 九、BERT 扩展
  • 8.词向量
    • 一、向量空间模型 VSM
    • 二、LSA
    • 三、Word2Vec
    • 四、GloVe
    • 五、FastText
    • 六、ELMo
    • 七、变种
  • 9.传统 CTR 预估模型
    • 一、LR 模型
    • 二、POLY2 模型
    • 三、FM模型
    • 四、FFM模型
    • 五、GBDT-LR 模型
    • 六、FTRL模型
    • 七、LS-PLM 模型
  • 10.工程实践指导原则
    • 一、性能度量
    • 二、默认的基准模型
    • 三、决定是否收集更多数据
    • 四、选择超参数
    • 五、调试策略
    • 六、示例:数字识别系统
    • 七、数据预处理
    • 八、变量初始化
    • 九、结构设计

工具


CRF

  • CRF++
    • 一、安装
    • 二、使用
    • 三、Python接口
    • 四、常见错误

lightgbm

  • lightgbm使用指南
    • 一、安装
    • 二、调参
    • 三、进阶
    • 四、API
    • 五、Docker

xgboost

  • xgboost使用指南
    • 一、安装
    • 二、调参
    • 三、外存计算
    • 四、 GPU计算
    • 五、单调约束
    • 六、 DART booster
    • 七、Python API

scikit-learn

  • 1.预处理
    • 一、特征处理
    • 二、特征选择
    • 三、字典学习
    • 四、PipeLine
  • 2.降维
    • 一、PCA
    • 二、MDS
    • 三、Isomap
    • 四、LocallyLinearEmbedding
    • 五、FA
    • 六、FastICA
    • 七、t-SNE
  • 3.监督学习模型
    • 一、线性模型
    • 二、支持向量机
    • 三、贝叶斯模型
    • 四、决策树
    • 五、KNN
    • 六 、AdaBoost
    • 七、梯度提升树
    • 八、Random Forest
  • 4.模型评估
    • 一、数据集切分
    • 二、性能度量
    • 三、验证曲线 && 学习曲线
    • 四、超参数优化
  • 5.聚类模型
    • 一、KMeans
    • 二、DBSCAN
    • 三、MeanShift
    • 四、AgglomerativeClustering
    • 五、BIRCH
    • 六、GaussianMixture
    • 七、SpectralClustering
  • 6.半监督学习模型
    • 一、标签传播算法
  • 7.隐马尔可夫模型
    • 一、Hmmlearn
    • 二、seqlearn

spark

  • 1.基础概念
    • 一、核心概念
    • 二、安装和使用
    • 三、 pyspark shell
    • 四、独立应用
  • 2.rdd使用
    • 一、概述
    • 二、创建 RDD
    • 三、转换操作
    • 四、行动操作
    • 五、其他方法和属性
    • 六、持久化
    • 七、分区
    • 八、混洗
  • 3.dataframe使用
    • 一、概述
    • 二、SparkSession
    • 三、DataFrame 创建
    • 四、 DataFrame 保存
    • 五、DataFrame
    • 六、Row
    • 七、Column
    • 八、GroupedData
    • 九、functions
  • 4.累加器和广播变量
    • 一、累加器
    • 二、广播变量

numpy

  • numpy 使用指南
    • 一、 ndarray
    • 二、 ufunc 函数
    • 三、 函数库
    • 四、数组的存储和加载

scipy

  • scipy 使用指南
    • 一、 常数和特殊函数
    • 二、 拟合与优化
    • 三、线性代数
    • 四、 统计
    • 五、数值积分
    • 六、 稀疏矩阵

matplotlib

  • matplotlib 使用指南
    • 一、matplotlib配置
    • 二、 matplotlib Artist
    • 三、基本概念
    • 四、布局
    • 五、 Path
    • 六、 path effect
    • 七、坐标变换
    • 八、 3D 绘图
    • 九、技巧

pandas

  • pandas 使用指南
    • 一、基本数据结构
    • 二、 内部数据结构
    • 三、 下标存取
    • 四、 运算
    • 五、变换
    • 六、数据清洗
    • 七、 字符串操作
    • 八、 聚合与分组
    • 九、时间序列
    • 十、 DataFrame 绘图
    • 十一、 移动窗口函数
    • 十二、 数据加载和保存


完整版看手册地址:
http://www.huaxiaozhuan.com/


部分章节节选:
市面上很多人工智能相关的书籍。大部分的书,面向小白,内容深度不够;小部分教材书或者科研书,内容艰深,又过于复杂。那么有没有,面向算法工程师(程序员)人群的,面向有一定数学基础、算法基础,能够快速上手写代码的人群的人工智能手册呢?有的!而且免费开源,非常有程序员范!《AI算法工程师手册》你值得拥有!


作者简介:


华校专,清华航天学院工程力学本科,国防科大计算机专业硕士。清华四年每年成绩都是本系头名,曾任阿里巴巴资深算法工程师,现任智易科技首席算法研究员,《Python 大战机器学习》的作者。


本文授权转载自公众号:专知


寒冬里,这个最酷AI创新平台招人啦!新智元邀你2020勇闯AI之巅
在新智元你可以获得:
  • 与国内外一线大咖、行业翘楚面对面交流的机会
  • 掌握深耕人工智能领域,成为行业专家
  • 远高于同行业的底薪
  • 五险一金+月度奖金+项目奖励+年底双薪
  • 舒适的办公环境(北京融科资讯中心B座)
  • 一日三餐、水果零食

新智元邀你2020勇闯AI之巅,岗位信息详见海报:

登录查看更多
23

相关内容

这是作者多年以来学习总结的笔记,经整理之后开源于世。目前还有约一半的内容在陆续整理中,已经整理好的内容放置在此。 曾有出版社约稿,但是考虑到出版时间周期较长,而且书本购买成本高不利于技术广泛传播,因此作者采取开源的形式。 笔记内容仅供个人学习使用,非本人同意不得应用于商业领域。
【经典书】机器学习:贝叶斯和优化方法,1075页pdf
专知会员服务
415+阅读 · 2020年6月8日
最新《自动微分手册》77页pdf
专知会员服务
104+阅读 · 2020年6月6日
【经典书】机器学习高斯过程,266页pdf
专知会员服务
200+阅读 · 2020年5月2日
【书籍】深度学习框架:PyTorch入门与实践(附代码)
专知会员服务
168+阅读 · 2019年10月28日
AI算法太难入门?看完这本书你就不会这么想
大数据技术
8+阅读 · 2019年6月10日
《AI 算法手册》目录 | 机器学习知识点系统性梳理!
数说工作室
22+阅读 · 2019年5月28日
备战AI求职季 | 100道机器学习面试题(上)
七月在线实验室
9+阅读 · 2019年3月16日
【资源】机器学习算法工程师手册(PDF下载)
机器学习算法与Python学习
39+阅读 · 2018年10月14日
学习人工智能需要哪些必备的数学基础?
搞人工智能必备“数学库”
机器学习算法与Python学习
5+阅读 · 2017年11月20日
机器学习必备手册
机器学习研究会
19+阅读 · 2017年10月24日
入坑机器学习,这10个知识点你要了解!
THU数据派
5+阅读 · 2017年9月15日
Domain Representation for Knowledge Graph Embedding
Arxiv
14+阅读 · 2019年9月11日
Arxiv
12+阅读 · 2019年2月26日
Arxiv
11+阅读 · 2018年7月8日
Arxiv
7+阅读 · 2018年1月31日
Arxiv
7+阅读 · 2018年1月10日
VIP会员
最新内容
美陆军设想无人系统司令部
专知会员服务
0+阅读 · 今天13:45
【博士论文】已对齐人工智能系统的持久脆弱性
专知会员服务
0+阅读 · 今天13:52
扭曲还是编造?视频大语言模型幻觉研究综述
专知会员服务
0+阅读 · 今天13:41
《采用系统思维应对混合战争》125页
专知会员服务
2+阅读 · 今天12:47
战争机器学习:数据生态系统构建(155页)
专知会员服务
6+阅读 · 今天8:10
内省扩散语言模型
专知会员服务
5+阅读 · 4月14日
国外反无人机系统与技术动态
专知会员服务
3+阅读 · 4月14日
相关资讯
AI算法太难入门?看完这本书你就不会这么想
大数据技术
8+阅读 · 2019年6月10日
《AI 算法手册》目录 | 机器学习知识点系统性梳理!
数说工作室
22+阅读 · 2019年5月28日
备战AI求职季 | 100道机器学习面试题(上)
七月在线实验室
9+阅读 · 2019年3月16日
【资源】机器学习算法工程师手册(PDF下载)
机器学习算法与Python学习
39+阅读 · 2018年10月14日
学习人工智能需要哪些必备的数学基础?
搞人工智能必备“数学库”
机器学习算法与Python学习
5+阅读 · 2017年11月20日
机器学习必备手册
机器学习研究会
19+阅读 · 2017年10月24日
入坑机器学习,这10个知识点你要了解!
THU数据派
5+阅读 · 2017年9月15日
相关论文
Domain Representation for Knowledge Graph Embedding
Arxiv
14+阅读 · 2019年9月11日
Arxiv
12+阅读 · 2019年2月26日
Arxiv
11+阅读 · 2018年7月8日
Arxiv
7+阅读 · 2018年1月31日
Arxiv
7+阅读 · 2018年1月10日
Top
微信扫码咨询专知VIP会员