今年高考作文题目,创业邦押中了5个

2022 年 6 月 7 日 创业邦杂志


今天是2022年全国高考正式拉开大幕的第一天,在这里预祝各位考生旗开得胜,金榜题名!


如往年一样,高考作文题目再一次引发网友热议。网友纷纷表示,“太难了,幸好我不是今年高考”。但是仔细看看这些题目,仿佛在上面看到了创业者的身影。



全国甲卷



这篇作文题目还真是考验阅读理解。怎么说呢,所有字都认识,连在一起并不知道是啥意思。这似曾相识的感觉,就好比程序猿打开产品经理的需求文档,设计师听到甲方说五彩斑斓的黑。


但是,再仔细看看题目,可能对创业者们也有些许启发。


《红楼梦》中众人给匾额题名时使用的各种技巧,是不是也可以迁移到方案构思的过程中呢?比如借鉴化用前人的成功案例,致敬经典。或者我们根据自己的产品使用情境,做好融会贯通。再或者,我们还可以去看看其他行业的成功经验,或许也可以迁移到自己的行业中来使用。



全国乙卷



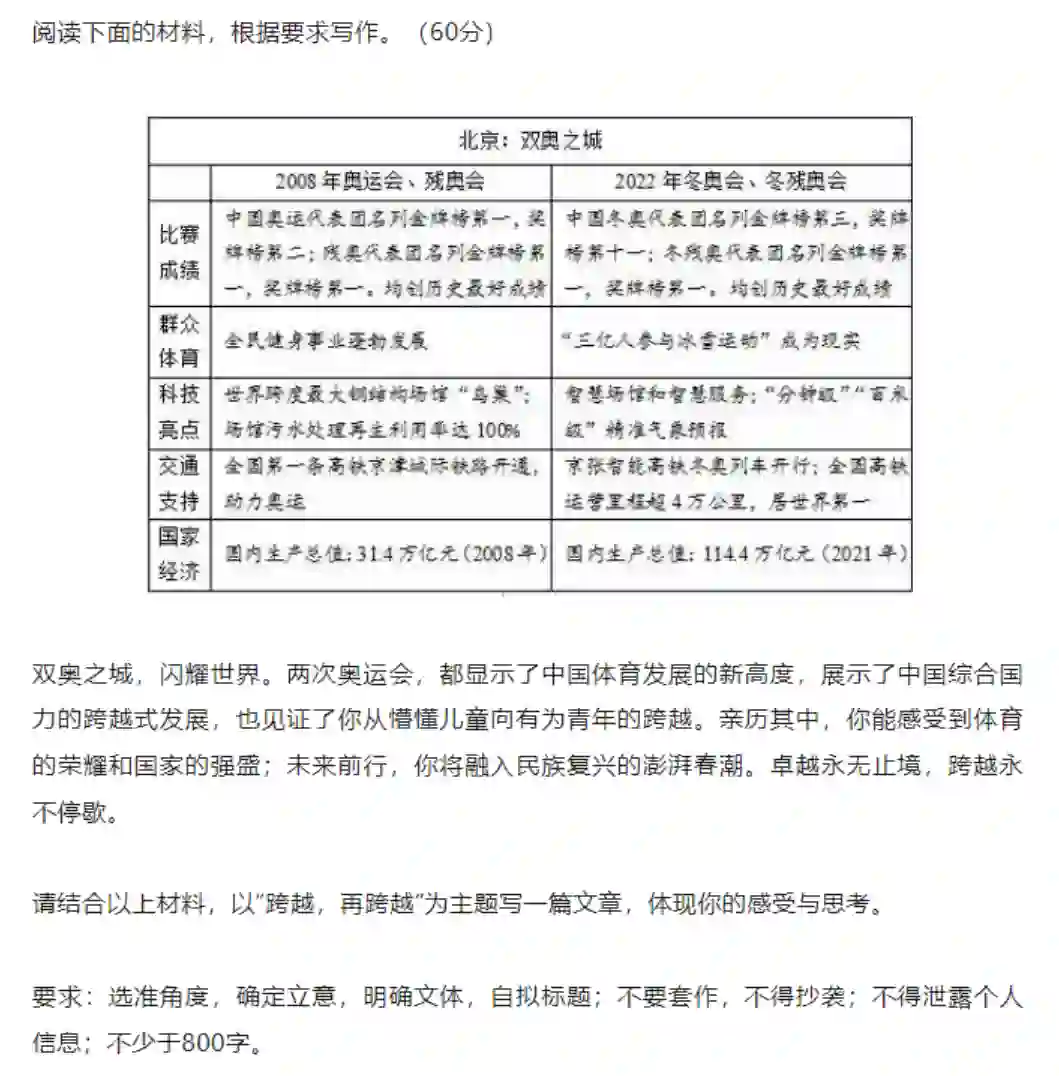
全国乙卷的题目是关于北京双奥之城的。


本届北京冬奥会出现了诸多黑科技,今年冬奥会的成功破圈,离不开年轻一代创业者们在技术高峰上的不断“跨越,再跨越”。


比如在短道速滑比赛中,“火眼金睛”的猎豹,以4K高清向裁判全面展示了各种犯规小动作。有了猎豹,运动员据理力争为自己讨一个公道却得不到回应的时代过去了。冬奥会比赛的公平公正有中国黑科技来守护。戳此回顾👈)


再比如,在这次冬奥会开闭幕式上惊艳全球观众的巨型“冰瀑屏”,其背后正是一家估值300亿元的芯片本土独角兽。(创业邦也曾挖掘过背后的创业故事,戳此回顾👈)

 


全国新高考Ⅰ卷



再来看看全国新高考卷。


“本手、妙手、俗手”乍一看说的云里雾里,但仔细琢磨琢磨,好像也是在说创业者的心态。


创业早期,创始团队往往心气儿很高,常常追求更吸人眼球的突破创新,有时会忘了把最基础的功能夯实,甚至可能有时只顾蒙眼狂奔,忽略了内部组织的建设。有时也会过于急功近利,采用一些小技巧临时度过了小危机,却未能做好全局战略规划,为今后的长远发展埋下了隐患。


完美日记靠KOL带货和线上流量迅速蹿红,但由于研发和品牌能力不足,上市即巅峰,短暂的高光之后,是股价的跌跌不休。(戳此回顾👈)


创业维艰,需要创始团队踏踏实实走好脚下的每一步,打牢基础再寻求大突破,稳步前进自会有“妙手”。



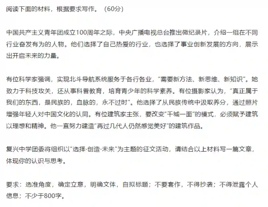
全国新高考Ⅱ卷



“选择·创造·未来”这三个关键词,可能是创业者们经常在内心反复问自己的问题吧。


“我选择的这个赛道有前景吗?”“我们创造的东西有价值吗?”“未来能够被市场接纳吗?”……


即便面临着很多不确定性,但是仍有一大群创业者,为了心中的理想,为了夺回自主权,不被“卡脖子”,不断攻坚克难。于是我们看到神舟十四号成功升天,国产大飞机C919首飞成功。(戳此回顾👈)


前段时间全国科技工作者日,创业邦发布了一篇“科学家创业”的长文,致敬这些创业路上的追梦人。他们真正“把论文,写在了祖国的大地上。”(戳此回顾👈)他们都是值得被时代铭记的人。

 


北京卷



来看看北京卷大作文的第二个选题,像不像创业者面临的新窘境。


最近这段时间疫情反反复复,线下见面成了一件不可控的事情,既见不了客户,又约不了投资人,大型线下发布会更是不要想,线上沟通效果也打了不少折扣。


然而,逆境中往往是创新灵感爆发的时刻,恰恰是因为线下的不便,催化了线上活动的不断创新。


从最初的视频会议、线上直播互动,到如今已经可以在元宇宙里开大会了。比如,创业邦前不久就在虚拟世界召开了一场《元宇宙内容创作线上峰会》。与会嘉宾可以操控虚拟人在会场内走来走去,近乎“真实”地还原了线下会场嘉宾相互交流的场景。(戳此回顾👈)


未来,随着线上活动的形式越发多元化,场景越发“真实”,相信还会诞生出更多新奇有趣的在线活动。

 


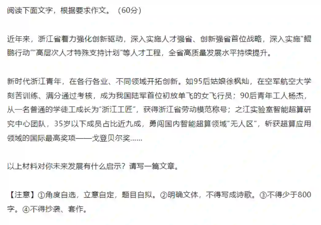
浙江卷

 


说起浙江,可能我们第一印象是电商之都杭州、义乌小商品城、美轮美奂的乌镇,此外浙江省还有一个拥有108家上市公司的城市——宁波。像最近两年因疫情而火爆全网的“空气炸锅”,第一家上市公司比依股份就诞生于这里。(戳此回顾👈)


与此同时,浙江也在新经济领域积极探索着。


比如,坐落在杭州的人工智能小镇,就是重点布局5G通信技术、智能制造、智慧医疗、大数据、云计算、机器人等细分领域,近年来吸引了大批初创团队。


截至2021年11月,人工智能小镇已累计举办18批项目评审,吸引高端研发机构19家、项目914个,集聚创新创业人员近8800名;77家企业获得社会融资,融资规模近56亿元。


今年浙江省的考卷上提出“人才强省、创新强省”的战略,仔细品品,这是不是在号召浙江省的广大青年才俊留在浙江,共建美好家园。


浙江省的经济发展速度确实也是大家有目共睹的。2021年浙江省生产总值(GDP)73516亿元,增速8.5%,首次突破7万亿大关,位居全国第四。


期待有更多的创新经济在浙江发生。



天津卷



最后再来看看天津的题目。不愧是“哏儿都”,今年高考作文题目太接地气了。此时此刻,被封控许久的人们,实在太需要烟火气来重燃对生活的热爱了。


正所谓“人间烟火气,最抚凡人心”。尤其是忙得连轴转的创业者,通宵加班后走出公司,看到路边热气腾腾的早点铺,怎么会不感到一丝释怀呢?


有人说,当你坚持不下去的时候,去看看凌晨5点的街道,那些安安静静扫大街的环卫工人,忙着出摊的早点铺小老板,赶在限行前快速离开的重型货车司机,这便是人间真实的模样。


而创业,可能就是为如他们一样的普通人,创造更多美好,提供更多便利。


以上就是今年高考作文的汇总了,不知道你对这些题目有哪些想发表的观点或感悟呢?欢迎在评论区和我们交流~

 



找靠谱商机,关注创业邦视频号!

登录查看更多
0

相关内容

2022年中国企业数字化学习行业研究报告
专知会员服务
36+阅读 · 2022年7月20日
201页ppt,2022年「元宇宙」全球年度报告--北大&安信
专知会员服务
56+阅读 · 2022年3月8日
南洋理工最新《视频自然语言定位》2022综述
专知会员服务
25+阅读 · 2022年1月29日
专知会员服务
13+阅读 · 2021年9月30日
专知会员服务
16+阅读 · 2021年9月29日
医疗健康领域的短文本理解
专知会员服务
33+阅读 · 2021年1月2日
【哈工大】基于抽取的高考作文生成
专知会员服务
37+阅读 · 2020年3月10日
【新加坡国立大学】深度学习时代数据库:挑战与机会
专知会员服务
35+阅读 · 2020年3月6日
假如时光倒流,你还会选择创业吗?
创业邦杂志
0+阅读 · 2022年5月3日
创业才四年,疫情占三年,现在还适合创业吗?
创业邦杂志
0+阅读 · 2022年4月24日
那些35岁离开大厂创业的人,后来怎么样了?
创业邦杂志
0+阅读 · 2022年4月21日
创业才四年,疫情占三年
创业邦杂志
0+阅读 · 2022年4月17日
这10个关键问题,创业女性会如何回答?
创业邦杂志
0+阅读 · 2022年4月1日
创业5年,给想创业的人提个醒
创业邦杂志
0+阅读 · 2022年3月8日
用半年时间,操盘一家出海创业公司
人人都是产品经理
0+阅读 · 2021年12月14日
国家自然科学基金
0+阅读 · 2014年12月31日
国家自然科学基金
0+阅读 · 2013年12月31日
国家自然科学基金
0+阅读 · 2012年12月31日
国家自然科学基金
4+阅读 · 2012年12月31日
国家自然科学基金
0+阅读 · 2012年12月31日
国家自然科学基金
0+阅读 · 2009年12月31日
国家自然科学基金
0+阅读 · 2008年12月31日
国家自然科学基金
0+阅读 · 2008年12月31日
Arxiv
0+阅读 · 2022年7月26日
Arxiv
32+阅读 · 2022年5月23日
Arxiv
21+阅读 · 2021年12月31日
Arxiv
20+阅读 · 2021年9月21日
Arxiv
29+阅读 · 2020年3月16日
Arxiv
102+阅读 · 2020年3月4日
Arxiv
35+阅读 · 2020年1月2日
Arxiv
10+阅读 · 2018年3月22日
Arxiv
13+阅读 · 2017年12月5日
VIP会员
最新内容
美陆军设想无人系统司令部
专知会员服务
2+阅读 · 今天13:45
【博士论文】已对齐人工智能系统的持久脆弱性
专知会员服务
0+阅读 · 今天13:52
扭曲还是编造?视频大语言模型幻觉研究综述
专知会员服务
0+阅读 · 今天13:41
《采用系统思维应对混合战争》125页
专知会员服务
2+阅读 · 今天12:47
战争机器学习:数据生态系统构建(155页)
专知会员服务
6+阅读 · 今天8:10
内省扩散语言模型
专知会员服务
6+阅读 · 4月14日
国外反无人机系统与技术动态
专知会员服务
4+阅读 · 4月14日
相关VIP内容
2022年中国企业数字化学习行业研究报告
专知会员服务
36+阅读 · 2022年7月20日
201页ppt,2022年「元宇宙」全球年度报告--北大&安信
专知会员服务
56+阅读 · 2022年3月8日
南洋理工最新《视频自然语言定位》2022综述
专知会员服务
25+阅读 · 2022年1月29日
专知会员服务
13+阅读 · 2021年9月30日
专知会员服务
16+阅读 · 2021年9月29日
医疗健康领域的短文本理解
专知会员服务
33+阅读 · 2021年1月2日
【哈工大】基于抽取的高考作文生成
专知会员服务
37+阅读 · 2020年3月10日
【新加坡国立大学】深度学习时代数据库:挑战与机会
专知会员服务
35+阅读 · 2020年3月6日
相关资讯
假如时光倒流,你还会选择创业吗?
创业邦杂志
0+阅读 · 2022年5月3日
创业才四年,疫情占三年,现在还适合创业吗?
创业邦杂志
0+阅读 · 2022年4月24日
那些35岁离开大厂创业的人,后来怎么样了?
创业邦杂志
0+阅读 · 2022年4月21日
创业才四年,疫情占三年
创业邦杂志
0+阅读 · 2022年4月17日
这10个关键问题,创业女性会如何回答?
创业邦杂志
0+阅读 · 2022年4月1日
创业5年,给想创业的人提个醒
创业邦杂志
0+阅读 · 2022年3月8日
用半年时间,操盘一家出海创业公司
人人都是产品经理
0+阅读 · 2021年12月14日
相关基金
国家自然科学基金
0+阅读 · 2014年12月31日
国家自然科学基金
0+阅读 · 2013年12月31日
国家自然科学基金
0+阅读 · 2012年12月31日
国家自然科学基金
4+阅读 · 2012年12月31日
国家自然科学基金
0+阅读 · 2012年12月31日
国家自然科学基金
0+阅读 · 2009年12月31日
国家自然科学基金
0+阅读 · 2008年12月31日
国家自然科学基金
0+阅读 · 2008年12月31日
相关论文
Arxiv
0+阅读 · 2022年7月26日
Arxiv
32+阅读 · 2022年5月23日
Arxiv
21+阅读 · 2021年12月31日
Arxiv
20+阅读 · 2021年9月21日
Arxiv
29+阅读 · 2020年3月16日
Arxiv
102+阅读 · 2020年3月4日
Arxiv
35+阅读 · 2020年1月2日
Arxiv
10+阅读 · 2018年3月22日
Arxiv
13+阅读 · 2017年12月5日
Top
微信扫码咨询专知VIP会员