B2B医药电商行业最全扫描,览尽政策演变、市场现状、发展趋势

2017 年 8 月 24 日 动脉网 高康平

2017中国医疗大数据和人工智能产业实践论坛将于9月16日-17日在武汉盛大开启,与会者将直面产业大佬,获取产业最新动向和发展趋势。精彩不容错过,长按二维码即可报名!


2005年,国家食品药品监督管理总局出台《互联网药品交易服务审批暂行规定》, “医药电商”这一名词正式开始出现,该法规对医药电商的分类、实施主体、操作办法等都进行了较为详细的规定。


但是在很长一段时间,医药电商的概念基本与“网上药店”挂钩,一是由于网上药店的数量众多,二是其进行了大范围的品牌推广,声名日盛。B2B医药电商,或基于互联网平台的医药流通,相较之下则显得低调许多,大有“养在深闺人不知”之感。

 

不过据商务部《2016年药品流通行业统计分析报告》, 2016年医药电商直报企业销售总额达612亿元。其中,B2B(企业对企业)业务销售额576亿元,占医药电商销售总额的94.2%;B2C(企业对顾客)业务销售额36亿元,仅占医药电商销售总额的5.8%。

 

市场规模大而声量小,B2B医药电商缘何如此?针对这一现象,动脉网对B2B医药电商行业进行了扫描,并与多家B2B医药电商高层进行了探讨,从驱动因素、市场现状、问题挑战、发展趋势等多个角度全面剖析B2B医药电商行业,还原一个正在快速变革中的行业。

 

政策:第一推动


古典经济学派奠基人亚当·斯密在《国富论》中提出一个命题,市场受“看不见的手”驱使,以自由竞争来调整资源配置和社会分工,达到最优产出,反映了资本主义早期的市场规律。20世纪初,以凯恩斯为代表的新古典派经济学家提出了与之相对的概念——“看得见的手”,反映政府对社会经济的干预,强调宏观调控的作用。

 

100多年过去了,这两种理论依然适用于我国的医药经济领域。“一管就死,一放就乱”是行业内人士对医药经济的通用评语,即使是医药电商这样的新兴行业,也萦绕着管和放的思考。

 

因此,当被问及哪些因素会影响医药电商行业的发展,多位受访者均表示,政策,是该行业的第一驱动因素。

 

药品终端网创始人何思德说,B2B医药电商从2005年法规出台之后就引起了业内的讨论和关注,但是在2013年之前,其实是很少有人涉足这个领域的,从2013年到现在,B2B医药电商才真正进入成长期,迎来了高速发展。

 

他认为,B2B医药电商开始发展的原因在于三个方面,其一是“新医改”持续推进,医药经营环境发生变化,迫使一些企业通过创新来迎接变革;其二是互联网本身的发展,加上其他领域的电商有成熟的运营经验之后,自然地移植到医药领域;其三是互联网+医疗迎来创业热潮,医疗和医药两个方向协同发展。

 

前好药师COO张移兵说:“医药行业本身是一个‘吃’政策的行业,由于其事关居民用药安全和健康,所以监管肯定会在这个过程当中起到很重要的作用。换句话说,讨论B2B医药电商的发展,就不能脱离政策。”

 

在此引导下,我们对历年颁布的影响B2B医药电商行业发展的政策进行了梳理,分为直接相关的,和间接相关的两大类。

 

表1:医药电商相关政策

 

这里我们挑几个重点的来说。


其一是2000年颁布的《药品电子商务试点监督管理办法》,在该法规出台之前,实际上社会上就有零星的网售药的现象,比如1998年上海第一医药网上商店开设,后因无相关政策依据被叫停;国家药物管理办(后并入国家食药监局)向广东省、福建省、北京市、上海市几个药品电子商务走在前列的省份下达的这份通知,首次“承认”了药品电子商务的存在,标志着监管层注意到药品电子商务这一行业。

 

试点五年之后,2005年9月,国家食品药品监督管理局颁布了《互联网药品交易服务审批暂行规定》,详细定义了互联网药品交易服务的交易范围、实施主体、监管标准等,医药电商(B2B和B2C)得以发展。

 

再一个就是2016年7月份,国家食药监结束了互联网药品交易第三方平台试点,收回了95095、八百方、1号店三家平台的试点。称在试点过程中, 存在“与实体药店主体责任不清晰、对销售处方药和药品质量安全难以有效监管等问题”,虽然该试点仅限于B2C领域,一时间还是让行业噤若寒蝉。

 

不过,在2017年1月份,国办发文,取消了医药电商B、C证的审核,又被看作是行业积极放开的信号;5月中旬,食药监与业内八家医药电商企业举行闭门会议,进一步讨论了医药电商监管放开的问题。

 

可以说,从2000年以来,医药直管部门对医药电商的监管一直存在一个紧绷的“弦”,既要保证用药安全和居民健康,又要兼顾行业的发展,但大体趋势是放开,医药电商正在迎来进入一个“宽进严出,备案监管”的时期。

 

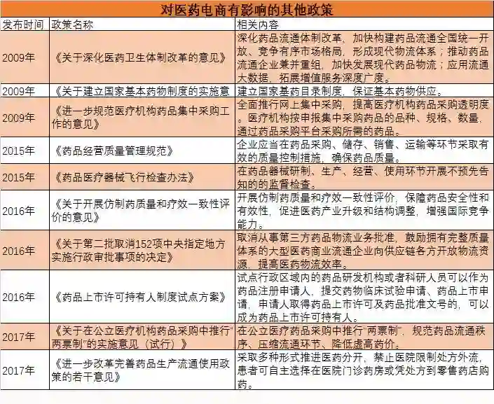
另外,由于医药电商的发展受整体医疗环境、医药流通环境的影响,下面我们看一下对医药电商发展有影响的其他政策。

 

表2:对医药电商有影响的其他政策

当然,这里最重要的时间节点就是2009年,这一年“新医改”正式启动,《关于深化医药卫生体制改革的意见》及相关配套政策陆续颁布,医药分开、控制药占比、多层次医疗体系建设、医疗支付改革、基层医疗、基药制度、集中采购、医药流通领域改革等正式拉开帷幕。

 

近两年,医药领域的改革在“新医改”的框架之下逐渐细化,新版GSP、飞检、一致性评价、药品上市许可持有人制度、两票制等政策逐步推进,涉及药品研发、生产、流通、销售、使用各个环节。

 

总体而言,从医药电商所处的大环境来说,药企供给、流通渠道、需求方均在发生变化,医药电商顺应这一变化,以互联网工具来满足医药流通和个人消费者的用药需求,与医药环境相关性很高。

 

行业现状:企业数百家,规模近千亿


当然,除了政策的推动以外,资本、行业接受度、传统企业参与意愿等,也是B2B医药电商行业的重要驱动因素。药兜网创始人邱中勋对动脉网表示,从2014年开始,医药B2B企业开始受到资本关注,包括红杉、复星等一批顶尖的医健领域投资者开始在B2B医药电商上下注,带火了这个行业。

 

而据动脉网统计,2016以来,B2B医药领域的360健康、药品终端网、未名企鹅、药便宜、药师帮等斩获多轮融资,累计融资额度超过10亿元,投资方包括经纬中国、成为资本、纪源资本GGV、常春藤资本、复星医药、软银中国等大牌投资机构。

 

此类获得融资的一般为互联网平台公司,除此类公司外,尚有传统流通企业自建、电商巨头入局,整个B2B医药领域可以说“热闹非凡”。


这里我们以A证(平台型)企业为例,据国家食药监局数据,截至8月20日,A证企业有48家。而今年早些时候取消B证之前,持B证企业就达到了400多家,取消之后,进入该领域的公司或有增加。两相叠加,整个B2B医药电商领域的玩家或超过500家。

 

表3:持A证企业信息一览


从上表可以看出,最早获得医药电商国A证书的为海虹医药电子商务网,其作为国内起步较早的医药招标系统和电子商务系统服务商,可谓早为之所。另外,从颁布年份来看,2015年之前,A证企业获批数量并不多,也从侧面印证了B2B医药电商直到近年才开始进入成长期的判断。

 

 

传统流通企业自建、电商入局、创新型互联网公司,这三类平台有何不同? 


药兜网创始人邱中勋对动脉网表示,从企业的数量上来说,肯定以传统企业自建的电商网站为多,再是创新创业的互联网公司,其次是阿里、京东这样的电商巨头设立或参与的公司,但从活跃度上看,还是创新创业型公司为主。

 

他认为,尽管三类企业提供的服务有一定的相似性,但是还是略有差异,B证企业主要以经营自有品规为主,A证企业则为综合性平台,在品规上更有优势。另外,传统流通型企业进入B2B医药电商领域是为了卖自己的货,而平台型企业期望做产业链和生态,服务医药供需链各个环节,成为行业的粘合剂。

 

在具体的业务上,前述几位受访者都同意,B2B医药电商在业务上相较于传统的电话采购模式并没有多少创新。

 

“B2B电商本身不存在颠覆,事实上在整个商业领域都不存在颠覆这一概念,商业的进步是一点一点的创新。就B2B医药电商而言,你要把它和药品经营企业的信息化结合起来看,单个企业的信息化完成得好,B2B电商打破了信息孤岛,建立了连接,这就是其进步之处。”药品终端网创始人何思德说。

 

B2B电商本质上是一个互联网工具,它有互联网工具的特点,就是“节约成本,提高效率”,打破了过去那种电话报单的模式,与企业信息系统直接打通。并且医药采购本身不是一个低频行为,这些转变都能实打实的为其带去便利和效益。

 

正是这种便利性,使得行业对B2B医药电商的接受程度越来越高,B2B医药电商的规模持续走高,在整个药品流通行业所占的比重亦持续提升。

 

商务部市场统计司从2015年开始在药品流通行业公报中加入“医药电商”专门章节,统计全年医药电商企业的数量、市场规模及在整个药品流通行业占比情况。

 

据其数据,按不完全统计,2016年医药电商直报企业销售总额达612亿元。其中,B2B业务销售额576亿元,占医药电商销售总额的94.2%;B2C业务销售额36亿元,仅占医药电商销售总额的5.8%。B2B网站活跃用户达27万,平均客单价3652元,平均客数为791个。B2B日出库完成率98.4%,平均费用率为16.5%,远超行业平均费用率。

 

数据来源:商务部统计公报

 

在市场成长性上,业内人士均作出了乐观估计。理由是现在B2B医药电商服务的对象多为药店、诊所、民营医院等,在用药规模上尚不是医药终端的主力。未来如果医药市场化程度进一步提高,B2B医药电商进入公立医院医药采购,市场规模将进一步扩大。

 

当然,B2B医药电商渗透的领域以前述用药终端为主也有原因,其一是其本身采购的灵活性高,愿意尝试B2B医药电商这一新渠道;其二是B2B医药电商能够解决其采购存在的问题,完善其医药供给链。

 

这两个原因对于公立医院同样适用,类似于阳光采购、GPO采购等,与B2B医药电商其实具有非常高的相似性。


换句话说,B2B医药电商可以完全或部分替代这些平台,而这一切,都尚待公立医疗采购放开,一旦放开,B2B医药电商的规模将达到数千亿。

 

问题与隐忧:行业生态是破局关键


当然,除了利好消息之外,B2B医药电商本身也存在诸多限制性因素。何思德认为,B2B医药电商发展的最大难点在于行业的接受程度。他说,传统的医药公司由于既得利益,很容易形成路径依赖。而B2B医药电商本身是一个前期投入大,收益低的行业,从投入成本和产出来看,传统医药企业没有做新业务的动力。

 

他也同时提到,在营改增、两票制等政策推行之后,不少医药公司失去了院内等部分市场,主动求变、拓展新业务的意愿加强。而B2B医药电商为其带去了出路,或吸引这部分企业加入或与B2B平台合作。

 

邱中勋也表示,行业接受程度是一个很大的挑战。另外在服务落地、数据对接等方面,B2B医药电商要发展起来,也需克服存在的阻力。他说,要进入B2B医药电商行业不难,但是真正扎进来,就会发现B2B医药电商真正要投入的东西很多,链条长、坑也很多,而收益没有保障,尽管现在资本对B2B医药电商十分热衷,但仅靠风险资本B2B医药电商很难成长起来,需要自己找到合适的商业模式。

 

他甚至判断,未来B2B医药电商企业会减少。“单纯的B2B服务太难,如果不是把这个事情作为真正创业的人,因为线下落地的难点和全线的作战,一些人会停下来,或转向做更容易的业务。”


张移兵说,如果线下的市场存在灰色,而这些灰色的东西没办法转移到线上来,这就会制约B2B电商的发展。医药电商的法规很早就出台了,而行业才刚刚发展起来就是这个原因——近年新版GSP、两票制、医药分开等政策逐步完成,行业生态越来越好,才有了B2B医药电商发展的土壤。医药电商的发展与医药流通的透明度直接相关,透明度越高,则行业发展才会迎来窗口期。

 

B2B医药电商,涉及到工业商业终端里面完整的供应链,包括信息流、现金流、物流等,是一个嵌合型的平台生态。如果这里面限制或是壁垒没有打破,那么行业就不存在通过电子商务来升级自己的需求,就会制约行业的发展。


另外,医药流通本身是一个体量很大,又跟人生命攸关的一个行业,所以在政策的试点上会走得缓慢谨慎,B2B医药电商的限制不会被迅速打破。

 

从医改破局的角度来看,首要解决的问题就是以药养医的问题,医药分开之后,依附于药品输送的灰色利益消失,医护人员也能通过提高体现其劳务价值的收费获得有保障的利益,整个医疗、医药的生态才回健康有序。


在这种大背景下,B2B医药电商所代表的公开透明的市场竞争同样会给医疗体系带来好处。从另外一个角度来说,以“医药分开”为代表的医疗体制改革既需要从内部打破,也需要市场的力量来倒逼改革,B2B医药电商或成为重要助力。

 

未来:多元发展赋能医药上下游


当下,不少B2B医药电商企业开展了“数据服务”和“供应链金融”等服务,试图给B2B医药电商带来更多的发展空间和着力点,那么除了这两点之外,B2B医药电商,还会有哪些发展趋势呢?

 

张移兵称,供应链金融和数据服务,是B2B医药电商顺理成章应该做的,这两者都是依附于B2B医药电商的基础之上的。企业有了交易,有了资金流,自然就会做供应链金融服务;平台有了销售数据之后,可以将其作为营销的参考。


但是B2B医药电商企业在做这两种创新服务的时候,一定要注意不能本末倒置,要跟本身的业务具有协同性,这样自己可以做得好,服务的企业也愿意买单。

 

邱中勋则提出了一些实质性的创新方向和想法,按他的规划,这也是药兜网接下来将要做的。其一是B2B医药电商和药店的结合,通过在区域内布局药店,使其承担终端配送功能,来完善B2B平台的供给网络;其二是给药店提供智慧终端,通过该终端可以实现智能收银、报货、进销存管理等功能,未来还可提供简单的远程医疗服务等,全方位赋能药店。

 

何思德则把创新的方向定在了上游,他认为现在的B2B医药电商已经在效率和成本上有了很大的提升,在基础设施齐备的情况下,未来应该有更成熟和系统性的方案。比如M2B模式,即从药厂到终端,B2B医药电商能够提供包括交易、营销、物流、资金在内的多维服务。


他说,药厂第一需求是把药卖出去,第二是影响更多的人来卖,那么在这种需求之下,B2B 则可以为其提供在线营销、内容营销等工具,帮助它把药品更快地进入到药店等终端去。

 


当下B2B医药电商应该做营销网络的搭建,但是未来B2B平台应该围绕药店怎么把产品卖给消费者入手。因为未来社区门诊、药房会承载更多的医药服务功能,比如围绕自己周边人群做慢病管理,以及一些不需要到医院进行的医疗医药服务。


那么B2B作为一个服务平台就应该关注这一变化,为其提供满足客户需求的工具,帮助药店获客以及留住客源。未来几年医药电商行业会有融合的趋势,B2B、B2C、O2O的界限将不那么明显,“行业的龙头将同时具有这几种功能”。

 

综上,从政策、现状、问题、趋势等几个角度分析了B2B医药电商行业。如果用一个词语来形容这个行业的话,方兴未艾,是最恰当的说法。即有政策所致的起伏,也有参与企业的孜孜探求,在从业者的期冀之下,这个行业的拐点正悄然而至。


8月31日,周四晚8:00,我们邀请到了宋捷先生,做客VB访谈,直播为大家分享:医学影像领域的新尝试和新突破;医学AI发展的多种关联;介绍与华西医院的合作。


请点击“阅读原文”获取免费报名方式。


文|高康平

微信|changyoudashijie

添加时请注明:姓名-公司-职位

后台发送关键词即可获得相关好文

网站、公众号等转载请联系授权



近期推荐

 中国无创产前检测市场产业图谱,看这20家企业如何布局?

 谁说互联网医疗不赚钱?这家公司启动营收仅三月就实现了盈利

 远程视频的满意度最高,以患者为中心的远程医疗服务正面临三大难点

月子中心系列

 专访台湾月子餐龙头紫金堂,抓住3%的内地孕妈市场,实现千万营收

 直营+加盟,拥有近50家门店,喜喜母婴将打造全产业链平台和品牌

 他放弃百万年薪,从投行跨界母婴,只为打造一个年轻化的母婴服务生态圈

电子病历和健康医疗大数据系列

 五大维度详解电子病历,其标准化程度是人工智能和医疗大数据落地的基石!

 卫宁健康:大数据与电子病历未来将深度融合,互为一体

 东软集团姚勇:大数据、AI都将成为信息化行业的变革工具

 都昌信息袁永福:利用电子病历赋能框架,为健康医疗大数据打好基础

 北大医信王琦:电子病历与健康医疗大数据,要突破四大壁垒 

房地产+医疗系列

 万达宣布成立大健康集团,已投入1440亿元,如何用轻资产战略瓜分万亿医疗市场?

 从儿童医院到康复医疗,解读万科地产的6年医疗探索

 这家上市公司3年清空房地产,靠并购彻底转型医疗,2017年上半年营收约1亿元

 2016年实现营业额5.28亿港元 ,恒大健康如何布局医美、社区医养管理中心等领域?

声明:动脉网所刊载内容之知识产权为动脉网及相关权利人专属所有或持有。文中出现的采访数据均由受访者提供并确认。未经许可,禁止进行转载、摘编、复制及建立镜像等任何使用。

登录查看更多
0

相关内容

大数据安全技术研究进展
专知会员服务
96+阅读 · 2020年5月2日
【德勤】中国人工智能产业白皮书,68页pdf
专知会员服务
311+阅读 · 2019年12月23日
2019中国硬科技发展白皮书 193页
专知会员服务
86+阅读 · 2019年12月13日
【白皮书】“物联网+区块链”应用与发展白皮书-2019
专知会员服务
94+阅读 · 2019年11月13日
【数字化】2019年全球数字化转型现状研究报告
产业智能官
29+阅读 · 2019年7月8日
医药零售行业报告
医谷
9+阅读 · 2019年7月8日
5G全产业链发展分析报告
行业研究报告
12+阅读 · 2019年6月7日
2019中国家政服务行业发展剖析及行业投资机遇分析报告
2019年中国运动健身行业发展趋势白皮书
行业研究报告
4+阅读 · 2019年4月25日
2018年游戏行业研究报告
行业研究报告
3+阅读 · 2019年4月20日
2018年中国供应链金融行业研究报告
艾瑞咨询
7+阅读 · 2018年11月20日
中国移动互联网2018上半年报告
计算机与网络安全
3+阅读 · 2018年7月22日
安全牛发布《威胁情报市场指南》报告
安全牛
13+阅读 · 2017年7月10日
Meta-Transfer Learning for Few-Shot Learning
Arxiv
8+阅读 · 2018年12月6日
Arxiv
11+阅读 · 2018年10月17日
Arxiv
22+阅读 · 2018年8月30日
VIP会员
最新内容
人工智能在战场行动中的演进及伊朗案例
专知会员服务
4+阅读 · 4月18日
美AI公司Anthropic推出网络安全模型“Mythos”
专知会员服务
2+阅读 · 4月18日
【博士论文】面向城市环境的可解释计算机视觉
大语言模型的自改进机制:技术综述与未来展望
《第四代军事特种作战部队选拔与评估》
专知会员服务
1+阅读 · 4月18日
相关资讯
【数字化】2019年全球数字化转型现状研究报告
产业智能官
29+阅读 · 2019年7月8日
医药零售行业报告
医谷
9+阅读 · 2019年7月8日
5G全产业链发展分析报告
行业研究报告
12+阅读 · 2019年6月7日
2019中国家政服务行业发展剖析及行业投资机遇分析报告
2019年中国运动健身行业发展趋势白皮书
行业研究报告
4+阅读 · 2019年4月25日
2018年游戏行业研究报告
行业研究报告
3+阅读 · 2019年4月20日
2018年中国供应链金融行业研究报告
艾瑞咨询
7+阅读 · 2018年11月20日
中国移动互联网2018上半年报告
计算机与网络安全
3+阅读 · 2018年7月22日
安全牛发布《威胁情报市场指南》报告
安全牛
13+阅读 · 2017年7月10日
Top
微信扫码咨询专知VIP会员