【CAAI】中国人工智能创新应用白皮书(附pdf下载)

2017 年 11 月 29 日 专知 陶涛

点击上方“专知”关注获取专业AI知识!

来源: 中国人工智能学会

概要:中国人工智能企业在当下人工智能第三次浪潮中的发展势头良好,处于全球优势领先地位。


近日,中国人工智能学会与罗兰贝格联合发布《中国人工智能创新应用白皮书》。

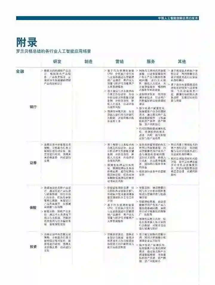
该报告详细梳理了人工智能的发展历史、人工智能商业应用现状,以及应用场景案例。报告指出,中国人工智能企业在当下人工智能第三次浪潮中的发展势头良好,处于全球优势领先地位;金融、汽车、零售和医疗将会是受其影响最大、最具成熟发展基础与市场应用潜力的传统产业,制造、教育、通信行业也值得关注。对于各行业的企业而言,布局人工智能应用,时机就在当下。


特别提示-白皮书下载

请关注专知公众号(扫一扫最下面专知二维码,或者点击上方蓝色专知),

  • 后台回复“CAAI” 就可以获取中国人工智能创新应用白皮书pdf下载链接~



-END-

专 · 知

人工智能领域主题知识资料查看获取【专知荟萃】人工智能领域22个主题知识资料全集(入门/进阶/论文/综述/视频/专家等)

请PC登录www.zhuanzhi.ai或者点击阅读原文,注册登录专知,获取更多AI知识资料

请关注我们的公众号,获取人工智能的专业知识。扫一扫关注我们的微信公众号。

点击“阅读原文”,使用专知

登录查看更多
12

相关内容

中国人工智能学会(Chinese Association for Artificial Intelligence,CAAI)成立于1981年,是经国家民政部正式注册的我国智能科学技术领域唯一的国家级学会,是全国性4A级社会组织,挂靠单位为北京邮电大学;是中国科学技术协会的正式团体会员,具有推荐“两院院士”的资格。
【德勤】中国人工智能产业白皮书,68页pdf
专知会员服务
312+阅读 · 2019年12月23日
2019中国硬科技发展白皮书 193页
专知会员服务
86+阅读 · 2019年12月13日
报告 | 绿色制造标准化白皮书(2019年版)(附PDF下载)
走向智能论坛
11+阅读 · 2019年9月10日
中国工程院:《全球工程前沿2018》(附PDF下载)
走向智能论坛
10+阅读 · 2018年12月5日
《中国人工智能发展报告2018》(附PDF下载)
走向智能论坛
19+阅读 · 2018年7月17日
CAAI白皮书丨中国人工智能创新应用白皮书
未来产业促进会
3+阅读 · 2017年12月1日
Arxiv
113+阅读 · 2020年2月5日
Arxiv
18+阅读 · 2019年1月16日
Arxiv
12+阅读 · 2018年9月5日
A Survey on Deep Transfer Learning
Arxiv
11+阅读 · 2018年8月6日
VIP会员
最新内容
AutoScientists:自组织智能体团队驱动长期科学实验
战略前沿人工智能的再思考(中文)
专知会员服务
3+阅读 · 今天14:53
《量化地基防空系统间接效应的博弈论方法》
专知会员服务
3+阅读 · 今天14:51
“史诗怒火行动”中美军损失的作战飞机
专知会员服务
2+阅读 · 今天14:38
ICML 2026 | 理解上下文持续学习中的泛化与遗忘
专知会员服务
5+阅读 · 5月28日
Agent Harness综述:大模型智能体执行器工程全景
专知会员服务
13+阅读 · 5月28日
《基于理论的威慑效能评估》
专知会员服务
8+阅读 · 5月28日
相关VIP内容
【德勤】中国人工智能产业白皮书,68页pdf
专知会员服务
312+阅读 · 2019年12月23日
2019中国硬科技发展白皮书 193页
专知会员服务
86+阅读 · 2019年12月13日
Top
微信扫码咨询专知VIP会员